佛山中心城区(乐从)养老服务综合体(一期)项目(暖通工程)(二次)招标公告
时间:2024-07-03 人气:2367 来源:佛山市公共资源交易信息化综合平台 作者:
概述:本工程位于佛山乐从镇环镇西路以西、乐三路以南。规划总用地面积约42181.89平方米,其中一期用地面积约18016.95平方米,总建筑面积约37880.68平方米......
(声明: 网站所收集的部分公开资料来源于互联网,转载的目的在于传递更多信息及用于网络分享,并不代表本站赞同其观点和对其真实性负责,也不构成任何其他建议。本站部分作品是由网友自主投稿和发布、编辑整理上传,对此类作品本站仅提供交流平台,不为其版权负责。如果您发现网站上有侵犯您的知识产权的作品,请与我们取得联系,我们会及时修改或删除。 )
下一条:
2024年南海大沥镇积分入学派位结果公示
最新出炉!
2024年大沥镇积分入学
派位结果现正公示中!
积分生报到时间为7月15日—7月16日
请广大家长按学校要求到校报到!

分享
微信
新浪微博
QQ空间
QQ好友
豆瓣
Facebook
Twitter
取消
资讯
招标
招聘
租售
美食
房产
展会
广佛
企业
积金
社保
户口
教育
特色
旅游
酒店
医疗
交通
办证
书院
代运营
风水
车辆
图片
移民
产业
综合体
市场
网红
画展
提醒!预计西江7月3日前后将发生今年第4号洪水!
今年汛情特点之一,是大江大河汛情异常提前。全国大江大河4月份就形成了6次编号洪水,较常年平均提前2个月以上。其中...[阅读全文]
2024-07-03 09:14:25 人气:2202
佛山一日成交四宗靓地!超100亩!
该宗地块由南海产业集团旗下的南海智立方园区开发有限公司以3982万元竞得,将投资约3.5亿元进行开发建设,建筑面积约6.4万平方米...[阅读全文]
2024-07-03 08:57:51 人气:2083
一键解锁看欧洲杯的正确姿势!
随着夏天的热烈气息逐渐弥漫,各大赛事正如火如茶地进行。其中,四年一度的国际赛事--欧洲杯,无疑是备受瞩目的焦点,24支欧洲劲旅...[阅读全文]
2024-07-02 14:12:38 人气:2132
佛山顺德4个街道全部入围“活力街道全国500强”
赛迪工业和信息化研究院(集团)四川有限公司重磅发布“2024活力街道500强暨中部100强、西部100强”研究成果,顺德4个街道入围活力街道全国500强...[阅读全文]
2024-07-01 09:40:06 人气:2231
禅城、茂南深入推进对口帮扶协作
佛山(茂名)产业转移合作园茂南片区(以下简称“合作园茂南片区”)的主园内一片火热。平整的土地上,工人们忙碌进行基础开挖...[阅读全文]
2024-07-01 09:39:59 人气:2573
佛山顺德开展“6·30”助力乡村振兴募捐活动
2024年广东(顺德)“6·30”助力乡村振兴现场募捐活动在顺德区人民政府举行。佛山市委副书记、顺德区委书记刘智勇,区委副书记...[阅读全文]
2024-07-01 09:39:56 人气:2449
2024年禅城区金融助力实体经济发展大会召开
2024年禅城区金融助力实体经济发展大会召开。会上,禅城打出一套金融赋能“组合拳”:向大规模设备更新和消费品以旧换新投融资顾问以及金融发展创新团队授牌...[阅读全文]
2024-07-01 09:38:03 人气:2256
南海区发布加快推进电动汽车超充基础设施建设三年行动方案
南海区发布《佛山市南海区加快推进电动汽车超充基础设施建设三年行动方案(2024-2026年)》,提出至2026年底,在全区范围内建成不少于90座超充站...[阅读全文]
2024-07-01 09:37:49 人气:2495
佛山禅城南庄镇紫洞行政村紫洞圩村
位于南庄镇北部,距镇政府约6千米。始建于南宋景定二年(1261年)。因紫洞圩临北江干流向东分叉口的东平水道入口处...[阅读全文]
2024-07-01 09:25:02 人气:1853
佛山高明区各界积极参与“广东扶贫济困日”活动
高明区举行2024年广东(佛山高明)“6·30”助力乡村振兴活动。接下来,高明将加大力度帮助结对帮扶地区加快实现乡村振兴...[阅读全文]
2024-07-01 09:23:10 人气:1495
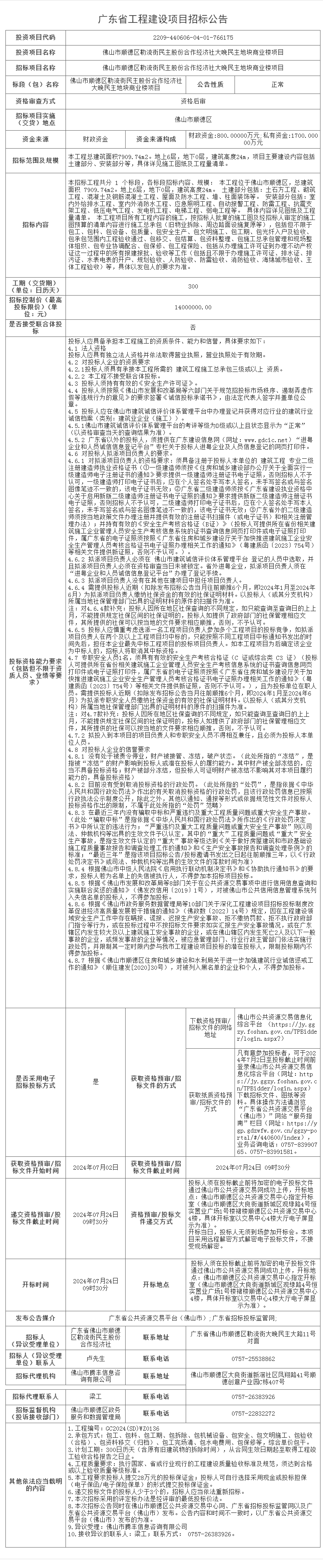
佛山市顺德区勒流街民主股份合作经济社大晚民主地块商业楼项目招标公告
本工程总建筑面积7909.74m2。地上6层,地下0层,建筑高度24m,项目主要建设内容包括土建部分、安装部分等,具体详见施工图纸及工程量清单...[阅读全文]
2024-07-03 17:06:51 人气:1565
广佛大桥连接线改造提升工程(伯奇路-兴联北路)招标公告
广佛大桥连接线改造提升工程(伯奇路-兴联北路)是广佛同城化规划的重要连接性公路,项目位于佛山市南海区大沥镇,基本沿用现状建设大道的线位...[阅读全文]
2024-07-03 17:04:39 人气:2488
佛开高速公路2024-2025年度综合保险招标公告
佛开高速路线北起于佛山市南海区谢边,与广佛高速公路相接,途径佛山市禅城区、顺德区、江门鹤山市、新会区、止于江门开平市水口镇,与开阳高速公路相接...[阅读全文]
2024-07-03 17:02:09 人气:1783
佛山市禅城区排水设施提升工程(一期)施工招标公告
暗涵(方渠)清淤量约11726m³,清淤长度约9km,暗涵(方渠)CCTV检测长度约153km,暗涵内排口溯源约137km;污水及合流管道清疏长度约629km...[阅读全文]
2024-07-02 16:13:32 人气:1509
南海大沥镇岭南路(新干线-信安路)道路工程之10kV电力迁改工程招标公告
安装电力电缆、电力电缆头、电缆保护管、拆除及修复路面、砌筑井、公用户外开关箱等,拆除钢芯铝绞线、水泥杆、铁塔、铜芯电缆等...[阅读全文]
2024-07-02 16:11:08 人气:1475
广东西樵山健康科技发展有限公司甘油二酯油生产线新建项目施工总承包招标公告
本项目位于广东省佛山市南海区西樵镇。项目实施范围主要内容包括:(1)综合楼全部内容(建筑面积8623.61㎡);(2)包装车间全部内容(建筑面积10560㎡);(3)货运中转棚下方场地硬化(面积3000㎡)...[阅读全文]
2024-07-02 16:00:49 人气:2380
南海里水镇公办小学2024-2027学年学生校车服务采购公告
里水镇公办小学2024-2027学年学生校车服务招标项目的潜在投标人应在广东省政府采购网https://gdgpo.czt.gd.gov.cn/获取招标文件...[阅读全文]
2024-07-01 16:32:49 人气:1758
2024年禅城区企业服务中心企业服务供应链平台项目招标公告
2024年禅城区企业服务中心企业服务供应链平台项目采购项目的潜在供应商应在广东省政府采购网https://gdgpo.czt.gd.gov.cn/获取采购文件...[阅读全文]
2024-07-01 16:30:46 人气:2370
广州发展佛山顺德容桂茶树东路1号停车场等10个电动汽车充电站项目招标公告
广州发展新能源股份有限公司佛山顺德容桂茶树东路1号停车场电动汽车充电站新建项目;广州发展新能源股份有限公司佛山顺德容桂桂新东路1号停车场电动汽车充电站新建项目...[阅读全文]
2024-07-01 16:27:14 人气:1955
佛开高速公路潭洲大桥、北江大桥防撞加固工程施工招标公告
潭洲大桥位于佛山市禅城区,全长1465米,主桥为75+125+75的连续砼箱梁,跨越连接北江干流和潭洲水道的东平水道,原设计批复航道等级为Ⅲ级,现航道等级为Ⅱ级...[阅读全文]
2024-07-01 16:24:04 人气:1997
佛山市禅城区国有资产监督管理局下属企业招聘工作人员公告
佛山市禅城区国有资产监督管理局下属企业拟面向社会公开招聘工作人员1名,现将有关事项公告如下:...[阅读全文]
2024-06-27 16:07:34 人气:2591
佛山市禅城区人武部2024年公开招聘工作人员公告
招聘对象为普通高校毕业生。其中2024届国内普通高校毕业生(非在职)须于2024年9月30日前取得相应毕业证书...[阅读全文]
2024-06-27 16:07:31 人气:3066
高明区疾病预防控制中心2024年公开招聘工作人员
本次招聘人数共4名,招考职位是医生(专业技术岗位)。详见附件《佛山市高明区疾病预防控制中心2024年公开招聘工作人员职位表》...[阅读全文]
2024-06-25 08:36:46 人气:2754
高明区公开招聘区管企业负责人
为拓宽选人用人渠道,进一步增强高明区国资国企的活力和竞争力,结合高明区属国有企业用人需求,现面向社会公开招聘区管企业负责人...[阅读全文]
2024-06-25 08:33:15 人气:2535
高明区2024年公益一类医疗卫生事业单位公开招聘工作人员公告
根据《广东省事业单位公开招聘人员办法》(广东省人民政府令第301号)规定和工作需要,佛山市高明区公益一类医疗卫生事业单位拟向社会公开招聘8名工作人员...[阅读全文]
2024-06-24 09:32:37 人气:1741
南海里水机关、事业单位实习岗位开始招聘!
实习对象:在读的本(专)科及以上学历的学生,优先协调南海区户籍、广佛地区高校学生参与。...[阅读全文]
2024-06-20 16:41:17 人气:5174
小红星禁毒普法服务中心公开招聘社工
提供戒毒康复服务,调查了解戒毒康复人员行为状况、生活状况、社会关系、现实表现等情况,开展戒毒康复人员心理社会需求和戒毒康复状况评估...[阅读全文]
2024-06-20 16:37:17 人气:4974
佛山市第三中学公开招聘高中化学实验员
1.身体健康,品行端正,具备良好沟通能力;2.男女不限,35岁以下;3.熟悉中学化学实验仪器,掌握实验原理及实验操作,胜任化学实验室管理...[阅读全文]
2024-06-17 15:36:29 人气:2733
南海区狮山镇罗村第二初级中学公开招聘教师
请在2024年6月25日前将个人简历、获奖和荣誉证书复印件连同近期彩色全身照片1张及联系方式,发送至邮箱31547279@qq.com...[阅读全文]
2024-06-17 15:34:06 人气:2753
南海区九江职业技术学校招聘教师多名
招聘岗位:语文教师3名、数学教师2名、英语教师3名、艺术教师1名、新能源汽车运用与维修专业教师1名...[阅读全文]
2024-06-17 15:30:04 人气:2744
佛山市顺德区龙江镇东海工业区SD-G-04-01-05-33之三地块网上挂牌出让
经佛山市顺德区人民政府批准,受佛山市自然资源局顺德分局委托,本中心现采用网上挂牌方式出让以下地块的国有建设用地使用权...[阅读全文]
2024-07-02 16:18:19 人气:1850
佛山市禅城区东方水岸外围佛山市公共资源交易信息化综合平台
受佛山市土地储备中心委托,本中心现采用网上挂牌方式租赁以下地块的国有建设用地使用权,现将地块有关网上挂牌事项公告如...[阅读全文]
2024-07-02 16:16:34 人气:1840
顺德北滘镇三乐东路5号顺北大厦共七宗物业租赁竞投项目竞投公告
佛山市顺德区公共资源交易中心北滘分中心受佛山市顺德区北滘镇怡兴物业管理有限公司的委托,对 北滘镇三乐东路5号顺北大厦三层A301...[阅读全文]
2024-07-01 09:40:03 人气:1717
佛山市顺德区大良街道德胜河北岸、德胜西路以南地块网上挂牌出让
经佛山市顺德区人民政府批准,受佛山市自然资源局顺德分局委托,本中心现采用网上挂牌出让以下地块的国有建设用地使用权...[阅读全文]
2024-06-28 14:33:52 人气:2203
佛山市顺德区伦教街道裕成一路以北、兴荔中路以西地块招拍挂出让
经佛山市顺德区人民政府批准,佛山市自然资源局顺德分局委托佛山市顺德区公共资源交易中心以现场挂牌竞买方式出让下列地块的国有建设用地使用权...[阅读全文]
2024-06-28 14:30:36 人气:2140
佛山市顺德区伦教街道裕成一路以北、兴荔北路以东地块招拍挂出让
其他土地使用条件详见顺规条件(2024)0098号《佛山市顺德区建设用地规划条件》《国有建设用地使用权出让合同》及《佛山市顺德区伦教街道裕成一路以北...[阅读全文]
2024-06-28 14:27:38 人气:1991
佛山市顺德区龙江镇西溪集北工业区SD-G-03-02-03-07地块网上挂牌出让
交易编号:TD2024(SD)WG0046 ;宗地图号:150024-019,版本号1;地块位置:佛山市顺德区龙江镇西溪集北工业区SD-G-03-02-03-07地块...[阅读全文]
2024-06-28 14:25:31 人气:1624
佛山市顺德区伦教街道世龙工业区广扬路以南、辅龙路以东之一地块挂牌出让
经佛山市顺德区人民政府批准,佛山市自然资源局顺德分局委托佛山市顺德区公共资源交易中心以现场挂牌竞买方式出让下列地块的国有建设用地使用权...[阅读全文]
2024-06-28 11:24:09 人气:1534
南海丹灶镇诚友路北侧、丹横路西侧、三友公司东侧地块租赁公告
佛山市南海区丹灶镇公共资源交易所受佛山市南海区丹灶产业开发集团有限公司的委托,现就丹灶镇诚友路北侧、丹横路西侧、三友公司东侧地块租赁项目采用网上竞价方式进行租赁...[阅读全文]
2024-06-28 11:08:55 人气:1371
南海桂城街道瀚天科技城A区宿舍五1号铺租赁公告
租金收取方式:租金按月缴纳。承租方应在每月15日前(如遇节假日可顺延至节假后第一个工作日)支付给招租方。...[阅读全文]
2024-06-28 11:07:13 人气:1051
三水云东海推出“广府菜三水荷花宴”团体标准
三水区云东海街道办事处举办了“放心消费美食集聚区双承诺单位”颁牌仪式暨“广府菜三水荷花宴”团体标准推广会。当天,云东海街道向10家餐饮店颁发“放心消费美食集聚区双承诺单位”牌匾...[阅读全文]
2024-06-16 09:03:27 人气:10567
美狮美高梅“蜀道”再度荣获米其林一星荣誉 正宗成都四川菜匠艺 勇获业界权威认可
【2024年3月14日,澳门】美高梅欣然宣布,旗下位于美狮美高梅内的餐厅“蜀道”在最新公布的《香港澳门米其林指南2024》中,再度获评为米其林一星餐厅...[阅读全文]
2024-03-14 21:05:58 人气:27465
佛山柱侯酱:一道美食背后的传奇故事
柱侯酱是佛山地区的特产之一,其名字来源于创始人梁柱侯。在清朝嘉庆年间,梁柱侯最初在佛山祖庙摆摊卖牛杂,因其发明了柱候酱...[阅读全文]
2024-02-02 15:47:47 人气:13381
石湾鱼腐:金黄鲜嫩,香滑可口
石湾鱼腐是一道源自中国广东省佛山市石湾镇的传统名菜,其历史悠久,口感独特,被誉为“岭南第一锅”...[阅读全文]
2024-02-02 15:46:11 人气:14272
岭南蒸水饺:皮薄馅嫩,鲜香可口
岭南蒸水饺是一道色香味俱佳的传统小吃,以其皮薄馅嫩、鲜香可口而著名。岭南蒸水饺的馅料通常包括猪肉、韭菜...[阅读全文]
2024-02-02 15:45:18 人气:17057
佛山沙口笋:美味与健康的完美结合
佛山沙口笋是广东省著名的特产,以其独特的口感和品质而受到广泛欢迎。沙口笋的产地位于佛山市内的东平河和汾江河交界处,这里土壤肥沃...[阅读全文]
2024-02-02 15:44:00 人气:11821
佛山祖传浸猪腰:一道美味的历史传承
佛山祖传浸猪腰是一道具有地方特色的传统美食,以其独特的制作工艺和口感而著名。在佛山地区,很多人都喜爱这道美食...[阅读全文]
2024-02-02 15:43:07 人气:9535
品味三水:探寻佛山市三水区的地道美食
官家豉油鸡。被评为“西南十大名菜”之一,是三水老字号金爪皇的特色菜。创始人官海文是三水粤菜大师之一...[阅读全文]
2024-01-23 14:43:28 人气:16555
禾杆盖珍珠:白坭疍家人的美食传奇
禾杆盖珍珠是一道传统美食,主要食材为禾秆、绿豆和五花肉。这道菜起源于白坭疍家先民所处的环境条件...[阅读全文]
2024-01-23 14:41:50 人气:14049
乐平大包:一道口感与文化并重的传统美食
制作乐平大包需要经过五个步骤:切、炒、和、封、蒸。首先,将所有馅料切成适当的大小,鸡肉、五花腩、鸡蛋、香菇、沙葛等...[阅读全文]
2024-01-23 14:36:27 人气:13543
魅力湾区,品质之居——佛山南海中海玖湾半岛花园
中海玖湾半岛花园地理位置优越,位于南海区的核心地段,交通便捷。周边有多条主干道,公共交通网络发达,无论是日常出行还是前往周边城市...[阅读全文]
2024-07-03 16:45:31 人气:1683
南海风华 璀璨文锦——佛山南海中海文锦国际全景解读
地理位置得天独厚,位于南海区的重点发展区域,不仅交通便利,周边还环绕着众多城市核心资源。地铁、公交等公共交通设施近在咫尺...[阅读全文]
2024-07-03 16:39:40 人气:1255
湖居雅境 保利匠筑——佛山南海保利滨湖深度探秘
项目在设计上独具匠心,巧妙融合了现代建筑美学与自然生态元素。建筑外观简约大气,线条流畅,彰显着优雅的气质...[阅读全文]
2024-07-03 16:37:56 人气:1313
诗意栖居 南海岳明湾——佛山南海岳明湾全析
岳明湾拥有优越的地理位置,周边交通便利,道路网络发达,无论是自驾出行还是依赖公共交通,都能轻松畅达城市的各个角落...[阅读全文]
2024-07-03 16:36:07 人气:1274
技术成才的摇篮——佛山市南海区科贸职业技术学校
学校地理位置优越,交通便捷,周边配套设施完善。校园占地面积广阔,环境优美,绿树成荫,为学生提供了一个宜人的学习和生活空间...[阅读全文]
2024-07-03 16:17:31 人气:901
佛山市南海区兴业家园——理想的栖居之所
小区周边配套设施完备,交通十分便利。多条公交线路穿梭而过,临近主要的交通枢纽,让您轻松畅行城市各处。教育资源丰富...[阅读全文]
2024-07-03 16:08:11 人气:992
佛山市南海区阳光家园——悠享品质生活
阳光家园坐落在南海区的繁华地段,却又巧妙地保持着一份宁静与清幽。周边配套设施一应俱全,满足您日常生活的各种需求...[阅读全文]
2024-07-03 16:03:12 人气:1152
碧桂园广佛上城——南海璀璨明珠 品质人居范本
项目地理位置优越,毗邻多条交通要道,交通网络十分发达。距离最近的地铁站仅数分钟车程,周边公交线路密集,让您轻松畅达城市各处...[阅读全文]
2024-07-03 15:59:14 人气:1052
佛山南海龙光濠鸿苑——理想家园的卓越之选
周边配套丰富多样,商业氛围浓厚。距离大型购物中心仅几步之遥,各类品牌店铺、餐饮、娱乐一应俱全,满足您的多元化消费需求...[阅读全文]
2024-07-03 15:57:30 人气:950
畅享品质生活——佛山市南海区基业花园小区
佛山市南海区基业花园小区位于风景秀丽、交通便捷的南海区,是一个融合了舒适居住环境和便捷生活设施的理想家园...[阅读全文]
2024-07-03 11:30:23 人气:814
广东金融高新区连续13年亮相“金交会”
第十三届中国(广州)国际金融交易·博览会(下称“金交会”)在广州举行,作为广东金融强省战略基础平台、广东唯一的省级金融后台基地...[阅读全文]
2024-06-26 18:57:13 人气:22100
第40届中国(佛山)国际陶瓷及卫浴博览交易会开幕
4月18日,第40届中国(佛山)国际陶瓷及卫浴博览交易会(以下简称“佛山陶博会”)在佛山国际会议展览中心展馆正式开幕...[阅读全文]
2024-04-21 09:43:37 人气:18066
第40届佛山陶博会设有三大展馆 超800家展商参展
4月18日至21日,第40届佛山陶博会将在中国陶瓷城、中国陶瓷卫浴总部、佛山国际会议展览中心三大展馆举办。本届陶博会有哪些精彩亮点?记者探营带你抢先看...[阅读全文]
2024-04-18 15:18:16 人气:17352
第135届广交会4月15日开幕!628家佛企参展!
第135届中国进出口商品交易会(广交会)将在广州举办。佛山市出口展参展企业数量达628家,展位数1896个,其中品牌展位637个,一般性展位1259个...[阅读全文]
2024-04-12 09:38:01 人气:19733
第二届中国国际(佛山)预制菜产业大会闭幕
第二届中国国际(佛山)预制菜产业大会闭幕。为期3天的大会现场观展约11万人次,网络点击率破亿,现场交易、合作签约超16亿元...[阅读全文]
2024-03-19 11:00:48 人气:8876
第二届中国国际(佛山)预制菜产业大会开幕
第二届中国国际(佛山)预制菜产业大会开幕,来自全球十多个国家(地区)客商,我国超20个省份、超千家预制菜全产业链企业以及超千家预制菜采购商等齐聚展会...[阅读全文]
2024-03-17 11:10:00 人气:8973
全球家具行业瞩目:2024年龙江家具“两展”盛大启幕,揭秘家居行业新篇章!
第45届国际龙家具展览会和第35届亚洲国际家具材料博览会将于2024年3月16日至19日举行,再度聚焦全球家具行业的目光。届时,来自国内和全球各地的家具业参展商、经销商、采购商及同仁将齐赴盛会,共同见证、分享展会的盛况。展会延续了“五馆联展”的特色,展出面积达15万平方米。数千家品牌展商在展会上携新品、臻品亮相,为来自全国各地的客商呈现了一场规模盛大、品类齐全、潮流新品荟萃的家具盛会。...[阅读全文]
2024-03-09 08:50:39 人气:25182
家具展会 全球家具行业瞩目:2024年龙江家具“两展”盛大启幕,揭秘家居行业新篇章! 全球家具行业瞩目:2024年龙江家
第45届国际龙家具展览会和第35届亚洲国际家具材料博览会将于2024年3月16日至19日举行,再度聚焦全球家具行业的目光...[阅读全文]
2024-03-08 16:39:43 人气:45954
包装行业新春首秀,Sino-Pack包装展在广州盛大启幕!
2024年3月4日,在春日的暖阳下,一场规模盛大的包装行业盛会——【Sino-Pack中国国际包装展/PACKINNO包装制品与材料展】(简称Sino-Pack包装展)在广州广交会展馆B区拉开帷幕...[阅读全文]
2024-03-04 15:07:59 人气:7830
印包行业新春首秀,第30届华南印刷展标签展 今日在广州华丽启幕!
2024年3月4日,由中国对外贸易中心集团有限公司和雅式展览服务有限公司共同主办的第30届华南国际印刷工业展览会暨2024中国国际标签印刷技术展览会...[阅读全文]
2024-03-04 11:31:59 人气:6684
贴地“飞行”的高速磁浮列车不远了
由中国中车承担研制、具有完全自主知识产权的时速600公里高速磁浮交通系统在青岛成功下线。据了解,该项目于2016年10月启动...[阅读全文]
2024-07-03 14:59:03 人气:2704
汽车更新消费迎来小高峰 回收拆解产业迈向千亿级
汽车更新消费迎来小高峰,报废汽车回收量也随之大幅增加。有关机构预计,今年汽车回收将超过700万辆,回收拆解产业迈向千亿级市场规模...[阅读全文]
2024-07-03 14:57:37 人气:2651
多元市场推动中国对外投资合作增长
阿拉伯国家、中亚五国、拉美国家……由于这些区域的“一带一路”共建国家与中国的投资合作日益升温,助推中国对外投资合作继续保持增长态势...[阅读全文]
2024-07-03 14:57:32 人气:2502
广州首个!荔湾区全过程人民民主实践馆落成开馆
坐落在广州西关历史文化街区永庆坊的荔湾区全过程人民民主实践馆正式揭牌启用,这也是广州市首个区级全过程人民民主实践馆...[阅读全文]
2024-07-03 14:57:28 人气:2922
南岗街南岗经联社招聘工作人员的公告
根据工作需要,现我经联社公开招聘1名合同制工作人员,主要从事社区城市更新项目工作,具体事项公告如下:...[阅读全文]
2024-07-03 14:56:50 人气:2140
广州黄埔:年产30GWh动力电池项目试投产,百亿国风投大湾区基金落地
广州市政府与中国国新控股有限责任公司战略合作协议签署暨孚能科技广州基地试投产下线活动在中新广州知识城举行,凭借孚能科技广州基地“全能产品+超级工厂”优势...[阅读全文]
2024-07-03 14:56:42 人气:1901
广东广州:4个月珠江禁渔结束,查处涉渔“三无”船104艘
广州支队与公安、海警等单位协同配合实施好禁渔工作,共出动执法人员2972人次、船艇607艘次、车辆320车次,组织开展执法行动60次;深入渔船、渔港...[阅读全文]
2024-07-03 14:55:52 人气:1072
增芯项目启动投产,一期产能达2万片/月 芯片有了“增城造
这是国内首条12英寸智能传感器晶圆制造产线项目。该项目位于增城经济技术开发区核心区,一期投资70亿元,将建设月加工能力达2万片的12英寸MEMS制造生产线...[阅读全文]
2024-07-03 14:54:52 人气:1065
广州高峰限行,外地车注意了!
广州市公安局官网发布《广州市公安局交通警察支队关于调整非广州市籍小客车通行管理措施的通告》,将现有的“开四停四”管理措施优化调整为...[阅读全文]
2024-07-02 09:01:15 人气:2091
广州市集体婚礼招募公告
为大力推进婚姻领域移风易俗,传承发扬中华优秀婚姻家庭文化,定于2024年7月29日(星期一)在广州市荔湾区荔湾湖公园举办广州市集体婚礼...[阅读全文]
2024-07-01 08:49:35 人气:1786
三水饮料产品出口港澳订单持续增加
百威 (佛山) 啤酒有限公司生产的1.1万升啤酒经佛山海关驻三水办事处关员现场查验和实验室检测合格后,装车启程运往香港...[阅读全文]
2024-07-01 09:23:15 人气:5505
佛企参与的4个项目获国家科技进步奖二等奖
此次佛山企业参与的4个获奖项目集中分布在芯片、家电、环保等绿色化、智能化领域。参与企业有广东佛智芯微电子技术研究有限公司...[阅读全文]
2024-06-28 09:48:10 人气:5961
佛山自行车龙头洛梵狄首建内变速器实验室
立足佛山,放眼全球。广东洛梵狄智能科技有限公司的发展顺应时代潮流,近日建成我国首个内变速器实验室。本周末公司董事长李激初将率队赴德国参加今年7月上旬在法兰克福举行的国际自行车展...[阅读全文]
2024-06-27 13:41:22 人气:6258
亚洲最大的坚果加工总部预计今年投产
在顺德区龙江镇南坑河柏工业区,广东坚果(南兴天虹)新总部基地项目正抓紧完成最后的施工安装,冲刺10月份全面投产...[阅读全文]
2024-06-27 08:54:40 人气:6269
全国首批“名特优新”认定入库名单公布 顺德1022家个体工商户获认定
国家市场监管总局近日公布了全国首批“名特优新”认定入库名单,其中,顺德共有1022家个体工商户成功入库,占全市认定总量的32.94%...[阅读全文]
2024-06-21 08:18:32 人气:2719
三水搭建供需对接平台,促本地农企与食品企业携手共赢
区内20余家食品企业、农产品生产企业、协作帮扶企业以及区食品行业协会、渔业产业协会等相关单位积极参与,展示了水果玉米、葡萄、苏丹鱼等丰富农产品...[阅读全文]
2024-06-16 09:03:29 人气:3228
全球纺织化学品龙头企业华南总部项目在三水奠基
传化集团华南总部基地新型功能化学品项目(以下简称“传化集团华南总部基地”)奠基仪式在大塘新材料产业园举行。项目总投资50亿元...[阅读全文]
2024-06-14 14:55:55 人气:3365
三水启动新一轮国资国企改革,四大区属企业集团揭牌亮相
四大区属企业集团揭牌,有关部门解读《佛山市三水区深化改革促进国资国企高质量发展的实施方案》(以下简称《方案》)。《方案》包含8个部分30条...[阅读全文]
2024-06-14 14:55:50 人气:3620
“万亿之城”文商旅 朋友圈再扩容
禅城区委书记严冰带队到长沙天心区开展招商考察和交流座谈活动,洽谈招引项目,深化务实合作。会上,禅城区经济和科技促进局与天心区商务局...[阅读全文]
2024-06-12 16:17:45 人气:1722
顺德企业包揽全省首批家用燃气具产品《湾区认证证书》
广东粤港澳大湾区认证促进中心近日发出广东首批家用燃气具产品《湾区认证证书》。其中,顺德企业生产的家用供热水燃气快速热水器等...[阅读全文]
2024-06-07 08:32:29 人气:2814
佛山市个人住房公积金贷款利率下调!
佛山市住房公积金管理中心发布通知称,根据《中国人民银行关于下调个人住房公积金贷款利率的通知》要求,自2024年5月18日起,下调个人住房公积金贷款利率0.25个百分点...[阅读全文]
2024-05-20 09:41:59 人气:18840
佛山住房公积金提取有新变化→
为进一步整合民生服务资源,加快推进民生用卡服务集成融合,佛山市住房公积金管理中心增加“佛山市社会保障卡”作为住房公积金提取划账银行账户...[阅读全文]
2023-11-02 11:26:54 人气:35288
佛山住房公积金新政8月起实施
据佛山市住房公积金管理中心消息,《佛山市住房公积金管理中心关于阶段性提高个人住房公积金贷款额度的通知》将于8月1日起实施...[阅读全文]
2023-07-25 14:59:21 人气:37391
在外市缴存公积金,这样也能申请贷款!
登录佛山市住房公积金管理中心网站【个人网上办事大厅(入口)】→主借款人登录→【我要办理】→【异地缴存明细申报】...[阅读全文]
2023-07-04 12:25:37 人气:38741
租房提取公积金有变化!7月1日起,最高可提取超6万元!
根据《佛山市住房公积金管理中心关于调整佛山市提取住房公积金支付房租有关事项的通知》(佛房金管〔2023〕29号),现将佛山市2023年度...[阅读全文]
2023-06-30 08:08:22 人气:38930
佛山公积金贷款上限拟提至50万/人,夫妻最高可贷100万
佛山市住房公积金管理中心发布《关于阶段性提高个人住房公积金贷款额度的通知(征求意见稿)》。其中提出,缴存职工个人申请的...[阅读全文]
2023-06-28 15:09:15 人气:35656
7月起多孩家庭住房公积金额度更高!提取额度上调好消息!
为贯彻落实党中央“租购并举”的决策部署,支持职工合理住房需求,根据《住房公积金管理条例》有关规定以及《住房城乡建设部 财政部 人民银行关于放宽提取住房公积金支付房租条件的通知》...[阅读全文]
2023-06-26 01:12:36 人气:38119
佛山职工租房提取额度上调!下月起公积金有新变化
职工在本市连续足额缴存住房公积金满3个月,本人及配偶在本市无自有住房且租赁住房的,可提取夫妻双方住房公积金支付房租...[阅读全文]
2023-06-16 10:06:06 人气:39963
住房公积金最新相关问题解答
在本市连续足额缴存住房公积金满3个月”是指职工在本市开设账户满3个月且已连续足额缴存住房公积金满3个月...[阅读全文]
2023-06-02 09:05:55 人气:40987
公积金提取额度上调,可按月提!多孩家庭额度更高!
职工在本市连续足额缴存住房公积金满3个月,本人及配偶在本市无自有住房且租赁住房的,可提取夫妻双方住房公积金支付房租...[阅读全文]
2023-06-02 08:59:27 人气:39471
禅城区祖庙街道上门提供养老待遇资格认证服务
在祖庙街道行政服务中心工作人员的耐心服务和指导下,通过智能手机人脸识别等操作或现场收件等形式,60多名老人顺利完成了养老待遇资格认证...[阅读全文]
2024-03-31 08:42:27 人气:26673
3月21日开放参保!2024年“健康·佛医保”来啦
连续参保四年、三年或者两年无理赔的,医保目录内个人负担费用补偿、医保目录外个人自费费用补偿起付线分别下调...[阅读全文]
2024-03-19 14:57:59 人气:16819
一次申报、待遇直享!工伤保险“多件事一次办”全面升级
在佛山市社会保险基金管理局、市政务服务数据管理局、市行政服务中心的指导下,南海区作为争先示范区,从职工办事的难点堵点出发...[阅读全文]
2024-01-16 09:47:33 人气:31789
佛山新市民在支付宝办理居住证等业务,可领取专属医疗保险!
符合相关条件的新市民通过支付宝“佛山新市民服务通”在线办理相关业务,专享医疗保险投保后前两个月免费体验,包含好医保·门诊险产品以及好医保·长期医疗(0免赔)产品...[阅读全文]
2024-01-09 10:43:45 人气:30639
禅城社保推行“智能语音客服” 实现“政策找人”精准高效
养老保险待遇核定、养老资格认证,关系着养老待遇能否按时发放,是退休长者最为关切的事情。为满足群众需求...[阅读全文]
2023-12-30 11:21:11 人气:32897
佛山南海在全市首推!港澳居民可“掌上办”居民医保
据南海区政务服务数据管理局消息,南海在全市首推港澳居民参加城乡居民基本医疗保险“掌上办”,在南海生活的港澳人员可通过线上操作...[阅读全文]
2023-12-08 10:25:50 人气:21025
跨省异地看病怎么走医保,领你全流程办理→
推出“高效办成一件事”系列服务,助力提升办事便利和效率。今天推出“高效办成一件事”第1期:跨省就医直接结算...[阅读全文]
2023-12-05 11:12:02 人气:20225
佛山医保新规出台!事关住院、大病保险→
《佛山市基本医疗保险住院管理办法》按照“分类保障、统一管理,优化待遇、保障权益,提升服务、完善细节”的原则,对待遇和管理进行全面优化提升...[阅读全文]
2023-12-05 11:10:59 人气:18080
2024年度佛山居民医保申报开始啦!
为深入贯彻落实习近平总书记关于医疗保障事业的重要指示批示和重要讲话精神,提升居民医保参保率...[阅读全文]
2023-11-04 10:54:57 人气:15249
佛山2024年居民医保启动参保
2024年度佛山居民医保参保启动,11月1日至12月15日,广大市民可进行参保申报。2024年度佛山居民医保参保缴费标准为596元/人·年...[阅读全文]
2023-11-04 10:19:32 人气:13678
佛山户籍新政实施首月,申请人数升升升
佛山市发布了《佛山市人民政府办公室关于稳定居住就业入户事项调整的通知》(佛府办〔2024〕7号),自发布之日起施行...[阅读全文]
2024-06-28 07:57:44 人气:30417
佛山迎来新市民入户高峰
自5月13日佛山开始实施稳定居住就业入户新政以来,新市民入户申请积极性爆棚,佛山不少行政服务中心预约爆满。数据显示...[阅读全文]
2024-05-17 14:58:43 人气:17155
佛山入户新政解答:持有公寓可以入户吗?在哪办理?
从5月13日开始就可以申请办理。线上请到“粤居码”微信小程序申请(选择“其他户籍业务”—“市外迁入”—“稳定居住就业”)...[阅读全文]
2024-05-16 08:31:46 人气:16655
南海桂城新市民积分入户申请须知→
具有大学本科以上学历或者中级及以上专业技术资格且年龄在50周岁以下的,不受1年社保限制,申请时上1个自然月起在我市缴纳社会保险费即可按照...[阅读全文]
2024-05-13 09:47:07 人气:16529
佛山市孩子入学,入户要趁早!盘点入户方式→
在我市合法稳定就业满3年(连续缴纳社会保险满3年,或连续经商满3年,可互补叠加),并有合法稳定住所(含租赁)的人员,本人及其共同居住生活的配偶...[阅读全文]
2024-02-29 08:26:15 人气:17748
“佛山新市民积分计算器”帮你一键估算积分
本系统结果仅供参考,真实结果需前往佛山新市民通提交资料申请。本系统暂时只收录了全市积分,各区的加分项请参考区政策文件。...[阅读全文]
2023-12-31 10:52:27 人气:22018
佛山积分新标准发布!落户更容易!
在佛山办理居住证(暂住证)累计每满1年积20分,最高可积240分;在佛山参加社会保险的(职工基本养老保险、职工基本医疗保险...[阅读全文]
2023-12-28 16:01:46 人气:21298
佛山新市民:居住证一年要签注一次!这样操作1分钟完成续签
近日,家住高明区荷城街道的区女士欲为其丈夫代办居住证续签,但却被告知该业务不可代办。区女士的丈夫正在外地,又赶上居住证即将到期...[阅读全文]
2023-12-04 09:42:17 人气:20986
佛山市完善积分制服务管理制度 帮助更多新市民落户佛山融入佛山
指出积分制服务管理制度实施以来,较好满足了新市民入户需求,保障了新市民随迁子女平等接受义务教育权利,是我市入户政策和入学政策的有益补充...[阅读全文]
2023-12-01 11:17:02 人气:17958
2023年第三季度南海区各镇(街道)新市民积分入户分数及名单公示
2023年第三季度南海区各镇(街道)新市民积分入户积分汇总工作已完成,根据《佛山市新市民积分制服务管理办法》(佛府办〔2018〕45号)...[阅读全文]
2023-10-26 10:49:27 人气:19108
映月湖第三小学——铸就梦想的知识殿堂
学校环境优美,占地面积广阔,布局合理。校园绿树成荫,花草繁盛,为学生提供了一个清新宜人的学习氛围。现代化的建筑风格兼具美观与实用...[阅读全文]
2024-07-03 16:22:46 人气:1741
平洲中心小学:培育未来之星的摇篮
校园环境宜人,绿树环绕,花草芬芳。学校占地面积较大,拥有宽敞的操场、现代化的教学楼和功能齐全的各类专用教室。教学设施一应俱全...[阅读全文]
2024-07-03 16:21:25 人气:1818
映月湖畔的知识乐园——佛山市南海区映月湖第三小学(平南小学)
佛山市南海区映月湖第三小学(平南小学)坐落于美丽的映月湖之畔,是一所充满活力与希望的学校...[阅读全文]
2024-07-03 16:18:48 人气:1100
追求卓越教育的殿堂——佛山市南海区平胜学校
这所学校坐落在佛山市南海区优美的环境之中,校园占地面积宽广,布局合理,绿树成荫,为学生营造了宁静而舒适的学习环境...[阅读全文]
2024-07-03 16:12:07 人气:1051
凤鸣小学:梦想起航的知识殿堂
校园占地面积广阔,绿树成荫,花草繁盛。教学楼设计新颖,富有现代气息,教室宽敞明亮、通风良好,为学生提供了舒适的学习空间...[阅读全文]
2024-07-02 09:42:26 人气:1737
文翰第三小学:孕育希望的知识殿堂
佛山市南海区文翰第三小学是一所充满活力与魅力的学校,它坐落在南海区美丽的土地上,自创办以来,一直致力于为学生提供优质的教育...[阅读全文]
2024-07-02 09:37:38 人气:1568
文翰实验小学:启智育人的卓越学府
佛山市南海区文翰实验小学是一所备受瞩目的现代化学校,以其优质的教育资源、先进的教学理念和卓越的教育成果...[阅读全文]
2024-07-02 09:34:18 人气:1809
文翰中学:培育未来之星的知识殿堂
佛山市南海区文翰中学是一所位于南海区的优质中学,秉持着先进的教育理念和卓越的办学追求,致力于为学生打造一个全面发展的成长平台...[阅读全文]
2024-07-02 09:29:15 人气:1668
佛山中考开考 今年约8.5万名考生赴考
佛山市2024年初中学业水平考试(以下简称“中考”)于6月30日至7月2日举行。全市约8.5万名考生今日奔赴考场,人数达到历史新高...[阅读全文]
2024-07-01 10:20:19 人气:1551
书院文化展、状元巡游、打卡体验,今天这场活动文化魅力值拉满!
高明区举办书院文化展暨盛世文昌·状元文化节,现场通过文化体验、景点打卡的方式,感受高明千年文脉的文化魅力。区委副书记、组织部部长...[阅读全文]
2024-05-22 10:29:38 人气:12889
“顺德鱼生”获全省首张餐饮行业湾区认证
近日,由广东捞德顺餐饮管理有限公司(容桂店)出品的“淡水鱼‘顺德鱼生’”获颁《湾区认证证书》,这是全省首张餐饮行业《湾区认证证书》...[阅读全文]
2024-05-10 14:14:47 人气:13903
佛山高明区明城村民夜校推出舞狮文化传承课
在明城镇村民夜校课堂上,一群对舞狮文化怀揣浓厚兴趣的市民沉浸在舞狮的欢乐之中。他们跟着老师的示范,探寻舞狮技艺的奥秘...[阅读全文]
2024-04-27 14:29:47 人气:16156
高明濑粉制作技艺入选市级非遗项目
佛山市人民政府正式公布了第八批市级非物质文化遗产代表性项目名录,高明区“高明濑粉制作技艺”成功入选。至此,高明区共有市级非遗代表性项目9项...[阅读全文]
2024-04-16 14:47:47 人气:18950
佛山祖庙2024年庙会4月11日~14日举行
4月11日~14日,为期四天的2024佛山祖庙庙会(“三月三”北帝诞)将在佛山市祖庙博物馆举办,包括春祭祈福、北帝出巡、酬神演戏...[阅读全文]
2024-04-09 09:27:59 人气:19697
佛山新增13项市级非遗项目
近日,市政府办公室公布佛山市第八批市级非物质文化遗产代表性项目名录,其中,咸水歌(顺德)、太极拳、牛皮鼓制作技艺(佛山)...[阅读全文]
2024-03-21 20:09:13 人气:20404
在行走中品味千年陶都新韵
时代中国总冠名特约“美丽佛山 一路向前”——2024佛山50公里徒步活动即将来临,你是否已在搜索沿途的风景?禅城线第六段徒步亮点已为你备好...[阅读全文]
2024-03-21 15:39:56 人气:15585
佛山禅城民俗活动朱紫街 解锁新玩法
岭南年俗欢乐节之“游朱紫·大红大紫”系列活动正式启动,市民游客相约朱紫街,共庆民俗盛事,共期美好生活。...[阅读全文]
2024-03-13 09:22:20 人气:17507
禅城南庄孔家文昌诞民俗活动:观开笔礼 玩剧本游 品状元宴
观一次儒家开笔礼、来一场沉浸式剧本游、品一桌特色状元宴……3月9日上午,南庄镇罗格孔家村文昌塔前锣鼓喧天...[阅读全文]
2024-03-12 09:11:07 人气:11802
高明区更合镇第十一届角仔民俗文化节举行
更合镇第十一届角仔民俗文化节在鹏鹄蘑菇庄园举行。近两千名市民游客在现场品尝了两万多只角仔,通过民俗美食感受“百千万工程”在更合落地的新成果...[阅读全文]
2024-03-12 09:08:05 人气:11332
走进佛山市南海区东平水道河堤公园
公园依东平水道而建,拥有延绵的河岸线和广阔的绿地。河堤旁绿树成荫,种植着各式各样的乔木和花草...[阅读全文]
2024-07-03 09:41:26 人气:1913
感受佛山市南海区桂城半月岛生态公园的魅力风情
桂城半月岛生态公园位于佛山市南海区,是一座集自然生态、休闲娱乐、运动健身为一体的综合性公园...[阅读全文]
2024-07-03 09:38:59 人气:1440
探秘佛山市南海区桂城半月岛湿地公园
公园因半岛地形形如半月而得名,这里有着得天独厚的水文地理条件。东平河环绕而过,河水清澈流淌,为公园营造了灵动秀美的水景观...[阅读全文]
2024-07-03 09:36:41 人气:1720
走进佛山市南海区保利梦工厂的奇幻之旅
保利梦工厂涵盖了多个不同主题的区域,每个区域都拥有独特的魅力。这里有令人惊叹的高科技体验设施,采用最先进的技术...[阅读全文]
2024-07-03 09:33:15 人气:1491
“意”境非凡——佛山市南海区佛罗伦萨小镇
小镇的建筑风格完美复刻了意大利经典建筑元素,漫步其间,仿佛置身于文艺复兴时期的意大利小镇。红瓦黄墙的意式小楼错落有致...[阅读全文]
2024-07-03 09:32:14 人气:1303
探寻佛山市南海区铁路文化广场的魅力之旅
该广场依托着原有的铁路轨道遗迹而建,通过精心的规划和设计,将铁路文化元素巧妙地融入到景观之中。那些陈旧的铁轨、复古的火车头和车厢...[阅读全文]
2024-07-03 09:23:31 人气:1383
三山滨河公园:城市中的生态绿洲
这座公园地理位置优越,交通便利,周边配套设施完善。它依水而建,巧妙地将自然景观与人文元素相融合,为市民和游客创造了一个兼具休闲...[阅读全文]
2024-07-02 09:54:45 人气:1274
佛山南海高铁公园:高铁沿线的魅力风景带
该公园充分利用了高铁沿线的土地资源,将曾经闲置、杂乱的区域成功改造成了一片充满活力与美景的休闲胜地。公园占地面积广阔...[阅读全文]
2024-07-02 09:52:45 人气:1522
佛山南海涌源公园:都市中的宁静绿洲
公园面积广阔,绿化丰富,绿树成荫,花草繁盛。踏入公园,便能感受到被大自然的怀抱所环绕,仿佛置身于一个宁静的绿色世界...[阅读全文]
2024-07-02 09:51:51 人气:1321
佛山南海三山森林公园:城市绿肺,自然胜境
公园有着丰富的自然资源,山林郁郁葱葱,植被种类繁多。漫步其中,空气清新宜人,饱含着丰富的负氧离子,犹如一个天然的大氧吧...[阅读全文]
2024-07-02 09:50:25 人气:1384
奢华与舒适的邂逅——佛山南海御园酒店
酒店的外观设计独具匠心,其宏伟的建筑造型与周围的城市景观相得益彰。步入大堂,宽敞明亮的空间内装饰着精美华丽的艺术品和舒适的休息区...[阅读全文]
2024-07-03 15:55:26 人气:3101
尊尚体验,尽在御都——佛山南海御都酒店
酒店的建筑外观气势恢宏,步入大堂,高挑的天花板和璀璨的水晶吊灯交相辉映,营造出奢华而大气的氛围。大堂的接待区服务人员热情周到...[阅读全文]
2024-07-03 15:50:58 人气:2893
佛山金冠花园酒店——卓越服务与舒适的港湾
酒店的外观设计融合了现代与传统的元素,独特而引人注目。步入宽敞大气的大堂,精致的装饰、温馨的灯光和舒适的休息区域...[阅读全文]
2024-07-03 15:46:27 人气:2691
佛山三龙湾希尔顿欢朋酒店——非凡体验与贴心之选
酒店的建筑外观简约而不失现代感,内部装修精致而温馨。步入大堂,宽敞明亮的空间,高雅的装饰以及热情友好的服务人员,让人顿感舒适与自在...[阅读全文]
2024-07-03 15:34:31 人气:2527
佛山市南海区奕枫酒店——悦享舒适与品质之旅
酒店外观独具特色,融合了现代与传统的建筑风格,给人留下深刻的印象。步入大堂,宽敞明亮的空间、精致典雅的装饰...[阅读全文]
2024-07-03 15:31:53 人气:2591
佛山市南海区喜悦酒店:舒适与品质的完美融合
酒店的外观设计独具特色,融合了现代美学与当地文化元素,使其在周边建筑中脱颖而出。步入酒店大堂,宽敞明亮的空间...[阅读全文]
2024-06-30 07:34:02 人气:3264
佛山市南海区尚寓酒店:温馨与便捷的栖息之所
酒店的外观简约大方,给人一种清新而又现代的感觉。步入大堂,温馨的灯光与精致的装饰相得益彰,营造出轻松愉悦的氛围...[阅读全文]
2024-06-30 07:32:54 人气:2870
佛山九景商务酒店:舒适与品质的商务之选
酒店的外观设计简约大方,展现出商务酒店的利落与专业。走进大堂,宽敞明亮的空间给人带来开阔的视觉感受。大堂装饰精致典雅...[阅读全文]
2024-06-30 07:31:08 人气:2786
佛山市南海区金季酒店(千灯湖桂澜路店):卓越之选,畅享舒适之旅
酒店的外观独具风格,现代与简约的设计元素相融合,引人注目。步入大堂,一股温馨而高雅的气息扑面而来。宽敞明亮的空间...[阅读全文]
2024-06-30 07:30:02 人气:2824
佛山市南海区彩虹大酒店:奢华与舒适的完美融合
酒店的外观宏伟壮观,建筑设计独具特色,展现着现代与优雅的完美结合。一进入大堂,华丽的装饰和宽敞明亮的空间令人眼前一亮...[阅读全文]
2024-06-30 07:29:03 人气:2425
重磅:原南方医科大学顺德医院眼科主任李志辉加入爱尔,出任顺德爱尔副院长!
近日,顺德爱尔眼科医院迎来一位重磅眼科专家的加入,原南方医科大学顺德医院眼科主任李志辉正式出任顺德爱尔眼科医院副院长一职...[阅读全文]
2024-06-22 07:56:59 人气:3240
高明中医院进校园开展脊柱侧弯筛查
为守护青少年脊柱健康,在区卫健局及教育局等的大力支持下,高明区中医院积极开展脊柱侧弯筛查进校园活动。近日,该院相关科室医护人员组成筛查小组走进高明区职业技术学校...[阅读全文]
2024-06-21 10:20:20 人气:2576
南海首个肿瘤医学中心成立,就在狮山!
华工附六院(南海医院)肿瘤医学中心暨佛山市肿瘤转化医学重点实验室正式揭牌成立,标志着医院在肿瘤综合诊疗、科学研究再迈出坚实的步伐...[阅读全文]
2024-06-20 07:41:07 人气:14427
佛山这些三甲医院有多牛?
佛山统计公报显示,截至2023年末,佛山全市共有卫生机构3083个,其中医院148个,卫生机构实有病床42248张。按照常住人口统计...[阅读全文]
2024-06-18 08:46:51 人气:15233
南海学子疫苗接种有专场!免预约→
中学生、大学生正处于青春期及性活跃期,且多为群体寄宿生活,有几率通过性途径、共用剃须刀、修足、文身等途径感染乙肝病毒...[阅读全文]
2024-06-18 08:23:48 人气:3834
佛山HPV疫苗二、四、九价供应充足
近期海南、广东等地公布了二价HPV疫苗采购中标价格,其中广东国产二价政府采购价降至86元。降价的另一面是供应量大增...[阅读全文]
2024-05-25 09:59:31 人气:7255
佛山禅城“两癌”免费筛查券5月6日9:00开抢!
2024年5月6日至30日,禅城区妇女“两癌”(乳腺癌、宫颈癌)免费筛查券将启动线上申领,共投放6000张免费检查券。届时,符合条件的禅城区妇女...[阅读全文]
2024-05-06 09:27:03 人气:8746
顺德爱尔眼科医院飞秒ICL晶体植入术顺利开展, 智能无刀为近视朋友高清视界护航!
近日,顺德爱尔眼科医院顺利完成了首台飞秒ICL晶体植入术。这一成功之举,标志着顺德爱尔眼科医院在屈光手术领域迈上了全新的台阶...[阅读全文]
2024-04-28 22:57:29 人气:11110
佛山市结核病防治所:防治结合,守护健康
佛山市结核病防治所是佛山市卫生健康局直属的公益一类事业单位,主要负责佛山市结核病的预防、控制、治疗和管理工作。该所拥有一支专业的医疗团队...[阅读全文]
2024-04-17 08:15:54 人气:12784
二十一年来,他的眼球总是不受控制颤动,究竟怎么了?
双眼先天性眼球震颤,双眼700度远视,伴散光、斜视和弱视问题,裸眼视力仅0.15——21岁小方(化名)眼球总是不由自主地左右晃动...[阅读全文]
2024-04-01 16:24:14 人气:15693
南海各镇街均有新增!拍到将依法处罚!
交警部门依法在南海区各镇街的多个路段新增了一批电子拍摄设备;该批新增的电子拍摄设备;将于2024年8月1日开始对交通违法行为进行执法取证...[阅读全文]
2024-07-03 09:18:20 人气:1374
探寻佛山市南海区环岛西路的魅力
环岛西路沿线自然风光优美,道路一侧是清澈的河流,水波荡漾,河岸边绿树成荫,草丛繁茂,为人们提供了清新宜人的视觉享受...[阅读全文]
2024-07-02 20:07:52 人气:1469
领略佛山市南海区平洲大桥的风采
这座大桥造型宏伟,桥身线条流畅,设计简洁而大气。它采用了现代化的建筑技术和材料,确保了其结构的稳固和耐用性...[阅读全文]
2024-07-02 20:04:43 人气:1319
走进佛山市南海区三龙湾大道的精彩世界
三龙湾大道路面宽敞平整,采用高质量的沥青铺设,保障了行车的平稳和舒适。道路设计合理,设置了清晰明确的交通标识和标线...[阅读全文]
2024-07-02 20:03:01 人气:1574
探索佛山市南海区平顺东路的独特魅力
平顺东路路面宽阔且平坦,采用优质的材料建设而成,能够承受较大的交通流量和压力。道路标线清晰醒目,交通信号灯设置合理...[阅读全文]
2024-07-02 19:59:05 人气:1123
领略佛山市南海区林岳大道的风采
林岳大道整体宽敞通畅,道路设计科学合理,包括机动车道、非机动车道和人行道,实现了人车分流,保证了交通安全和通行效率...[阅读全文]
2024-07-02 16:25:07 人气:1522
解读佛山市南海区南港立交桥的魅力与功能
这座立交桥结构复杂而精巧,采用多层互通式设计。它有效地连接了多条重要的道路,极大地提高了交通流量的通行效率...[阅读全文]
2024-07-02 16:23:15 人气:1417
佛山南海三山大道:城市动脉,发展通途》
三山大道宽敞平坦,道路规划合理,拥有多车道设计,能够高效地疏导交通流量,保障车辆的顺畅通行。道路铺设优质...[阅读全文]
2024-07-02 10:30:23 人气:1083
佛山南海环岛东路:魅力之路 风景如画
环岛东路依水而建,一侧是蜿蜒流淌的江河,水光粼粼,为道路增添了灵动与诗意。沿途风景优美,视野开阔,能够观赏到水天相接的迷人景色...[阅读全文]
2024-07-02 10:28:24 人气:997
佛山南海科创大道:创新驱动的发展动脉
科创大道拥有现代化的道路设计,路面宽阔平坦,交通标识清晰明确。多车道的布局有效提升了车辆的通行效率...[阅读全文]
2024-07-02 10:26:52 人气:878
顺德户政、不动产和商事登记业务办理量呈井喷式增长
当前,顺德区户政、不动产和商事登记业务办理需求呈现井喷式增长,据悉,顺德区、镇(街道)两级强联动,出实招、解民忧,通过加号源...[阅读全文]
2024-06-21 10:24:04 人气:11773
学生出入境业务办理有变化!
1.预约禅城、南海、高明、三水区专场服务的,可通过“广东出入境”微信公众号预约;2.预约顺德区专场服务的,可通过“顺德政务百事通”微信公众号预约...[阅读全文]
2024-06-13 09:46:08 人气:14379
佛山禅城区民政局大年三十正月十五都可办理婚姻登记
春节将至,有不少想趁农历新年和心爱之人喜结连理、完成“人生大事”的市民。大年三十当天可以进行婚姻登记吗?2月14日“情人节”正值春节假期...[阅读全文]
2024-01-26 10:30:02 人气:31253
禅城石湾镇街道便民服务中心揭牌启用
石湾镇街道便民服务中心近日揭牌启用,新大厅两层共4700平方米,开设55个综合服务窗口,承接社保、卫健、市监等11个职能部门400多个事项...[阅读全文]
2024-01-23 10:01:33 人气:35747
禅城高明三水开设出入境办证“学生专场”,周末也能办!
2024年1月7日、14日两个周日全天(8:30-12:00,14:00-17:30)。在禅城区就学的未满16周岁在校中小学生(学生户籍为本省及省外户籍,不含港澳台居民)。...[阅读全文]
2024-01-08 15:37:37 人气:35505
佛山三水区特定人员参加工伤保险工伤认定申请办事指南
从业单位应当在职工发生事故伤害或者被诊断、鉴定为职业病之日起30日内(不含事故当日),向从业单位所属镇街公共服务办公室负责工伤认定经办窗口提出工伤认定申请...[阅读全文]
2024-01-07 10:39:15 人气:35147
佛山三水区工伤认定申请事项办事指南
用人单位应当在职工发生事故伤害或者被诊断、鉴定为职业病之日起30日内(不含事故当日),向所属镇街公共服务办公室负责工伤认定经办窗口提出工伤认定申请...[阅读全文]
2024-01-07 10:24:36 人气:33171
佛山市禅城区石湾镇街道惠景协税站、玫瑰东协税站搬迁整合的公告
为打造标准化、规范化的纳税服务环境,更好的服务于广大企业和人民群众,优化街道营商环境,石湾镇街道惠景协税站...[阅读全文]
2023-12-19 16:06:13 人气:36062
佛山市禅城区石湾镇街道行政服务中心搬迁公告
为打造标准化、规范化、便利化的政务服务环境,更好的服务于广大企业和人民群众,优化我街道营商环境,佛山市禅城区石湾镇街道行政服务中心...[阅读全文]
2023-12-14 15:11:31 人气:35468
三水区行政服务中心蝉联人民网县级“民心汇聚单位”
2023年度人民网网上群众工作单位名单发布,三水区行政服务中心名列其中,蝉联县级“民心汇聚单位”称号。今年以来,三水区行政服务中心共收到人民网留言389条...[阅读全文]
2023-12-06 09:52:20 人气:34269
庄子素解 第二章 徐无鬼
徐无鬼因女商见魏武侯,武侯劳之曰:“先生病矣!苦于山林之劳,故乃肯见于寡人。”徐无鬼曰:“我则劳于君,君有何劳于我!君将盈耆欲...[阅读全文]
2023-02-09 09:38:10 人气:49870
庄子素解 第一章 庚桑楚
老聃之役有庚桑楚者,偏得老聃之道,以此居畏垒之山。其臣之画然知者去之,其妾之挈然仁者远之。拥仲之与居,鞅掌之为使。居三年,畏垒大壤...[阅读全文]
2023-02-08 10:52:56 人气:47250
庄子素解 第十五章 知北游
知北游于玄水之上,登隐弅之丘,而适遭无为谓焉。知谓无为谓曰:“予欲有问乎若:何思何虑则知道?何处何服则安道?何从何道则得道?...[阅读全文]
2023-02-07 08:44:53 人气:48279
庄子素解 第十四章 田子方
田子方侍坐于魏文侯,数称谿工。文侯曰:“谿工,子之师耶?”子方曰:“非也,无择之里人也;称道数当,故无择称之。”文侯曰:“然则子无师邪?...[阅读全文]
2023-02-06 09:41:31 人气:47571
庄子素解 第十三章 山木
【原文】庄子行于山中,见大木枝叶盛茂,伐木者止其旁而不取也。问其故,曰:“无所可用。”庄子曰:“此木以不材得终其天年。...[阅读全文]
2023-02-02 08:43:02 人气:47875
庄子素解 第十二章 达生
达生之情者,不务生之所无以为;达命之情者,不务知之所无奈何。养形必先之以物,物有余而形不养者有之矣;有生必先无离形...[阅读全文]
2023-01-31 09:26:23 人气:51520
[东方哲学] 一处不立 处处能立
一处不立 处处能立;亦即任何角度与立场都不立,任何角度与立场都能立;也即全然地、无条件地接纳与随机(缘)起用;云门禅三句:涵盖乾坤,截断众流,随波逐流...[阅读全文]
2022-06-08 08:31:38 人气:52561
获取深度世界真相信息的两种途径
人获取外部信息的最原始、最基础的方式就是感觉;感觉信息来源的最初端口就是感觉器官;感觉器官的阀域与自身承受力决定了人感知外部环境的上下极限...[阅读全文]
2022-06-08 08:26:00 人气:50487
物理学遇到意识素解(7)
如果一位值得信赖的朋友告诉你一些似乎可笑的事情,你会尝试着揣摩他或她可能的真实意思。值得信赖的物理学演示就告诉了我们某些看似荒谬的东西。因此,我们试图解释这些结果可能的真正意思。...[阅读全文]
2019-12-16 09:48:47 人气:39251
海外需求萎靡背后:美国进口全面收缩、欧盟现结构性变化
5月中国进出口商品总值为5011.91亿美元,同比下降6.2%。其中出口总值2834.99亿美元,同比下降7.5%;进口总值2176.92亿美元...[阅读全文]
2023-06-24 20:30:07 人气:33338
欧洲议会已批准通过《新电池法》,新能源卖家将面临更加严格的考验
近日,欧洲议会议员以 587 票赞成、9 票反对和 20 票弃权通过了与理事会达成的一项协议(针对在欧盟销售的所有类型电池的设计、生产和废物管理的新规定-《新电池法》)...[阅读全文]
2023-06-24 20:28:34 人气:19979
美国亚马逊的销售税和免税的州有哪些?
美国的销售税是美国州和地方政府对商品及劳务,按其销售价格的一定比例征收的一种税款,是在美国发生消费的时候,由消费者一方缴纳的税款...[阅读全文]
2023-06-24 20:27:41 人气:33359
Amazon 店铺代运营案例:家居类目
窗帘,浴帘的工厂,工厂OEM实力非常强,专注于传统外贸贴牌,国内天猫京东都有店,想要扩展海外渠道...[阅读全文]
2023-06-24 21:41:21 人气:22920
Amazon 店铺代运营案例:户外类目
效果:宏那运营团队进行账户诊断后,重新调整了广告,优化了产品线。进行2个月的调整后,销售额增长180%...[阅读全文]
2023-06-24 21:38:22 人气:22276
Amazon 店铺代运营案例:家居类目
吸尘器类目,宏那团队根据客户工厂优势,放弃竞争激烈的美国站点,选择切入日本站点,第三个月单品达到7W美金销售额...[阅读全文]
2023-06-24 21:36:20 人气:22429
Amazon 店铺代运营案例:饰品类目
目前效果:通过半年的测试留存,和铺货老链接的优化,日出单在平均700单左右,同比增长100%;由单SKU日均平均出单5-10单左右...[阅读全文]
2023-06-24 21:34:33 人气:13903
Amazon 店铺代运营案例:宠物类目
目前效果:运营人员一年内通过选品测试留存,现平均日销售额8000美金,每天单款SKU出单60个左右,SKU12个,月度销售额在30W美金+...[阅读全文]
2023-06-24 21:31:31 人气:10152
Amazon运营团队老师介绍:simon
有8年的亚马逊运营经验,为20+ 多个品牌工作过,其中包括类目 Top10的卖家。擅长运营广告...[阅读全文]
2023-06-24 21:16:54 人气:10452
Amazon运营团队老师介绍:Fanny
Fanny:7年亚马逊操盘经验,擅长广告,运营策略制定,并着手从0-1打造过多个百万级别的项目;统筹各个项目的开展计划...[阅读全文]
2023-06-24 21:11:52 人气:6718
卧室家居风水布局:打造舒适与和谐的睡眠环境
卧室作为我们日常休息和恢复精力的场所,其家居风水布局对于居住者的身心健康和家庭和谐有着不可忽视的影响。了解并遵循卧室的风水原则,可以为您打造一个舒适、和谐的睡眠环境...[阅读全文]
2024-02-20 09:46:18 人气:15712
客厅家居风水布局:营造和谐与繁荣的社交空间
客厅作为家庭的核心区域,是家人聚会、招待客人的重要场所。一个和谐的客厅家居风水布局,不仅可以提升居住者的生活品质,还能为家庭带来好运和繁荣。...[阅读全文]
2024-02-20 09:44:52 人气:17183
餐厅家居风水布局:打造美味与和谐的用餐环境
餐厅作为家庭中重要的功能区域,不仅是家人用餐的地方,也是与亲朋好友聚会交流的场所。一个好的餐厅家居风水布局,能够提升家庭成员的食欲,增强家庭和谐氛围...[阅读全文]
2024-02-20 09:43:33 人气:16360
卫生间家居风水布局:打造舒适与和谐的卫浴空间
卫生间作为家庭中私密且重要的功能区域,其家居风水布局对于家庭成员的身心健康和家庭和谐有着不可忽视的影响。一个好的卫生间家居风水布局,能够提升家庭成员的幸福感,增强家庭的正能量。...[阅读全文]
2024-02-20 09:39:02 人气:15330
为什么家居不宜挂太多红色装饰物?
健康平安人生,一定要认识和拥有3个贵人:西医(治标)、中医(治本)、易医(治根)。当西医不行就要找中医...[阅读全文]
2022-06-25 21:03:39 人气:66553
如何将一间旧厂房催旺吉运?
企业新入驻旧厂房,如何做到催旺吉运,达至丁财两旺的效果?这就需要风水的综合策划:大门口形象包装,出入口的八卦方位...[阅读全文]
2022-06-25 21:01:04 人气:70369
装修前规划风水,好处多多
现在越来越多的人认识科学风水的好处,看风水已经是很平常的事。在装修前,先邀请风水师前来勘察毛坯房环境...[阅读全文]
2022-06-25 20:58:23 人气:65270
三角形的办公室如何化解?
方正规整的办公室气场稳定,三角形或不规整的办公室气场混杂,卦位不全,锐气回冲,形成老总思维不定,判断能力减弱。将三角形地方加上屏风...[阅读全文]
2022-06-21 20:33:27 人气:67488
工厂机器为什么不能放在车间中心点
工厂老板由于对风水不熟悉,为了方便,将重型机器设备放在车间〈宅)中心。宅中心为太极点,玄空风水叫“五黄大煞”,只能静不能动,如遇某年的流年凶星飞临该位...[阅读全文]
2022-06-21 20:29:46 人气:64212
领克07 EM-P通关托底后高空坠落挑战,以超标安全打造插混轿车安全新标准
日前,领克07 EM-P以全优成绩通过TOP Safety国内首次托底后高空坠落挑战。此次挑战由领克07 EM-P携手中汽信科举办...[阅读全文]
2024-06-29 06:58:32 人气:5778
最高可享1万元!汽车以旧换新补贴申领指引→
据商务部等部门4月印发的《汽车以旧换新补贴实施细则》(以下简称《细则》),报废符合要求的旧车并购买新车的消费者...[阅读全文]
2024-06-20 15:38:48 人气:11553
一手精品车2016年汉兰达豪华版七座,2.0T首付1.5万
新上架,准2016年汉兰达豪华版七座,2.0T排量,一手精品车,已过查搏士,小跑10万公里,配置丰富。支持分期,首付1.5万。...[阅读全文]
2024-06-05 16:01:41 人气:5642
佛山汽车“置换更新”补贴申领开启!最高补贴8000元!指引→
佛山开展汽车“置换更新”活动,对消费者售卖本人名下佛山号牌车辆(非运营性乘用车),并向参与活动的汽车销售企业购买新能源车或符合国六排放标准的燃油车(新车)...[阅读全文]
2024-05-20 09:45:34 人气:6995
汽车“置换更新”消费券申请系统,正式上线!
在佛山市售卖,佛山号牌,在2023年12月31日前注册登记在本人名下,并在2024年4月1日至2024年8月31日期间发生所有权转移...[阅读全文]
2024-05-13 10:35:05 人气:9614
顺德伦教一批企业参与汽车“置换更新”消费券补贴活动
好消息,到伦教买车,可享受高额补贴。近期,顺德区经济促进局印发了《2024年顺德区发放汽车、家电“以旧换新”消费券补贴工作方案》...[阅读全文]
2024-05-05 09:52:55 人气:10733
《汽车以旧换新补贴实施细则》印发 汽车以旧换新最多可领万元补贴
商务部、财政部等7部门联合印发了《汽车以旧换新补贴实施细则》(以下简称《细则》),明确了汽车以旧换新资金补贴政策。根据《细则》...[阅读全文]
2024-04-28 09:33:51 人气:5456
经典之上 再度加码 庆铃五十铃新100P轻卡佛山上市
古韵与现代交织,传承与创新共舞。3月7日庆铃五十铃新100P登陆广东佛山,再次激荡轻卡品质化.0新气象。行业专家...[阅读全文]
2024-03-08 15:15:28 人气:20662
欧拉闪电猫放“价”没够 等等党可以出手了!
春风裹挟着几分暖意缓缓而来,生活、工作渐入佳境的同时,又怎可辜负这大好春光,赏景、踏青也该提上日程啦!3月1日至31日,欧拉闪电猫开启新一轮购车福利大放送...[阅读全文]
2024-03-03 15:38:49 人气:6482
龙年开大G,生意杠杠滴 90后小伙耿师傅和领航大G的开年新生意
年关将至,人们购置年货的需求增加,90后年轻小伙耿师傅想着能用自己新买的领航大G轻卡在年末赶上一波年货生意,所以新车一到位...[阅读全文]
2024-02-06 10:31:59 人气:7603
家具盛宴!第 45 届国际龙家具展览会震撼启幕!
全球家具看顺德,顺德家具看龙江。家具产业是龙江的根基,也是龙江和顺德的亮丽名片。经过五十多年的发展...[阅读全文]
2024-03-17 09:55:30 人气:16639
佛山机场重建航站楼进度刷新!效果图曝光!
按照建设目标和设计规划,由中国联合航空出资建设的新航站楼预计在2024年上半年完成建设并投入使用...[阅读全文]
2023-12-25 09:23:04 人气:31373
佛山国家高新技术产业开发区
佛山高新技术产业开发区(以下简称“佛山高新区”)于1992年12月经国务院批准成立,是全国最早的53个国家高新区之一...[阅读全文]
2023-08-27 21:28:39 人气:11130
佛山意美家卫浴陶瓷世界
意美家,全称意美家卫浴陶瓷世界(Casa Ceramics&Sanitarywares Mall),位于广东省佛山市禅城区季华四路与雾岗路口交汇处,原名为“河宕陶瓷批发直销仓”...[阅读全文]
2023-08-27 21:26:18 人气:11108
澳大利亚技术移民移民
澳洲技术移民是为了引进海外人才,促进澳洲劳动力市场平衡和发展而推出的移民政策,不仅适用于国内有专业技能的技术人才,也适用于在澳留学生,且移民成本低...[阅读全文]
2022-07-07 22:07:38 人气:54796
加拿大BC省雇主担保移民
新政策自2015年1月1日起开始实施。新政后增加了SIRS打分系统,每月公布2次分数,达到此分数的要求的申请人将被移民局选中。因此只要你的职业在加拿大NOC职业列表或职业列表中...[阅读全文]
2022-07-07 22:03:09 人气:55198
美国eb3雇主担保移民
美国eb3雇主担保移民 Other works按照美国移民法,职业移民划分为五类。而EB-3就属于职业移民的第三优先。EB-3职业移民的第三优先类别包括熟练工人、学士学位持有人以及其它工人...[阅读全文]
2022-07-07 21:59:21 人气:53502
马来西亚永久居留(红卡)
PR是PermanentResident的英文缩写,中文是永久居留的意思。获得PR, 就是获得永久居留身份证。 马来西亚永久居留(红卡)是大马政府授予给外国人士的永久居留身份证...[阅读全文]
2022-07-07 21:41:23 人气:54896
佛山市南海区豪源大厦——商业新地标
地理位置优越,交通网络发达。临近多条主干道,方便快捷地连接城市各处。周边公共交通设施完善,无论是公交车还是地铁,都能轻松抵达...[阅读全文]
2024-07-03 16:05:47 人气:1046
佛山市南海区宜安科创园:创新驱动的产业高地
佛山市南海区宜安科创园是一个充满活力和创新的产业园区,致力于推动科技与产业的深度融合,为企业提供优质的发展环境...[阅读全文]
2024-07-03 10:21:21 人气:965
佛山市南海区三山科创中心:创新引领未来的卓越平台
佛山市南海区三山科创中心是一个富有活力和创新精神的现代化产业园区,凭借其优越的地理位置、完善的设施和卓越的服务...[阅读全文]
2024-07-03 10:15:22 人气:1061
佛山市南海区星联科技 ERE 产业中心:创新融合的产业高地
星联科技 ERE 产业中心以“ERE”(即 Engineering 工程、Research 研究、Extension 拓展)为核心理念,致力于打造一个集研发创新...[阅读全文]
2024-07-03 10:06:01 人气:1227
佛山市南海区奕西工业区:产业聚集与创新发展的活力之地
佛山市南海区奕西工业区位于广东省佛山市南海区,地理位置优越,交通便捷,是南海区重要的工业聚集区之一...[阅读全文]
2024-07-03 10:03:52 人气:1263
佛山市南海区国际创智园:创新驱动的智慧园区
地处南海区的核心区域,交通便捷,毗邻多条主要交通干道,距离高速公路出入口不远,便于与周边城市进行高效的物流和人员往来...[阅读全文]
2024-07-03 10:01:40 人气:1070
探秘佛山市南海区广佛物流中心:物流枢纽的繁华与创新
佛山市南海区广佛物流中心位于广东省佛山市南海区的交通枢纽地带,是该地区现代化物流产业的重要支撑点...[阅读全文]
2024-07-02 09:27:24 人气:1351
走进佛山市南海区润智科技园:创新驱动的产业高地
佛山市南海区润智科技园是位于南海区的一处重要产业园区,致力于推动科技创新和产业升级,润智科技园占地面积广阔...[阅读全文]
2024-07-02 09:25:40 人气:1795
探索佛山市南海润慧科技园:创新与智慧的融合之地
佛山市南海润慧科技园是一座充满活力和创新氛围的现代化园区,位于佛山市南海区,地理位置优越,交通便利...[阅读全文]
2024-07-02 09:24:34 人气:1079
走进佛山市南海区普洛斯(三山)物流园:高效流通的枢纽中心
佛山市南海区普洛斯(三山)物流园位于南海区的核心区域,交通优势显著,是一个综合性的现代化物流园区...[阅读全文]
2024-07-02 09:21:51 人气:1947
佛山市南海区虹港(国际)时尚创意港:引领时尚潮流的创意之港
该创意港定位于打造成为华南地区最具影响力的时尚创意产业集聚地,集时尚设计、研发、展示、销售、培训等多功能于一体...[阅读全文]
2024-07-03 10:08:15 人气:3352
佛山市南海区集嘉广场:繁华荟萃的商业中心
集嘉广场交通极为便利,周边公交线路密布,临近多个重要交通枢纽,无论是自驾还是乘坐公共交通都能轻松抵达...[阅读全文]
2024-07-03 10:02:22 人气:3008
佛山市南海三山好好多广场:繁华荟萃的购物休闲地标
佛山市南海三山好好多广场是一座综合性商业中心,为当地居民和游客提供了丰富多样的购物、餐饮和娱乐体验...[阅读全文]
2024-07-03 09:53:37 人气:2041
鹏瑞利季华广场:南海区的潮流汇聚地
鹏瑞利季华广场地处南海区的核心地段,交通网络四通八达,多条公交线路和地铁线路在此交汇,使得顾客能够轻松便捷地抵达...[阅读全文]
2024-07-01 15:53:38 人气:2266
繁华深厚的祖庙大街:佛山禅城区的历史与风情
祖庙大街位于禅城区祖庙街道中部,东北起于文明里,西南至天地路,与麒麟社相交,全长0.1千米,宽4米,地板砖路面...[阅读全文]
2024-07-01 09:26:03 人气:1946
顺联公园里:南海区的时尚生活新地标
顺联公园里坐落在佛山市南海区,是一座集购物、餐饮、娱乐、休闲等多种功能于一体的综合性商业中心...[阅读全文]
2024-06-30 07:20:16 人气:2150
佛山金铂中心:繁华都市新地标
金铂中心独具匠心。其外观雄伟壮观,现代化的线条与玻璃幕墙交相辉映,展现出时尚与大气的魅力。独特的造型使其在城市天际线中脱颖而出...[阅读全文]
2024-06-30 07:17:56 人气:2423
佛山市南海奥骏商业广场:魅力无限的城市商业枢纽
佛山市南海奥骏商业广场位于南海区的核心地段,是一个集购物、餐饮、娱乐、休闲等多功能于一体的大型综合性商业中心...[阅读全文]
2024-06-30 07:16:17 人气:1846
映月湖环宇城——佛山南海的璀璨明珠
映月湖环宇城位于佛山市南海区,交通便利,周边有多条公交线路和地铁站,方便顾客前来购物、娱乐和休闲...[阅读全文]
2024-06-29 07:50:32 人气:2093
探索佛山市南海区太港城——购物、娱乐与生活的一站式目的地
太港城位于佛山市南海区的核心地段,交通便利,周边有多条公交线路和地铁站,方便居民和游客前往...[阅读全文]
2024-06-29 07:43:34 人气:1457
彩虹市场:南海区的民生大舞台
彩虹市场地理位置优越,位于南海区的繁华地段,周边居民区密集,交通十分便利,无论是步行还是乘坐交通工具都能轻松到达...[阅读全文]
2024-07-01 15:52:06 人气:6341
鸿堤市场:南海区的民生集市
鸿堤市场的布局合理有序,摊位划分清晰明确。一进入市场,首先映入眼帘的是蔬果区,五颜六色的新鲜蔬菜水果整齐摆放...[阅读全文]
2024-06-30 07:22:15 人气:4884
佛山市南海区上海村市场:繁华背后的生活百态
上海村市场位于佛山市南海区,是一个历史悠久、规模较大的综合性市场。市场内有各种摊位和商铺...[阅读全文]
2024-06-28 08:37:51 人气:3789
佛山市南海区港浅市场——繁华商业的聚集地
港浅市场位于佛山市南海区,是该地区一个重要的商业中心。占地面积广阔,拥有众多的商铺和摊位,提供丰富多样的商品和服务。...[阅读全文]
2024-06-27 16:51:37 人气:4289
佛山市南海区上良市场——繁华的商业中心
佛山市南海区上良市场是一个商品种类丰富、价格实惠、服务周到的综合性市场。它为当地居民提供了便利,也为当地经济的发展做出了贡献...[阅读全文]
2024-06-27 16:48:36 人气:3626
佛山市南海区平西市场——繁华的商业中心
佛山市南海区平西市场是一个商品种类丰富、价格实惠、服务周到的综合性市场。它为当地居民提供了便利,也为当地经济的发展做出了贡献...[阅读全文]
2024-06-27 16:46:16 人气:3366
探索佛山市南海区平南商贸城
平南商贸城位于佛山市南海区,是一个集批发、零售、展示、交易为一体的大型综合性商贸城。以下是该商贸城的一些详细信息:...[阅读全文]
2024-06-27 16:44:58 人气:3666
佛山南海平洲花木批发市场——繁花似锦的绿色世界
平洲花木批发市场位于佛山市南海区,是华南地区最大的花木批发市场之一。占地面积广阔,拥有众多的花木商家和摊位。...[阅读全文]
2024-06-26 10:40:50 人气:4137
新村肉菜市场——佛山市南海区的美食天堂
新村肉菜市场位于佛山市南海区,是一个集肉类、蔬菜、水果、海鲜等农产品于一体的综合性市场...[阅读全文]
2024-06-25 09:46:56 人气:3549
东二鱼虫花鸟市场——佛山市南海区的自然乐园
东二鱼虫花鸟市场位于佛山市南海区,是一个集鱼虫、花卉、鸟类等宠物及相关用品于一体的综合性市场...[阅读全文]
2024-06-25 09:35:41 人气:4294
佛山消委会:网络直播套路深,翡翠消费需谨慎!
秦女士浏览某购物网站时,发现某玉石直播间正在直播销售翡翠手镯,主播称该翡翠种水为冰种...[阅读全文]
2022-03-21 15:24:43 人气:65965
机器视觉人才供应链第一梯队:清远市万金目视科技有限公司
清远市万金目视科技有限公司,定位为机器视觉人才供应链第一供应商。首先,以基于机器视觉和深度学习的实战实训平台。为高职高专,大学,提供机器视觉实战实训的人才...[阅读全文]
2021-07-05 15:21:34 人气:99357
跨境电商脱口秀:炮哥刘智勇
炮哥的跨境电商六脉神剑理论、炮哥的跨境电商1357创业模型、炮哥的跨境电商行业快速传播方法论、炮哥的跨境电商合伙人模型...[阅读全文]
2021-07-03 20:33:52 人气:68721
建材家居短视频直播达人——陈宣平
建材家居短视频直播达人——陈宣平,2011年从事互联网行业,2012年进入建材行业媒体工作,主要负责新媒体事业部...[阅读全文]
2021-07-03 20:29:36 人气:93584
广东金麦福餐饮管理服务有限公司
广东金麦福餐饮管理服务有限公司有着多年来连锁经营、机关食堂承包、学校食堂承包、工厂食堂承包、厨房设计经验。致力于食堂承包经营管理...[阅读全文]
2021-07-03 20:25:31 人气:86248
颛孙宏鸽(净雨):书法艺术跨界探索与禅悟
颛孙宏鸽,法名净雨,圣贤名门之后裔,为颛孙子张第七十三代传人,祖籍山东省,中国著名作家、书画家,新闻工作者和社会活动者,公益热心人...[阅读全文]
2021-12-05 20:21:15 人气:71118
































































































































































































































