广东省内河绿色航道建设和养护一体化研究招标公告
时间:2024-07-25 人气:2471 来源:广交易数字交易平台 作者:
概述:顺德水道航道扩能升级工程整治河段从火烧头至紫洞口全长50km,按通航2000吨级船舶要求进行建设,航道尺度4.6×80×550(m)(水深×航宽×最小弯曲半径)......
(声明: 网站所收集的部分公开资料来源于互联网,转载的目的在于传递更多信息及用于网络分享,并不代表本站赞同其观点和对其真实性负责,也不构成任何其他建议。本站部分作品是由网友自主投稿和发布、编辑整理上传,对此类作品本站仅提供交流平台,不为其版权负责。如果您发现网站上有侵犯您的知识产权的作品,请与我们取得联系,我们会及时修改或删除。 )
分享
微信
新浪微博
QQ空间
QQ好友
豆瓣
Facebook
Twitter
取消
资讯
招标
招聘
租售
美食
房产
展会
广佛
企业
积金
社保
户口
教育
特色
旅游
酒店
医疗
交通
办证
书院
代运营
风水
车辆
图片
移民
产业
综合体
市场
网红
画展
顺德伦教这条路全封闭施工,为期2个月!管制措施、绕行路线→
新成路口北侧新城路方向从2024年7月25日起至9月30日,禁止车辆经龙洲路右转(顺德立交桥方向来车)或左转(勒流方向来车)进入新城路...[阅读全文]
2024-07-25 10:18:40 人气:2792
高明一宗商业地溢价34.09%成交!另有工业地块成功出让→
地块位于佛山市高明区西江产业新城荷富大道以西、明湖北路以南,使用权面积、规划用地面积均为14717.44平方米(折合共22.08亩)...[阅读全文]
2024-07-25 09:41:45 人气:2728
南海今年首批富硒农产品丰收啦!
近日,位于南海区里水镇贤鲁岛上的广东华豆科技有限公司(以下简称“华豆科技”)206亩富硒水稻正式收割,这是南海区今年首批富硒农产品...[阅读全文]
2024-07-25 09:36:58 人气:2025
受台风“格美”影响,佛山吹“空调外机”
据佛山市气象台7月24日消息,受台风“格美”影响,7月25日佛山维持高温炎热天气,最高气温37℃左右,展望26日转有雷阵雨...[阅读全文]
2024-07-25 09:19:04 人气:2030
高明推进工业园区整治提升,答好重点题难点题附加题
高明区组织到明城镇检查工业园区环境整治提升工作情况,并第四次召开工业园区整治提升工作督评会议,推动全区上下再提速、再加力...[阅读全文]
2024-07-24 08:50:08 人气:2147
投资约10亿!上市企业成功摘得西江产业新城地块!
该项目今年4月开始洽谈看地,到正式签约,再到正式摘牌,整个过程仅用3个月时间。该项目产业规划定位为“一核三星、一总部两基地”...[阅读全文]
2024-07-24 08:46:12 人气:2036
韶关仙门奇峡飞天威亚+竹筏漂流,30余名全球网红已就位!
为深入贯彻党的二十大精神,坚持以文塑旅,以旅彰文,加快文化和旅游深度融合,推动旅游业高质量发展,仙门奇峡景区于7月17日正式开启第三届...[阅读全文]
2024-07-23 15:23:02 人气:2118
南海一日成交五宗!200+亩靓地成功出让!
南海区狮山镇文笔路北侧、广佛肇轻轨西侧地段(之一)地块,狮山镇三环西路以东、文笔路以北(之三)地段,大沥镇广佛新干线太平段51号地块...[阅读全文]
2024-07-23 09:13:45 人气:2273
台风“派比安”或于今天午夜登陆!
预计未来几天佛山市降雨频密。目前正处于龙舟水降雨盛期,局地雨强大,请注意防御雷雨大风、短时强降水...[阅读全文]
2024-07-22 09:08:03 人气:2623
佛山又一宗地块出让!总投资约1.5亿元!
南海区西樵镇人民政府、新田村第一、第三经济社、佛山市中伟景开纸品有限公司进行了地块流转出让签约仪式。这既是西樵镇推进全域土地综合整治的又一硕果...[阅读全文]
2024-07-21 09:52:13 人气:2615
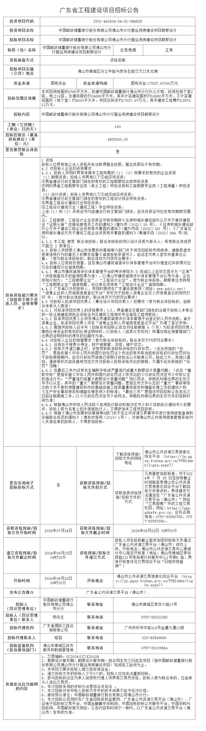
新建广州至湛江高速铁路GZZQ-18标重要自购物资采购(第六批)(减水剂)招标公告
本项目用地面积6785平方米,拟建中国邮政储蓄银行佛山市分行办公大楼,拟规划地下室2层,地上16层,总建筑面积约24680平方米...[阅读全文]
2024-07-25 17:21:10 人气:2289
南海区石门怡海学校建设项目全过程工程咨询服务招标公告
项目用地面积约50000平方米,拟根据项目用地划分为教学区和体育运动区。项目总建筑面积约60000平方米,其中地下室面积约6500平方米...[阅读全文]
2024-07-25 17:14:19 人气:2863
南海区里水镇官和路段DN1200老旧砼管(桂和路至茶亭路段)改造工程招标公告
本工程设计起点位于桂和路与官和路交界处,终点位于官和路与鹤东涌交界处,新建D1220*12供水管道约971m;待本项目施工完成后...[阅读全文]
2024-07-25 17:09:05 人气:1828
高明区明城镇光明村公益事业建设和公共环境提升招标公告
包括光明村村庄规划编制、建设环村道、公厕、乡村振兴楼、乡村振兴服务站、停车场、沿线村庄厂棚,增加云勇森林公园入境标识,...[阅读全文]
2024-07-25 17:05:09 人气:1498
国道G359线金沙大桥匝道路面改造工程招标公告
本项目国道 G359 线金沙大桥匝道路面改造工程位于小塘,属于桂丹路辅道连接线,连接小塘工业大道与桂丹路辅道,双向两车道,道路等级为三级公路...[阅读全文]
2024-07-25 16:50:26 人气:2085
南海区县道X512线K21+484-K24+018段路面改造工程招标公告
项目概况:X512线K21+484-K24+018段路面改造工程,位于佛山市南海区狮山镇,呈自西北向东南的走向,起点桩号为K21+484,位于县道512 线与长安路...[阅读全文]
2024-07-25 16:45:10 人气:1723
南海桂丹路谢叠大桥至谢边立交段路面改造工程招标公告
本项目为桂丹路谢叠大桥至谢边立交段路面改造工程,桂丹路谢叠大桥至谢边立交段位于南海区大沥镇,全长1.093km,本次改造范围不包括谢边立交桥面...[阅读全文]
2024-07-24 17:04:44 人气:2278
佛山瑝玛智能家居有限公司1.914MWp光伏发电站项目招标公告
本项目拟在佛山瑝玛智能家居有限公司的厂房上建设分布式光伏发电站,拟建设楼栋为厂房一、厂房二、厂房三共3栋建筑,屋面面积约为13500㎡...[阅读全文]
2024-07-24 16:59:08 人气:2682
高明区明城镇光明村公益事业建设和公共环境提升-云勇公路沿线风貌提升项目招标公告
包括光明村村庄规划编制、建设环村道、公厕、乡村振兴楼、乡村振兴服务站、停车场、沿线村庄厂棚,增加云勇森林公园入境标识,并通过辅道-围墙的处理方式...[阅读全文]
2024-07-24 16:55:19 人气:1293
广佛地铁增购列车架修及技改项目管理招标公告
广佛地铁增购列车架修及技改项目管理服务范围是广佛地铁18列增购车(每列车4辆,共72辆)进行架修及技改,服务工作范围重点包含三部分,即:(1)列车委外架修及技改项目前期技术咨询...[阅读全文]
2024-07-24 16:52:01 人气:1166
佛山市三水东河资产管理有限公司招聘公告
佛山市三水东河资产管理有限公司是佛山市三水区芦苞镇公有资产管理办公室下属企业,业务范围涵盖对政府授权的资产进行经营管理、项目投资建设...[阅读全文]
2024-07-25 10:39:50 人气:2263
高明2024年夏季招聘会等你来!最高1.8万元/月!
本次招聘会组织区内国有企业、大型骨干企业、龙头企业、中小优质企业等对高校毕业生等青年群体有需求的用人单位120家,提供460个职位...[阅读全文]
2024-07-25 09:57:24 人气:1203
佛山市“广东兜底民生服务社会工作双百工程”镇(街道)社会工作服务站公开招聘社工的公告
根据《广东省民政厅 广东省教育厅 广东省人力资源和社会保障厅关于做好2024年公开招聘“广东兜底民生服务社会工作双百工程”乡镇(街道)社会工作服务站社工工作的通知》...[阅读全文]
2024-07-23 09:35:11 人气:2172
事业编制!高明公开招聘中小学教师40名!
招聘对象:(一)2022、2023、2024届毕业生(博士研究生放宽至2019届)(非在职):①国内普通高等院校2022、2023、2024届毕业生(非在职);...[阅读全文]
2024-07-21 09:15:50 人气:2015
三水招聘390名合同制教师!西南街道所属学校有多个岗位需求!
为加强教师队伍建设,保证公办学校教师满足教学需求,根据有关政策规定,拟面向社会公开招聘合同制教师。本次招聘的教职工为事业单位合同制聘用人员...[阅读全文]
2024-07-20 09:52:15 人气:21852
广州市教育局直属事业单位广州市艺术中学2024年第一次公开招聘教职工公告
根据事业单位公开招聘有关规定,按照“公开、平等、竞争、择优”的原则,为满足教育事业发展需要,吸引优秀人才,决定于近期公开招聘57名事业编制内教职工...[阅读全文]
2024-07-19 09:52:16 人气:2283
佛山市南海区文化馆招聘公益一类事业编制工作人员公告
近期,南海区委宣传部(区文广旅体局)发布佛山市南海区文化馆招聘公益一类事业编制工作人员公告。招聘详情如下:...[阅读全文]
2024-07-18 08:59:28 人气:2408
禅城区城建集团有限公司公开招聘纪检监察室内审专员
佛山市禅城区国有资产监督管理局下属企业佛山市禅城区城建集团有限公司现就2024年6月19日发布的《佛山市禅城区国有资产监督管理局下属企业招聘工作人员延长报名时间的公告》...[阅读全文]
2024-07-18 08:54:06 人气:2013
禅城区公证处公开招聘工作人员共8名
报考时未取得毕业证书、学位证书的2024年应届毕业生须于2024年9月30日前取得相应毕业证书、学位证书。未在规定时间内取得学历学位证书的...[阅读全文]
2024-07-18 08:48:59 人气:1936
2024年“筑梦青春·就业启航” 广东省离校未就业高校毕业生招聘活动佛山专场
1.主会场;时间:7月18日(周四)8:30-12:00;地点:佛山市人力资源公共服务中心(佛山禅城区轻工三路18号)...[阅读全文]
2024-07-18 08:43:21 人气:2015
南海西樵镇临时砂场经营权(河岗新村西江河边原西江码头之二砂场)租赁公告
(1)上述砂石场只允许经营砂(沙)、石、陶瓷原料、煤等装卸堆放,不能改变功能作其他用途。投得经营权后,经营权证的申请以佛山市南海区住房城乡建设和水务局审批为准,审批不通过的...[阅读全文]
2024-07-24 15:49:41 人气:1897
南海桂城街道广东夏西国际橡塑城一期6号楼第二层A607之二物业租赁项目
竞投人通过网上交易系统提交的报价一经报出,不得撤回。在报价期间,竞投人可多次报价,首次报价不得低于起始价,每次加价的幅度不得小于交易方案规定的增价幅度...[阅读全文]
2024-07-24 15:47:42 人气:1179
南海桂城街道广东夏西国际橡塑城一期6号楼第一层A607之一物业租赁项目
租金采用预付方式。租金每月一次收取,承租方应在每月初的10日前将当月租金一次性付清给招租方,且承租方须按银行托收的方式缴纳租金。租赁期内,租金无递增...[阅读全文]
2024-07-24 15:44:45 人气:1639
南海西樵镇公有物业招租(2024年第17期)竞租公告
西樵镇官山江浦东路17-2-8号;西樵官山江浦西路40号、42号首层;西樵官山江浦西路6号印刷厂4-6号铺位;西樵官山樵乐路44号首层铺位之一、之二;西樵供销社官山江浦路供销大厦首层54号铺...[阅读全文]
2024-07-19 16:46:40 人气:2521
佛山市南海区丹灶镇桐林路西侧地块租赁公告
佛山市南海区丹灶镇公共资源交易所受佛山市南海区丹灶产业开发集团有限公司的委托,现就佛山市南海区丹灶镇桐林路西侧23.63亩地块租赁项目采用网上竞价方式进行租赁...[阅读全文]
2024-07-19 16:43:11 人气:2908
南海桂城街道广东夏西国际橡塑城一期6号楼第一层A601之一物业租赁项目
竞投人通过网上交易系统提交的报价一经报出,不得撤回。在报价期间,竞投人可多次报价,首次报价不得低于起始价,每次加价的幅度不得小于交易方案规定的增价幅度...[阅读全文]
2024-07-19 16:39:59 人气:2438
南海桂城街道广东夏西国际橡塑城一期6号楼第二层A601之二物业租赁项目
租金采用预付方式。租金每月一次收取,承租方应在每月初的10日前将当月租金一次性付清给招租方,且承租方须按银行托收的方式缴纳租金...[阅读全文]
2024-07-19 16:31:37 人气:1700
南海丹灶伏水上坦鱼塘等、石西永农耕地之一等一批租赁公告
乔木林地地块;石西永农耕地之二;独沙岗2、3、4号鱼塘;石联冯村鱼塘之一;劳边鱼塘之一;石西永农耕地之三;劳边鱼塘之二;石联冯村鱼塘之二;石联石西鱼塘之六;八斗坦至黄边坦一带鱼塘...[阅读全文]
2024-07-18 17:51:54 人气:1838
南海大沥镇盐步桂园十八幢首层2号铺(自编:盐公房720号)租赁公告
租金采用先交付后使用的方式,承租人于每月10日前向招租人缴清当月租金。租赁期内,租金每满一年在上一期租金基础上递增3%。首月装修期的租金按成交价的75%计收...[阅读全文]
2024-07-18 15:22:50 人气:1968
南海桂城街道平洲江二新路十一巷7号江一大楼物业租赁项目
竞投人通过网上交易系统提交的报价一经报出,不得撤回。在报价期间,竞投人可多次报价,首次报价不得低于起始价,每次加价的幅度不得小于交易方案规定的增价幅度...[阅读全文]
2024-07-18 15:17:43 人气:1090
2024顺德鱼生节有新动作!风味“八阵图”亮相!
2024顺德鱼生节新闻发布会在顺德区容桂街道龙悦湾酒家举行。来自政府、各镇街餐饮协会及企业代表近百人参与...[阅读全文]
2024-07-17 09:15:59 人气:25942
佛山河鲜地图上新 → 出发!
三水因为地处三江交汇处,得天独厚的地理环境使这里的河鲜凭借“鲜嫩爽滑”闯出一片天。嘉鱼、龙脷鱼、三黎鱼等不少特色鱼虾为三水所独有...[阅读全文]
2024-07-15 10:46:51 人气:29611
三水云东海推出“广府菜三水荷花宴”团体标准
三水区云东海街道办事处举办了“放心消费美食集聚区双承诺单位”颁牌仪式暨“广府菜三水荷花宴”团体标准推广会。当天,云东海街道向10家餐饮店颁发“放心消费美食集聚区双承诺单位”牌匾...[阅读全文]
2024-06-16 09:03:27 人气:10567
美狮美高梅“蜀道”再度荣获米其林一星荣誉 正宗成都四川菜匠艺 勇获业界权威认可
【2024年3月14日,澳门】美高梅欣然宣布,旗下位于美狮美高梅内的餐厅“蜀道”在最新公布的《香港澳门米其林指南2024》中,再度获评为米其林一星餐厅...[阅读全文]
2024-03-14 21:05:58 人气:27465
佛山柱侯酱:一道美食背后的传奇故事
柱侯酱是佛山地区的特产之一,其名字来源于创始人梁柱侯。在清朝嘉庆年间,梁柱侯最初在佛山祖庙摆摊卖牛杂,因其发明了柱候酱...[阅读全文]
2024-02-02 15:47:47 人气:13381
石湾鱼腐:金黄鲜嫩,香滑可口
石湾鱼腐是一道源自中国广东省佛山市石湾镇的传统名菜,其历史悠久,口感独特,被誉为“岭南第一锅”...[阅读全文]
2024-02-02 15:46:11 人气:14272
岭南蒸水饺:皮薄馅嫩,鲜香可口
岭南蒸水饺是一道色香味俱佳的传统小吃,以其皮薄馅嫩、鲜香可口而著名。岭南蒸水饺的馅料通常包括猪肉、韭菜...[阅读全文]
2024-02-02 15:45:18 人气:17057
佛山沙口笋:美味与健康的完美结合
佛山沙口笋是广东省著名的特产,以其独特的口感和品质而受到广泛欢迎。沙口笋的产地位于佛山市内的东平河和汾江河交界处,这里土壤肥沃...[阅读全文]
2024-02-02 15:44:00 人气:11821
佛山祖传浸猪腰:一道美味的历史传承
佛山祖传浸猪腰是一道具有地方特色的传统美食,以其独特的制作工艺和口感而著名。在佛山地区,很多人都喜爱这道美食...[阅读全文]
2024-02-02 15:43:07 人气:9535
品味三水:探寻佛山市三水区的地道美食
官家豉油鸡。被评为“西南十大名菜”之一,是三水老字号金爪皇的特色菜。创始人官海文是三水粤菜大师之一...[阅读全文]
2024-01-23 14:43:28 人气:16555
泰宁西路:顺德的魅力通道
泰宁西路道路宽敞整洁,交通标识清晰明确,保障了车辆和行人的通行安全与顺畅。路面采用高质量的材料铺设,具备良好的抗压和耐磨性能...[阅读全文]
2024-07-25 11:27:20 人气:1016
碧桂园澜山花园:顺德的诗意栖居之所
碧桂园澜山花园拥有着令人陶醉的自然景观。小区内绿树成荫,花草繁盛,精心打造的园林景观错落有致,小径蜿蜒曲折...[阅读全文]
2024-07-25 11:21:30 人气:1221
碧桂园濠园:顺德的品质生活港湾
碧桂园濠园的规划科学合理,楼座分布错落有致,充分保障了每栋楼的采光和视野。小区内道路宽敞平坦,人车分流的设计确保了行人的安全...[阅读全文]
2024-07-25 11:20:29 人气:1302
映翠湾:顺德的宁静绿洲
映翠湾被郁郁葱葱的绿植环绕,花园景观精心设计,四季花卉争奇斗艳,营造出一片生机勃勃的景象。小区内还有宁静的人工湖...[阅读全文]
2024-07-25 11:17:38 人气:1361
翠堤岸:顺德的亲水美居
翠堤岸依水而建,小区周边环绕着清澈的河流,河岸景色优美,绿树成荫。小区内部绿化丰富,草坪、花卉、树木相互映衬...[阅读全文]
2024-07-25 11:14:50 人气:1326
翠江湾:顺德的优雅家园
翠江湾小区拥有宜人的绿化景观,草坪如茵,花卉繁盛,绿树成荫。精心规划的花园小径和休闲广场,为居民提供了舒适的户外休闲空间...[阅读全文]
2024-07-25 11:11:28 人气:1009
美的广厦花园:顺德的理想栖居之地
美的广厦花园小区位于佛山市顺德区,是一处融合了舒适居住环境、便捷生活配套和优质物业服务的高品质社区...[阅读全文]
2024-07-25 11:09:05 人气:1002
深业城:顺德的品质生活家园
深业城小区位于佛山市顺德区,是一个备受瞩目的大型综合性社区,以其卓越的品质和完善的配套设施,为居民打造了舒适...[阅读全文]
2024-07-25 11:08:08 人气:866
尚悦名都:顺德的魅力家园
尚悦名都的建筑外观简约大方,线条流畅,展现出现代都市的时尚气息。小区布局合理,楼间距适中,确保了每一户都能享受到充足的阳光和良好的通风...[阅读全文]
2024-07-25 11:06:05 人气:819
碧桂园东苑:顺德的理想生活城邦
碧桂园东苑拥有精心打造的园林景观,绿树成荫,繁花似锦,曲径通幽。小区内设有多个景观节点,如中央喷泉广场、休闲花园等,为居民提供了优美的休闲空间...[阅读全文]
2024-07-24 17:18:56 人气:1017
广东金融高新区连续13年亮相“金交会”
第十三届中国(广州)国际金融交易·博览会(下称“金交会”)在广州举行,作为广东金融强省战略基础平台、广东唯一的省级金融后台基地...[阅读全文]
2024-06-26 18:57:13 人气:22100
第40届中国(佛山)国际陶瓷及卫浴博览交易会开幕
4月18日,第40届中国(佛山)国际陶瓷及卫浴博览交易会(以下简称“佛山陶博会”)在佛山国际会议展览中心展馆正式开幕...[阅读全文]
2024-04-21 09:43:37 人气:18066
第40届佛山陶博会设有三大展馆 超800家展商参展
4月18日至21日,第40届佛山陶博会将在中国陶瓷城、中国陶瓷卫浴总部、佛山国际会议展览中心三大展馆举办。本届陶博会有哪些精彩亮点?记者探营带你抢先看...[阅读全文]
2024-04-18 15:18:16 人气:17352
第135届广交会4月15日开幕!628家佛企参展!
第135届中国进出口商品交易会(广交会)将在广州举办。佛山市出口展参展企业数量达628家,展位数1896个,其中品牌展位637个,一般性展位1259个...[阅读全文]
2024-04-12 09:38:01 人气:19733
第二届中国国际(佛山)预制菜产业大会闭幕
第二届中国国际(佛山)预制菜产业大会闭幕。为期3天的大会现场观展约11万人次,网络点击率破亿,现场交易、合作签约超16亿元...[阅读全文]
2024-03-19 11:00:48 人气:8876
第二届中国国际(佛山)预制菜产业大会开幕
第二届中国国际(佛山)预制菜产业大会开幕,来自全球十多个国家(地区)客商,我国超20个省份、超千家预制菜全产业链企业以及超千家预制菜采购商等齐聚展会...[阅读全文]
2024-03-17 11:10:00 人气:8973
全球家具行业瞩目:2024年龙江家具“两展”盛大启幕,揭秘家居行业新篇章!
第45届国际龙家具展览会和第35届亚洲国际家具材料博览会将于2024年3月16日至19日举行,再度聚焦全球家具行业的目光。届时,来自国内和全球各地的家具业参展商、经销商、采购商及同仁将齐赴盛会,共同见证、分享展会的盛况。展会延续了“五馆联展”的特色,展出面积达15万平方米。数千家品牌展商在展会上携新品、臻品亮相,为来自全国各地的客商呈现了一场规模盛大、品类齐全、潮流新品荟萃的家具盛会。...[阅读全文]
2024-03-09 08:50:39 人气:25182
家具展会 全球家具行业瞩目:2024年龙江家具“两展”盛大启幕,揭秘家居行业新篇章! 全球家具行业瞩目:2024年龙江家
第45届国际龙家具展览会和第35届亚洲国际家具材料博览会将于2024年3月16日至19日举行,再度聚焦全球家具行业的目光...[阅读全文]
2024-03-08 16:39:43 人气:45954
包装行业新春首秀,Sino-Pack包装展在广州盛大启幕!
2024年3月4日,在春日的暖阳下,一场规模盛大的包装行业盛会——【Sino-Pack中国国际包装展/PACKINNO包装制品与材料展】(简称Sino-Pack包装展)在广州广交会展馆B区拉开帷幕...[阅读全文]
2024-03-04 15:07:59 人气:7830
印包行业新春首秀,第30届华南印刷展标签展 今日在广州华丽启幕!
2024年3月4日,由中国对外贸易中心集团有限公司和雅式展览服务有限公司共同主办的第30届华南国际印刷工业展览会暨2024中国国际标签印刷技术展览会...[阅读全文]
2024-03-04 11:31:59 人气:6684
第三届南沙绿色领跑迷你马拉松活动成功举办
值香港回归27周年之际,为贯彻落实中央金融工作会议关于做好科技、绿色、普惠、养老、数字金融五篇大文章的要求...[阅读全文]
2024-07-11 10:13:49 人气:4550
广州市天河区老人院将迎升级,为认知障碍老人设立照护中心
广州市天河区老人院举办敬老孝亲活动。当天,天河区民政局通过公开招标择优选取的颐年健康产业(集团)有限公司作为运营方正式亮相...[阅读全文]
2024-07-11 10:12:08 人气:4435
最美森林门户、公园城区!规划来了,绿美天河将这样建
天河区召开“百千万工程”系列新闻发布会之“公园城区·绿美天河”专项规划主题新闻通气会。会上,广州市规划和自然资源局天河区分局总规划师张苒介绍...[阅读全文]
2024-07-11 10:12:04 人气:4481
世界最大锚碇基坑安全筑底 “定海神针”重量堪比17艘航母
狮子洋大桥建成后将创造双层悬索桥“主跨跨径、车道数量、主塔塔高、锚碇基础、主缆规模”五项世界第一...[阅读全文]
2024-07-11 10:11:08 人气:4344
广州黄埔公园3.0升级亮相 番禺东沙古樟树公园启用
黄埔公园新一轮优化提升正式拉开序幕,此次升级改造,重点在保留利用原有资源基础上,重点提升绿化景观、增设休憩平台和儿童游乐沙池...[阅读全文]
2024-07-11 10:11:02 人气:4410
2024年广州市高中阶段学校录取工作日程安排来啦
广州招考官网发布《2024年广州市高中阶段学校录取工作日程安排表》,详细回应了大家关注的录取工作时间线和相应的工作事项。...[阅读全文]
2024-07-11 07:40:33 人气:4540
第二届粤港澳大湾区博士博士后创新创业大赛在南沙盛势启幕
第二届粤港澳大湾区博士博士后创新创业大赛启动仪式在广州南沙国际金融论坛(IFF)永久会址隆重举行,这场面向世界的大赛在“湾心”南沙盛大启幕...[阅读全文]
2024-07-08 08:17:36 人气:1838
广州明确公共场所AED配置规范 每个地铁站至少配置1台AED
以3~5分钟内获取AED并到达现场为原则配置,明确政务服务大厅、大型交通设施、大型商场、学校等公共场所配置数量;使用、管理主体每日对每台AED至少检查一次...[阅读全文]
2024-07-08 08:16:01 人气:1896
贴地“飞行”的高速磁浮列车不远了
由中国中车承担研制、具有完全自主知识产权的时速600公里高速磁浮交通系统在青岛成功下线。据了解,该项目于2016年10月启动...[阅读全文]
2024-07-03 14:59:03 人气:2704
汽车更新消费迎来小高峰 回收拆解产业迈向千亿级
汽车更新消费迎来小高峰,报废汽车回收量也随之大幅增加。有关机构预计,今年汽车回收将超过700万辆,回收拆解产业迈向千亿级市场规模...[阅读全文]
2024-07-03 14:57:37 人气:2651
欢聚集团产业互联总部项目全面封顶!预计2026年竣备!
欢聚集团产业互联总部项目A区-2#服务性公寓喜封金顶,这是项目最后一栋封顶的建筑,标志着项目全面进入装饰装修施工阶段...[阅读全文]
2024-07-25 09:14:12 人气:2423
打造材料小试中试天堂:让企业在“家门口”快速检测
作为一家主营纳米电子材料和柔性传感器件的科技型企业,广东南海启明光大科技有限公司经常需要进行材料的检测,以往都是需要送到光伏产业比较集聚的长三角地区检测...[阅读全文]
2024-07-25 09:12:28 人气:2021
体坛快讯 航海棋型世锦赛中国队5金7银4铜成绩优异
在匈牙利当地时间2024年7月24日落幕的第十九届航海模型仿真航行项目世界锦标赛上,中国航海模型代表顽强拼持战绩优异。在本次世界锦标赛2大类8个项目中,共获得5金7银4铜的优异成绩...[阅读全文]
2024-07-24 10:42:01 人气:2430
预计今年9月正式试产!屈臣氏饮料白坭造!!
屈臣氏饮料制造项目,位于佛山水都饮料食品产业园南园(白坭镇),用地面积120亩,总投资超10亿元,是白坭引入的首个世界500强食品饮料项目...[阅读全文]
2024-07-19 15:15:19 人气:2826
顺德陈村在全市首探融合监管新模式!让数据快跑,为企业减负!
“我们现在只需见一次面,就可以完成多项检查。”近半年来,松柏(广东)电池工业有限公司董事助理符琼有了一个新发现——以往...[阅读全文]
2024-07-12 08:37:42 人气:3878
三水饮料产品出口港澳订单持续增加
百威 (佛山) 啤酒有限公司生产的1.1万升啤酒经佛山海关驻三水办事处关员现场查验和实验室检测合格后,装车启程运往香港...[阅读全文]
2024-07-01 09:23:15 人气:5505
佛企参与的4个项目获国家科技进步奖二等奖
此次佛山企业参与的4个获奖项目集中分布在芯片、家电、环保等绿色化、智能化领域。参与企业有广东佛智芯微电子技术研究有限公司...[阅读全文]
2024-06-28 09:48:10 人气:5961
佛山自行车龙头洛梵狄首建内变速器实验室
立足佛山,放眼全球。广东洛梵狄智能科技有限公司的发展顺应时代潮流,近日建成我国首个内变速器实验室。本周末公司董事长李激初将率队赴德国参加今年7月上旬在法兰克福举行的国际自行车展...[阅读全文]
2024-06-27 13:41:22 人气:6258
亚洲最大的坚果加工总部预计今年投产
在顺德区龙江镇南坑河柏工业区,广东坚果(南兴天虹)新总部基地项目正抓紧完成最后的施工安装,冲刺10月份全面投产...[阅读全文]
2024-06-27 08:54:40 人气:6269
全国首批“名特优新”认定入库名单公布 顺德1022家个体工商户获认定
国家市场监管总局近日公布了全国首批“名特优新”认定入库名单,其中,顺德共有1022家个体工商户成功入库,占全市认定总量的32.94%...[阅读全文]
2024-06-21 08:18:32 人气:2719
佛山市个人住房公积金贷款利率下调!
佛山市住房公积金管理中心发布通知称,根据《中国人民银行关于下调个人住房公积金贷款利率的通知》要求,自2024年5月18日起,下调个人住房公积金贷款利率0.25个百分点...[阅读全文]
2024-05-20 09:41:59 人气:18840
佛山住房公积金提取有新变化→
为进一步整合民生服务资源,加快推进民生用卡服务集成融合,佛山市住房公积金管理中心增加“佛山市社会保障卡”作为住房公积金提取划账银行账户...[阅读全文]
2023-11-02 11:26:54 人气:35288
佛山住房公积金新政8月起实施
据佛山市住房公积金管理中心消息,《佛山市住房公积金管理中心关于阶段性提高个人住房公积金贷款额度的通知》将于8月1日起实施...[阅读全文]
2023-07-25 14:59:21 人气:37391
在外市缴存公积金,这样也能申请贷款!
登录佛山市住房公积金管理中心网站【个人网上办事大厅(入口)】→主借款人登录→【我要办理】→【异地缴存明细申报】...[阅读全文]
2023-07-04 12:25:37 人气:38741
租房提取公积金有变化!7月1日起,最高可提取超6万元!
根据《佛山市住房公积金管理中心关于调整佛山市提取住房公积金支付房租有关事项的通知》(佛房金管〔2023〕29号),现将佛山市2023年度...[阅读全文]
2023-06-30 08:08:22 人气:38930
佛山公积金贷款上限拟提至50万/人,夫妻最高可贷100万
佛山市住房公积金管理中心发布《关于阶段性提高个人住房公积金贷款额度的通知(征求意见稿)》。其中提出,缴存职工个人申请的...[阅读全文]
2023-06-28 15:09:15 人气:35656
7月起多孩家庭住房公积金额度更高!提取额度上调好消息!
为贯彻落实党中央“租购并举”的决策部署,支持职工合理住房需求,根据《住房公积金管理条例》有关规定以及《住房城乡建设部 财政部 人民银行关于放宽提取住房公积金支付房租条件的通知》...[阅读全文]
2023-06-26 01:12:36 人气:38119
佛山职工租房提取额度上调!下月起公积金有新变化
职工在本市连续足额缴存住房公积金满3个月,本人及配偶在本市无自有住房且租赁住房的,可提取夫妻双方住房公积金支付房租...[阅读全文]
2023-06-16 10:06:06 人气:39963
住房公积金最新相关问题解答
在本市连续足额缴存住房公积金满3个月”是指职工在本市开设账户满3个月且已连续足额缴存住房公积金满3个月...[阅读全文]
2023-06-02 09:05:55 人气:40987
公积金提取额度上调,可按月提!多孩家庭额度更高!
职工在本市连续足额缴存住房公积金满3个月,本人及配偶在本市无自有住房且租赁住房的,可提取夫妻双方住房公积金支付房租...[阅读全文]
2023-06-02 08:59:27 人气:39471
佛山人才,租房有补贴!别忘了复核→
您此前已领取过租房补贴,但当前工作单位与资格申请时不一致,发生过同区工作单位变更,此时您应先完成【同区变更单位申请】后...[阅读全文]
2024-07-06 07:43:33 人气:29202
禅城区祖庙街道上门提供养老待遇资格认证服务
在祖庙街道行政服务中心工作人员的耐心服务和指导下,通过智能手机人脸识别等操作或现场收件等形式,60多名老人顺利完成了养老待遇资格认证...[阅读全文]
2024-03-31 08:42:27 人气:26673
3月21日开放参保!2024年“健康·佛医保”来啦
连续参保四年、三年或者两年无理赔的,医保目录内个人负担费用补偿、医保目录外个人自费费用补偿起付线分别下调...[阅读全文]
2024-03-19 14:57:59 人气:16819
一次申报、待遇直享!工伤保险“多件事一次办”全面升级
在佛山市社会保险基金管理局、市政务服务数据管理局、市行政服务中心的指导下,南海区作为争先示范区,从职工办事的难点堵点出发...[阅读全文]
2024-01-16 09:47:33 人气:31789
佛山新市民在支付宝办理居住证等业务,可领取专属医疗保险!
符合相关条件的新市民通过支付宝“佛山新市民服务通”在线办理相关业务,专享医疗保险投保后前两个月免费体验,包含好医保·门诊险产品以及好医保·长期医疗(0免赔)产品...[阅读全文]
2024-01-09 10:43:45 人气:30639
禅城社保推行“智能语音客服” 实现“政策找人”精准高效
养老保险待遇核定、养老资格认证,关系着养老待遇能否按时发放,是退休长者最为关切的事情。为满足群众需求...[阅读全文]
2023-12-30 11:21:11 人气:32897
佛山南海在全市首推!港澳居民可“掌上办”居民医保
据南海区政务服务数据管理局消息,南海在全市首推港澳居民参加城乡居民基本医疗保险“掌上办”,在南海生活的港澳人员可通过线上操作...[阅读全文]
2023-12-08 10:25:50 人气:21025
跨省异地看病怎么走医保,领你全流程办理→
推出“高效办成一件事”系列服务,助力提升办事便利和效率。今天推出“高效办成一件事”第1期:跨省就医直接结算...[阅读全文]
2023-12-05 11:12:02 人气:20225
佛山医保新规出台!事关住院、大病保险→
《佛山市基本医疗保险住院管理办法》按照“分类保障、统一管理,优化待遇、保障权益,提升服务、完善细节”的原则,对待遇和管理进行全面优化提升...[阅读全文]
2023-12-05 11:10:59 人气:18080
2024年度佛山居民医保申报开始啦!
为深入贯彻落实习近平总书记关于医疗保障事业的重要指示批示和重要讲话精神,提升居民医保参保率...[阅读全文]
2023-11-04 10:54:57 人气:15249
佛山实施新政后,居住半年以上就能入户!
本市持自有合法产权住宅房屋的非本市户籍人员,可以在房屋所在地申请入户,共同居住生活的配偶、未成年子女可以随迁...[阅读全文]
2024-07-11 07:45:23 人气:27317
佛山户籍新政实施首月,申请人数升升升
佛山市发布了《佛山市人民政府办公室关于稳定居住就业入户事项调整的通知》(佛府办〔2024〕7号),自发布之日起施行...[阅读全文]
2024-06-28 07:57:44 人气:30417
佛山迎来新市民入户高峰
自5月13日佛山开始实施稳定居住就业入户新政以来,新市民入户申请积极性爆棚,佛山不少行政服务中心预约爆满。数据显示...[阅读全文]
2024-05-17 14:58:43 人气:17155
佛山入户新政解答:持有公寓可以入户吗?在哪办理?
从5月13日开始就可以申请办理。线上请到“粤居码”微信小程序申请(选择“其他户籍业务”—“市外迁入”—“稳定居住就业”)...[阅读全文]
2024-05-16 08:31:46 人气:16655
南海桂城新市民积分入户申请须知→
具有大学本科以上学历或者中级及以上专业技术资格且年龄在50周岁以下的,不受1年社保限制,申请时上1个自然月起在我市缴纳社会保险费即可按照...[阅读全文]
2024-05-13 09:47:07 人气:16529
佛山市孩子入学,入户要趁早!盘点入户方式→
在我市合法稳定就业满3年(连续缴纳社会保险满3年,或连续经商满3年,可互补叠加),并有合法稳定住所(含租赁)的人员,本人及其共同居住生活的配偶...[阅读全文]
2024-02-29 08:26:15 人气:17748
“佛山新市民积分计算器”帮你一键估算积分
本系统结果仅供参考,真实结果需前往佛山新市民通提交资料申请。本系统暂时只收录了全市积分,各区的加分项请参考区政策文件。...[阅读全文]
2023-12-31 10:52:27 人气:22018
佛山积分新标准发布!落户更容易!
在佛山办理居住证(暂住证)累计每满1年积20分,最高可积240分;在佛山参加社会保险的(职工基本养老保险、职工基本医疗保险...[阅读全文]
2023-12-28 16:01:46 人气:21298
佛山新市民:居住证一年要签注一次!这样操作1分钟完成续签
近日,家住高明区荷城街道的区女士欲为其丈夫代办居住证续签,但却被告知该业务不可代办。区女士的丈夫正在外地,又赶上居住证即将到期...[阅读全文]
2023-12-04 09:42:17 人气:20986
佛山市完善积分制服务管理制度 帮助更多新市民落户佛山融入佛山
指出积分制服务管理制度实施以来,较好满足了新市民入户需求,保障了新市民随迁子女平等接受义务教育权利,是我市入户政策和入学政策的有益补充...[阅读全文]
2023-12-01 11:17:02 人气:17958
顺德中考第二批录取控制分数线及录取标准公布!
根据《顺德区教育局关于印发顺德区2024年高中阶段学校招生考试工作意见的通知》(顺教[2024]42号)...[阅读全文]
2024-07-25 10:29:49 人气:2613
南海区石门灯湖中轴学校来了!54个班超2000个学位!
石门灯湖中轴学校将本着“为学生的终身发展奠基”的思想,发挥集团化办学的优势,与石门中学管理同步,资源共享,学科共建,文化共生...[阅读全文]
2024-07-25 10:26:27 人气:1834
西滘小学:顺德教育的璀璨明珠
学校占地面积广阔,校园布局合理。绿树成荫,花草繁盛,营造出优美宜人的学习环境。教学楼、办公楼、体育馆等建筑设施齐全,且维护良好...[阅读全文]
2024-07-24 09:59:47 人气:1548
顺德区城区中学:育人的摇篮,成长的乐园
顺德区城区中学拥有悠久的办学历史和深厚的文化底蕴。学校规模较大,教学设施齐全,为学生创造了良好的学习环境...[阅读全文]
2024-07-24 09:54:14 人气:1806
华东师范大学附属顺德美的学校:卓越教育的新地标
由华东师范大学与顺德美的集团强强联手合作创办,依托华东师范大学的教育科研优势和美的集团的强大支持...[阅读全文]
2024-07-24 09:50:20 人气:1790
北滘中学:顺德教育的璀璨之星
北滘中学拥有悠久的办学历史,在多年的发展中,形成了独特的校园文化。学校秉承着“以人为本,和谐发展”的办学理念...[阅读全文]
2024-07-24 09:35:17 人气:1557
佛山市华英学校附属小学9月开学!超2000个公办学位!
禅城区教育局副局长廖令茜带队上线《禅城面对面》节目时表示,佛山市华英学校附属小学将在9月1日开学迎新,届时将提供超2000个公办学位...[阅读全文]
2024-07-24 09:10:54 人气:1790
2024年禅城区户籍家庭经济困难大学新生资助申请办理指引→
根据《佛山市教育局、佛山市财政局、佛山市人力资源和社会保障局关于进一步健全我市学生资助政策体系的意见》(佛山教育〔2022〕6号)要求...[阅读全文]
2024-07-24 08:55:23 人气:1402
北滘中心小学:启蒙智慧的成长乐园
北滘中心小学创办于1921年,具有悠久的历史和深厚的文化底蕴。学校占地面积宽敞,建筑布局合理,环境优美宜人...[阅读全文]
2024-07-23 16:45:04 人气:1768
华南师范大学附属顺德北滘学校:卓越教育的摇篮
这所学校依托华南师范大学的丰富教育资源和先进教育理念,拥有一支高素质、富有经验和创新精神的教师队伍。教师们教学水平精湛...[阅读全文]
2024-07-22 10:41:46 人气:1915
首届佛山水上关帝庙庙会7月28日开锣!
“水上有关帝 人人好架势——佛山水上关帝庙庙会”将于7月28日开幕。作为水上关帝庙重建开放后的首届庙会,该活动将依托水上关帝庙这一载体...[阅读全文]
2024-07-25 09:22:58 人气:22301
书院文化展、状元巡游、打卡体验,今天这场活动文化魅力值拉满!
高明区举办书院文化展暨盛世文昌·状元文化节,现场通过文化体验、景点打卡的方式,感受高明千年文脉的文化魅力。区委副书记、组织部部长...[阅读全文]
2024-05-22 10:29:38 人气:12889
“顺德鱼生”获全省首张餐饮行业湾区认证
近日,由广东捞德顺餐饮管理有限公司(容桂店)出品的“淡水鱼‘顺德鱼生’”获颁《湾区认证证书》,这是全省首张餐饮行业《湾区认证证书》...[阅读全文]
2024-05-10 14:14:47 人气:13903
佛山高明区明城村民夜校推出舞狮文化传承课
在明城镇村民夜校课堂上,一群对舞狮文化怀揣浓厚兴趣的市民沉浸在舞狮的欢乐之中。他们跟着老师的示范,探寻舞狮技艺的奥秘...[阅读全文]
2024-04-27 14:29:47 人气:16156
高明濑粉制作技艺入选市级非遗项目
佛山市人民政府正式公布了第八批市级非物质文化遗产代表性项目名录,高明区“高明濑粉制作技艺”成功入选。至此,高明区共有市级非遗代表性项目9项...[阅读全文]
2024-04-16 14:47:47 人气:18950
佛山祖庙2024年庙会4月11日~14日举行
4月11日~14日,为期四天的2024佛山祖庙庙会(“三月三”北帝诞)将在佛山市祖庙博物馆举办,包括春祭祈福、北帝出巡、酬神演戏...[阅读全文]
2024-04-09 09:27:59 人气:19697
佛山新增13项市级非遗项目
近日,市政府办公室公布佛山市第八批市级非物质文化遗产代表性项目名录,其中,咸水歌(顺德)、太极拳、牛皮鼓制作技艺(佛山)...[阅读全文]
2024-03-21 20:09:13 人气:20404
在行走中品味千年陶都新韵
时代中国总冠名特约“美丽佛山 一路向前”——2024佛山50公里徒步活动即将来临,你是否已在搜索沿途的风景?禅城线第六段徒步亮点已为你备好...[阅读全文]
2024-03-21 15:39:56 人气:15585
佛山禅城民俗活动朱紫街 解锁新玩法
岭南年俗欢乐节之“游朱紫·大红大紫”系列活动正式启动,市民游客相约朱紫街,共庆民俗盛事,共期美好生活。...[阅读全文]
2024-03-13 09:22:20 人气:17507
禅城南庄孔家文昌诞民俗活动:观开笔礼 玩剧本游 品状元宴
观一次儒家开笔礼、来一场沉浸式剧本游、品一桌特色状元宴……3月9日上午,南庄镇罗格孔家村文昌塔前锣鼓喧天...[阅读全文]
2024-03-12 09:11:07 人气:11802
佛山两日游怎么玩?超用心整理的攻略来了!
09:00 →游览【祖庙】,观看醒狮表演,感受浓厚的岭南文化和历史底蕴(注:需买门票);11:00→打卡佛山超适合citywalk的文艺街区【岭南天地】...[阅读全文]
2024-07-25 09:16:39 人气:2889
佛山多个博物馆,暑期延长开放时间!
即日起至8月31日,佛山梁园、佛山古镇历史风貌展示馆、广东粤剧博物馆、陈铁军故居开放时间调整为9:00-17:30(佛山梁园17:10停止进园...[阅读全文]
2024-07-24 09:31:31 人气:1851
佛山市顺德区北滘都宁岗森林公园:城市中的自然绿洲
公园内山峦起伏,植被丰富多样。拥有大片的森林,树木郁郁葱葱,漫步其中,呼吸着清新的空气,感受着大自然的宁静与美好...[阅读全文]
2024-07-23 15:28:06 人气:1910
高明打卡点持续上新!有口袋公园、网红集市…
小洞北门户公园投入超300万元,建设园区门户雕塑、临空元素立体园廊、飞机环形跑道、400米滨河步道等多个门户设施,于2月开工建设...[阅读全文]
2024-07-23 09:20:37 人气:1827
佛山市顺德区河村公园:自然与人文交织的休闲胜地
佛山市顺德区河村公园是一处深受当地居民喜爱的公共休闲场所,它融合了自然美景、休闲设施和文化元素,为人们提供了一个放松身心...[阅读全文]
2024-07-22 15:39:35 人气:2023
岭南和园:顺德的岭南风情画
和园传承了岭南园林的精髓,布局精巧。园内亭台楼阁、水榭回廊错落有致,曲径通幽处,一步一景,展现出高超的造园技艺...[阅读全文]
2024-07-22 10:54:58 人气:1836
北滘体育公园:活力绽放的休闲胜地
在运动设施方面,北滘体育公园配备了多样化的专业场地。有标准的足球场、篮球场、网球场等,满足了不同球类运动爱好者的需求...[阅读全文]
2024-07-22 10:46:16 人气:1575
君兰河岸公园:顺德的绿色滨水明珠
公园沿着河岸线蜿蜒伸展,河水清澈,波光粼粼。河岸两侧绿树成荫,花草繁盛,四季如画。春天,桃花、杏花争奇斗艳;夏天,绿树成荫...[阅读全文]
2024-07-21 10:57:55 人气:1552
北滘公园:顺德的绿色休闲胜地
公园占地面积广阔,绿地如茵,树木葱茏。园内种植了丰富多样的植物,包括花卉、乔木和灌木等,形成了四季有景的美丽画面...[阅读全文]
2024-07-21 10:47:58 人气:1691
佛山市岭南金融博物馆:佛山最“有钱”的地方!
佛山市岭南金融博物馆位于南海区灯湖东路,占地面积5500㎡,2018年1月13日开业,新馆于2023年4月28日对外开放,是集收藏、...[阅读全文]
2024-07-20 09:38:45 人气:1545
佛山顺德柏尔曼酒店:舒适与奢华的邂逅
客房宽敞整洁,布置精美。每间客房都配备了高品质的床品、柔软的枕头和舒适的床垫,确保您拥有一夜优质的睡眠。房间内的设施一应俱全...[阅读全文]
2024-07-22 11:12:48 人气:5416
佛山顺德美的臻品之选酒店:奢华与舒适的完美融合
佛山顺德美的臻品之选酒店坐落在顺德这片充满魅力的土地上,是一家集奢华、优雅与舒适于一体的高端酒店...[阅读全文]
2024-07-22 11:01:00 人气:4544
佛山四季精品公寓(佛山顺德陈村地铁站店):舒适与便捷的完美融合
佛山四季精品公寓(佛山顺德陈村地铁站店)位于佛山市顺德区的核心地段,地理位置优越,交通十分便利...[阅读全文]
2024-07-14 08:39:54 人气:6041
鼎旺酒店(佛山顺德陈村地铁站店):品质之选,卓越体验
酒店紧邻陈村地铁站,交通极其便利,让您轻松抵达佛山各地及周边城市。无论是商务出差还是休闲旅行,都能节省您的出行时间...[阅读全文]
2024-07-14 08:36:36 人气:7210
佛山嘉悦公馆(佛山顺德陈村地铁站店):舒适与便捷的理想之居
公馆紧邻陈村地铁站,出行极为便利。无论是前往佛山市区还是周边城市,地铁都能快速带您抵达目的地。周边配套设施齐全...[阅读全文]
2024-07-14 08:34:10 人气:8097
佛山陆居商务公寓:顺德的品质休憩之所
公寓周边有众多餐厅,提供各种美食选择,无论是本地特色还是国际风味,都能满足您的味蕾。附近还有超市、药店等生活配套设施,...[阅读全文]
2024-07-14 08:31:01 人气:8441
勒竹酒店:顺德的温馨驿站
勒竹酒店坐落于顺德区的繁华地段,交通十分便利。周边不仅有众多的商业中心和购物场所,还有许多著名的旅游景点...[阅读全文]
2024-07-13 07:55:48 人气:6755
为尔容酒店:顺德的卓越住宿之选
位于佛山市顺德区的为尔容酒店,以其卓越的品质、贴心的服务和独特的魅力,成为众多游客和商务人士的理想下榻之地...[阅读全文]
2024-07-12 15:09:50 人气:5403
佛山顺德锦龙地铁站亚朵酒店:舒适与品质的完美融合
酒店的外观设计简约大气,线条流畅,与周边的城市景观相得益彰。步入大堂,温馨的灯光、优雅的装饰以及热情的服务人员...[阅读全文]
2024-07-12 15:08:24 人气:7344
佛山市顺德区麗枫酒店(顺德锦龙店):畅享舒适与优雅之旅
佛山市顺德区麗枫酒店(顺德锦龙店)坐落于顺德区的繁华地段,临近锦龙地铁站,地理位置优越,交通十分便捷...[阅读全文]
2024-07-12 15:06:27 人气:5276
碧江医院:守护顺德健康的港湾
碧江医院拥有一支专业素质高、临床经验丰富的医疗团队。其中包括各个领域的专家和技术精湛的医护人员,他们秉持着敬业精神和关爱之心...[阅读全文]
2024-07-25 15:51:20 人气:5125
安和泰医院:顺德的健康守护者
安和泰医院地理位置优越,交通便利,周边环境优美,为患者提供了一个舒适的就医环境。医院建筑宽敞明亮,内部装修温馨舒适...[阅读全文]
2024-07-25 15:43:53 人气:2249
佛山市顺德区第三人民医院:守护健康的港湾
医院拥有一支专业素质高、技术精湛的医疗团队。医生们具备丰富的临床经验和深厚的专业知识,涵盖了各个医学领域...[阅读全文]
2024-07-22 11:14:56 人气:4332
和佑医院:顺德的健康守护者
医院地理位置优越,交通便利,周边设施齐全。其建筑设计现代化,内部环境舒适宜人,为患者营造了一个温馨的就医氛围...[阅读全文]
2024-07-22 10:49:08 人气:4945
佛山这所大型中医院顺利封顶,设床位1490张
目前,广州中医药大学顺德医院(顺德区中医院)建设项目(易地新建)主体结构已顺利封顶,正在进行机电、幕墙、装饰装修工程施工...[阅读全文]
2024-07-21 09:56:32 人气:4519
佛山市口腔医院,晋升“三甲”!
佛山大学附属口腔医院(佛山市口腔医院)举行三级甲等口腔专科医院揭牌仪式,成为佛山首家的“新国标”三甲口腔医院...[阅读全文]
2024-07-21 09:53:39 人气:3155
陈村庄头医院:守护健康,传递温暖
佛山市顺德区陈村庄头医院是一所位于陈村庄头的综合性医疗机构,一直致力于为当地居民提供优质、全面的医疗服务...[阅读全文]
2024-07-07 10:23:46 人气:4447
重磅:原南方医科大学顺德医院眼科主任李志辉加入爱尔,出任顺德爱尔副院长!
近日,顺德爱尔眼科医院迎来一位重磅眼科专家的加入,原南方医科大学顺德医院眼科主任李志辉正式出任顺德爱尔眼科医院副院长一职...[阅读全文]
2024-06-22 07:56:59 人气:3240
高明中医院进校园开展脊柱侧弯筛查
为守护青少年脊柱健康,在区卫健局及教育局等的大力支持下,高明区中医院积极开展脊柱侧弯筛查进校园活动。近日,该院相关科室医护人员组成筛查小组走进高明区职业技术学校...[阅读全文]
2024-06-21 10:20:20 人气:2576
南海首个肿瘤医学中心成立,就在狮山!
华工附六院(南海医院)肿瘤医学中心暨佛山市肿瘤转化医学重点实验室正式揭牌成立,标志着医院在肿瘤综合诊疗、科学研究再迈出坚实的步伐...[阅读全文]
2024-06-20 07:41:07 人气:14427
碧桂园大道:顺德的畅行之路
碧桂园大道宽敞平坦,路面铺设质量优良,为车辆提供了平稳舒适的行驶条件。道路规划合理,车道划分明确,包括机动车道...[阅读全文]
2024-07-25 15:40:29 人气:1324
承德路:顺德的繁华动脉
承德路路面宽阔平坦,交通标线清晰,车辆行驶流畅。道路两旁种植着郁郁葱葱的行道树,为行人提供了宜人的遮荫之处。...[阅读全文]
2024-07-25 11:29:57 人气:1091
三桂大道:顺德的畅达通途
三桂大道道路宽阔平直,路面状况良好,为车辆的快速通行提供了有力保障。车道划分合理,包括主车道、辅道以及专门的非机动车道...[阅读全文]
2024-07-25 11:25:48 人气:1060
陈村大道:顺德的活力动脉
陈村大道宽敞开阔,路面平整坚实,为车辆的顺畅通行奠定了基础。精心划分的车道,包括多条机动车道、非机动车道以及宽敞的人行道...[阅读全文]
2024-07-25 11:24:03 人气:1061
佛山三水一路段将实施交通管制
现乐平至白坭天然气高压管道工程项目-金本水都段即将施工,因施工位于金港路,需进行交通导改后方可施工。交通道改后金港路(金淼路路口)...[阅读全文]
2024-07-25 09:49:41 人气:1156
新业路:顺德区的活力动脉
新业路两侧分布着多样化的建筑和设施。有现代化的工厂和企业,展现了顺德区强大的工业实力;也有住宅小区,为居民提供了便捷的出行条件...[阅读全文]
2024-07-24 15:40:53 人气:1480
港前路:顺德的通港要道与发展动脉
作为通港道路,港前路承担着货物运输和物流集散的重要任务,为顺德的对外贸易和经济交流提供了便捷的交通条件...[阅读全文]
2024-07-24 11:04:56 人气:1429
骏业路:顺德区的发展通途
沿线分布着众多的工厂、企业和工业园区,涵盖了制造业、加工业等多种产业类型。这些产业的发展依托骏业路便捷的交通,实现了原材料和产品的高效运输...[阅读全文]
2024-07-24 11:03:10 人气:1084
广乐路:顺德的畅行之道
路面宽阔平整,采用高质量的材料铺设,具有良好的承载能力和耐久性。道路标线清晰,交通标识齐全,为驾驶者提供了明确的指引...[阅读全文]
2024-07-24 10:54:59 人气:1114
碧江大桥:顺德的交通脊梁
它的建成通车,缓解了周边道路的交通压力,缩短了居民出行的时间和距离。对于促进顺德区的经济发展,加强区域间的联系与合作...[阅读全文]
2024-07-24 10:05:56 人气:1297
顺德户政、不动产和商事登记业务办理量呈井喷式增长
当前,顺德区户政、不动产和商事登记业务办理需求呈现井喷式增长,据悉,顺德区、镇(街道)两级强联动,出实招、解民忧,通过加号源...[阅读全文]
2024-06-21 10:24:04 人气:11773
学生出入境业务办理有变化!
1.预约禅城、南海、高明、三水区专场服务的,可通过“广东出入境”微信公众号预约;2.预约顺德区专场服务的,可通过“顺德政务百事通”微信公众号预约...[阅读全文]
2024-06-13 09:46:08 人气:14379
佛山禅城区民政局大年三十正月十五都可办理婚姻登记
春节将至,有不少想趁农历新年和心爱之人喜结连理、完成“人生大事”的市民。大年三十当天可以进行婚姻登记吗?2月14日“情人节”正值春节假期...[阅读全文]
2024-01-26 10:30:02 人气:31253
禅城石湾镇街道便民服务中心揭牌启用
石湾镇街道便民服务中心近日揭牌启用,新大厅两层共4700平方米,开设55个综合服务窗口,承接社保、卫健、市监等11个职能部门400多个事项...[阅读全文]
2024-01-23 10:01:33 人气:35747
禅城高明三水开设出入境办证“学生专场”,周末也能办!
2024年1月7日、14日两个周日全天(8:30-12:00,14:00-17:30)。在禅城区就学的未满16周岁在校中小学生(学生户籍为本省及省外户籍,不含港澳台居民)。...[阅读全文]
2024-01-08 15:37:37 人气:35505
佛山三水区特定人员参加工伤保险工伤认定申请办事指南
从业单位应当在职工发生事故伤害或者被诊断、鉴定为职业病之日起30日内(不含事故当日),向从业单位所属镇街公共服务办公室负责工伤认定经办窗口提出工伤认定申请...[阅读全文]
2024-01-07 10:39:15 人气:35147
佛山三水区工伤认定申请事项办事指南
用人单位应当在职工发生事故伤害或者被诊断、鉴定为职业病之日起30日内(不含事故当日),向所属镇街公共服务办公室负责工伤认定经办窗口提出工伤认定申请...[阅读全文]
2024-01-07 10:24:36 人气:33171
佛山市禅城区石湾镇街道惠景协税站、玫瑰东协税站搬迁整合的公告
为打造标准化、规范化的纳税服务环境,更好的服务于广大企业和人民群众,优化街道营商环境,石湾镇街道惠景协税站...[阅读全文]
2023-12-19 16:06:13 人气:36062
佛山市禅城区石湾镇街道行政服务中心搬迁公告
为打造标准化、规范化、便利化的政务服务环境,更好的服务于广大企业和人民群众,优化我街道营商环境,佛山市禅城区石湾镇街道行政服务中心...[阅读全文]
2023-12-14 15:11:31 人气:35468
三水区行政服务中心蝉联人民网县级“民心汇聚单位”
2023年度人民网网上群众工作单位名单发布,三水区行政服务中心名列其中,蝉联县级“民心汇聚单位”称号。今年以来,三水区行政服务中心共收到人民网留言389条...[阅读全文]
2023-12-06 09:52:20 人气:34269
庄子素解 第二章 徐无鬼
徐无鬼因女商见魏武侯,武侯劳之曰:“先生病矣!苦于山林之劳,故乃肯见于寡人。”徐无鬼曰:“我则劳于君,君有何劳于我!君将盈耆欲...[阅读全文]
2023-02-09 09:38:10 人气:49870
庄子素解 第一章 庚桑楚
老聃之役有庚桑楚者,偏得老聃之道,以此居畏垒之山。其臣之画然知者去之,其妾之挈然仁者远之。拥仲之与居,鞅掌之为使。居三年,畏垒大壤...[阅读全文]
2023-02-08 10:52:56 人气:47250
庄子素解 第十五章 知北游
知北游于玄水之上,登隐弅之丘,而适遭无为谓焉。知谓无为谓曰:“予欲有问乎若:何思何虑则知道?何处何服则安道?何从何道则得道?...[阅读全文]
2023-02-07 08:44:53 人气:48279
庄子素解 第十四章 田子方
田子方侍坐于魏文侯,数称谿工。文侯曰:“谿工,子之师耶?”子方曰:“非也,无择之里人也;称道数当,故无择称之。”文侯曰:“然则子无师邪?...[阅读全文]
2023-02-06 09:41:31 人气:47571
庄子素解 第十三章 山木
【原文】庄子行于山中,见大木枝叶盛茂,伐木者止其旁而不取也。问其故,曰:“无所可用。”庄子曰:“此木以不材得终其天年。...[阅读全文]
2023-02-02 08:43:02 人气:47875
庄子素解 第十二章 达生
达生之情者,不务生之所无以为;达命之情者,不务知之所无奈何。养形必先之以物,物有余而形不养者有之矣;有生必先无离形...[阅读全文]
2023-01-31 09:26:23 人气:51520
[东方哲学] 一处不立 处处能立
一处不立 处处能立;亦即任何角度与立场都不立,任何角度与立场都能立;也即全然地、无条件地接纳与随机(缘)起用;云门禅三句:涵盖乾坤,截断众流,随波逐流...[阅读全文]
2022-06-08 08:31:38 人气:52561
获取深度世界真相信息的两种途径
人获取外部信息的最原始、最基础的方式就是感觉;感觉信息来源的最初端口就是感觉器官;感觉器官的阀域与自身承受力决定了人感知外部环境的上下极限...[阅读全文]
2022-06-08 08:26:00 人气:50487
物理学遇到意识素解(7)
如果一位值得信赖的朋友告诉你一些似乎可笑的事情,你会尝试着揣摩他或她可能的真实意思。值得信赖的物理学演示就告诉了我们某些看似荒谬的东西。因此,我们试图解释这些结果可能的真正意思。...[阅读全文]
2019-12-16 09:48:47 人气:39251
海外需求萎靡背后:美国进口全面收缩、欧盟现结构性变化
5月中国进出口商品总值为5011.91亿美元,同比下降6.2%。其中出口总值2834.99亿美元,同比下降7.5%;进口总值2176.92亿美元...[阅读全文]
2023-06-24 20:30:07 人气:33338
欧洲议会已批准通过《新电池法》,新能源卖家将面临更加严格的考验
近日,欧洲议会议员以 587 票赞成、9 票反对和 20 票弃权通过了与理事会达成的一项协议(针对在欧盟销售的所有类型电池的设计、生产和废物管理的新规定-《新电池法》)...[阅读全文]
2023-06-24 20:28:34 人气:19979
美国亚马逊的销售税和免税的州有哪些?
美国的销售税是美国州和地方政府对商品及劳务,按其销售价格的一定比例征收的一种税款,是在美国发生消费的时候,由消费者一方缴纳的税款...[阅读全文]
2023-06-24 20:27:41 人气:33359
Amazon 店铺代运营案例:家居类目
窗帘,浴帘的工厂,工厂OEM实力非常强,专注于传统外贸贴牌,国内天猫京东都有店,想要扩展海外渠道...[阅读全文]
2023-06-24 21:41:21 人气:22920
Amazon 店铺代运营案例:户外类目
效果:宏那运营团队进行账户诊断后,重新调整了广告,优化了产品线。进行2个月的调整后,销售额增长180%...[阅读全文]
2023-06-24 21:38:22 人气:22276
Amazon 店铺代运营案例:家居类目
吸尘器类目,宏那团队根据客户工厂优势,放弃竞争激烈的美国站点,选择切入日本站点,第三个月单品达到7W美金销售额...[阅读全文]
2023-06-24 21:36:20 人气:22429
Amazon 店铺代运营案例:饰品类目
目前效果:通过半年的测试留存,和铺货老链接的优化,日出单在平均700单左右,同比增长100%;由单SKU日均平均出单5-10单左右...[阅读全文]
2023-06-24 21:34:33 人气:13903
Amazon 店铺代运营案例:宠物类目
目前效果:运营人员一年内通过选品测试留存,现平均日销售额8000美金,每天单款SKU出单60个左右,SKU12个,月度销售额在30W美金+...[阅读全文]
2023-06-24 21:31:31 人气:10152
Amazon运营团队老师介绍:simon
有8年的亚马逊运营经验,为20+ 多个品牌工作过,其中包括类目 Top10的卖家。擅长运营广告...[阅读全文]
2023-06-24 21:16:54 人气:10452
Amazon运营团队老师介绍:Fanny
Fanny:7年亚马逊操盘经验,擅长广告,运营策略制定,并着手从0-1打造过多个百万级别的项目;统筹各个项目的开展计划...[阅读全文]
2023-06-24 21:11:52 人气:6718
卧室家居风水布局:打造舒适与和谐的睡眠环境
卧室作为我们日常休息和恢复精力的场所,其家居风水布局对于居住者的身心健康和家庭和谐有着不可忽视的影响。了解并遵循卧室的风水原则,可以为您打造一个舒适、和谐的睡眠环境...[阅读全文]
2024-02-20 09:46:18 人气:15712
客厅家居风水布局:营造和谐与繁荣的社交空间
客厅作为家庭的核心区域,是家人聚会、招待客人的重要场所。一个和谐的客厅家居风水布局,不仅可以提升居住者的生活品质,还能为家庭带来好运和繁荣。...[阅读全文]
2024-02-20 09:44:52 人气:17183
餐厅家居风水布局:打造美味与和谐的用餐环境
餐厅作为家庭中重要的功能区域,不仅是家人用餐的地方,也是与亲朋好友聚会交流的场所。一个好的餐厅家居风水布局,能够提升家庭成员的食欲,增强家庭和谐氛围...[阅读全文]
2024-02-20 09:43:33 人气:16360
卫生间家居风水布局:打造舒适与和谐的卫浴空间
卫生间作为家庭中私密且重要的功能区域,其家居风水布局对于家庭成员的身心健康和家庭和谐有着不可忽视的影响。一个好的卫生间家居风水布局,能够提升家庭成员的幸福感,增强家庭的正能量。...[阅读全文]
2024-02-20 09:39:02 人气:15330
为什么家居不宜挂太多红色装饰物?
健康平安人生,一定要认识和拥有3个贵人:西医(治标)、中医(治本)、易医(治根)。当西医不行就要找中医...[阅读全文]
2022-06-25 21:03:39 人气:66553
如何将一间旧厂房催旺吉运?
企业新入驻旧厂房,如何做到催旺吉运,达至丁财两旺的效果?这就需要风水的综合策划:大门口形象包装,出入口的八卦方位...[阅读全文]
2022-06-25 21:01:04 人气:70369
装修前规划风水,好处多多
现在越来越多的人认识科学风水的好处,看风水已经是很平常的事。在装修前,先邀请风水师前来勘察毛坯房环境...[阅读全文]
2022-06-25 20:58:23 人气:65270
三角形的办公室如何化解?
方正规整的办公室气场稳定,三角形或不规整的办公室气场混杂,卦位不全,锐气回冲,形成老总思维不定,判断能力减弱。将三角形地方加上屏风...[阅读全文]
2022-06-21 20:33:27 人气:67488
工厂机器为什么不能放在车间中心点
工厂老板由于对风水不熟悉,为了方便,将重型机器设备放在车间〈宅)中心。宅中心为太极点,玄空风水叫“五黄大煞”,只能静不能动,如遇某年的流年凶星飞临该位...[阅读全文]
2022-06-21 20:29:46 人气:64212
二手车交易陷阱多,小心被当作“二百五”!
2021年以来,桂城市场监管所共受理二手车相关消费投诉1023件、举报92件,且呈上升趋势,主要涉及车辆信息不透明、服务承诺不清晰...[阅读全文]
2024-07-24 08:52:37 人气:17331
这两种电动车上路注意了!
具有脚踏骑行功能,最高时速不超过25km/h,具有国家颁发的3C认证的,属于非机动车范畴,需要在登记服务点进行车牌登记,登记的是白底黑字的佛山牌照...[阅读全文]
2024-07-19 10:02:27 人气:17605
租车大惊喜!帝豪 EV450,3000 押金开启飞驰之旅!
帝豪EV450,押金3000提车,剩余1000可后补;1.租金每周三流水代扣,可跑全平台,不够扣则线下补缴;...[阅读全文]
2024-07-16 10:21:37 人气:11618
吉利枫叶 80V 全新车震撼登场!让你轻松租车到手!
吉利枫叶80V,全新车,全新车;总押金6000,可4000提车;一口价方案: (不限平台);可4000押金+首月剩余天数提车,剩余2000押金分4周,每周500;...[阅读全文]
2024-07-16 09:44:12 人气:7426
丰田、日产、本田、比亚迪…最高补贴5000元/台!三水推出购车补贴
2024年7月13日-10月7日期间,三水全区将有10家汽车销售企业推出购车补贴促消费活动,消费者购车最高可补贴5000元/台...[阅读全文]
2024-07-11 08:59:51 人气:7690
最新!即日召回72万辆汽车
自即日起,召回2008年3月5日至2016年9月29日期间生产的东风雪铁龙世嘉两厢、三厢汽车,共计710301辆...[阅读全文]
2024-07-09 08:39:18 人气:5136
领克07 EM-P通关托底后高空坠落挑战,以超标安全打造插混轿车安全新标准
日前,领克07 EM-P以全优成绩通过TOP Safety国内首次托底后高空坠落挑战。此次挑战由领克07 EM-P携手中汽信科举办...[阅读全文]
2024-06-29 06:58:32 人气:5778
最高可享1万元!汽车以旧换新补贴申领指引→
据商务部等部门4月印发的《汽车以旧换新补贴实施细则》(以下简称《细则》),报废符合要求的旧车并购买新车的消费者...[阅读全文]
2024-06-20 15:38:48 人气:11553
一手精品车2016年汉兰达豪华版七座,2.0T首付1.5万
新上架,准2016年汉兰达豪华版七座,2.0T排量,一手精品车,已过查搏士,小跑10万公里,配置丰富。支持分期,首付1.5万。...[阅读全文]
2024-06-05 16:01:41 人气:5642
佛山汽车“置换更新”补贴申领开启!最高补贴8000元!指引→
佛山开展汽车“置换更新”活动,对消费者售卖本人名下佛山号牌车辆(非运营性乘用车),并向参与活动的汽车销售企业购买新能源车或符合国六排放标准的燃油车(新车)...[阅读全文]
2024-05-20 09:45:34 人气:6995
家具盛宴!第 45 届国际龙家具展览会震撼启幕!
全球家具看顺德,顺德家具看龙江。家具产业是龙江的根基,也是龙江和顺德的亮丽名片。经过五十多年的发展...[阅读全文]
2024-03-17 09:55:30 人气:16639
佛山机场重建航站楼进度刷新!效果图曝光!
按照建设目标和设计规划,由中国联合航空出资建设的新航站楼预计在2024年上半年完成建设并投入使用...[阅读全文]
2023-12-25 09:23:04 人气:31373
佛山国家高新技术产业开发区
佛山高新技术产业开发区(以下简称“佛山高新区”)于1992年12月经国务院批准成立,是全国最早的53个国家高新区之一...[阅读全文]
2023-08-27 21:28:39 人气:11130
佛山意美家卫浴陶瓷世界
意美家,全称意美家卫浴陶瓷世界(Casa Ceramics&Sanitarywares Mall),位于广东省佛山市禅城区季华四路与雾岗路口交汇处,原名为“河宕陶瓷批发直销仓”...[阅读全文]
2023-08-27 21:26:18 人气:11108
澳大利亚技术移民移民
澳洲技术移民是为了引进海外人才,促进澳洲劳动力市场平衡和发展而推出的移民政策,不仅适用于国内有专业技能的技术人才,也适用于在澳留学生,且移民成本低...[阅读全文]
2022-07-07 22:07:38 人气:54796
加拿大BC省雇主担保移民
新政策自2015年1月1日起开始实施。新政后增加了SIRS打分系统,每月公布2次分数,达到此分数的要求的申请人将被移民局选中。因此只要你的职业在加拿大NOC职业列表或职业列表中...[阅读全文]
2022-07-07 22:03:09 人气:55198
美国eb3雇主担保移民
美国eb3雇主担保移民 Other works按照美国移民法,职业移民划分为五类。而EB-3就属于职业移民的第三优先。EB-3职业移民的第三优先类别包括熟练工人、学士学位持有人以及其它工人...[阅读全文]
2022-07-07 21:59:21 人气:53502
马来西亚永久居留(红卡)
PR是PermanentResident的英文缩写,中文是永久居留的意思。获得PR, 就是获得永久居留身份证。 马来西亚永久居留(红卡)是大马政府授予给外国人士的永久居留身份证...[阅读全文]
2022-07-07 21:41:23 人气:54896
林港创业园:顺德的创新摇篮
林港创业园地理位置优越,交通便捷。它靠近主要交通干道,便于货物运输和人员往来。园区周边配套设施完善,有便捷的公交网络...[阅读全文]
2024-07-25 16:01:40 人气:2483
金冠产业园:顺德的产业明珠
金冠产业园坐落在顺德区的核心地段,交通条件十分优越。它毗邻多条重要的交通干线,不论是公路运输还是货物的集散都极为便利...[阅读全文]
2024-07-25 15:59:44 人气:2123
佛山市顺德区都宁梁场工业区:产业发展的新兴力量
区内既有本土成长起来的知名企业,也吸引了众多外来投资企业。这些企业在技术创新、产品研发和市场拓展方面不断努力...[阅读全文]
2024-07-23 15:53:07 人气:2223
佛山市顺德区莘洲工业区:产业繁荣的活力之地
这里汇聚了众多知名企业和创新型中小企业。大型企业凭借雄厚的技术实力和市场份额,成为行业的领军者;中小企业则凭借灵活的经营策略和创新精神...[阅读全文]
2024-07-23 15:49:35 人气:2316
佛山市顺德区西海工业区:产业兴盛的发展沃土
西海工业区位于顺德区,地理位置优越。它紧邻多条交通干线,,距离港口和火车站也较近,为货物运输和人员流动提供了便捷的条件...[阅读全文]
2024-07-23 15:47:30 人气:1554
佛山市顺德区都宁工业区:产业发展的前沿阵地
这里既有大型的龙头企业,它们在技术创新、市场开拓等方面发挥着引领作用;也有众多中小型企业,它们充满活力,为工业区的发展提供了丰富的创新元素...[阅读全文]
2024-07-23 15:45:15 人气:1644
佛山市顺德区黄涌工业区:产业发展的活力之地
黄涌工业区拥有众多知名企业和中小企业。大型企业凭借其先进的技术和管理经验,在行业中发挥着引领作用;中小企业则充满活力...[阅读全文]
2024-07-23 11:22:20 人气:1119
佛山市顺德区广东工业设计城:创新驱动的设计高地
广东工业设计城位于顺德区,占地面积广阔,拥有现代化的办公设施和优美的园区环境。它汇聚了众多优秀的设计企业、设计师以及相关产业链的企业...[阅读全文]
2024-07-23 11:01:19 人气:1334
佛山市顺德区陈大滘工业区:产业集聚与发展的活力之地
既有大型知名企业,凭借其雄厚的技术和资金实力引领行业发展;也有众多中小型企业,以其灵活性和创新性为工业区注入了源源不断的活力...[阅读全文]
2024-07-23 10:54:04 人气:1044
佛山市顺德区美的工业区:卓越制造的典范之地
美的工业区占地面积广阔,规划布局合理。拥有现代化的大型厂房、先进的生产线以及完善的仓储物流设施。整个区域划分清晰,包括生产区、研发区...[阅读全文]
2024-07-23 10:50:06 人气:816
宝利广场:顺德的繁华地标
宝利广场地理位置优越,位于顺德区的繁华地段,交通十分便利,周边公交线路密集,且临近主要道路,方便顾客前来...[阅读全文]
2024-07-25 15:53:30 人气:1811
佛山市顺德区南源商业街:繁华热闹的购物天堂
南源商业街位于顺德区的核心地段,交通便利,周边配套设施完善。街道呈线性布局,店铺排列整齐有序,形成了一个连贯而富有层次的商业空间...[阅读全文]
2024-07-23 11:02:15 人气:1427
怡和中心:顺德的璀璨明珠
怡和中心的建筑设计现代时尚,外观线条流畅,玻璃幕墙与金属材质的搭配使其在阳光下熠熠生辉。其独特的造型成为了顺德区一道亮丽的风景线...[阅读全文]
2024-07-22 11:13:55 人气:1959
广东新活力体育中心:顺德的活力地标
佛山市顺德区的广东新活力体育中心是一个综合性的体育活动场所,为当地居民和游客提供了丰富多样的体育和休闲体验...[阅读全文]
2024-07-22 10:59:18 人气:1567
北滘门广场:顺德北滘的魅力地标
北滘门广场气势恢宏,建筑风格独特。北滘门采用了传统的中式牌坊设计,同时融入了现代建筑元素,高大而壮观。其造型精美...[阅读全文]
2024-07-22 10:51:22 人气:1649
ALSO 商业广场:顺德的潮流新地标
ALSO 商业广场打破传统商业模式,以“共创共生”为核心理念,致力于打造一个集艺术、文化、社交和商业于一体的多元空间。这里不仅是购物消费的场所...[阅读全文]
2024-07-21 10:54:46 人气:2192
悦然里:顺德的繁华生活聚场
悦然里地处顺德区核心地段,交通便捷,周边公交线路密集,临近多个主要交通枢纽,方便居民和游客轻松抵达...[阅读全文]
2024-07-21 10:51:57 人气:1728
佛山东平保利广场:顺德的繁华新地标
佛山东平保利广场位于佛山市顺德区,是一个集购物、餐饮、娱乐、休闲等多种功能于一体的大型综合性商业广场...[阅读全文]
2024-07-18 09:41:52 人气:2010
中欧中心:顺德的国际化交流平台
中欧中心以其独特的定位和优质的服务,成为了顺德区对接国际资源、推动产业升级和经济发展的重要引擎...[阅读全文]
2024-07-18 09:39:30 人气:1835
佛山市顺德区广东金满昌农副产品交易中心:一站式采购的繁华枢纽
交易中心占地面积广阔,拥有宽敞的交易大厅和众多的摊位。内部规划合理,分为不同的区域,如蔬菜区、水果区、肉类区、水产区、粮油副食区等...[阅读全文]
2024-07-22 15:46:53 人气:8791
陈村兰花市场:繁花似锦的兰花世界
陈村兰花市场占地面积广阔,拥有众多的兰花种植户和经销商。市场内设有一排排整齐的摊位和展示厅,展示着各种各样的兰花品种...[阅读全文]
2024-07-14 08:45:17 人气:10350
新墟市场:顺德的生活宝藏之地
新墟市场的摊位琳琅满目,商品种类繁多。这里有新鲜的蔬菜和水果,色彩鲜艳,散发着自然的清香。水产区域,鱼虾蟹贝活蹦乱跳...[阅读全文]
2024-07-13 07:57:08 人气:2638
陈村农贸市场:烟火人间里的民生百味
陈村农贸市场占地面积较大,内部布局合理清晰。市场分为多个区域,包括蔬菜区、水果区、肉类区、水产区、粮油副食区等...[阅读全文]
2024-07-12 14:35:10 人气:8693
佛山市顺德区金锠国际金属交易市场:金属交易的璀璨明珠
佛山市顺德区金锠国际金属交易市场是顺德地区极具规模和影响力的大型金属交易平台。金锠国际金属交易市场坐落于顺德区的交通枢纽地带...[阅读全文]
2024-07-10 16:12:40 人气:7644
珠砂围市场:佛山市顺德区的生活百宝箱
市场内摊位众多,商品琳琅满目。从新鲜的蔬菜水果、肉禽蛋类,到各类海鲜水产,应有尽有。此外,还有各种干货、调料、粮油副食等...[阅读全文]
2024-07-10 16:07:21 人气:7543
繁华大都市场:生活的缤纷舞台
走进市场,首先是蔬果区,五颜六色的蔬菜水果整齐摆放。新鲜的青菜还带着清晨的露珠,红彤彤的苹果散发着诱人的香气,各种各样的时令水果和蔬菜琳琅满目...[阅读全文]
2024-07-09 10:29:13 人气:6819
走进佛山花卉批发市场,探寻花的缤纷世界
花卉品种丰富多样,应有尽有。从常见的玫瑰、百合、康乃馨,到稀有的进口花卉,以及各类盆栽植物、多肉植物和观赏苗木,都能在这里找到...[阅读全文]
2024-07-09 10:18:30 人气:4909
探秘佛山市顺德区湖南苗木批发市场
这个市场地理位置优越,交通便利,无论是本地采购还是外地运输都十分便捷。市场占地面积庞大,一眼望去,郁郁葱葱的苗木连绵成片...[阅读全文]
2024-07-09 10:16:40 人气:6284
庄头市场:繁华与便利的交织之所
庄头市场地理位置优越,交通便利,周边公交线路众多,便于居民前来采购。市场占地面积广阔,拥有宽敞的室内和室外空间,摊位布局合理...[阅读全文]
2024-07-07 10:22:19 人气:7087
佛山消委会:网络直播套路深,翡翠消费需谨慎!
秦女士浏览某购物网站时,发现某玉石直播间正在直播销售翡翠手镯,主播称该翡翠种水为冰种...[阅读全文]
2022-03-21 15:24:43 人气:65965
机器视觉人才供应链第一梯队:清远市万金目视科技有限公司
清远市万金目视科技有限公司,定位为机器视觉人才供应链第一供应商。首先,以基于机器视觉和深度学习的实战实训平台。为高职高专,大学,提供机器视觉实战实训的人才...[阅读全文]
2021-07-05 15:21:34 人气:99357
跨境电商脱口秀:炮哥刘智勇
炮哥的跨境电商六脉神剑理论、炮哥的跨境电商1357创业模型、炮哥的跨境电商行业快速传播方法论、炮哥的跨境电商合伙人模型...[阅读全文]
2021-07-03 20:33:52 人气:68721
建材家居短视频直播达人——陈宣平
建材家居短视频直播达人——陈宣平,2011年从事互联网行业,2012年进入建材行业媒体工作,主要负责新媒体事业部...[阅读全文]
2021-07-03 20:29:36 人气:93584
广东金麦福餐饮管理服务有限公司
广东金麦福餐饮管理服务有限公司有着多年来连锁经营、机关食堂承包、学校食堂承包、工厂食堂承包、厨房设计经验。致力于食堂承包经营管理...[阅读全文]
2021-07-03 20:25:31 人气:86248
颛孙宏鸽(净雨):书法艺术跨界探索与禅悟
颛孙宏鸽,法名净雨,圣贤名门之后裔,为颛孙子张第七十三代传人,祖籍山东省,中国著名作家、书画家,新闻工作者和社会活动者,公益热心人...[阅读全文]
2021-12-05 20:21:15 人气:71118







































































































































































































































