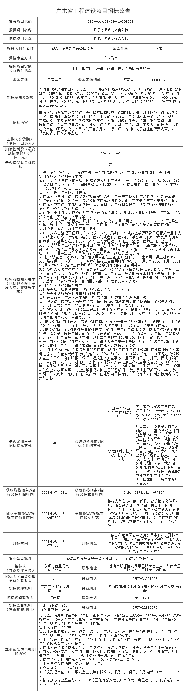
800万元消费券,周三晚开抢!
总值800万元
消费补贴券来啦!
😍😍😍
为进一步释放暑期文旅消费潜力
广东省文化和旅游厅
在今年7月至9月开展新一轮
广东文旅消费季惠民补贴活动
分多轮向公众发放
总计800万元的文旅消费惠民补贴券
第一轮发放将于7月31日晚8时开始
公众领取补贴券后,可在参与活动的省内旅行社、旅游景区、旅游度假区、艺术演出场馆等购买广东游线路、国内游线路,广东文物主题游径、乡村旅游线路,以及省内景区门票、住宿、房车旅游产品、研学旅游产品、旅游装备、旅游商品、文艺演出门票、文创产品等多样文旅产品,享受相关满减优惠。
补贴券采取满额立减的优惠方式,分五个档次,面额分别为:
满999元减200元;
满499元减100元;
满199元减40元;
满99元减20元;
满49元减10元。
公众可通过“广东文旅”微信公众号、银联“云闪付”APP等渠道线上领取补贴券,在参与活动的商户线下门店购买指定商品即可享受优惠。补贴券数量有限、先到先得,额满即止。
消费补贴券数量有限
先到先得
额满即止
佛山市高明区国有建设用地使用权
网上拍卖出让公告
经佛山市人民政府批准,受佛山市自然资源局(以下称委托人)委托,本中心(以下称拍卖人)现采用网上拍卖方式出让以下地块的国有建设用地使用权,现将有关网上拍卖事项公告如下:
一、地块基本情况
本块地其他规划指标和要求按《高明区土地使用规划条件》(佛规明设函〔2024〕0074号)相关规定执行。
二、竞买资格和要求:
(一)土地竞买者须为独立核算的法人公司,除法律、法规另有规定外,均可独立或联合竞买。
(二)参加本宗地网上拍卖活动的必须使用数字证书。
(三)被自然资源管理部门、佛山市中级人民法院列入土地交易黑名单的单位或个人,属于被执行人或被相关征信机构确认为失信人的;属于因用地者自身原因导致土地闲置、尚未处理完毕的土地使用权人不得参加该宗地网上拍卖出让活动。
若发现申请人存在上述违法违规违约行为仍参与竞买,并最终取得土地使用权的,经相关部门核实后,竞得结果无效,拍卖人取消其竞得资格,没收其交纳的竞买保证金。
三、本地块网上拍卖起始价为人民币壹亿肆仟壹佰叁拾伍万元(大写)(CNY141,350,000.00),增价幅度为不低于人民币壹佰叁拾万元(大写)(CNY1,300,000.00)/次,并设有保密底价。
四、本次国有建设用地使用权网上拍卖采用增价方式进行报价,按照价高者得的原则确定竞得人。
本地块竞买保证金为人民币肆仟贰佰伍拾万元(大写)(CNY42,500,000.00)。竞买保证金以美元交纳的,则为伍佰捌拾捌万美元(大写)(USD5,880,000.00);竞买保证金以港元交纳的,则为肆仟伍佰捌拾肆万港元(大写)(HKD45,840,000.00)。
五、有意参与竞买者可于2024年7月29日后登录网上交易系统下载该地块的《佛山市高明区国有建设用地使用权网上拍卖出让文件》。
申请人应于2024年8月19日9时30分之前登录网上交易系统提交竞买申请,选择银行,获得随机保证金账号,并向此指定账号一次性足额交纳竞买保证金。竞买保证金须于2024年8月19日9时30分之前到达本中心指定账户后(请自行留意银行办公时间),申请人方获得竞买权限。申请人必须以自己的名义交纳保证金,不得由他人代交。以美元或港元交纳竞买保证金的,竞买申请人应详尽了解国家关于外资及外汇管理的相关规定。
六、该宗地的公告期自2024年7月29日至2024年8月19日止,网上拍卖时间从2024年8月20日10:00开始。
七、上述时间均以网上交易系统的服务器时间为准。具体的竞价规则见该地块的交易文件。
八、需要到拍卖地块现场踏勘的竞买人请与拍卖人联系。
九、本次网上拍卖仅接受网上竞买申请和竞买报价,不接受书面、邮寄、电子邮件、电话、传真、口头等其他形式的申请。
十、自本次公告起至网上拍卖截止期间,如有关于本地块网上拍卖文件的修改、澄清、说明等将通过网上交易系统、广东省公共资源交易平台网站发布,请有意参与竞买者密切留意。其它未尽事宜,详见该地块的交易文件。
十一、联系方式
(一)佛山市国有建设用地使用权和矿业权网上交易系统地块信息查看页面和竞买人登录页面:https://jy.ggzy.foshan.gov.cn/TPBidder/login.aspx
(二)联系人及联系电话:
1.网上拍卖业务咨询:陈先生、周先生(0757—88620826)
2.系统使用及技术咨询: (0757—83990765)
地址:佛山市高明区荷城街道百灵路88号
微信
新浪微博
QQ空间
QQ好友
豆瓣
Facebook
Twitter
