南海大沥文体设施项目建设工程(一期)施工招标公告
时间:2024-08-14 人气:1629 来源:佛山市公共资源交易信息化综合平台 作者:
概述:本项目总用地面积约61856.91平方米,主要分为大沥镇文化体育公园的场馆建筑部分和生态停车场及场地配套设施,规划总建筑面积15559.07平方米......
(声明: 网站所收集的部分公开资料来源于互联网,转载的目的在于传递更多信息及用于网络分享,并不代表本站赞同其观点和对其真实性负责,也不构成任何其他建议。本站部分作品是由网友自主投稿和发布、编辑整理上传,对此类作品本站仅提供交流平台,不为其版权负责。如果您发现网站上有侵犯您的知识产权的作品,请与我们取得联系,我们会及时修改或删除。 )
下一条:
南海区官山水系水环境综合治理项目招标公告
分享
微信
新浪微博
QQ空间
QQ好友
豆瓣
Facebook
Twitter
取消
资讯
招标
招聘
租售
美食
房产
展会
广佛
企业
积金
社保
户口
教育
特色
旅游
酒店
医疗
交通
办证
书院
代运营
风水
车辆
图片
移民
产业
综合体
市场
网红
画展
高明总部经济湾规划详情公布!规划居住人口约25万!
正在规划建设的总部经济湾,位于西江产业新城秀丽河湾区地带,坐拥西江“黄金岸线”,有“空铁水陆”交通优势...[阅读全文]
2024-08-14 09:36:48 人气:1745
广东惊现水龙卷!未来几天,佛山大雨到暴雨!
最近,佛山持续一周的高温天气终于被雷雨压制住了但未来几天佛山雷雨频繁,局部暴雨,最近广东雷雨频繁据 @广东天气...[阅读全文]
2024-08-14 09:28:57 人气:1762
佛山市三水区医药健康项目集中签约暨动工仪式举行
佛山市三水区医药健康项目集中签约暨动工仪式举行,一批新的签约和开工项目为佛山医药健康产业高质量发展增添新动能...[阅读全文]
2024-08-14 09:24:18 人气:1503
奥雅纳接连斩获重磅委任 以智慧及可持续发展助力香港生态新未来
日前,奥雅纳与建盛(亚洲)工程顾问有限公司联营体获香港路政署委任,为东九龙智慧绿色集体运输系统提供勘察、设计以及相关工地勘测工程服务...[阅读全文]
2024-08-13 14:46:44 人气:5729
佛山首个V2G超充站在南海建成,车主可将富余电量卖给电网
佛山首个拥有V2G充电桩的超充站,日前在南海区桂城行政服务中心建成。未来新能源汽车车主不仅可以来此充电...[阅读全文]
2024-08-13 08:46:15 人气:1679
佛山西站枢纽新城再添企业总部基地!投资1.8亿元
佛山西站枢纽新城一宗约9.62亩的工业用地,由佛山市凯晟德太阳能有限公司以885万元竞得。按计划,该地块计划总投资1.8亿元...[阅读全文]
2024-08-13 08:44:53 人气:1733
顺德总部经济力量+1!总投资3.2亿元!
广东强辉明源科技智造园在勒流街道正式动工建设。该项目总投资额3.2亿元,总建筑面积7万平方米,将着力打造涵盖高档写字楼...[阅读全文]
2024-08-12 16:04:45 人气:2148
佛山村PL2.0高燃开赛!桂城超来“电”的!
佛山村PL——第二届南海桂城电竞挑战赛启动仪式在桂城夏南二荷花广场梁氏大宗祠举行。现场正式发布“青春南海主题研学路线暨全国首条电竞研学游线路”...[阅读全文]
2024-08-12 15:56:26 人气:2066
佛山要降温了!炙烤变焖蒸
据广东省气象局和佛山市气象台消息,受广西低涡前部的西南气流和切变线影响,未来几天雷雨频繁,高温天气缓解...[阅读全文]
2024-08-12 15:51:11 人气:1430
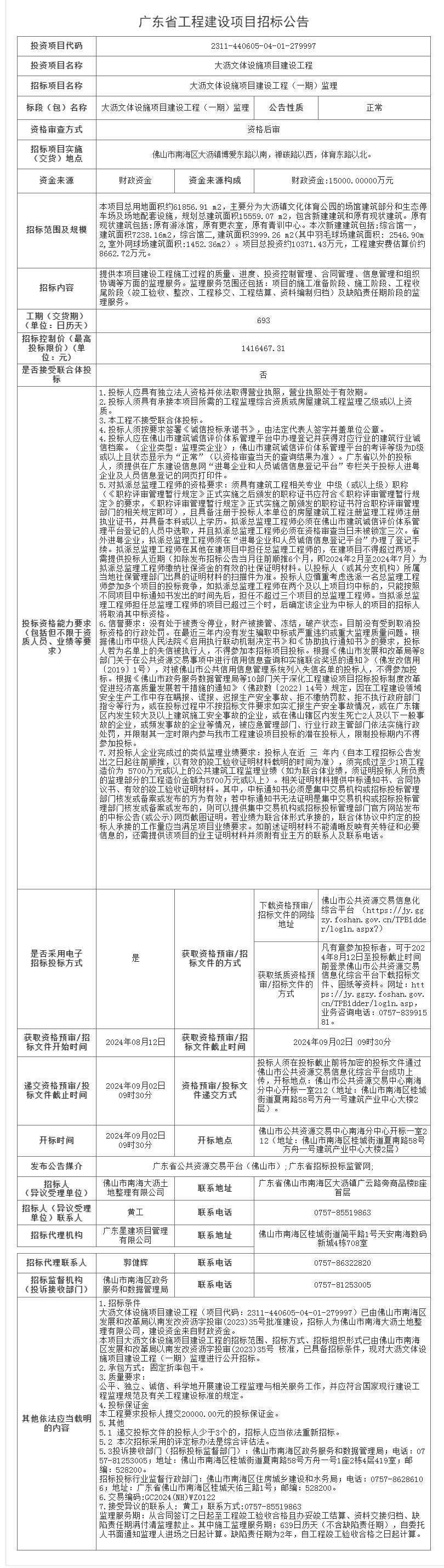
南海大沥文体设施项目建设工程(一期)监理招标公告
本项目总用地面积约61856.91 m2,主要分为大沥镇文化体育公园的场馆建筑部分和生态停车场及场地配套设施,规划总建筑面积15559.07 m2...[阅读全文]
2024-08-14 15:11:26 人气:3362
佛开高速公路潭州大桥桥下空间综合提升工程招标公告
佛开高速公路潭州大桥桥下空间综合提升工程项目占地南北总长约264.7米,东西宽约89.9米,总占地约24668.96平方米...[阅读全文]
2024-08-14 10:47:28 人气:1169
南海区九江镇敦上大道北延线项目(一期)路基工程招标公告
主要对敦上大道北延线项目(一期)路基工程图纸及工程量清单范围内的施工总承包。具体内容详见本项目施工图纸和工程量清单...[阅读全文]
2024-08-14 10:44:49 人气:811
三水云东海北湖片区改造项目1标招标公告
本标段为云东海北湖片区改造项目1标,主要对福田旧居进行改造,改造用地面积约18838㎡。包括:①对村内现有1-3层居民建筑约133栋...[阅读全文]
2024-08-14 10:42:32 人气:947
三水白坭镇樵北涌流域排水单元综合改造提升项目—管网排查招标公告
本项目位于佛山市三水区白坭镇,为莘村工业城管网检测清淤等,管网长度约12.5公里,主要工作内容包括排水管线探测...[阅读全文]
2024-08-14 10:40:46 人气:1401
2024年佛山市顺德区大良街道中区老旧小区改造项目等8个项目招标公告
2024年佛山市顺德区大良街道中区老旧小区改造项目等8个项目(2024年佛山市顺德区大良街道老旧小区改造工程EPCO项目)...[阅读全文]
2024-08-14 10:38:37 人气:2215
顺德勒流街道智能家电及通风设备产业项目配套路网提升工程招标公告
项目位于佛山市顺德区勒流街道,项目计划优化工业区、教育区、住宅区之间的交通路网对接,整改排水拍门,沿路路面铺设沥青...[阅读全文]
2024-08-13 16:19:37 人气:1843
三水白坭镇聚龙湾产业园C区配套道路及设施项目(二期)—兴能路勘察设计招标公告
项目新建兴能路,起点接规划兴能三路,终点至兴能一路西南侧,道路总长约1040m,按城市支路标准,路基宽24m,双向四车道...[阅读全文]
2024-08-13 16:17:47 人气:1980
佛北战新产业园大同湖科技园配套基础设施建设项目(二期)勘察设计招标公告
一是新建产业园区配套道路10条,路线总长约9.98公里,道路等级为城市次干道;二是新建雨水管道总长约3公里,新建污水管道总长约5公里...[阅读全文]
2024-08-13 16:16:36 人气:2172
禅城岭南路跨铁工程勘察及初步设计招标公告
岭南路跨铁工程南起奇槎大道,路线由南向北跨越在建广湛铁路、贵广、南广高铁终点接信安路。项目总长度约1.3km,双向六车道...[阅读全文]
2024-08-13 16:15:13 人气:1402
三水区乐平镇三江小学公开招聘教师多名
考生将报名材料打包以文件夹形式发至邮箱:278328082@qq.com,文件夹统一命名为:“报考学科+姓名+手机号码”...[阅读全文]
2024-08-13 10:53:39 人气:2461
顺德区陈村镇陈惠南纪念中学公开招聘教师
临聘数学、物理、道德与法治、生物教师各1名。聘期:2024年9月-2025年7月(表现优异者可续聘)...[阅读全文]
2024-08-13 10:47:49 人气:1598
南海区卫生职业技术学校招聘教师5名
报名所需材料:《南海区教育系统公办学校招聘外聘教师报名表》,本人身份证、毕业证、学位证、职称证、相关资历证明扫描件...[阅读全文]
2024-08-13 10:46:14 人气:1560
南海区狮山高级中学公开招聘教师多名
招聘临聘教师7名,其中语文教师1名、英语教师3名、历史教师1名、化学教师1名、物理实验员1名...[阅读全文]
2024-08-13 10:44:43 人气:1195
禅城区启智学校公开招聘特殊教育教师
根据招聘要求,将以下材料压缩并以邮件形式发送至学校邮箱(ccqzxx2012@yeah.net)报名。压缩文件命名格式要求...[阅读全文]
2024-08-13 10:43:28 人气:1156
佛山市荣山中学公开招聘高中教师
根据招聘要求,将以下材料压缩并以邮件形式发送至学校邮箱fsrszx@yeah.net报名。压缩文件命名格式要求:岗位学科+姓名...[阅读全文]
2024-08-13 10:41:48 人气:1388
佛山市季华中学公开临聘教师各若干名
高中语文、高中数学、高中英语、高中物理、高中化学、高中历史、高中政治、高中体育临聘教师各若干名...[阅读全文]
2024-08-13 10:40:29 人气:923
佛山高明技师学院公开招聘编外教师4名
佛山高明技师学院创办于1997年,是由高明区人民政府举办的全日制公办技师学院。学校开展预备技师和高级技工教育...[阅读全文]
2024-08-13 10:32:11 人气:1000
佛山市检察机关2024年招聘劳动合同制司法辅助人员
为加强劳动合同制司法辅助人员队伍建设,根据《广东省劳动合同制司法辅助人员管理暂行规定》(粤政发〔2015〕10号)等规定...[阅读全文]
2024-08-11 10:08:25 人气:1190
佛山市三水区南山公有资产投资管理有限公司公开招聘工作人员公告
佛山市三水区南山公有资产投资管理有限公司因业务发展需要,诚向社会公开招聘工作人员4名,现将有关事项公告如下:...[阅读全文]
2024-08-11 09:31:43 人气:1521
南海桂城街道平洲江滨公园3号铺(GZA0027)(第二次)物业租赁项目
1.本次网上竞投采用增价方式进行报价,按照价高者得原则确定最终成交价及竞得人。中华人民共和国境内的企业法人、个体经营者、自然人均可参与本次网上竞投。...[阅读全文]
2024-08-13 15:24:21 人气:1467
南海桂城街道广东夏西国际橡塑城一期6号楼第一层A607之一(第二次)物业租赁项目
桂城街道广东夏西国际橡塑城一期6号楼第一层A607之一(第二次);经营性资产;办公、商业;桂城街道南平西路广东夏西国际橡塑城一期6号楼第一层A607之一...[阅读全文]
2024-08-13 15:22:23 人气:1239
南海桂城南海大道北56号1幢第56-7、56-8、56-9、56-10号及二楼办公楼(第二次)物业租赁项目
竞投人通过网上交易系统提交的报价一经报出,不得撤回。在报价期间,竞投人可多次报价,首次报价不得低于起始价,每次加价的幅度不得小于交易方案规定的增价幅度...[阅读全文]
2024-08-13 15:20:00 人气:2091
南海桂城街道广东夏西国际橡塑城一期1号楼第四层A1-401物业租赁项目
3.产权证照情况:有房产证。4.本标的物禁止用作违法经营及危险易燃易爆行业,不得经营饮食行业,物业内不准住人。...[阅读全文]
2024-08-13 15:17:02 人气:1319
南海大沥镇水头路14号首层第9、10号商铺(第三次)租赁公告
资产名称:大沥镇水头路14号首层第9、10号商铺;资产类型:经营性资产;用途:商铺;资产地点:大沥镇水头路14号首层...[阅读全文]
2024-08-13 15:14:09 人气:1529
南海大沥镇黄岐白沙南便街2、4号原南藤厂房租赁公告
资产名称:黄岐白沙南便街2、4号原南藤厂房;资产类型:经营性资产;租赁时间:从租赁物移交承租人之日起计算5年租期。...[阅读全文]
2024-08-13 15:11:20 人气:1103
南海大沥园东南路沥城大厦首层10号铺租赁公告
1.招租人:佛山市南海区大沥资产经营管理有限公司;3.产权证照情况:有房产证。4.租金收取方式:租金采用先交付后使用的方式,...[阅读全文]
2024-08-13 15:03:56 人气:874
南海桂城街道平洲东信南路东侧大德路南侧商铺(原工商银行)(第二次)物业租赁项目
租金收取方式:租金按月缴纳。根据先缴付租金后使用租赁物的原则,承租方必须于每月10日前交付当月租金。租赁期内,租金每3年递增10%...[阅读全文]
2024-08-13 15:01:36 人气:1246
低至免租!超6000㎡创业空间在南海西樵等你
南海共青团开展南海区青年小店“种草计划”,重点在全区村(社区)、商超综合体、公有物业等运营阵地挖掘一批青年小店“培育空间”...[阅读全文]
2024-08-13 09:45:50 人气:801
顺德容桂街道马岗白燕公司东侧、胜江南路北侧地块租赁项目
广东明润工程咨询有限公司受广东顺控物业发展有限公司委托采用网上竞价方式对位于容桂街道马岗白燕公司东侧、胜江南路北侧地块...[阅读全文]
2024-08-08 16:29:06 人气:1840
2024顺德鱼生节有新动作!风味“八阵图”亮相!
2024顺德鱼生节新闻发布会在顺德区容桂街道龙悦湾酒家举行。来自政府、各镇街餐饮协会及企业代表近百人参与...[阅读全文]
2024-07-17 09:15:59 人气:25943
佛山河鲜地图上新 → 出发!
三水因为地处三江交汇处,得天独厚的地理环境使这里的河鲜凭借“鲜嫩爽滑”闯出一片天。嘉鱼、龙脷鱼、三黎鱼等不少特色鱼虾为三水所独有...[阅读全文]
2024-07-15 10:46:51 人气:29612
三水云东海推出“广府菜三水荷花宴”团体标准
三水区云东海街道办事处举办了“放心消费美食集聚区双承诺单位”颁牌仪式暨“广府菜三水荷花宴”团体标准推广会。当天,云东海街道向10家餐饮店颁发“放心消费美食集聚区双承诺单位”牌匾...[阅读全文]
2024-06-16 09:03:27 人气:10568
美狮美高梅“蜀道”再度荣获米其林一星荣誉 正宗成都四川菜匠艺 勇获业界权威认可
【2024年3月14日,澳门】美高梅欣然宣布,旗下位于美狮美高梅内的餐厅“蜀道”在最新公布的《香港澳门米其林指南2024》中,再度获评为米其林一星餐厅...[阅读全文]
2024-03-14 21:05:58 人气:27468
佛山柱侯酱:一道美食背后的传奇故事
柱侯酱是佛山地区的特产之一,其名字来源于创始人梁柱侯。在清朝嘉庆年间,梁柱侯最初在佛山祖庙摆摊卖牛杂,因其发明了柱候酱...[阅读全文]
2024-02-02 15:47:47 人气:13381
石湾鱼腐:金黄鲜嫩,香滑可口
石湾鱼腐是一道源自中国广东省佛山市石湾镇的传统名菜,其历史悠久,口感独特,被誉为“岭南第一锅”...[阅读全文]
2024-02-02 15:46:11 人气:14274
岭南蒸水饺:皮薄馅嫩,鲜香可口
岭南蒸水饺是一道色香味俱佳的传统小吃,以其皮薄馅嫩、鲜香可口而著名。岭南蒸水饺的馅料通常包括猪肉、韭菜...[阅读全文]
2024-02-02 15:45:18 人气:17058
佛山沙口笋:美味与健康的完美结合
佛山沙口笋是广东省著名的特产,以其独特的口感和品质而受到广泛欢迎。沙口笋的产地位于佛山市内的东平河和汾江河交界处,这里土壤肥沃...[阅读全文]
2024-02-02 15:44:00 人气:11821
佛山祖传浸猪腰:一道美味的历史传承
佛山祖传浸猪腰是一道具有地方特色的传统美食,以其独特的制作工艺和口感而著名。在佛山地区,很多人都喜爱这道美食...[阅读全文]
2024-02-02 15:43:07 人气:9535
品味三水:探寻佛山市三水区的地道美食
官家豉油鸡。被评为“西南十大名菜”之一,是三水老字号金爪皇的特色菜。创始人官海文是三水粤菜大师之一...[阅读全文]
2024-01-23 14:43:28 人气:16556
佛山市顺德区海景花园小区:舒适与品质的家园
海景花园小区的地理位置优越,周边交通便捷,临近主要道路和公共交通站点,方便居民出行。同时,周边配套设施齐全...[阅读全文]
2024-08-14 15:05:46 人气:1518
佛山市顺德区翠怡花园小区:宁静与惬意的生活港湾
翠怡花园小区坐落于环境优美的地段,周边自然景观丰富,空气清新,为居民提供了宁静舒适的居住环境。小区的规划布局合理...[阅读全文]
2024-08-14 15:03:35 人气:1507
佛山市顺德区聚福花园小区:幸福汇聚的温馨家园
聚福花园小区地理位置优越,交通十分便利,临近主干道和公交站点,方便居民出行。周边配套设施齐全,商场、超市、银行、医院等一应俱全...[阅读全文]
2024-08-14 15:02:20 人气:1313
佛山市顺德区东麦帝苑小区:优雅与舒适的理想之居
东麦帝苑小区位于顺德区的核心地段,周边交通网络发达,无论是自驾还是选择公共交通,都能便捷地前往城市各处...[阅读全文]
2024-08-14 15:01:17 人气:1330
佛山市顺德区祥业豪苑小区:祥和宜居的品质家园
祥业豪苑小区地理位置优越,交通便利,周边公交线路纵横交错,临近主要道路,方便居民出行。同时,周边商业设施丰富,超市...[阅读全文]
2024-08-14 15:00:10 人气:1553
凯茵花园:顺德的宁静绿洲
凯茵花园地处顺德区的黄金地段,交通便捷,与城市的主要干道紧密相连。周边公交线路丰富,方便居民出行。同时,小区临近多个商业中心...[阅读全文]
2024-08-11 11:23:57 人气:1623
悦名豪庭:顺德的理想居停
悦名豪庭坐落于顺德区的核心区域,交通网络纵横交错,出行便捷无忧。周边不仅有多条公交线路,还临近重要的交通枢纽,使您能够轻松畅达城市各处...[阅读全文]
2024-08-11 11:22:53 人气:1410
意汇豪庭:顺德的品质家园
意汇豪庭坐落于顺德区的繁华地段,周边配套成熟。多条城市主干道环绕,公共交通网络发达,无论是自驾还是乘坐公共交通工具...[阅读全文]
2024-08-11 11:22:08 人气:1503
名铸花园:顺德的璀璨明珠
名铸花园地处顺德区的优越地段,交通便捷。周边不仅有多条公交线路,还临近主要道路,让您轻松通往城市的各个角落。此外,附近商场...[阅读全文]
2024-08-11 11:21:05 人气:1666
勒流碧桂园:顺德的理想生活社区
小区坐落于顺德勒流的核心区域,交通十分便利。周边道路网络发达,临近多条公交线路,方便居民出行。同时,距离商业中心...[阅读全文]
2024-08-11 10:18:23 人气:1401
全球家具看顺德!2024 年家具行业大事件,龙家展携全新 IP 来袭!
第46届国际龙家具展览会和第36届亚洲国际家具材料博览会将于2024年8月19日至22日举行,再度聚焦全球家具行业的目光.........[阅读全文]
2024-08-12 14:48:57 人气:21051
高明改革开放43周年展览,一场跨越43年的时空穿梭
高明改革开放43周年展览正式向公众开放。展览位于高明区档案馆一楼,全面生动地展现了高明从1981年恢复建制至今的奋斗历程和骄人成就...[阅读全文]
2024-08-05 09:36:47 人气:18386
广东金融高新区连续13年亮相“金交会”
第十三届中国(广州)国际金融交易·博览会(下称“金交会”)在广州举行,作为广东金融强省战略基础平台、广东唯一的省级金融后台基地...[阅读全文]
2024-06-26 18:57:13 人气:22101
第40届中国(佛山)国际陶瓷及卫浴博览交易会开幕
4月18日,第40届中国(佛山)国际陶瓷及卫浴博览交易会(以下简称“佛山陶博会”)在佛山国际会议展览中心展馆正式开幕...[阅读全文]
2024-04-21 09:43:37 人气:18066
第40届佛山陶博会设有三大展馆 超800家展商参展
4月18日至21日,第40届佛山陶博会将在中国陶瓷城、中国陶瓷卫浴总部、佛山国际会议展览中心三大展馆举办。本届陶博会有哪些精彩亮点?记者探营带你抢先看...[阅读全文]
2024-04-18 15:18:16 人气:17353
第135届广交会4月15日开幕!628家佛企参展!
第135届中国进出口商品交易会(广交会)将在广州举办。佛山市出口展参展企业数量达628家,展位数1896个,其中品牌展位637个,一般性展位1259个...[阅读全文]
2024-04-12 09:38:01 人气:19736
第二届中国国际(佛山)预制菜产业大会闭幕
第二届中国国际(佛山)预制菜产业大会闭幕。为期3天的大会现场观展约11万人次,网络点击率破亿,现场交易、合作签约超16亿元...[阅读全文]
2024-03-19 11:00:48 人气:8876
第二届中国国际(佛山)预制菜产业大会开幕
第二届中国国际(佛山)预制菜产业大会开幕,来自全球十多个国家(地区)客商,我国超20个省份、超千家预制菜全产业链企业以及超千家预制菜采购商等齐聚展会...[阅读全文]
2024-03-17 11:10:00 人气:8973
全球家具行业瞩目:2024年龙江家具“两展”盛大启幕,揭秘家居行业新篇章!
第45届国际龙家具展览会和第35届亚洲国际家具材料博览会将于2024年3月16日至19日举行,再度聚焦全球家具行业的目光。届时,来自国内和全球各地的家具业参展商、经销商、采购商及同仁将齐赴盛会,共同见证、分享展会的盛况。展会延续了“五馆联展”的特色,展出面积达15万平方米。数千家品牌展商在展会上携新品、臻品亮相,为来自全国各地的客商呈现了一场规模盛大、品类齐全、潮流新品荟萃的家具盛会。...[阅读全文]
2024-03-09 08:50:39 人气:25183
家具展会 全球家具行业瞩目:2024年龙江家具“两展”盛大启幕,揭秘家居行业新篇章! 全球家具行业瞩目:2024年龙江家
第45届国际龙家具展览会和第35届亚洲国际家具材料博览会将于2024年3月16日至19日举行,再度聚焦全球家具行业的目光...[阅读全文]
2024-03-08 16:39:43 人气:45956
鼓励和引导高校师生参与这项志愿服务!
日前,中央社会工作部、教育部、司法部联合印发《关于加强高校法律援助志愿服务工作的意见》(以下简称《意见》),鼓励和引导高校师生参与法律援助志愿服务...[阅读全文]
2024-08-06 10:17:27 人气:4571
2024年广州市中小学生天文知识学习竞赛决赛顺利举办
小学组特别设置了“讲好中国人的月球探索故事”主题创意设计。参赛学生需根据活动主题,在一张A4大小的样纸上1小时内现场独立创作作品...[阅读全文]
2024-08-06 10:16:05 人气:6037
广州公安户政部门推出省外户籍人员居民身份证“自助办”服务
为方便省外户籍人员异地办理居民身份证,近日,广州公安户政部门推出省外户籍人员居民身份证“自助办”服务。年满16周岁以上且在广州市合法稳定就业...[阅读全文]
2024-07-31 08:51:56 人气:6228
挖掘“空间+时间” 市内一路口通行流量提升60%
中山八路—黄沙大道作为广州市中心城区联系桥中坦尾、芳村地区以及佛山南海区的主要通勤与过境节点,高峰交通出行需求非常大...[阅读全文]
2024-07-31 08:51:54 人气:6379
广州越秀区海上风电无人机巡检项目:推动海洋经济繁荣的崭新动力
越秀区规划和自然资源分局会同城市规划勘测设计研究院(越秀分院)共同前往珠海桂山海上风电场,对海上风电无人机巡检项目进行现场核验...[阅读全文]
2024-07-31 08:51:30 人气:5707
港科广教授领衔授课,南沙“干部夜校”开讲
日前,南沙区干部夜校“芯片与人工智能系列专题”第一讲开讲。活动邀请香港科技大学(广州)功能枢纽微电子学域创始主任...[阅读全文]
2024-07-31 08:51:28 人气:4834
“南粤生态大讲堂暨2024年广州南沙蕉门河滨水空间城市设计工作坊启动仪式”顺利举行
由广东省国土空间生态修复协会、广州市城市规划协会、广州市规划和自然资源局南沙区分局联合主办的“南粤生态大讲堂暨2024年广州南沙蕉门河滨水...[阅读全文]
2024-07-31 08:48:06 人气:2219
“今夏We Young 南沙夜‘肆’”主题活动在南沙湾·蒲洲广场正式启动
活动将从7月26日持续至8月11日,贯穿整个奥运期间,以“奥运+音乐+文旅”的独特元素,打造南沙湾时尚“夜经济”消费圈的新标杆...[阅读全文]
2024-07-31 08:48:03 人气:2079
第三届南沙绿色领跑迷你马拉松活动成功举办
值香港回归27周年之际,为贯彻落实中央金融工作会议关于做好科技、绿色、普惠、养老、数字金融五篇大文章的要求...[阅读全文]
2024-07-11 10:13:49 人气:4550
广州市天河区老人院将迎升级,为认知障碍老人设立照护中心
广州市天河区老人院举办敬老孝亲活动。当天,天河区民政局通过公开招标择优选取的颐年健康产业(集团)有限公司作为运营方正式亮相...[阅读全文]
2024-07-11 10:12:08 人气:4435
“岭南成药之乡”焕发新活力,佛山集中签约、动工!
三水区医药健康项目集中签约暨动工仪式举行,多个医药健康项目落地三水,为佛山医药健康产业发展按下加速键,“岭南成药之乡”焕发出新活力...[阅读全文]
2024-08-13 09:33:20 人气:3404
央视镜头下的巴黎奥运会街头电助力自行车轮毂佛山制造
佛山镁利好自行车配件公司的镁合金轮毂装配的15000辆电助力自行车,展现正在举办奥运会的巴黎街头。央视及时以“奥运城市中的中国元素1.5万辆电助力...[阅读全文]
2024-08-08 10:41:56 人气:4204
季华实验室3D金属打印技术登上央视!对准三龙湾南海片区新质生产力!
增材制造,也就是我们俗称的3D打印技术,被誉为引领“第三次工业革命”的关键技术之一。而其中,金属高性能增材制造技术,更是被业内视为增材制造领域高难度...[阅读全文]
2024-08-08 09:07:45 人气:3715
10万㎡山姆会员店开工建设!明年开业→
据最新消息,广州市荔湾区山姆会员店建设迎来重大进展。项目主建筑群所在地块已经被围蔽,施工机械和人员已经进场...[阅读全文]
2024-08-07 11:11:24 人气:3857
佛山首座V2G超充站南海建成投产!
新能源汽车开进去,谷时“充电”峰时“卖电”赚差价。8月5日,位于南海区桂城街道行政服务中心的佛山首座V2G超充站南海建成投产...[阅读全文]
2024-08-07 10:25:42 人气:3563
南海九江增加家居科技总部基地!医卫用新材料项目!
家居总部项目投资方拥有27年专业床垫研发制造经验,曾参与起草《床垫质量安全等级评定》标准,并连续三年获得中国家具行业年度十佳健康品牌...[阅读全文]
2024-08-06 15:11:59 人气:2706
洛梵狄安乃达强強联手 我国两轮车产业链两企达成战略合作
我国两轮车产业链两龙头企业达成战略合作。当天,广东洛梵狄智能科技有限公司与安乃达驱动技术(上海)股份有限公司(603350.SH)正式签署战略合作协议...[阅读全文]
2024-08-02 15:07:37 人气:3115
非遗招“星”计划丨寻味海天,传承“酱”心
2024年7月27日,佛山招商荟在暑期来临之际,开启非遗招“星”计划第二站,以“寻味海天,传承‘酱’心”为主题,带领招商业主与孩子们一起走进海天,...[阅读全文]
2024-08-02 14:04:29 人气:2244
40年前中青报一篇通讯及评论让汉语拼音电脑率先在佛山推广应用
40年前的今天,1984年8月2日的中国青年报在头版头条配人物头像发表记者李大同、俞斌采访的长篇通讯《于无路处辟通途 —— 记我国汉语拼音语词处理机研制成功》...[阅读全文]
2024-08-02 13:53:38 人气:2414
佛山顺企产品首获果仁类生产企业“湾区认证”
全省首张果仁类生产企业《湾区认证证书》花落顺德企业——广东南兴天虹果仁制品有限公司,该公司生产的原味开心果...[阅读全文]
2024-08-02 11:16:55 人气:2186
佛山市个人住房公积金贷款利率下调!
佛山市住房公积金管理中心发布通知称,根据《中国人民银行关于下调个人住房公积金贷款利率的通知》要求,自2024年5月18日起,下调个人住房公积金贷款利率0.25个百分点...[阅读全文]
2024-05-20 09:41:59 人气:18842
佛山住房公积金提取有新变化→
为进一步整合民生服务资源,加快推进民生用卡服务集成融合,佛山市住房公积金管理中心增加“佛山市社会保障卡”作为住房公积金提取划账银行账户...[阅读全文]
2023-11-02 11:26:54 人气:35290
佛山住房公积金新政8月起实施
据佛山市住房公积金管理中心消息,《佛山市住房公积金管理中心关于阶段性提高个人住房公积金贷款额度的通知》将于8月1日起实施...[阅读全文]
2023-07-25 14:59:21 人气:37393
在外市缴存公积金,这样也能申请贷款!
登录佛山市住房公积金管理中心网站【个人网上办事大厅(入口)】→主借款人登录→【我要办理】→【异地缴存明细申报】...[阅读全文]
2023-07-04 12:25:37 人气:38742
租房提取公积金有变化!7月1日起,最高可提取超6万元!
根据《佛山市住房公积金管理中心关于调整佛山市提取住房公积金支付房租有关事项的通知》(佛房金管〔2023〕29号),现将佛山市2023年度...[阅读全文]
2023-06-30 08:08:22 人气:38932
佛山公积金贷款上限拟提至50万/人,夫妻最高可贷100万
佛山市住房公积金管理中心发布《关于阶段性提高个人住房公积金贷款额度的通知(征求意见稿)》。其中提出,缴存职工个人申请的...[阅读全文]
2023-06-28 15:09:15 人气:35657
7月起多孩家庭住房公积金额度更高!提取额度上调好消息!
为贯彻落实党中央“租购并举”的决策部署,支持职工合理住房需求,根据《住房公积金管理条例》有关规定以及《住房城乡建设部 财政部 人民银行关于放宽提取住房公积金支付房租条件的通知》...[阅读全文]
2023-06-26 01:12:36 人气:38122
佛山职工租房提取额度上调!下月起公积金有新变化
职工在本市连续足额缴存住房公积金满3个月,本人及配偶在本市无自有住房且租赁住房的,可提取夫妻双方住房公积金支付房租...[阅读全文]
2023-06-16 10:06:06 人气:39965
住房公积金最新相关问题解答
在本市连续足额缴存住房公积金满3个月”是指职工在本市开设账户满3个月且已连续足额缴存住房公积金满3个月...[阅读全文]
2023-06-02 09:05:55 人气:40990
公积金提取额度上调,可按月提!多孩家庭额度更高!
职工在本市连续足额缴存住房公积金满3个月,本人及配偶在本市无自有住房且租赁住房的,可提取夫妻双方住房公积金支付房租...[阅读全文]
2023-06-02 08:59:27 人气:39472
佛山人才,租房有补贴!别忘了复核→
您此前已领取过租房补贴,但当前工作单位与资格申请时不一致,发生过同区工作单位变更,此时您应先完成【同区变更单位申请】后...[阅读全文]
2024-07-06 07:43:33 人气:29204
禅城区祖庙街道上门提供养老待遇资格认证服务
在祖庙街道行政服务中心工作人员的耐心服务和指导下,通过智能手机人脸识别等操作或现场收件等形式,60多名老人顺利完成了养老待遇资格认证...[阅读全文]
2024-03-31 08:42:27 人气:26674
3月21日开放参保!2024年“健康·佛医保”来啦
连续参保四年、三年或者两年无理赔的,医保目录内个人负担费用补偿、医保目录外个人自费费用补偿起付线分别下调...[阅读全文]
2024-03-19 14:57:59 人气:16822
一次申报、待遇直享!工伤保险“多件事一次办”全面升级
在佛山市社会保险基金管理局、市政务服务数据管理局、市行政服务中心的指导下,南海区作为争先示范区,从职工办事的难点堵点出发...[阅读全文]
2024-01-16 09:47:33 人气:31790
佛山新市民在支付宝办理居住证等业务,可领取专属医疗保险!
符合相关条件的新市民通过支付宝“佛山新市民服务通”在线办理相关业务,专享医疗保险投保后前两个月免费体验,包含好医保·门诊险产品以及好医保·长期医疗(0免赔)产品...[阅读全文]
2024-01-09 10:43:45 人气:30640
禅城社保推行“智能语音客服” 实现“政策找人”精准高效
养老保险待遇核定、养老资格认证,关系着养老待遇能否按时发放,是退休长者最为关切的事情。为满足群众需求...[阅读全文]
2023-12-30 11:21:11 人气:32898
佛山南海在全市首推!港澳居民可“掌上办”居民医保
据南海区政务服务数据管理局消息,南海在全市首推港澳居民参加城乡居民基本医疗保险“掌上办”,在南海生活的港澳人员可通过线上操作...[阅读全文]
2023-12-08 10:25:50 人气:21026
跨省异地看病怎么走医保,领你全流程办理→
推出“高效办成一件事”系列服务,助力提升办事便利和效率。今天推出“高效办成一件事”第1期:跨省就医直接结算...[阅读全文]
2023-12-05 11:12:02 人气:20226
佛山医保新规出台!事关住院、大病保险→
《佛山市基本医疗保险住院管理办法》按照“分类保障、统一管理,优化待遇、保障权益,提升服务、完善细节”的原则,对待遇和管理进行全面优化提升...[阅读全文]
2023-12-05 11:10:59 人气:18081
2024年度佛山居民医保申报开始啦!
为深入贯彻落实习近平总书记关于医疗保障事业的重要指示批示和重要讲话精神,提升居民医保参保率...[阅读全文]
2023-11-04 10:54:57 人气:15250
佛山实施新政后,居住半年以上就能入户!
本市持自有合法产权住宅房屋的非本市户籍人员,可以在房屋所在地申请入户,共同居住生活的配偶、未成年子女可以随迁...[阅读全文]
2024-07-11 07:45:23 人气:27319
佛山户籍新政实施首月,申请人数升升升
佛山市发布了《佛山市人民政府办公室关于稳定居住就业入户事项调整的通知》(佛府办〔2024〕7号),自发布之日起施行...[阅读全文]
2024-06-28 07:57:44 人气:30419
佛山迎来新市民入户高峰
自5月13日佛山开始实施稳定居住就业入户新政以来,新市民入户申请积极性爆棚,佛山不少行政服务中心预约爆满。数据显示...[阅读全文]
2024-05-17 14:58:43 人气:17156
佛山入户新政解答:持有公寓可以入户吗?在哪办理?
从5月13日开始就可以申请办理。线上请到“粤居码”微信小程序申请(选择“其他户籍业务”—“市外迁入”—“稳定居住就业”)...[阅读全文]
2024-05-16 08:31:46 人气:16656
南海桂城新市民积分入户申请须知→
具有大学本科以上学历或者中级及以上专业技术资格且年龄在50周岁以下的,不受1年社保限制,申请时上1个自然月起在我市缴纳社会保险费即可按照...[阅读全文]
2024-05-13 09:47:07 人气:16530
佛山市孩子入学,入户要趁早!盘点入户方式→
在我市合法稳定就业满3年(连续缴纳社会保险满3年,或连续经商满3年,可互补叠加),并有合法稳定住所(含租赁)的人员,本人及其共同居住生活的配偶...[阅读全文]
2024-02-29 08:26:15 人气:17748
“佛山新市民积分计算器”帮你一键估算积分
本系统结果仅供参考,真实结果需前往佛山新市民通提交资料申请。本系统暂时只收录了全市积分,各区的加分项请参考区政策文件。...[阅读全文]
2023-12-31 10:52:27 人气:22018
佛山积分新标准发布!落户更容易!
在佛山办理居住证(暂住证)累计每满1年积20分,最高可积240分;在佛山参加社会保险的(职工基本养老保险、职工基本医疗保险...[阅读全文]
2023-12-28 16:01:46 人气:21298
佛山新市民:居住证一年要签注一次!这样操作1分钟完成续签
近日,家住高明区荷城街道的区女士欲为其丈夫代办居住证续签,但却被告知该业务不可代办。区女士的丈夫正在外地,又赶上居住证即将到期...[阅读全文]
2023-12-04 09:42:17 人气:20986
佛山市完善积分制服务管理制度 帮助更多新市民落户佛山融入佛山
指出积分制服务管理制度实施以来,较好满足了新市民入户需求,保障了新市民随迁子女平等接受义务教育权利,是我市入户政策和入学政策的有益补充...[阅读全文]
2023-12-01 11:17:02 人气:17958
育人为本,梦想起航——佛山市顺德区光大小学
光大小学拥有优美的校园环境,绿树成荫,花香四溢。校园占地面积广阔,为学生提供了充足的活动空间。现代化的教学楼、实验楼...[阅读全文]
2024-08-13 14:57:04 人气:3361
卓越教育殿堂——佛山市顺德区勒流中学
学校环境优美宜人,建筑布局合理。现代化的教学楼、实验楼、图书馆等设施一应俱全,为学生提供了优质的学习空间...[阅读全文]
2024-08-13 14:56:04 人气:3513
活力绽放,智慧传承——佛山市顺德区勒流老龄大学
佛山市顺德区勒流老龄大学是一所专门为老年人提供学习和交流的平台,致力于丰富老年人的精神文化生活,提升他们的生活品质...[阅读全文]
2024-08-13 14:55:16 人气:3705
佛山市顺德区育贤实验学校:培育贤才的卓越学府
佛山市顺德区育贤实验学校是一所备受赞誉的优质学校,以其卓越的教育理念、优秀的师资队伍和出色的教育成果,在教育领域独树一帜...[阅读全文]
2024-08-13 14:54:25 人气:2982
佛山市顺德区育贤小学:启蒙智慧,培育未来
佛山市顺德区育贤小学是一所充满活力与魅力的学校,致力于为学生提供优质的教育,培养他们成为有道德、有智慧、有体魄、有美感的新时代人才...[阅读全文]
2024-08-13 14:52:10 人气:3322
顺德区伦教街道公办幼儿园招聘幼师多民
实行线上邮箱报名,每人限报一个职位。应聘人员须在2024年8月7日至8月16日内按要求将相关报名资料发至指定邮箱...[阅读全文]
2024-08-13 10:51:43 人气:2782
广东2667名考生拟被清北等高校降分录取
2024年,拟被专项计划录取的考生合计2667人。其中,地方专项计划录取2460人,高校专项计划录取207人,分别比2023年增加30人、81人...[阅读全文]
2024-08-12 16:07:17 人气:2804
黄连初级中学:顺德教育的璀璨明珠
学校校园环境优美,绿树成荫,花香四溢。学校拥有现代化的教学设施,包括宽敞明亮的教室、先进的多媒体教学设备、实验室...[阅读全文]
2024-08-10 07:25:08 人气:2871
高考专科批次院校征集志愿来了!9日16:00截止填报!
根据录取情况,广东省专科批次普通类、体育类、艺术类(含音乐类、舞蹈类、表(导)演类、播音与主持类、美术与设计类、书法类、戏曲类)...[阅读全文]
2024-08-09 11:07:01 人气:3187
南海里水这所学校面向市内区外补录
部分由市教育行政部门审批且具有住宿条件的学校,在经过区内补录后,仍有部分学位。即日起,符合佛山民办义务教育学校报名条件且未被任何民办义务教育学校录取...[阅读全文]
2024-08-09 10:59:03 人气:2442
首届佛山水上关帝庙庙会7月28日开锣!
“水上有关帝 人人好架势——佛山水上关帝庙庙会”将于7月28日开幕。作为水上关帝庙重建开放后的首届庙会,该活动将依托水上关帝庙这一载体...[阅读全文]
2024-07-25 09:22:58 人气:22303
书院文化展、状元巡游、打卡体验,今天这场活动文化魅力值拉满!
高明区举办书院文化展暨盛世文昌·状元文化节,现场通过文化体验、景点打卡的方式,感受高明千年文脉的文化魅力。区委副书记、组织部部长...[阅读全文]
2024-05-22 10:29:38 人气:12889
“顺德鱼生”获全省首张餐饮行业湾区认证
近日,由广东捞德顺餐饮管理有限公司(容桂店)出品的“淡水鱼‘顺德鱼生’”获颁《湾区认证证书》,这是全省首张餐饮行业《湾区认证证书》...[阅读全文]
2024-05-10 14:14:47 人气:13904
佛山高明区明城村民夜校推出舞狮文化传承课
在明城镇村民夜校课堂上,一群对舞狮文化怀揣浓厚兴趣的市民沉浸在舞狮的欢乐之中。他们跟着老师的示范,探寻舞狮技艺的奥秘...[阅读全文]
2024-04-27 14:29:47 人气:16157
高明濑粉制作技艺入选市级非遗项目
佛山市人民政府正式公布了第八批市级非物质文化遗产代表性项目名录,高明区“高明濑粉制作技艺”成功入选。至此,高明区共有市级非遗代表性项目9项...[阅读全文]
2024-04-16 14:47:47 人气:18950
佛山祖庙2024年庙会4月11日~14日举行
4月11日~14日,为期四天的2024佛山祖庙庙会(“三月三”北帝诞)将在佛山市祖庙博物馆举办,包括春祭祈福、北帝出巡、酬神演戏...[阅读全文]
2024-04-09 09:27:59 人气:19698
佛山新增13项市级非遗项目
近日,市政府办公室公布佛山市第八批市级非物质文化遗产代表性项目名录,其中,咸水歌(顺德)、太极拳、牛皮鼓制作技艺(佛山)...[阅读全文]
2024-03-21 20:09:13 人气:20404
在行走中品味千年陶都新韵
时代中国总冠名特约“美丽佛山 一路向前”——2024佛山50公里徒步活动即将来临,你是否已在搜索沿途的风景?禅城线第六段徒步亮点已为你备好...[阅读全文]
2024-03-21 15:39:56 人气:15586
佛山禅城民俗活动朱紫街 解锁新玩法
岭南年俗欢乐节之“游朱紫·大红大紫”系列活动正式启动,市民游客相约朱紫街,共庆民俗盛事,共期美好生活。...[阅读全文]
2024-03-13 09:22:20 人气:17508
禅城南庄孔家文昌诞民俗活动:观开笔礼 玩剧本游 品状元宴
观一次儒家开笔礼、来一场沉浸式剧本游、品一桌特色状元宴……3月9日上午,南庄镇罗格孔家村文昌塔前锣鼓喧天...[阅读全文]
2024-03-12 09:11:07 人气:11802
黄连石龟公园:顺德的自然与人文胜境
公园内绿树成荫,花草繁盛,四季景色各异。沿着蜿蜒的小径漫步,能感受到清新的空气和宁静的氛围。公园内有一片清澈的湖泊...[阅读全文]
2024-08-11 08:23:42 人气:3019
佛山市顺德区黄连人民公园——休闲与自然的乐园
佛山市顺德区黄连人民公园是当地居民休闲娱乐的重要场所,也是展现社区文化和生态景观的一张亮丽名片...[阅读全文]
2024-08-09 16:22:45 人气:3131
南海九江将新添超3万㎡江畔文旅街区!旧厂房→潮玩地标!
水上南海·南国酒镇·乐醍1821项目(下称“乐醍1821”)在九江镇举行了启动仪式。作为南海区“水上南海”重点项目,乐醍1821是广东省级特色小镇南国酒镇的核心区...[阅读全文]
2024-08-09 11:11:51 人气:3098
怡景公园:顺德的宁静绿洲
怡景公园其布局精心设计,巧妙地将自然景观与人工设施融为一体。走进公园,首先映入眼帘的是一片开阔的绿地,如柔软的绿色绒毯...[阅读全文]
2024-08-08 11:16:15 人气:2183
上涌中心公园:顺德的绿色港湾
公园的景观设计独具匠心,步入其中,首先映入眼帘的是一片郁郁葱葱的草坪,宛如绿色的海洋,让人心情瞬间舒畅。沿着蜿蜒的小径前行,便能看到精心栽种的各类花卉...[阅读全文]
2024-08-08 11:12:37 人气:2173
高明皂幕山的正确打开方式!游玩、美食一个不落→
根据相关管理规定,皂幕山旅游风景区(下称“景区”)正常入园时间为8:30-16:00,夜间不对外开放。为了保障游客的生命安全和财产安全...[阅读全文]
2024-08-08 08:52:33 人气:2286
三水白坭镇文体旅游服务中心上榜!省级“特级站”!
近年来,在镇委镇政府的坚强领导下,白坭镇坚持以文塑旅、以旅彰文,瞄准打造特色文创专业镇的发展目标,稳步有序推进宣传、文化、体育、旅游等各项工作...[阅读全文]
2024-08-07 10:27:52 人气:1797
佛山市顺德区水藤公园:城市中的自然绿洲
水藤公园地理位置优越,交通便利,周边居民能够轻松抵达。公园占地面积广阔,拥有丰富多样的景观和设施...[阅读全文]
2024-08-06 16:49:10 人气:1651
佛山市顺德区北街坊公园:都市中的宁静乐园
北街坊公园坐落于顺德区的繁华地段,却巧妙地营造出了一种宁静祥和的氛围。公园占地面积适中,布局精心规划,各个区域功能明确又相互融合...[阅读全文]
2024-08-06 16:48:05 人气:1459
佛山市顺德区罗沙厚街公园:隐匿于市井的诗意角落
公园面积虽然不大,但布局精巧。一走进公园,便能看到一片开阔的广场,地面铺设着平整的砖石,适合人们晨练、跳舞...[阅读全文]
2024-08-06 16:46:51 人气:1327
佛山勒水公馆酒店——顺德的优雅之选
酒店地理位置优越,交通十分便利。周边配套设施齐全,临近商业中心、旅游景点和交通枢纽,无论是商务出行还是休闲旅游...[阅读全文]
2024-08-09 16:27:36 人气:4430
佛山市顺德区 HE 时尚公寓——时尚舒适的居住之选
公寓位于佛山市顺德区的核心地段,周边交通便捷,临近公交站点和地铁站,方便居民出行。同时,周边配套设施齐全,有大型购物中心、超市、餐饮场所和娱乐设...[阅读全文]
2024-08-09 16:25:01 人气:6677
佛山市顺德区华莱美酒店:奢华与舒适的完美融合
酒店的外观设计独具特色,融合了现代与传统的建筑风格,宏伟而大气。步入大堂,宽敞明亮的空间、华丽的装饰和温馨的灯光营造出高贵典雅的氛围...[阅读全文]
2024-08-07 15:42:22 人气:4920
佛山市顺德区新纪豪酒店:卓越品质,非凡体验
佛山市顺德区新纪豪酒店坐落于顺德区,是一家集豪华住宿、精致餐饮、休闲娱乐和贴心服务于一体的综合性高端酒店...[阅读全文]
2024-08-07 15:36:15 人气:4836
佛山雅丽公寓:顺德区的温馨栖息之所
公寓所处地段交通便利,周边配套设施齐全。临近主要道路,方便居民出行。周边有众多商场、超市、餐厅,满足日常生活的各种需求...[阅读全文]
2024-08-07 15:28:04 人气:4593
佛山朋来公寓:顺德区的温馨家园
朋来公寓周边交通十分便利,临近多条主干道,公交线路纵横交错,方便您快速到达城市的各个角落。对于自驾出行的居民...[阅读全文]
2024-08-07 15:22:15 人气:5554
佛山顺德半岛酒店:奢华与舒适的完美邂逅
佛山顺德半岛酒店位于佛山市顺德区的核心地段,是一家集豪华住宿、精致餐饮、休闲娱乐和顶级服务于一体的高端酒店...[阅读全文]
2024-08-06 16:11:43 人气:4145
畅享舒适之旅——佛山市顺德区格林希龙酒店
佛山市顺德区格林希龙酒店是一家集住宿、餐饮、会议和休闲为一体的综合性高端酒店。酒店位于顺德区繁华的商业中心...[阅读全文]
2024-08-03 07:59:38 人气:4527
佛山菲仕酒店——顺德的品质休憩之所
佛山菲仕酒店位于佛山市顺德区的核心地段,是一家融合了现代设计与舒适体验的高端酒店。其优越的地理位置,使其成为商务出行和休闲旅游的理想下榻之地...[阅读全文]
2024-08-03 07:57:38 人气:4641
佛山市顺德区乐从水藤医院:守护健康的温暖港湾
水藤医院设有内科、外科、妇产科、儿科、口腔科、中医科、康复科等多个临床科室,能够满足患者多样化的医疗需求。...[阅读全文]
2024-08-08 10:29:29 人气:3505
三水乐平医院迎来首位透析患者,血液净化中心开科在即!
为进一步完善医院科室建设,提升医院综合服务能力,满足乐平及周边肾病患者血液透析医疗服务需求,经过前期高质量建设、验收,在佛山市第一人民医院肾脏中心专家的指导及大力支持下...[阅读全文]
2024-08-07 11:19:58 人气:3710
顺德容桂街道医养结合新进展!新增百张优质医养结合床位!
容桂街道举行2024年“医养结合”首批合作项目签约仪式,街道卫生健康办公室主任何健全,街道公共服务办公室主任蓝志军,以及容桂健共体...[阅读全文]
2024-08-07 09:55:15 人气:2980
三水南山镇卫生院(六和)牙科诊室开业啦
南山镇卫生院(六和)牙科诊室7月30日开业啦,有口腔、牙齿等问题困扰人士欢迎咨询,咨询人员及电话:邵医生18126279676...[阅读全文]
2024-08-01 10:57:13 人气:4276
碧江医院:守护顺德健康的港湾
碧江医院拥有一支专业素质高、临床经验丰富的医疗团队。其中包括各个领域的专家和技术精湛的医护人员,他们秉持着敬业精神和关爱之心...[阅读全文]
2024-07-25 15:51:20 人气:5125
安和泰医院:顺德的健康守护者
安和泰医院地理位置优越,交通便利,周边环境优美,为患者提供了一个舒适的就医环境。医院建筑宽敞明亮,内部装修温馨舒适...[阅读全文]
2024-07-25 15:43:53 人气:2249
佛山市顺德区第三人民医院:守护健康的港湾
医院拥有一支专业素质高、技术精湛的医疗团队。医生们具备丰富的临床经验和深厚的专业知识,涵盖了各个医学领域...[阅读全文]
2024-07-22 11:14:56 人气:4332
和佑医院:顺德的健康守护者
医院地理位置优越,交通便利,周边设施齐全。其建筑设计现代化,内部环境舒适宜人,为患者营造了一个温馨的就医氛围...[阅读全文]
2024-07-22 10:49:08 人气:4945
佛山这所大型中医院顺利封顶,设床位1490张
目前,广州中医药大学顺德医院(顺德区中医院)建设项目(易地新建)主体结构已顺利封顶,正在进行机电、幕墙、装饰装修工程施工...[阅读全文]
2024-07-21 09:56:32 人气:4520
佛山市口腔医院,晋升“三甲”!
佛山大学附属口腔医院(佛山市口腔医院)举行三级甲等口腔专科医院揭牌仪式,成为佛山首家的“新国标”三甲口腔医院...[阅读全文]
2024-07-21 09:53:39 人气:3155
佛山市顺德区政和中路:繁华与活力交织的城市动脉
政和中路地理位置优越,道路宽敞平坦,交通设施完善。道路两旁绿树成荫,绿化带错落有致,为行人提供了宜人的行走环境...[阅读全文]
2024-08-14 11:09:43 人气:1265
佛山市顺德区育贤大道:城市发展的动脉与希望之路
育贤大道道路宽敞平坦,路面状况良好,标线清晰,为车辆的快速通行提供了保障。道路两旁的绿化精心规划,绿树成荫...[阅读全文]
2024-08-14 11:08:25 人气:1122
佛山市顺德区西堤路:魅力水岸风景线
西堤路风景优美,一侧是流淌的江河,水面波光粼粼,不时有船只缓缓驶过,带来灵动的气息。另一侧是郁郁葱葱的绿植和错落有致的建筑...[阅读全文]
2024-08-14 11:07:28 人气:1168
佛山市顺德区百安北路:繁华与便捷的交织之路
百安北路路面宽阔平坦,交通标线清晰规范,保障了车辆的顺畅通行。道路两旁路灯整齐排列,夜晚灯火通明...[阅读全文]
2024-08-14 11:05:48 人气:1400
佛山市顺德区政和路:融合与发展的活力通道
政和路道路宽敞平整,交通标识清晰明确,保障了车辆和行人的安全通行。道路两旁的绿化景观丰富多样,绿树与花草相互映衬,为人们带来了清新宜人的视觉享受...[阅读全文]
2024-08-14 10:59:56 人气:1130
佛山市一医院将增加中巴接驳地铁站
目前医院正在加快推进“一站式”门诊和住院平台的建设,预计3个月后可以建设完毕,通过平台综合化的服务,可以减少患者不必要的折返,改善患者就医体验...[阅读全文]
2024-08-14 10:06:22 人气:1138
珠肇高铁佛山制梁场顺利投产!
“佛山制梁场首榀双线简支箱梁于8月10日晚上8时开始,持续6个小时完成浇注。该箱梁长32.6米,宽12.6米,重量约700吨。”...[阅读全文]
2024-08-14 09:54:31 人气:748
横琴⇌澳门轻轨即将通车 !进度条刷新!
近日,轻轨氹仔线与横琴线车站连接通道工程竣工,测试列车已驶入横琴线,并已开展了相关的系统及列车测试工作,澳门轻轨10月有望通达横琴...[阅读全文]
2024-08-13 10:30:45 人气:1489
禅城公交805线路实施临时绕行
取消行驶佛山大道部分路段,绕行至乐从大道与映翠北路红绿灯口调头行驶乐从大道辅道、顺联北区、河滨南路后接回原线路行驶。...[阅读全文]
2024-08-13 10:09:17 人气:1256
顺德均安多条公交线路拟作调整!
市民对此次优化方案有任何意见和建议,2024年8月6日起至8月13日前均可以通过留言、电子邮件、书面信件、来电等形式向...[阅读全文]
2024-08-13 10:05:44 人气:1056
顺德户政、不动产和商事登记业务办理量呈井喷式增长
当前,顺德区户政、不动产和商事登记业务办理需求呈现井喷式增长,据悉,顺德区、镇(街道)两级强联动,出实招、解民忧,通过加号源...[阅读全文]
2024-06-21 10:24:04 人气:11774
学生出入境业务办理有变化!
1.预约禅城、南海、高明、三水区专场服务的,可通过“广东出入境”微信公众号预约;2.预约顺德区专场服务的,可通过“顺德政务百事通”微信公众号预约...[阅读全文]
2024-06-13 09:46:08 人气:14380
佛山禅城区民政局大年三十正月十五都可办理婚姻登记
春节将至,有不少想趁农历新年和心爱之人喜结连理、完成“人生大事”的市民。大年三十当天可以进行婚姻登记吗?2月14日“情人节”正值春节假期...[阅读全文]
2024-01-26 10:30:02 人气:31253
禅城石湾镇街道便民服务中心揭牌启用
石湾镇街道便民服务中心近日揭牌启用,新大厅两层共4700平方米,开设55个综合服务窗口,承接社保、卫健、市监等11个职能部门400多个事项...[阅读全文]
2024-01-23 10:01:33 人气:35747
禅城高明三水开设出入境办证“学生专场”,周末也能办!
2024年1月7日、14日两个周日全天(8:30-12:00,14:00-17:30)。在禅城区就学的未满16周岁在校中小学生(学生户籍为本省及省外户籍,不含港澳台居民)。...[阅读全文]
2024-01-08 15:37:37 人气:35506
佛山三水区特定人员参加工伤保险工伤认定申请办事指南
从业单位应当在职工发生事故伤害或者被诊断、鉴定为职业病之日起30日内(不含事故当日),向从业单位所属镇街公共服务办公室负责工伤认定经办窗口提出工伤认定申请...[阅读全文]
2024-01-07 10:39:15 人气:35148
佛山三水区工伤认定申请事项办事指南
用人单位应当在职工发生事故伤害或者被诊断、鉴定为职业病之日起30日内(不含事故当日),向所属镇街公共服务办公室负责工伤认定经办窗口提出工伤认定申请...[阅读全文]
2024-01-07 10:24:36 人气:33172
佛山市禅城区石湾镇街道惠景协税站、玫瑰东协税站搬迁整合的公告
为打造标准化、规范化的纳税服务环境,更好的服务于广大企业和人民群众,优化街道营商环境,石湾镇街道惠景协税站...[阅读全文]
2023-12-19 16:06:13 人气:36063
佛山市禅城区石湾镇街道行政服务中心搬迁公告
为打造标准化、规范化、便利化的政务服务环境,更好的服务于广大企业和人民群众,优化我街道营商环境,佛山市禅城区石湾镇街道行政服务中心...[阅读全文]
2023-12-14 15:11:31 人气:35471
三水区行政服务中心蝉联人民网县级“民心汇聚单位”
2023年度人民网网上群众工作单位名单发布,三水区行政服务中心名列其中,蝉联县级“民心汇聚单位”称号。今年以来,三水区行政服务中心共收到人民网留言389条...[阅读全文]
2023-12-06 09:52:20 人气:34270
庄子素解 第二章 徐无鬼
徐无鬼因女商见魏武侯,武侯劳之曰:“先生病矣!苦于山林之劳,故乃肯见于寡人。”徐无鬼曰:“我则劳于君,君有何劳于我!君将盈耆欲...[阅读全文]
2023-02-09 09:38:10 人气:49871
庄子素解 第一章 庚桑楚
老聃之役有庚桑楚者,偏得老聃之道,以此居畏垒之山。其臣之画然知者去之,其妾之挈然仁者远之。拥仲之与居,鞅掌之为使。居三年,畏垒大壤...[阅读全文]
2023-02-08 10:52:56 人气:47251
庄子素解 第十五章 知北游
知北游于玄水之上,登隐弅之丘,而适遭无为谓焉。知谓无为谓曰:“予欲有问乎若:何思何虑则知道?何处何服则安道?何从何道则得道?...[阅读全文]
2023-02-07 08:44:53 人气:48280
庄子素解 第十四章 田子方
田子方侍坐于魏文侯,数称谿工。文侯曰:“谿工,子之师耶?”子方曰:“非也,无择之里人也;称道数当,故无择称之。”文侯曰:“然则子无师邪?...[阅读全文]
2023-02-06 09:41:31 人气:47573
庄子素解 第十三章 山木
【原文】庄子行于山中,见大木枝叶盛茂,伐木者止其旁而不取也。问其故,曰:“无所可用。”庄子曰:“此木以不材得终其天年。...[阅读全文]
2023-02-02 08:43:02 人气:47877
庄子素解 第十二章 达生
达生之情者,不务生之所无以为;达命之情者,不务知之所无奈何。养形必先之以物,物有余而形不养者有之矣;有生必先无离形...[阅读全文]
2023-01-31 09:26:23 人气:51521
[东方哲学] 一处不立 处处能立
一处不立 处处能立;亦即任何角度与立场都不立,任何角度与立场都能立;也即全然地、无条件地接纳与随机(缘)起用;云门禅三句:涵盖乾坤,截断众流,随波逐流...[阅读全文]
2022-06-08 08:31:38 人气:52563
获取深度世界真相信息的两种途径
人获取外部信息的最原始、最基础的方式就是感觉;感觉信息来源的最初端口就是感觉器官;感觉器官的阀域与自身承受力决定了人感知外部环境的上下极限...[阅读全文]
2022-06-08 08:26:00 人气:50489
物理学遇到意识素解(7)
如果一位值得信赖的朋友告诉你一些似乎可笑的事情,你会尝试着揣摩他或她可能的真实意思。值得信赖的物理学演示就告诉了我们某些看似荒谬的东西。因此,我们试图解释这些结果可能的真正意思。...[阅读全文]
2019-12-16 09:48:47 人气:39254
海外需求萎靡背后:美国进口全面收缩、欧盟现结构性变化
5月中国进出口商品总值为5011.91亿美元,同比下降6.2%。其中出口总值2834.99亿美元,同比下降7.5%;进口总值2176.92亿美元...[阅读全文]
2023-06-24 20:30:07 人气:33340
欧洲议会已批准通过《新电池法》,新能源卖家将面临更加严格的考验
近日,欧洲议会议员以 587 票赞成、9 票反对和 20 票弃权通过了与理事会达成的一项协议(针对在欧盟销售的所有类型电池的设计、生产和废物管理的新规定-《新电池法》)...[阅读全文]
2023-06-24 20:28:34 人气:19981
美国亚马逊的销售税和免税的州有哪些?
美国的销售税是美国州和地方政府对商品及劳务,按其销售价格的一定比例征收的一种税款,是在美国发生消费的时候,由消费者一方缴纳的税款...[阅读全文]
2023-06-24 20:27:41 人气:33361
Amazon 店铺代运营案例:家居类目
窗帘,浴帘的工厂,工厂OEM实力非常强,专注于传统外贸贴牌,国内天猫京东都有店,想要扩展海外渠道...[阅读全文]
2023-06-24 21:41:21 人气:22924
Amazon 店铺代运营案例:户外类目
效果:宏那运营团队进行账户诊断后,重新调整了广告,优化了产品线。进行2个月的调整后,销售额增长180%...[阅读全文]
2023-06-24 21:38:22 人气:22278
Amazon 店铺代运营案例:家居类目
吸尘器类目,宏那团队根据客户工厂优势,放弃竞争激烈的美国站点,选择切入日本站点,第三个月单品达到7W美金销售额...[阅读全文]
2023-06-24 21:36:20 人气:22431
Amazon 店铺代运营案例:饰品类目
目前效果:通过半年的测试留存,和铺货老链接的优化,日出单在平均700单左右,同比增长100%;由单SKU日均平均出单5-10单左右...[阅读全文]
2023-06-24 21:34:33 人气:13904
Amazon 店铺代运营案例:宠物类目
目前效果:运营人员一年内通过选品测试留存,现平均日销售额8000美金,每天单款SKU出单60个左右,SKU12个,月度销售额在30W美金+...[阅读全文]
2023-06-24 21:31:31 人气:10153
Amazon运营团队老师介绍:simon
有8年的亚马逊运营经验,为20+ 多个品牌工作过,其中包括类目 Top10的卖家。擅长运营广告...[阅读全文]
2023-06-24 21:16:54 人气:10453
Amazon运营团队老师介绍:Fanny
Fanny:7年亚马逊操盘经验,擅长广告,运营策略制定,并着手从0-1打造过多个百万级别的项目;统筹各个项目的开展计划...[阅读全文]
2023-06-24 21:11:52 人气:6719
卧室家居风水布局:打造舒适与和谐的睡眠环境
卧室作为我们日常休息和恢复精力的场所,其家居风水布局对于居住者的身心健康和家庭和谐有着不可忽视的影响。了解并遵循卧室的风水原则,可以为您打造一个舒适、和谐的睡眠环境...[阅读全文]
2024-02-20 09:46:18 人气:15713
客厅家居风水布局:营造和谐与繁荣的社交空间
客厅作为家庭的核心区域,是家人聚会、招待客人的重要场所。一个和谐的客厅家居风水布局,不仅可以提升居住者的生活品质,还能为家庭带来好运和繁荣。...[阅读全文]
2024-02-20 09:44:52 人气:17184
餐厅家居风水布局:打造美味与和谐的用餐环境
餐厅作为家庭中重要的功能区域,不仅是家人用餐的地方,也是与亲朋好友聚会交流的场所。一个好的餐厅家居风水布局,能够提升家庭成员的食欲,增强家庭和谐氛围...[阅读全文]
2024-02-20 09:43:33 人气:16361
卫生间家居风水布局:打造舒适与和谐的卫浴空间
卫生间作为家庭中私密且重要的功能区域,其家居风水布局对于家庭成员的身心健康和家庭和谐有着不可忽视的影响。一个好的卫生间家居风水布局,能够提升家庭成员的幸福感,增强家庭的正能量。...[阅读全文]
2024-02-20 09:39:02 人气:15331
为什么家居不宜挂太多红色装饰物?
健康平安人生,一定要认识和拥有3个贵人:西医(治标)、中医(治本)、易医(治根)。当西医不行就要找中医...[阅读全文]
2022-06-25 21:03:39 人气:66555
如何将一间旧厂房催旺吉运?
企业新入驻旧厂房,如何做到催旺吉运,达至丁财两旺的效果?这就需要风水的综合策划:大门口形象包装,出入口的八卦方位...[阅读全文]
2022-06-25 21:01:04 人气:70371
装修前规划风水,好处多多
现在越来越多的人认识科学风水的好处,看风水已经是很平常的事。在装修前,先邀请风水师前来勘察毛坯房环境...[阅读全文]
2022-06-25 20:58:23 人气:65272
三角形的办公室如何化解?
方正规整的办公室气场稳定,三角形或不规整的办公室气场混杂,卦位不全,锐气回冲,形成老总思维不定,判断能力减弱。将三角形地方加上屏风...[阅读全文]
2022-06-21 20:33:27 人气:67491
工厂机器为什么不能放在车间中心点
工厂老板由于对风水不熟悉,为了方便,将重型机器设备放在车间〈宅)中心。宅中心为太极点,玄空风水叫“五黄大煞”,只能静不能动,如遇某年的流年凶星飞临该位...[阅读全文]
2022-06-21 20:29:46 人气:64214
补贴2万元、8万元!这些车报废更新补贴有新标准!
在《汽车以旧换新补贴实施细则》(商消费函〔2024〕75号)基础上,个人消费者报废国三及以下排放标准燃油乘用车或2018年4月30日...[阅读全文]
2024-07-28 09:43:56 人气:16857
二手车交易陷阱多,小心被当作“二百五”!
2021年以来,桂城市场监管所共受理二手车相关消费投诉1023件、举报92件,且呈上升趋势,主要涉及车辆信息不透明、服务承诺不清晰...[阅读全文]
2024-07-24 08:52:37 人气:17331
这两种电动车上路注意了!
具有脚踏骑行功能,最高时速不超过25km/h,具有国家颁发的3C认证的,属于非机动车范畴,需要在登记服务点进行车牌登记,登记的是白底黑字的佛山牌照...[阅读全文]
2024-07-19 10:02:27 人气:17605
租车大惊喜!帝豪 EV450,3000 押金开启飞驰之旅!
帝豪EV450,押金3000提车,剩余1000可后补;1.租金每周三流水代扣,可跑全平台,不够扣则线下补缴;...[阅读全文]
2024-07-16 10:21:37 人气:11618
吉利枫叶 80V 全新车震撼登场!让你轻松租车到手!
吉利枫叶80V,全新车,全新车;总押金6000,可4000提车;一口价方案: (不限平台);可4000押金+首月剩余天数提车,剩余2000押金分4周,每周500;...[阅读全文]
2024-07-16 09:44:12 人气:7426
丰田、日产、本田、比亚迪…最高补贴5000元/台!三水推出购车补贴
2024年7月13日-10月7日期间,三水全区将有10家汽车销售企业推出购车补贴促消费活动,消费者购车最高可补贴5000元/台...[阅读全文]
2024-07-11 08:59:51 人气:7690
最新!即日召回72万辆汽车
自即日起,召回2008年3月5日至2016年9月29日期间生产的东风雪铁龙世嘉两厢、三厢汽车,共计710301辆...[阅读全文]
2024-07-09 08:39:18 人气:5136
领克07 EM-P通关托底后高空坠落挑战,以超标安全打造插混轿车安全新标准
日前,领克07 EM-P以全优成绩通过TOP Safety国内首次托底后高空坠落挑战。此次挑战由领克07 EM-P携手中汽信科举办...[阅读全文]
2024-06-29 06:58:32 人气:5778
最高可享1万元!汽车以旧换新补贴申领指引→
据商务部等部门4月印发的《汽车以旧换新补贴实施细则》(以下简称《细则》),报废符合要求的旧车并购买新车的消费者...[阅读全文]
2024-06-20 15:38:48 人气:11554
一手精品车2016年汉兰达豪华版七座,2.0T首付1.5万
新上架,准2016年汉兰达豪华版七座,2.0T排量,一手精品车,已过查搏士,小跑10万公里,配置丰富。支持分期,首付1.5万。...[阅读全文]
2024-06-05 16:01:41 人气:5643
家具盛宴!第 45 届国际龙家具展览会震撼启幕!
全球家具看顺德,顺德家具看龙江。家具产业是龙江的根基,也是龙江和顺德的亮丽名片。经过五十多年的发展...[阅读全文]
2024-03-17 09:55:30 人气:16640
佛山机场重建航站楼进度刷新!效果图曝光!
按照建设目标和设计规划,由中国联合航空出资建设的新航站楼预计在2024年上半年完成建设并投入使用...[阅读全文]
2023-12-25 09:23:04 人气:31375
佛山国家高新技术产业开发区
佛山高新技术产业开发区(以下简称“佛山高新区”)于1992年12月经国务院批准成立,是全国最早的53个国家高新区之一...[阅读全文]
2023-08-27 21:28:39 人气:11131
佛山意美家卫浴陶瓷世界
意美家,全称意美家卫浴陶瓷世界(Casa Ceramics&Sanitarywares Mall),位于广东省佛山市禅城区季华四路与雾岗路口交汇处,原名为“河宕陶瓷批发直销仓”...[阅读全文]
2023-08-27 21:26:18 人气:11110
澳大利亚技术移民移民
澳洲技术移民是为了引进海外人才,促进澳洲劳动力市场平衡和发展而推出的移民政策,不仅适用于国内有专业技能的技术人才,也适用于在澳留学生,且移民成本低...[阅读全文]
2022-07-07 22:07:38 人气:54798
加拿大BC省雇主担保移民
新政策自2015年1月1日起开始实施。新政后增加了SIRS打分系统,每月公布2次分数,达到此分数的要求的申请人将被移民局选中。因此只要你的职业在加拿大NOC职业列表或职业列表中...[阅读全文]
2022-07-07 22:03:09 人气:55200
美国eb3雇主担保移民
美国eb3雇主担保移民 Other works按照美国移民法,职业移民划分为五类。而EB-3就属于职业移民的第三优先。EB-3职业移民的第三优先类别包括熟练工人、学士学位持有人以及其它工人...[阅读全文]
2022-07-07 21:59:21 人气:53504
马来西亚永久居留(红卡)
PR是PermanentResident的英文缩写,中文是永久居留的意思。获得PR, 就是获得永久居留身份证。 马来西亚永久居留(红卡)是大马政府授予给外国人士的永久居留身份证...[阅读全文]
2022-07-07 21:41:23 人气:54901
创大智慧园:顺德的创新引擎
园区规划科学合理,功能分区明确。设有研发办公区、生产制造区、仓储物流区、配套服务区等,满足企业从研发到生产的全流程需求...[阅读全文]
2024-08-12 19:27:44 人气:2373
奇普仕工业园:顺德的产业新地标
园区规划合理,功能分区明确。分为生产区、仓储区、研发区、办公区和生活区等多个区域。生产区配备了先进的生产设备和流水线...[阅读全文]
2024-08-12 19:26:47 人气:2392
创世纪大厦:顺德的城市地标之筑
创世纪大厦位于顺德区的核心商务区,交通便捷,周边配套设施完善。其外观设计独特,线条流畅,现代感十足...[阅读全文]
2024-08-12 19:25:39 人气:2260
大塘工业园:顺德的产业集聚高地
大塘工业园以化工、纺织印染、家具制造、电子信息等产业为主导,形成了较为完整的产业链条。园区注重产业升级和转型...[阅读全文]
2024-08-12 19:24:26 人气:1852
佛山市顺德区勒流五金创新中心——驱动五金产业升级的核心引擎
作为五金产业的专业创新平台,勒流五金创新中心专注于五金行业的技术研发、设计创新、质量检测以及人才培养等关键领域...[阅读全文]
2024-08-09 16:26:57 人气:2129
佛山市顺德区宏宇勒流工业园——产业腾飞的创新高地
工业园坐落于佛山市顺德区勒流镇,交通网络十分发达。临近多条高速公路和主干道,便于货物运输和人员流通。距离港口和机场也相对较近...[阅读全文]
2024-08-09 16:24:04 人气:1829
上涌工业园:顺德的产业活力之源
上涌工业园地理位置优越,交通网络便捷。它靠近主要的交通干道和高速公路,便于货物运输和人员往来,大大降低了企业的物流成本...[阅读全文]
2024-08-09 10:31:47 人气:1378
佛山城发中心全球征名揭晓
国企城发,更懂佛山。城发中心是佛山城发打造的佛山总部地标集群·城央会客厅,将佛山市花白兰花的设计元素融入城市更新之中...[阅读全文]
2024-08-08 08:44:40 人气:1708
佛山市顺德区恒基家具城:家居购物的理想之选
恒基家具城占地面积广阔,拥有众多的展厅和商铺。这里汇聚了丰富多样的家具品类,涵盖了客厅家具、卧室家具...[阅读全文]
2024-08-07 15:48:37 人气:1706
佛山市顺德区南方家具城:家居的华丽殿堂
南方家具城拥有广阔的营业面积,内部布局开阔,通道宽敞。众多的店铺和展示区域分布有序,让顾客能够轻松自如地穿梭其中...[阅读全文]
2024-08-07 15:47:30 人气:1682
联二文化广场:顺德的活力舞台
广场的设计独具匠心,整体布局合理。中心区域是一个宽敞的露天舞台,经常举办各类文艺演出和庆祝活动。周围环绕着大片的绿地和花坛...[阅读全文]
2024-08-10 07:22:53 人气:5721
联三广场:顺德的魅力聚点
广场的布局精心规划,分为多个功能区域。中心是一个开阔的露天广场,可供举办大型活动和集会。周边设有休闲步道...[阅读全文]
2024-08-10 07:22:01 人气:5596
多源和购物广场:顺德的购物乐园
佛山市顺德区的多源和购物广场是一个综合性的商业地标,为当地居民和游客带来了丰富多彩的购物和娱乐体验...[阅读全文]
2024-08-08 11:15:23 人气:5076
佛山市顺德区水藤商业广场:繁华汇聚的购物休闲天堂
广场的建筑设计现代时尚,内部空间宽敞明亮,布局合理。一层主要是各类知名品牌的专卖店,涵盖了服装、鞋包、化妆品等...[阅读全文]
2024-08-06 16:41:13 人气:5137
佛山市顺德龙域商贸城:商业新地标,繁华新乐章
商贸城占地面积广阔,内部规划科学合理。拥有众多宽敞明亮的商铺,经营范围涵盖了服装、皮具、家居用品、电子产品、五金建材等多个品类...[阅读全文]
2024-08-06 16:40:09 人气:3869
繁华汇聚——佛山市顺德区华南商业广场
佛山市顺德区西村公园是一处充满魅力的休闲胜地,为当地居民和游客提供了丰富多彩的活动空间和优美的自然景观。 **一、公园位置与规模** 西村公园位于顺德区的西村,占地面积适中,周边环境宁静祥和。其地理位置优越,交通便利,方便居民前来游玩。...[阅读全文]
2024-08-03 07:49:43 人气:4442
佛山市顺德区 VTVO(沙滘大道店):时尚潮流的购物天堂
VTVO(沙滘大道店)位于顺德区繁华的沙滘大道,交通便捷,周边商业氛围浓厚。店铺外观设计时尚现代,内部装修精致,营造出舒适...[阅读全文]
2024-08-03 07:33:47 人气:2220
粤隆家具城:顺德的家具购物天堂
粤隆家具城规模宏大,拥有宽敞的展示区域和众多的店铺。其内部布局合理,分区明确,方便顾客轻松找到所需的家具品类...[阅读全文]
2024-07-30 15:09:29 人气:3803
新隆货场:顺德的物流枢纽
货场占地面积广阔,拥有大规模的仓储空间,能够容纳大量的货物存放。仓储设施先进且多样化,包括普通仓库、恒温仓库和冷藏仓库等...[阅读全文]
2024-07-30 15:07:56 人气:2613
卓隆家具城:顺德的家居风尚标
家具城占地面积广阔,拥有数层的展示空间,内部装修精致大气。这里汇聚了众多知名品牌和优质厂家的产品,品类丰富多样...[阅读全文]
2024-07-30 15:06:17 人气:3482
东方市场:顺德的繁华商贸之地
东方市场位于顺德区的核心地段,交通便利,周边公交线路密集,方便市民前来采购。市场占地面积较大,拥有宽敞的摊位和通道...[阅读全文]
2024-08-12 19:28:29 人气:7900
黄连新市场:顺德区的活力商贸中心
黄连新市场占地面积广阔,内部布局合理清晰。市场分为多个区域,包括新鲜蔬果区、肉类水产区、粮油副食区、日用百货区等...[阅读全文]
2024-08-10 07:27:00 人气:7869
上涌市场:顺德的烟火繁华之地
上涌市场地理位置优越,交通便利,周边居民众多。它不仅是一个购物场所,更是社区交流和生活的重要中心...[阅读全文]
2024-08-09 10:42:42 人气:4070
新明市场:顺德的市井生活乐园
这里的商品种类丰富,琳琅满目。新鲜的蔬菜瓜果,每日清晨从田间地头直运而来,色泽鲜艳,品质上乘;各类鲜肉水产,种类齐全,新鲜度高...[阅读全文]
2024-08-09 10:38:29 人气:7215
佛山市顺德区顺亿茂水藤农贸综合批发市场:繁华与便利的交汇之地
佛山市顺德区顺亿茂水藤农贸综合批发市场位于顺德区的核心地带,是一个集批发、零售、仓储、物流为一体的大型综合性农贸批发市场...[阅读全文]
2024-08-07 15:32:04 人气:8753
佛山市顺德区罗沙商业步行街:繁华与活力交织的魅力街区
这条步行街拥有独特的建筑风格,融合了现代与传统元素,街道宽敞整洁,两旁的店铺琳琅满目。从时尚的品牌服饰店...[阅读全文]
2024-08-06 16:42:10 人气:7852
佛山市顺德马滘市场:繁华市井中的生活画卷
马滘市场占地面积较大,布局合理,分区明确。一进入市场,首先映入眼帘的是蔬果区,这里的蔬菜水果琳琅满目...[阅读全文]
2024-08-06 16:08:42 人气:7462
佛山市顺德区乐从沙滘综合市场:繁华市井的生活画卷
沙滘综合市场位于乐从沙滘的中心区域,交通便利,周边居民密集。市场占地面积较大,内部摊位众多,布局合理...[阅读全文]
2024-08-03 07:42:23 人气:5122
佛山市顺德区东村市场:生活的多彩集市
佛山市顺德区东村市场是一个充满活力和烟火气的地方,为周边居民提供了丰富多样的商品和便捷的购物体验...[阅读全文]
2024-08-03 07:36:58 人气:6968
新隆市场:顺德的烟火人间
新隆市场占地面积较大,布局合理,分区明确。一进入市场,首先是蔬果区,五颜六色的新鲜水果和蔬菜琳琅满目。红彤彤的苹果...[阅读全文]
2024-07-30 10:47:34 人气:7433
佛山消委会:网络直播套路深,翡翠消费需谨慎!
秦女士浏览某购物网站时,发现某玉石直播间正在直播销售翡翠手镯,主播称该翡翠种水为冰种...[阅读全文]
2022-03-21 15:24:43 人气:65967
机器视觉人才供应链第一梯队:清远市万金目视科技有限公司
清远市万金目视科技有限公司,定位为机器视觉人才供应链第一供应商。首先,以基于机器视觉和深度学习的实战实训平台。为高职高专,大学,提供机器视觉实战实训的人才...[阅读全文]
2021-07-05 15:21:34 人气:99360
跨境电商脱口秀:炮哥刘智勇
炮哥的跨境电商六脉神剑理论、炮哥的跨境电商1357创业模型、炮哥的跨境电商行业快速传播方法论、炮哥的跨境电商合伙人模型...[阅读全文]
2021-07-03 20:33:52 人气:68724
建材家居短视频直播达人——陈宣平
建材家居短视频直播达人——陈宣平,2011年从事互联网行业,2012年进入建材行业媒体工作,主要负责新媒体事业部...[阅读全文]
2021-07-03 20:29:36 人气:93587
广东金麦福餐饮管理服务有限公司
广东金麦福餐饮管理服务有限公司有着多年来连锁经营、机关食堂承包、学校食堂承包、工厂食堂承包、厨房设计经验。致力于食堂承包经营管理...[阅读全文]
2021-07-03 20:25:31 人气:86250
颛孙宏鸽(净雨):书法艺术跨界探索与禅悟
颛孙宏鸽,法名净雨,圣贤名门之后裔,为颛孙子张第七十三代传人,祖籍山东省,中国著名作家、书画家,新闻工作者和社会活动者,公益热心人...[阅读全文]
2021-12-05 20:21:15 人气:71120








































































































































































































































