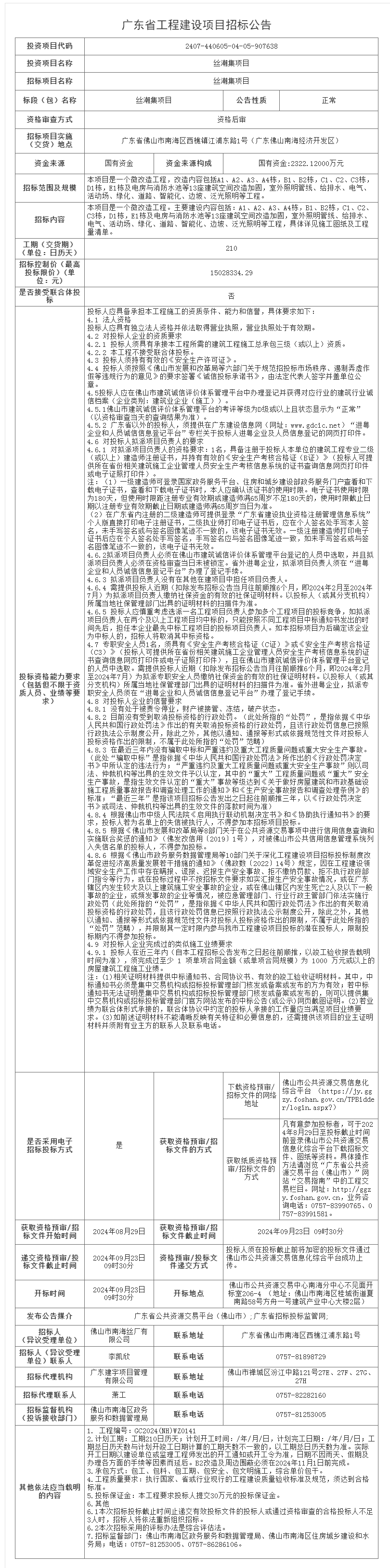
顺德区龙江镇110千伏龙峰输变电站配套电缆管道建设工程——工程设计招标公告
-
佛山水都饮料食品产业园产城融合旧城区改造项目-旧漫江墟片区标段一施工招标公告
-
佛山水都饮料食品产业园产城融合旧城区改造项目-旧漫江墟片区标段一施工招标公告
-
佛山市临空经济区普通高中基础设施建设项目施工总承包招标公告
-
佛山国家高新区云东海医药健康产业园基础设施及配套项目(四期)(不含134.5亩工业用地项目)全过程造价咨询招标公告
-
佛山三龙湾科技城核心区城中村改造项目一期——佛山新城古村带城中村改造项目(大墩村细海片区)施工招标公告
-
佛山国家高新区云东海生物港污水处理厂(首期)建筑及常规机电工程、场外配套管道工程施工总承包招标公告
-
顺德区妇幼保健院马冈院区周边配套道路勘察设计招标公告
-
南海九江镇梅圳梅东一连片鱼塘项目
-
佛北战新区(白坭)聚龙湾产业园--园区服务中心智能化工程施工招标公告
-
佛山市顺德区北滘医院改扩建工程——外电建设工程施工(二次)招标公告
各位小伙伴看过来!
2024千灯湖青年戏剧节
招募志愿者啦~
即日起开始报名!
2024千灯湖青年戏剧节将于9月15日-28日在佛山南海桂城举办。在前方向我们招手的,将不仅是一场戏剧的盛会,是城市文化生活的派对,更是青年朋友展示才华、激发创意的广阔舞台。
在这个以“共创”为特质的戏剧节,我们欢迎更多有趣、野生、有活力、热爱戏剧、热爱现场、热爱生活的伙伴加入我们,共同创造“戏剧,我们的假期”。
即日起
2024千灯湖青年戏剧节
志愿者招募正式启动!
我们希望你:
1、年满十八周岁,具有完全民事行为能力,无犯罪记录;
2、常居广东佛山/广州;
3、善于沟通,有团队意识、服务意识,有相关经验或技艺优先。
你将能够收获:
1、一份志愿者专属大礼包;
2、深度参与戏剧节工作的宝贵经验,解锁更多技能和体验;
3、与戏剧大咖及青年艺术家合作、交流、学习的机会;
4、工作之余,不定时掉落免费看戏、参与各类活动的福利;
5、由主办方出具的志愿者证明;
6、一定的补助;
7、一群志同道合的有趣的小伙伴。
……
工作时间:
即日起至9月底
工作地点:
佛山·南海桂城(前期根据组委会安排在线上配合工作)
报名方式
请扫描下方二维码填写提交报名表
报名咨询
如您通过筛选
我们将于9月10日前
与您取得联系
如有疑问,可向“南海十三”公众号
或小红书后台发送消息
我们将及时回复~
期待与你相约
“城市岛屿”青年新聚场!
相约“有戏有假期”的南海桂城!
微信
新浪微博
QQ空间
QQ好友
豆瓣
Facebook
Twitter
