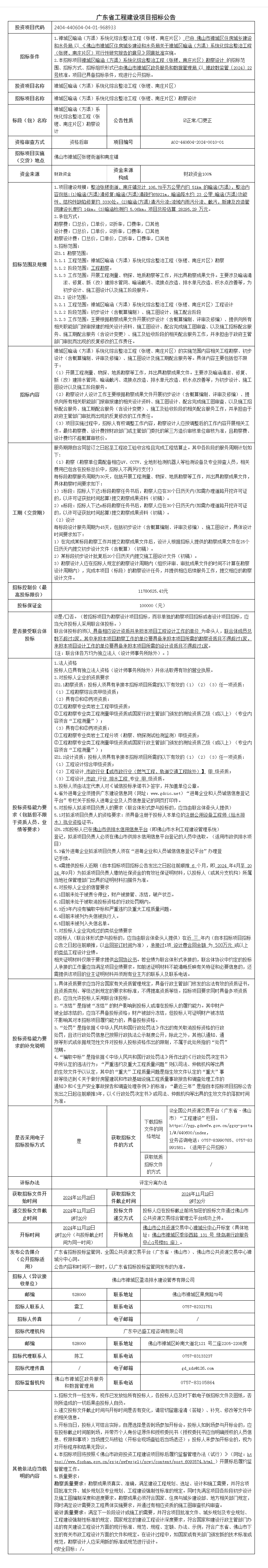
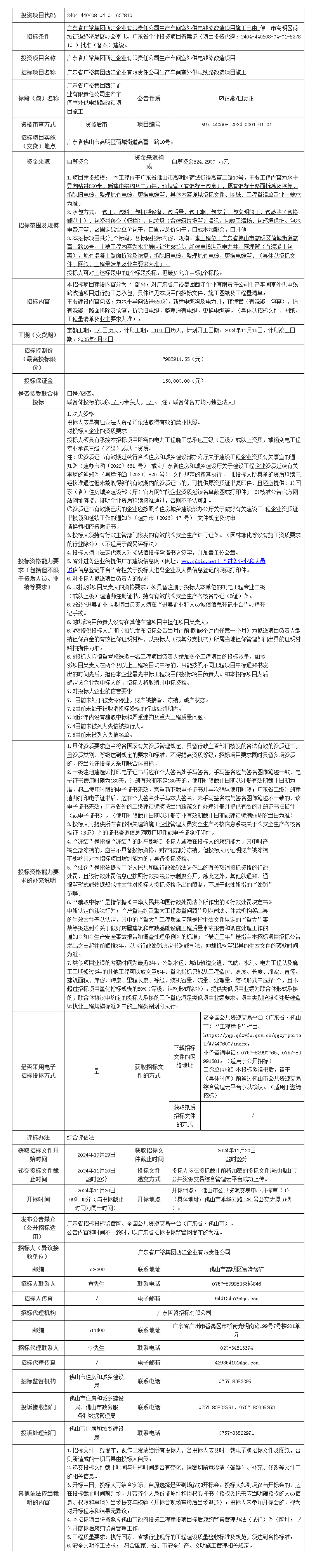
禅城区暗涵(方渠)系统化综合整治工程(张槎、南庄片区)勘察设计招标公告
(一)项目基本情况
1.招租人(合同甲方):标的物权属人
管理人(合同丙方):广东佛山市南海区西樵轻纺城物业管理有限公司
承租人(合同乙方):竞得人
2.项目信息:西樵轻纺城翠云街2号(原轻纺城综合市场)首层物业1宗
3.三个月免租装修期。
西樵轻纺城翠云街2号(原轻纺城综合市场)首层物业公开招租明细表
4.产权证照情况:________/___________。
5.租金收取方式:租赁费用采用先交付后使用的方式,承租人于每缴交周期15日前向招租人缴清当缴交周期租赁费用。
(二)竞买资格及要求
1.中华人民共和国境内的企业法人、个体经营者、自然人,除法律、法规另有规定外,均可申请参加竞买活动。
2.本次网上竞价采用增价方式进行报价,按照价高者得原则确定竞得人。
3.意向人可登录广东省公共资源交易平台(佛山市)>交易公开>国有产权>交易公告页面(网址:https://ygp.gdzwfw.gov.cn/ggzy-portal/#/440600/index)下载本项目交易文件。如有关于本项目交易文件的修改、澄清、说明等,将通过上述网址发布,不再另行通知,请意向人密切留意。
4.意向人需要现场查看交易资产状况的,请与招/出租人联系。
5.申请人提交竞买申请参与竞价的,请点击进入佛山市公共资源交易信息化综合平台-交易平台页面(网址:https://jy.ggzy.foshan.gov.cn/TPBidder/login.aspx)进行登录操作(操作指引详见交易须知)。
意向人、申请人、竞买人在网上交易使用电脑操作过程中,仅能使用IE9/IE10/IE11以上的IE浏览器,请勿使用其它浏览器,如出现不正确使用浏览器导致出现的问题,由意向人、申请人、竞买人自行负责承担。
6.本次网上竞价仅接受网上竞买申请和报价,不接受书面、邮寄、电子邮件、电话、传真、口头等其他形式的申请。
(三)交易时间
1.提交竞买申请时间:2024年10月29日至2024年11月4日17时30分止;(交易前2天)
2.竞买保证金到账截止时间为2024年11月5日16时;(交易前一天)
3.网上报价时间:2024年11月6日10时00分至10时30分,网上报价时间结束后,如有竞买人愿意参加网上限时竞价的,则系统自动进入网上限时竞价环节。
(四)招租人对本《交易文件》拥有解释权。
(五)联系方式
1.佛山市公共资源交易信息化综合平台系统使用咨询电话:0757-83990765
2.佛山市公共资源交易中心南海分中心
联系人:苏先生 联系电话:0757-86369923
地址:佛山市南海区桂城街道夏南路58号公共资源交易中心
3.招/出租人:广东佛山市南海区西樵轻纺城物业管理有限公司
联系人:李小姐 联系人:梁先生
联系电话:0757-86892332 联系电话:0757-86863795
地址:佛山市南海区西樵轻纺城管理楼首层物业办公室
微信
新浪微博
QQ空间
QQ好友
豆瓣
Facebook
Twitter



































































































































































































































