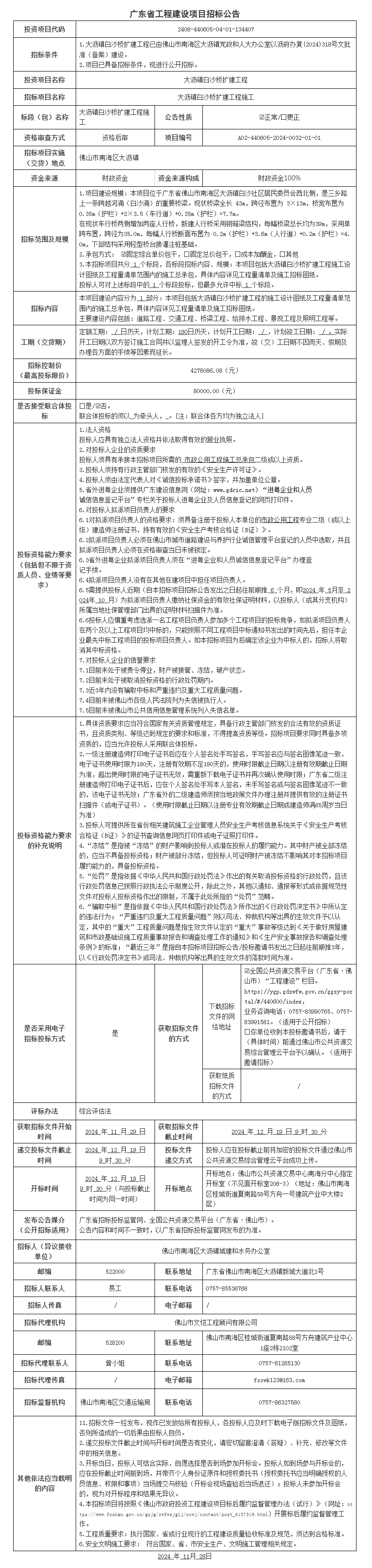
南海大沥镇白沙桥扩建工程施工招标公告
14年前参与编制全国首个铝蜂窝复合材料产业技术路线图资深专家麦宜佳教授,11月29日专程前往南海区考察佛山市朗顿蜂窝复合材料公司。该公司总经理黄焯超是当年参与编制工作的在校大学生,他热情接待了麦教授,在生产车间详尽介绍企业研发与经营状况。麦教授对青年企业家毕业后十余年如一日深耕蜂窝材料行业,坚持不懈技术创新,承担不少急难重项目,在造房车造游船两大板块抢占高端市场表示赞许。黄焯超回忆起当年编制路线图过程中,麦教授等专家的悉心指导,如沐春风。让他义无反顾投身工业企业的先进制造业,在蜂窝结构材料的细分领域闯出一条新路 。

理论知识的重要作用并不仅限于技术经济领域和军事领域。在人类活动的其他领域,都程度不同地表明:一个领域的发展,越来越依靠理论工作的优先发展,这种工作对知识进行收集整理,为经验的验证指明方向。科学和技术与经济相结合的发展过程:从松散到结合,从一般结合到紧密结合。以科学为基础的先进工业。在这样的工业里,其发展日益依赖于研究与开发工作的进行。

2010年编制铝蜂窝复合材料产业技术路线图釉老中青三结合方式。与会人员既有资深专家学者,又有年富力强的企业家,还有朝气蓬勃的在校大学生。如今看来路线图引领,不仅仅出了高端产品,还出了用心用情去做先进制造业的高端人才。中小微企业要从顽强生长转向智慧成长。麦教授指出:产业技术路线图是一种技术集成战略的管理工具与政策工具,能帮助企业更好地理解市场并作出正确的投资决策,同时也为政府制定产业规划提供参考。图绘而先行,谋定而后动,以仿生技术和轻合金加工技术开发出来的铝蜂窝复合材料,经过数年来的推广应用,如今已走进社会大众的视野。铝蜂窝复合材料正朝着结构功能复合化、功能材料智能化、材料与器件集成化、制备和使用过程绿色化方向发展,并广泛涉及建筑装饰、家具、电器、能源、地铁、高铁、汽车、船舶、航空航天等领域。


国务院近期重要部署,鼓励邮轮游船、房车露营、低空飞行等新业态发展。科技推广工作者注意到,消费品中技术创新的扩散速度,约等于工业中技术创新的扩散速度的两倍。新技术和新产品的推广,不但取决于技术性能,而且受到成本、对消费者是否有吸引力、社会代价、副作用等因素的制约。所以,技术扩散的预测,还涉及到经济预测和社会预测。技术的扩散是在一定的社会限度和经济限度内进行的。作为企业发展预测者必须注意确定此类限度。蜂窝结构材料,除了铝合金蜂窝材料之外,还有镁合金蜂窝材料、钛合金蜂窝材料、芳纶蜂窝材料等材料。均有开发应用前景。(黄志海)2024年11月30日

项目概况
季华实验室新园区实验室条件建设(精密机械加工中心场地配套)采购项目的潜在供应商应在广东省政府采购网https://gdgpo.czt.gd.gov.cn/获取采购文件,并于 2024年12月10日 09时00分 (北京时间)前提交响应文件。
一、项目基本情况
项目编号:BZ0124A2107
项目名称:季华实验室新园区实验室条件建设(精密机械加工中心场地配套)
采购方式:竞争性磋商
预算金额:1,300,000.00元
采购需求:
采购包1(季华实验室新园区实验室条件建设(精密机械加工中心场地配套)):
采购包预算金额:1,300,000.00元
本采购包不接受联合体投标
合同履行期限:45个日历天,具体开工日期以双方签订施工合同生效之日起第二天开始计算
二、申请人的资格要求:
1.投标供应商应具备《中华人民共和国政府采购法》第二十二条规定的条件,提供下列材料:
1)具有独立承担民事责任的能力:有效的营业执照(或事业单位法人证书,或社会团体法人登记证书,或其他具有独立承担民事责任的能力的有效证照)扫描件,如供应商为自然人的需提供自然人身份证明扫描件。
2)有依法缴纳税收和社会保障资金的良好记录:须提供下列任一项证明材料:①2024年6月(含本月)至响应截止时间止任意一个月依法缴纳税收和社会保障资金的相关材料。如依法免税或不需要缴纳社会保障资金的,提供相应证明材料;②提供《政府采购供应商资格信用承诺函》。
3)具有良好的商业信誉和健全的财务会计制度:财务会计制度情况,须提供下列任一项证明材料:①2023年度的财务报告或2024年6月(含本月)至响应截止时间止任意一个月的财务报表(资产负债表、利润表和现金流量表)扫描件;②基本开户银行出具2024年6月(含本月)至响应截止时间止任意一个月的资信证明,如资信证明不能体现基本开户账户的,应另附开户许可证。无开户许可证的,可提供由银行开具的《基本存款账户信息》(公户账户主档)或其他相关证明资料,以上文件均需加盖银行印章;③提供《政府采购供应商资格信用承诺函》。
4)履行合同所必需的设备和专业技术能力:提供履行合同所必需的设备和专业技术能力的书面声明。
5)参加采购活动前3年内,在经营活动中没有重大违法记录:提供《政府采购供应商资格信用承诺函》。重大违法记录,是指供应商因违法经营受到刑事处罚或者责令停产停业、吊销许可证或者执照、较大数额罚款等行政处罚。(对于“较大数额罚款”,根据《财政部关于<中华人民共和国政府采购法实施条例>第十九条第一款“较大数额罚款”具体适用问题的意见》(财库〔2022〕3号),明确《中华人民共和国政府采购法实施条例》第十九条第一款规定的“较大数额罚款”认定为200万元以上的罚款,法律、行政法规以及国务院有关部门明确规定相关领域“较大数额罚款”标准高于200万元的,从其规定)。
2.落实政府采购政策需满足的资格要求:
采购包1(季华实验室新园区实验室条件建设(精密机械加工中心场地配套))落实政府采购政策需满足的资格要求如下:
本项目属于整体专门面向中小企业采购,监狱企业、残疾人福利性单位视同小型、微型企业。
(1)中小企业评审及《中小企业声明函》填写要求
①本项目为工程类项目,供应商须根据本项目采购类别选择对应的《中小企业声明函》填写。
②根据中小企业划分标准,本项目所属行业为建筑业。
③供应商提交的《中小企业声明函》应按要求完整填报所有信息。
(2)监狱企业评审要求:提供由省级以上监狱管理局、戒毒管理局(含新疆生产建设兵团)出具的属于监狱企业的证明文件。
(3)残疾人福利性单位评审要求:提供《残疾人福利性单位声明函》。
(4)成交供应商为小微企业的,不得将合同分包给大中型企业,成交供应商为中型企业的,不得将合同分包给大型企业。
3.本项目的特定资格要求:
采购包1(季华实验室新园区实验室条件建设(精密机械加工中心场地配套))特定资格要求如下:
(1)供应商未被列入“信用中国”网站(www.creditchina.gov.cn)“记录失信被执行人或重大税收违法失信主体或政府采购严重违法失信行为”记录名单;不处于中国政府采购网(www.ccgp.gov.cn)“政府采购严重违法失信行为信息记录”中的禁止参加政府采购活动期间。(以资格审查人员于投标(响应)截止时间当天在“信用中国”网站(www.creditchina.gov.cn)及中国政府采购网(http://www.ccgp.gov.cn/)查询结果为准,如相关失信记录已失效,供应商需提供相关证明资料)。
(2)单位负责人为同一人或者存在直接控股、管理关系的不同供应商,不得同时参加本采购项目投标。为本项目提供整体设计、规范编制或者项目管理、监理、检测等服务的供应商,不得再参与本项目投标。投标函相关承诺要求内容。
(3)供应商具有有效的建筑工程施工总承包三级或以上资质(提供相关资质证书扫描件)。【注:(1)供应商的资质证书有效期符合《住房和城乡建设部办公厅关于建设工程企业资质延续有关事项的通知》(建办市函〔2020〕334号)、《住房和城乡建设部办公厅关于建设工程企业资质统一延续有关事项的通知》(建办市函〔2021〕510号)、《广东省住房和城乡建设厅关于建设工程企业资质有效期延期的通知》(粤建许函〔2021〕849号)、住房和城乡建设部办公厅关于建设工程企业资质有关事宜的通知(建办市函〔2022〕361号)及广东省住房和城乡建设厅关于建设工程企业资质有关事宜(粤建许函〔2022〕846号)的通知文件规定的,该资质证书有效。 (2)供应商的资质证书符合《住房和城乡建设部办公厅关于做好建筑业“证照分离”改革衔接有关工作的通知》(建办市〔2021〕30号)文件规定的,该资质证书有效。】
(4)供应商须持有有效的《安全生产许可证》(提供证书扫描件)
三、获取采购文件
时间: 2024年11月29日 至 2024年12月06日 ,每天上午 00:00:00 至 12:00:00 ,下午 12:00:00 至 23:59:59 (北京时间,法定节假日除外)
地点:广东省政府采购网https://gdgpo.czt.gd.gov.cn/
方式:在线获取
售价: 免费获取
四、响应文件提交
截止时间: 2024年12月10日 09时00分00秒 (北京时间)
地点:广东省政府采购网(https://gdgpo.czt.gd.gov.cn/)
五、开启
时间: 2024年12月10日 09时00分00秒 (北京时间)
地点:广东省政府采购网(https://gdgpo.czt.gd.gov.cn/)
六、公告期限
自本公告发布之日起3个工作日。
七、其他补充事宜
1.本项目采用电子系统进行招投标,请在投标前详细阅读供应商操作手册,手册获取网址:https://gdgpo.czt.gd.gov.cn/help/transaction/download.html。投标供应商在使用过程中遇到涉及系统使用的问题,可通过020-88696588进行咨询或通过广东政府采购智慧云平台运维服务说明中提供的其他服务方式获取帮助。
2.供应商参加本项目投标,需要提前办理CA和电子签章,办理方式和注意事项详见供应商操作手册与CA办理指南,指南获取地址:https://gdgpo.czt.gd.gov.cn/help/problem/。
3.如需缴纳保证金,供应商可通过"广东政府采购智慧云平台金融服务中心"(http://gdgpo.czt.gd.gov.cn/zcdservice/zcd/guangdong/),申请办理投标(响应)担保函、保险(保证)保函。
-
八、凡对本次采购提出询问,请按以下方式联系。
1.采购人信息
名 称:季华实验室
地 址:广东省佛山市南海区桂城街道环岛南路28号
联系方式:18692015064
2.采购代理机构信息
名 称:佛山市博众招标代理有限公司
地 址:佛山市禅城区黎明一路23号世博金融中心1908室
联系方式:0757-83789950-602
3.项目联系方式
项目联系人:陈先生
电 话:0757-83789950-602

微信
新浪微博
QQ空间
QQ好友
豆瓣
Facebook
Twitter






































































































































































































































