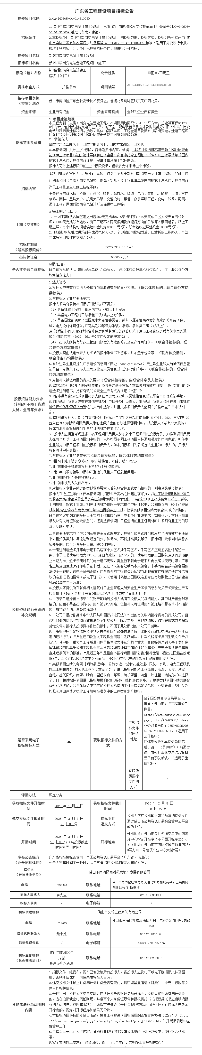
佛山市南海区狮山镇长岗北路东侧、广云路南侧地段“风梅岭”三期项目方案设计及初步设计招标公告
(一)项目基本情况
1.出租人:佛山市智顺达物业有限公司
2.项目信息:
3.产权证照情况:有产权证照 (竞买人应充分考虑其风险,一经存入竞买保证金即表示承认、接受本项目的现状,愿意按约定支付租赁价款和遵守租赁合同的约定)。
4.租金收取方式:租金按季度缴纳,在每季度第一个月的10号前缴清当季度租赁费;款项汇至出租人指定的账户或直接缴纳现金。
5.租金递增情况:租赁期内,租金无递增。
6.优先承租权情况:无
7.本标的物适用于智能装备、电子信息、生命健康等新兴产业研发、生产及销售,不适用于仓储、及饮食高污染行业进驻。
★注:竞买人在提交竞买申请之前,必须下载并仔细阅读整套交易文件,一旦交易成功,即视为竞得人已完全知悉并同意遵守整套交易文件中的所有内容和要求。
(二)竞买资格及要求
1.中华人民共和国境内的企业法人、个体经营者、自然人,除法律、法规另有规定外,均可申请参加竞买活动。
2.本次网上竞价采用增价方式进行报价,按照价高者得原则确定竞得人。
3.意向人可登录广东省公共资源交易平台(佛山市)>交易公开>国有产权>交易公告页面(网址:https://ygp.gdzwfw.gov.cn/ggzy-portal/#/440600/index)下载本项目交易文件。如有关于本项目交易文件的修改、澄清、说明等,将通过上述网址发布,不再另行通知,请意向人密切留意。
4.意向人需要现场查看交易资产状况的,请与出租人联系。
5.申请人提交竞买申请参与竞价的,请点击进入佛山市公共资源交易信息化综合平台-交易平台页面(网址:https://jy.ggzy.foshan.gov.cn/TPBidder/login.aspx)进行登录操作(操作指引详见交易须知)。
意向人、申请人、竞买人在网上交易使用电脑操作过程中,仅能使用IE9/IE10/IE11以上的IE浏览器,请勿使用其它浏览器,如出现不正确使用浏览器导致出现的问题,由意向人、申请人、竞买人自行负责承担。
6.本次网上竞价仅接受网上竞买申请和报价,不接受书面、邮寄、电子邮件、电话、传真、口头等其他形式的申请。
(三)交易时间
1.提交竞买申请时间:2025年01月08日至2025年01月14日17时30分止;
2.竞买保证金到账截止时间为2025年01月15日16时;
3.网上报价时间:2025年01月16日9时00分至9时30分,网上报价时间结束后,如有竞买人愿意参加网上限时竞价的,则系统自动进入网上限时竞价环节。
(四)出租人对本《交易文件》拥有解释权。
(五)联系方式
1.佛山市公共资源交易信息化综合平台系统使用咨询电话:0757-83990765
2.佛山市公共资源交易中心禅城分中心
联系人:陈先生 联系电话: 0757-83905327
地址:佛山市禅城区季华西路131号B1座八楼
3.出租人:佛山市智顺达物业有限公司
联系人:聂小姐 联系电话:0757-82580666
地址:佛山市禅城区张槎一路127号1座首层P7
微信
新浪微博
QQ空间
QQ好友
豆瓣
Facebook
Twitter






































































































































































































































