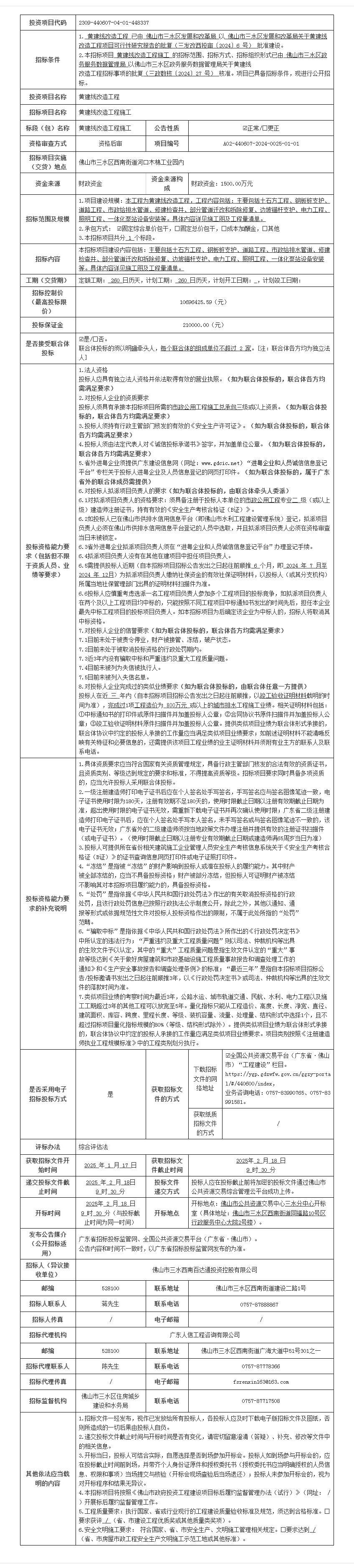
三水西南黄建线改造工程施工招标公告
顺德中山大学太阳能研究院采用网上竞价方式出售无形资产一批,欢迎符合资格的竞买人参与竞价。
一、项目概况
1.项目名称:顺德中山大学太阳能研究院无形资产出售项目(第二次)
2.项目编号:ZC2025(SD)0002
补充:上述无形资产如涉及共有,本次竞价只针对顺德中山大学太阳能研究院权属部分。
二、竞买人资格条件
1.竞买人必须是在中华人民共和国境内注册并合法运作的独立法人或依法成立的其他组织或自然人;
2.法定代表人为同一人或者存在直接控股、管理关系的不同意向竞买人,不得同时参加本项目的竞价;
3.本项目不接受联合体竞价。
三、竞价注意事项
1.本次网上竞价采用加价方式进行报价,按照价高者得的原则确定最终成交价及竞得人。
2.竞买人通过网上交易系统提交的报价一经报出,不得撤回。在报价期间,竞买人可多次报价,首次报价不得低于起始价,每次加价幅度不得小于交易方案规定的增加幅度。在规定竞价时间内,若无人应价,则本项目流标。
3.经相关部门及权属单位认定出现下列情形之一,权属单位有权取消其竞买人资格,交易保证金全额不予退还且权属单位有权向竞得人追讨重新交易的成交价低于本次竞价成交价差额部分及重新组织交易的全部费用和追究其相应法律责任的权利:
(1)竞买人相互串通竞买的;
(2)竞买人采用不正当手段竞得的;
(3)竞得人提供虚假材料或虚报情况的;
(4)竞得人成交后反悔的(包括但不限于拒绝签订成交确认书、拒绝签订合同等行为);
(5)其他法律法规规定的情况。
四、报名及获取竞价文件
1、有意参与的竞价人可点击佛山市资产交易网上交易系统(网址:http://jy.ggzy.foshan.gov.cn:3680/TPBank/newweb/framehtml/onlineTradex/indexzcjy.html)或点击顺德区公共资源交易中心网站>产权交易>交易公告页面(网址:http://www.shunde.gov.cn/ggzy/)下载本项目竞价文件。如有关于本项目条款的修改、澄清、说明等将通过上述网址发布,不再另行通知,请有意参与竞价者密切留意。其它未尽事宜,详见本项目竞价文件。
2、如有意向提交竞价申请(报名)及参与竞价请点击进入佛山市公共资源交易信息化综合平台-交易平台页面(网址:https://jy.ggzy.foshan.gov.cn/TPBidder/login.aspx)进行登录操作。(详细操作指引请查看竞价文件中第二章“竞价须知”内容)。
五、交易保证金
1.本项目的交易保证金为人民币壹万叁仟元整(小写:¥13,000.00)。
2.各竞买人须在交易保证金到账截止时间前通过网银、银行网点转账等方式将交易保证金一次性足额汇入随机账户中(不接受任何方式的现金存、汇款),不得将同一笔交易保证金分开转入同一账户。以现金方式将交易保证金缴存至交易保证金账户的,或未按交易公告(方案)规定交纳交易保证金的,交易保证金交纳无效。
六、交易时间 (以下时间均以网上交易系统的服务器时间为准)
1.提交竞买申请(报名)时间: 2025 年 1 月 17 日 8 时 30 分至 2025 年 3 月 4 日 17 时 30 分止(北京时间), 竞买人须于竞买申请(报名)截止时间前登录网上交易系统提交竞买申请。
2.交易保证金到账截止时间为 2025 年 3 月 4 日 17 时30分,超过截止时间到账则不能参加竞价。
3.网上报价时间: 2025 年 3 月 5 日 9 时 30 分至 10 时00 分。
七、其他事宜
1.本次网上竞价仅接受网上竞买申请和竞价报价,不接受书面、邮寄、电子邮件、电话、传真、口头等其他形式的申请。
2.竞买人可自行或联系权属单位到实地勘察竞价标的物,了解实际情况。
3.本项目最终解释权归权属单位所有。
八、联系方式
1.权属单位:顺德中山大学太阳能研究院
地址:广东省佛山市顺德区大良街道德民路3号
联系人:区先生
联系电话:0757-22835482
2.主管单位:佛山市顺德区科学技术局
地址:广东省佛山市顺德区大良街道德民路3号
联系人:区先生
联系电话:0757-22835482
3.项目监督单位:佛山市顺德区政务服务数据管理局
联系人:王小姐
联系电话:0757-22836082
4.系统使用咨询电话:0757-83990765 (龚工)
微信
新浪微博
QQ空间
QQ好友
豆瓣
Facebook
Twitter







































































































































































































































