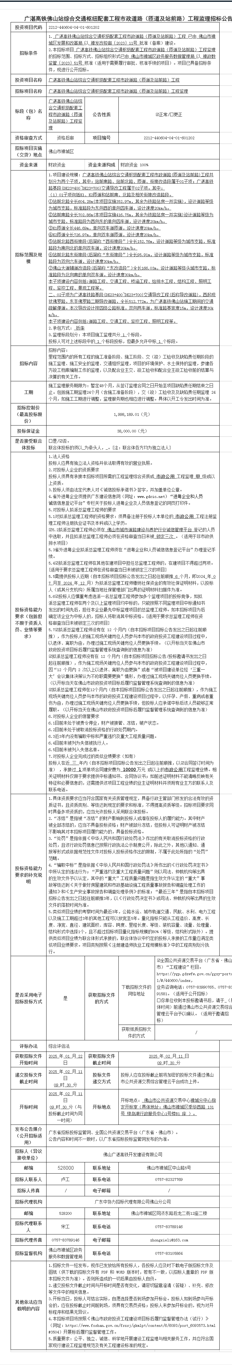
高明杨和镇杜鹃路路面整治工程竞争性磋商公告
项目概况
杨和镇杜鹃路路面整治工程采购项目的潜在供应商应在广东省政府采购网https://gdgpo.czt.gd.gov.cn/获取采购文件,并于 2025年02月10日 09时30分 (北京时间)前提交响应文件。
一、项目基本情况
项目编号:YHCG2025-01
项目名称:杨和镇杜鹃路路面整治工程
采购方式:竞争性磋商
预算金额:2,224,086.72元
采购需求:
采购包1(杨和镇杜鹃路路面整治工程):
采购包预算金额:2,224,086.72元
本采购包不接受联合体投标
合同履行期限:自合同生效之日起至合同全部权利义务履行完毕之日止。
二、申请人的资格要求:
1.投标供应商应具备《中华人民共和国政府采购法》第二十二条规定的条件,提供下列材料:
1)具有独立承担民事责任的能力:在中华人民共和国境内注册的法人或其他组织或自然人, 投标(响应)时提交有效的营业执照(或事业法人登记证或身份证等相关证明) 副本复印件。分支机构投标的,须提供总公司和分公司营业执照副本复印件,总公司出具给分支机构的授权书。
2)有依法缴纳税收和社会保障资金的良好记录:须提供下列任一项证明材料:①提供响应文件提交截止日前6个月内(含响应截止时间当月)任意1个月依法缴纳税收和社会保障资金的相关材料。 如依法免税或不需要缴纳社会保障资金的,提供相应证明材料。②提供《政府采购供应商资格信用承诺函》作为证明材料(承诺函格式见公告附件)。
3)具有良好的商业信誉和健全的财务会计制度:须提供下列任一项证明材料:①提供2023年度或2024年度财务状况报告(如供应商新成立的,则提供成立至今的月或季度财务状况报告)。②提供响应文件提交截止日前6个月内(含响应截止时间当月)任意1个月基本开户行出具的资信证明,并同时提供供应商基本账户的银行开户许可证或银行出具的《基本存款账户信息》的扫描件。③财政部门认可的政府采购专业担保机构出具的投标担保函。④提供《政府采购供应商资格信用承诺函》作为证明材料(承诺函格式见公告附件)。
4)履行合同所必需的设备和专业技术能力:按投标(响应)文件格式填报设备及专业技术能力情况。
5)参加采购活动前3年内,在经营活动中没有重大违法记录:须提供下列任一项证明材料:①参照响应承诺函相关承诺格式内容。②提供《政府采购供应商资格信用承诺函》作为证明材料(承诺函格式见公告附件)。注:重大违法记录,是指供应商因违法经营受到刑事处罚或者责令停产停业、吊销许可证或者执照、较大数额罚款等行政处罚。(根据财库〔2022〕3号文,“较大数额罚款”认定为200万元以上的罚款,法律、行政法规以及国务院有关部门明确规定相关领域“较大数额罚款”标准高于200万元的,从其规定。)
2.落实政府采购政策需满足的资格要求:
采购包1(杨和镇杜鹃路路面整治工程)落实政府采购政策需满足的资格要求如下:
本项目整体专门面向中小企业采购。供应商须符合本项目采购标的对应行业(本项目的企业划分标准所属行业为:建筑业)政策划分标准的中小企业。监狱企业、残疾人福利单位视同小型、微型企业。供应商需提交相应的证明文件。(注:中小企业以供应商填写的《中小企业声明函》为判定标准,残疾人福利性单位以供应商填写的《残疾人福利性单位声明函》为判定标准,监狱企业须供应商提供由省级以上监狱管理局、戒毒管理局(含新疆生产建设兵团)出具的属于监狱企业的证明文件,否则不予认定。)
3.本项目的特定资格要求:
采购包1(杨和镇杜鹃路路面整治工程)特定资格要求如下:
(1)供应商须具有承接本工程所需的市政公用工程施工总承包三级(或以上)资质。(提供相关资质证书扫描件并加盖单位公章)
(2)供应商须持有有效的《安全生产许可证》。(提供相关证书扫描件并加盖单位公章)
(3)供应商未被列入“信用中国”网站(www.creditchina.gov.cn)“记录失信被执行人或重大税收违法失信主体或政府采购严重违法失信行为”记录名单;不处于中国政府采购网(www.ccgp.gov.cn)“政府采购严重违法失信行为信息记录”中的禁止参加政府采购活动期间。(以资格审查人员于投标(响应)截止时间当天在“信用中国”网站(www.creditchina.gov.cn)及中国政府采购网(http://www.ccgp.gov.cn/)查询结果为准,如相关失信记录已失效,供应商需提供相关证明资料)。
(4)单位负责人为同一人或者存在直接控股、管理关系的不同供应商,不得同时参加本采购项目(或采购包) 投标(响应)。为本项目提供整体设计、规范编制或者项目管理、监理、检测等服务的供应商,不得再参与本项目投标(响应)。响应承诺函相关承诺要求内容。
(5)本项目不接受联合体参加投标(响应)。
三、获取采购文件
时间: 2025年01月22日 至 2025年01月27日 ,每天上午 00:00:00 至 12:00:00 ,下午 12:00:00 至 23:59:59 (北京时间,法定节假日除外)
地点:广东省政府采购网https://gdgpo.czt.gd.gov.cn/
方式:在线获取
售价: 免费获取
四、响应文件提交
截止时间: 2025年02月10日 09时30分00秒 (北京时间)
地点:加密的电子投标(响应)文件请于截止时间前成功上传至“云平台项目采购系统”。
五、开启
时间: 2025年02月10日 09时30分00秒 (北京时间)
地点:佛山市公共资源交易中心高明分中心四楼开标室(2)(地址:佛山市高明区荷城街道百灵路88号),本项目采用远程开标。
六、公告期限
自本公告发布之日起3个工作日。
七、其他补充事宜
1.本项目采用电子系统进行招投标,请在投标前详细阅读供应商操作手册,手册获取网址:https://gdgpo.czt.gd.gov.cn/help/transaction/download.html。投标供应商在使用过程中遇到涉及系统使用的问题,可通过020-88696588进行咨询或通过广东政府采购智慧云平台运维服务说明中提供的其他服务方式获取帮助。
2.供应商参加本项目投标,需要提前办理CA和电子签章,办理方式和注意事项详见供应商操作手册与CA办理指南,指南获取地址:https://gdgpo.czt.gd.gov.cn/help/problem/。
3.如需缴纳保证金,供应商可通过"广东政府采购智慧云平台金融服务中心"(http://gdgpo.czt.gd.gov.cn/zcdservice/zcd/guangdong/),申请办理投标(响应)担保函、保险(保证)保函。
4、供应商未在规定时间内提交最终报价的,默认首轮报价为最终报价,遇不可抗力等其他特殊情况除外。
5、因电子采购文件格式固化,供应商需根据磋商公告的工程量清单附件,自行编制工程量清单报价文件,并附在响应文件中。
6、发布公告媒介:中国政府采购网(www.ccgp.gov.cn),广东省政府采购网(https://gdgpo.czt.gd.gov.cn/);粤公平——广东省公共资源交易平台(佛山市)(https://ygp.gdzwfw.gov.cn/ggzy-portal/#/440600/index)。
八、凡对本次采购提出询问,请按以下方式联系。
1.采购人信息
名 称:佛山市高明区杨和镇城建综合事务中心
地 址:佛山市高明区杨和镇和丽路一号
联系方式:0757-88808891
2.采购代理机构信息
名 称:佛山市英华全过程工程项目管理有限公司
地 址:佛山市高明区佛山市高明区荷城街道荷富路880号之22第五卡商铺
联系方式:18319017706
3.项目联系方式
项目联系人:佛山市英华全过程工程项目管理有限公司
电 话:18319017706
微信
新浪微博
QQ空间
QQ好友
豆瓣
Facebook
Twitter








































































































































































































































