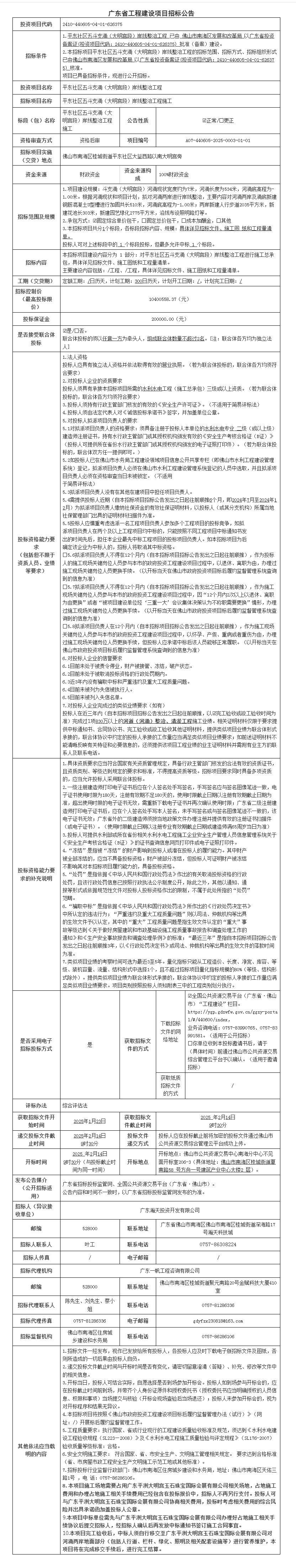
南海桂城平东社区五斗支涌(大明宫段)岸线整治工程施工招标公告
时间:2025-01-27 人气:1657 来源:佛山市公共资源交易信息化综合平台 作者:
概述:平东社区五斗支涌(大明宫段)岸线整治工程 已由 佛山市南海区发展和改革局 以广东省投资备案证(投资项目代码:2410-440605-04-01-626375) 批准(备案)建设......

(声明: 网站所收集的部分公开资料来源于互联网,转载的目的在于传递更多信息及用于网络分享,并不代表本站赞同其观点和对其真实性负责,也不构成任何其他建议。本站部分作品是由网友自主投稿和发布、编辑整理上传,对此类作品本站仅提供交流平台,不为其版权负责。如果您发现网站上有侵犯您的知识产权的作品,请与我们取得联系,我们会及时修改或删除。 )

下一条:
佛山年二十八:忙碌中的欢乐与期待
在佛山市,年二十八是迎接新年准备工作中的重要一天,以下为您更具体地介绍这一天人们的活动:
1. 大扫除
- 全家出动,对房屋进行彻底清洁。从天花板到地板,从房间到厨房、卫生间,擦拭家具、清洗门窗、清扫角落的灰尘和蜘蛛网。
- 整理衣物、书籍和杂物,扔掉不需要的物品,以除旧迎新,寓意摆脱过去一年的晦气和不顺。
2. 贴春联、窗花
- 精心挑选寓意吉祥、美好的春联和窗花。春联通常用红色纸张书写,表达对新年的祝福和期望,如“天增岁月人增寿,春满乾坤福满门”。
- 窗花图案多样,有生肖、花朵、福字等,贴在窗户上增添喜庆氛围。
3. 准备年货
- 前往市场或超市采购大量的食材和食品,包括肉类、蔬菜、水果、糖果、坚果等,为年夜饭和春节期间的饮食做充分准备。
- 购买拜年时赠送的礼品,如水果篮、保健品、特色糕点等。
4. 制作传统美食
- 炸煎堆:糯米粉做皮,内馅有花生、芝麻、白糖等,炸至金黄,表皮酥脆,内里软糯香甜。
- 炸油角:用面粉、鸡蛋、猪油等制作面皮,包入花生、椰丝、白糖等馅料,捏成半月形,油炸后口感酥脆,香甜可口。
总之,年二十八这一天,佛山的人们忙碌并快乐着,为即将到来的春节做足准备,充满了对新年的美好期待和祝福。
分享
微信
新浪微博
QQ空间
QQ好友
豆瓣
Facebook
Twitter
取消
资讯
招标
招聘
租售
美食
房产
展会
广佛
企业
积金
社保
户口
教育
特色
旅游
酒店
医疗
交通
办证
书院
代运营
风水
车辆
图片
移民
产业
综合体
市场
网红
画展
“鱼跃国门”!高明首次出口活鱼至马来西亚!
笋壳鱼学名云斑尖塘鳢,是一种较为优质的淡水鱼类,其肉质细嫩、味道鲜美,在中国和东南亚各国受到欢迎...[阅读全文]
2025-01-23 09:30:55 人气:3326
周末大降温!年初一最低温7℃!
据佛山市气象局预计,佛山市1月26日最高气温比25日将显著下降7℃;26日至29日最低气温持续滑坡...[阅读全文]
2025-01-23 08:53:39 人气:2926
实施片区提标计划!2025,南海文翰湖片区这样干→
2024年度桂城街道工作总结大会在平洲文化中心影剧院召开。大会系统回顾、全面盘点桂城2024年工作,深入提炼成绩亮点,并对2025年的工作任务作出部署...[阅读全文]
2025-01-21 15:16:41 人气:3877
南海三山重点项目新进展超提气!预计5月开园!
桂城街道举行2024年重点工程项目考察活动。由桂城街道党工委书记余辉,桂城街道党工委副书记、办事处主任谢展明带队...[阅读全文]
2025-01-21 15:15:08 人气:3150
高明区“集五福赢好运”活动启动!
1月20日起,高明区“集五福赢好运”活动正式开启。春节期间,高明准备了140项丰富多彩的文旅促消费活动,活动期间,在规定时间内到活动指定集福点集齐至少三张不同福卡后...[阅读全文]
2025-01-21 10:31:08 人气:3071
环两江示范区西樵足球嘉年华启动!
环两江示范区西樵足球嘉年华2025“竞动杯”全国青少年足球挑战赛在西樵镇崇北体育公园足球场开幕,来自全国各地的超100支青少年足球队...[阅读全文]
2025-01-21 10:24:36 人气:2993
佛山正式上线3C产品购新补贴!
1月20日起,佛山正式上线手机、平板、智能穿戴等3C产品购新补贴,佛山家电以旧换新补贴新增微波炉、净水器、洗碗机、电饭煲共4个品类补贴。...[阅读全文]
2025-01-21 09:57:55 人气:3418
3800万元!春节看电影有消费券可领!
广东省电影局主办的“影惠万家,‘粤’享精彩”电影惠民消费活动于1月19日启动,为广东市民带来共计3800万元电影消费券...[阅读全文]
2025-01-20 09:12:59 人气:2179
广佛相关监管部门对茶位费、服务费作出发文提醒
在广东地区,“茶位费”是一个存在已久的话题,不管顾客喝不喝茶一律按人头收费,从几元到几十元不等...[阅读全文]
2025-01-19 10:47:38 人气:3226
禅城乒乓球和羽毛球培训班,先报先得→
为响应国家全民健身的号召,为青少年提供更多体育运动机会,现开展2025年冬季青少年乒乓球公益培训班,助力青少年健康成长...[阅读全文]
2025-01-19 10:29:03 人气:2759
佛开高速公路地质隐患应急排查整治工程(路面裂缝处治部分)施工招标公告
投标人资质要求:1、持有工商行政管理部门核发的法人营业执照及独立法人资格; 2、具有以下资质之一: ⑴国家住房和城乡建设部颁发的公路工程施工总承包一级及以上资质...[阅读全文]
2025-01-27 08:43:24 人气:3152
三水云东海片区产业配套完善项目7标-设备设施采购项目招标公告
云东海片区产业配套完善项目7标-设备设施采购项目招标项目的潜在投标人应在广东省政府采购网https://gdgpo.czt.gd.gov.cn/获取招标文件...[阅读全文]
2025-01-27 08:37:06 人气:2564
三水云东海片区产业配套完善项目7标-设备设施采购项目招标公告
云东海片区产业配套完善项目7标-设备设施采购项目招标项目的潜在投标人应在广东省政府采购网https://gdgpo.czt.gd.gov.cn/获取招标文件...[阅读全文]
2025-01-27 08:32:19 人气:3140
采购液氧和其他医用气体(三次)竞争性谈判公告
采购液氧和其他医用气体(三次)采购项目的潜在供应商应在广东省政府采购网https://gdgpo.czt.gd.gov.cn/获取采购文件...[阅读全文]
2025-01-26 08:51:56 人气:5598
2025-2026 年度党政机关会议定点场所项目招标公告
2025-2026 年度党政机关会议定点场所项目招标项目的潜在投标人应在广东省政府采购网https://gdgpo.czt.gd.gov.cn/获取招标文件...[阅读全文]
2025-01-26 08:50:20 人气:1774
南海丹灶绿化修复改造提升(2024-2027)招标公告
绿化修复改造提升(2024-2027)招标项目的潜在投标人应在广东省政府采购网https://gdgpo.czt.gd.gov.cn/获取招标文件...[阅读全文]
2025-01-26 08:46:42 人气:3197
2025年禅城区商事登记制度改革服务效能提升服务外包招标公告
2025年禅城区商事登记制度改革服务效能提升服务外包招标项目的潜在投标人应在广东省政府采购网https://gdgpo.czt.gd.gov.cn/获取招标文件...[阅读全文]
2025-01-26 08:43:09 人气:4314
佛山市公安局顺德分局交通警察大队视频后台服务招标公告
视频后台服务招标项目的潜在投标人应在广东省政府采购网https://gdgpo.czt.gd.gov.cn/获取招标文件,并于 2025年02月18日 09时30分 (北京时间)前递交投标文件...[阅读全文]
2025-01-26 08:40:56 人气:1571
南海九江镇联合涌活水泵站工程项目施工(第五次)招标公告
九江镇联合涌活水泵站工程项目已由佛山市南海区发展和改革局以 南发改资江字招投标核准〔2022〕38号批准(备案)建设...[阅读全文]
2025-01-25 09:33:18 人气:927
广湛高铁佛山站综合交通枢纽配套工程市政道路(匝道及站前路)工程监理招标公告
广湛高铁佛山站综合交通枢纽配套工程市政道路(匝道及站前路)工程 已由 佛山市禅城区发展和改革局 以 禅发改投审〔2023〕11号 批准(备案)建设...[阅读全文]
2025-01-25 09:32:03 人气:5765
援企稳岗在行动!佛山奋力跑好新年“第一棒”!
年味渐浓,心系就业;佛山人社部门正快马加鞭开展“援企稳岗”系列暖心举措向广大群众提供温暖、周到的就业服务为大家铺就就业坦途...[阅读全文]
2025-01-21 15:09:01 人气:1843
佛山市司法局关于公开选聘市人民政府立法咨询专家的通告
热心参与政府立法工作,具有法律、城乡建设与管理、生态文明建设、历史文化保护、基层治理或语言文字等方面专业知识的专家学者和实务工作者...[阅读全文]
2025-01-19 10:16:28 人气:1703
顺德均安报名通道开启!新春招工“开门红”,老板们速来“抢人”!
本次招聘会为公益性活动,招聘单位和求职人员免费参与。同时,举办方将为参会单位提供免费的招聘展位,和两支瓶装饮用水...[阅读全文]
2025-01-19 10:09:16 人气:2107
佛山市南海区狮山镇社区卫生服务中心招聘工作人员
找工作的街坊看过来!狮山“笋工上新”部分岗位大专可报👇根据工作需要,佛山市南海区狮山镇社区卫生服务中心招聘合同制工作人员22名。...[阅读全文]
2025-01-18 10:16:53 人气:2998
南海区教育局、南海区招生办招录公务员共2名,报名截至1月14日!
南海区教育局、南海区招生办公室共设两个岗位;欢迎法学、文学、图书情报与档案管理专业的2025届毕业生报考!...[阅读全文]
2025-01-14 16:12:08 人气:2683
南海丹灶镇有为小学公开招聘教师多名
因工作需要,佛山市南海区丹灶镇教育系统2024-2025学年面向社会公开招聘临时聘用专任教师(有为小学专场),现将有关招聘事宜公告如下...[阅读全文]
2025-01-14 15:40:15 人气:1316
顺德陈村大学生寒假社会实践活动向你招手啦!
为用好返乡学子宣传“力”,营造浓厚的文旅创作氛围,让青年学子拍出陈村好风光,用镜头“讲好”陈村故事,展现陈村镇的多元魅力...[阅读全文]
2025-01-14 15:17:46 人气:1122
全编制!三水乐平镇招聘10人!1月16日截止报名→
根据工作需要,佛山市三水区直属学校面向高校应届毕业生公开招聘教师62名,获聘教师主要从事学科教学及教育管理等工作。现就有关事项公告如下...[阅读全文]
2025-01-12 14:19:01 人气:1678
佛山市顺德区城泰投资管理有限公司招聘公告
佛山市顺德区城泰投资管理有限公司(下称“城泰公司”)为镇属公有企业。现因公司业务发展需要,公开招聘工作人员2名,有关事项如下:...[阅读全文]
2025-01-12 13:09:25 人气:1666
佛山乐园32个市集摊位招募主理人!报名→
在充满童趣的乐园摆摊是一个怎样的体验?现在,机会来啦!佛山乐园“主理人市集”发出临租招募令...[阅读全文]
2025-01-24 08:54:22 人气:1367
南海狮山镇官窑瑶景轩小区停车场项目出租
租金收取方式:租金每月收取一次,承租人须于每月10号前通过银行将应付租金转入出租人指定的账户。...[阅读全文]
2025-01-20 16:09:06 人气:2178
南海九江镇龙高路河清一村大道旁地上建(构)筑物租赁公告
租期:20年,自租赁物交付之日起开始计算;租金每3年递增10%;管理费按1.5元/平方米/月缴纳,不参与竞价,每3年递增10%。...[阅读全文]
2025-01-20 16:04:58 人气:2288
南海区九江原诚业制衣厂租赁公告
建筑面积:18762.89平方米(其中建筑面积12596.15平方米;水泥地2091.44平方米;绿地面积4075.3平方米)...[阅读全文]
2025-01-20 15:59:22 人气:1409
南海桂城街道南平西路广东夏西国际橡塑城一期12号楼首层A12-103物业租赁项目
5.租金收取方式:租金采用预付方式。租金每月一次收取,承租方应在每月初的10日前将当月租金一次性付清给招租方,且承租方须按银行托收的方式缴纳租金。...[阅读全文]
2025-01-20 15:57:56 人气:1462
禅城区南庄镇晋昌资产投资有限公司公有物业竞租(2025年第1期)
禅城区南庄镇龙津东路南庄汽车客运站南侧陶南路口停车场地块;3.产权证照情况:有国有土地使用证。...[阅读全文]
2025-01-20 15:56:40 人气:1571
顺德中山大学太阳能研究院无形资产出售项目(第二次)
顺德中山大学太阳能研究院采用网上竞价方式出售无形资产一批,欢迎符合资格的竞买人参与竞价。1.项目名称:顺德中山大学太阳能研究院无形资产出售项目(第二次)...[阅读全文]
2025-01-20 15:45:11 人气:1312
南海九江镇沙头原石江分社营业楼租赁公告
3.产权证照情况:有不动产权证粤(2021)佛南不动产权第0010077号。4.租金收取方式:租金采用先交付后使用的方式,承租人于每月5日前向出租人缴清当月租金。...[阅读全文]
2025-01-20 14:57:33 人气:1193
南海九江镇梅圳梅东一经济社连片鱼塘租赁公告
竞投人必须是在中华人民共和国境内注册并合法运作的独立法人或独立法人的分支机构、其他非法人组织(如合伙企业、个人独资企业)、经工商登记注册的个体工商户以及具有完全民事行为能力的自然人...[阅读全文]
2025-01-20 14:51:55 人气:1348
南海丹灶镇企业001号(5)等一批物业租赁公告
交易底价含税费,税费包含增值税及附加、房产税、土地使用税、印花税,签订合同时以该面积为准,不再重新测量。...[阅读全文]
2025-01-20 14:48:26 人气:1071
66道佛山地标美食正式授牌
近日,2025佛山市“品味佛山 焕新过年”系列促消费活动启动,66道佛山地标美食及相关认定餐饮经营企业被正式授牌...[阅读全文]
2025-01-21 10:12:27 人气:7314
三水长寿醋又上央视,明晚播出→
在三水,有一道传统美食,无论三水人去哪里,一到饭点就想来喝一碗。它有“液体榴莲”的“威名”,很多人第一次吃都是捏住鼻子硬着头皮一口闷...[阅读全文]
2024-10-30 14:49:15 人气:9751
顺德5家餐厅上榜“2024年南部人气餐厅”!
9月5日,匠心营造·凤凰网美食盛典暨2024金梧桐中国餐厅指南南部人气餐厅颁奖晚宴于合肥君悦酒店举办,为206间餐厅颁发南部人气餐厅奖项...[阅读全文]
2024-09-08 10:27:11 人气:72938
顺德鱼皮角、干蒸、地道肠有团体标准了!
近日,由佛山市顺德区津津食品有限公司牵头,顺德职业技术学院、广东产品质量监督检验研究院、广东省农业科学院蚕业与农产品加工所...[阅读全文]
2024-08-15 11:19:34 人气:22321
2024顺德鱼生节有新动作!风味“八阵图”亮相!
2024顺德鱼生节新闻发布会在顺德区容桂街道龙悦湾酒家举行。来自政府、各镇街餐饮协会及企业代表近百人参与...[阅读全文]
2024-07-17 09:15:59 人气:25942
佛山河鲜地图上新 → 出发!
三水因为地处三江交汇处,得天独厚的地理环境使这里的河鲜凭借“鲜嫩爽滑”闯出一片天。嘉鱼、龙脷鱼、三黎鱼等不少特色鱼虾为三水所独有...[阅读全文]
2024-07-15 10:46:51 人气:29611
三水云东海推出“广府菜三水荷花宴”团体标准
三水区云东海街道办事处举办了“放心消费美食集聚区双承诺单位”颁牌仪式暨“广府菜三水荷花宴”团体标准推广会。当天,云东海街道向10家餐饮店颁发“放心消费美食集聚区双承诺单位”牌匾...[阅读全文]
2024-06-16 09:03:27 人气:10567
美狮美高梅“蜀道”再度荣获米其林一星荣誉 正宗成都四川菜匠艺 勇获业界权威认可
【2024年3月14日,澳门】美高梅欣然宣布,旗下位于美狮美高梅内的餐厅“蜀道”在最新公布的《香港澳门米其林指南2024》中,再度获评为米其林一星餐厅...[阅读全文]
2024-03-14 21:05:58 人气:27465
佛山柱侯酱:一道美食背后的传奇故事
柱侯酱是佛山地区的特产之一,其名字来源于创始人梁柱侯。在清朝嘉庆年间,梁柱侯最初在佛山祖庙摆摊卖牛杂,因其发明了柱候酱...[阅读全文]
2024-02-02 15:47:47 人气:13381
石湾鱼腐:金黄鲜嫩,香滑可口
石湾鱼腐是一道源自中国广东省佛山市石湾镇的传统名菜,其历史悠久,口感独特,被誉为“岭南第一锅”...[阅读全文]
2024-02-02 15:46:11 人气:14272
南海最新住房租金水平披露→
根据南海区各镇街各类型住房市场平均租金水平,桂城和大沥的租金水平较高,二居室住宅平均租金水平根据步梯房和电梯房的不同...[阅读全文]
2024-12-29 10:28:00 人气:6405
取消面积限制!二孩家庭最高可贷140万元!
佛山“楼市九条”有关住房公积金的新政策正式出台。11月29日,佛山市住房公积金管理中心发布两则通知,取消了公积金贷款对住房面积的限制...[阅读全文]
2024-12-02 09:44:39 人气:7221
佛山将启动存量房收购!首个项目落地……
佛山市南海区黄岐东秀城中村改造项目于近日签订安置房回购协议,两家政策性银行将于近期发放购买安置房专项借款11.9亿元...[阅读全文]
2024-11-13 10:54:08 人气:7359
六大银行集体宣布!完善商业性个人住房贷款利率定价!
工商银行、农业银行、中国银行、建设银行、交通银行、邮储银行六大商业银行31日发布公告,将从11月1日起,陆续对商业性个人住房贷款利率实行新的定价机制...[阅读全文]
2024-10-31 14:44:18 人气:7743
支持商转公!佛山再发布9条楼市新政!
为全面贯彻落实党中央、国务院决策部署,加快构建房地产发展新模式,持续推进我市房地产市场平稳健康发展,结合我市当前实际...[阅读全文]
2024-10-26 09:18:29 人气:8016
佛山市首宗1天完成一手房“带押过户”!
新政的适用范围为“带押确权”和一手房“带押过户”,其中,一手房“带押过户”适用对象是已经竣工验收并且开发商已完成了不动产首次登记的新建商品房...[阅读全文]
2024-10-23 08:22:19 人气:7218
房地产政策“组合拳”来了
,国务院新闻办公室举行新闻发布会,住房城乡建设部部长倪虹和财政部、自然资源部、中国人民银行、国家金融监督管理总局负责人介绍促进房地产市场平稳健康发展有关情况...[阅读全文]
2024-10-18 09:12:31 人气:11033
南海公共租赁住房目前正火热招租中
禾仰广场位于桂城街道长江路13号,属于三山片区,交通和生活配套成熟,周边毗邻国际创智园、三山科技创意产业中心...[阅读全文]
2024-10-14 14:39:27 人气:7986
三水楼市国庆黄金周热了!5天成交188套,同比增长318%!
三水房地产市场呈现出一片热火朝天的景象。连日来,市民看房、购房热情持续高涨,多个楼盘到访量、成交量明显增加...[阅读全文]
2024-10-08 09:14:54 人气:7117
品质家园:佛山市顺德区景泰花园
景泰花园小区环境优美,绿化覆盖率高。小区内种植了各种花卉树木,四季景色各异,营造出宁静而舒适的居住氛围。精心设计的园林景观...[阅读全文]
2024-10-06 10:09:41 人气:11886
南海大吉·西樵工业艺术展开张了!
艺术化的表达方式,是此次展览最大的看点。展会围绕陶瓷、纺织、文旅、大健康等产业主题,策划了“天生地造”“应势而生”“结缔共生”及“新生不息”四大篇章...[阅读全文]
2025-01-10 10:06:23 人气:7330
全国知名陶塑作品,即日起在顺德陈村展出!
《回娘家》《洞房花烛夜》《恩爱夫妻》《蛇年顺景》……喜欢雕塑作品的市民看过来,陈村有好物。即日起至2025年1月8日(逢周一闭馆)...[阅读全文]
2024-11-26 15:47:15 人气:7608
2024中国(义乌)外贸工厂展览会12月6日义乌启幕
中国义乌外贸工厂展览会暨跨境电商采购交易会(以下简称:义乌外贸工厂展)是国内以中小型工厂为主体...[阅读全文]
2024-11-18 16:57:21 人气:6112
万众期待 11月15日,第19届中博会如约而至!
第十九届中国国际中小企业博览会(以下简称中博会)将在广州广交会展馆C区盛大举行。在这里,你不仅能亲身体验到来自世界各地的特色商品...[阅读全文]
2024-11-13 20:14:11 人气:6285
广交会上,“佛山制造”圈粉全球客商!
本届广交会展览总面积155万平方米,展位总数7.4万个,设55个展区、171个专区,涌现一批新企业、新产品、新技术、新业态。展会分三期举办...[阅读全文]
2024-10-21 15:25:10 人气:9042
第41届佛山陶博会10月18日开幕
第41届佛山陶博会10月18日开幕。本届陶博会以“绽放”为主题,中国陶瓷城、佛山中国陶瓷卫浴总部、佛山国际会议展览中心三大展馆设有13个主题展区...[阅读全文]
2024-10-20 08:23:19 人气:8864
中国氢能产业大会即将开幕!
西樵十分好玩,邀您登西樵山、访桑园围、渡平沙岛、游南海湾、寻岭南味、品广府菜、会黄飞鸿、赏千古情、钻研学游、逛艺术节...[阅读全文]
2024-10-18 09:53:41 人气:9010
第136届广交会即将开幕!佛山参展亮点提前看→
本次广交会,佛山市共有726家企业参展,展位数达到1896个,位居全省第三,参展企业数创历史新高。其中,品牌展位635个,一般性展位1261个...[阅读全文]
2024-10-15 08:49:17 人气:8426
顺德食材城与顺德预制菜产业展览馆双馆开业!
顺德食材城与顺德预制菜产业展览馆双馆开业,标志着顺德区在食品产业领域迈出了重要一步,展示了其在预制菜产业链中的雄厚实力和发展潜力...[阅读全文]
2024-10-04 09:07:18 人气:9527
四大看点解锁第八届陶瓷创意周
禅城区金秋季重点活动新闻发布会在中国陶瓷城召开。会上,石湾镇街道正式发布2024第八届中国陶瓷创意周(以下部分简称:创意周...[阅读全文]
2024-09-28 02:25:41 人气:10863
广州南站10分钟直通天河核心地段!广佛环线城际铁路最新进展!
二十二号线后通段(陈头岗-芳村)土建工程累计完成91%。4座车站均已封顶开展机电施工;4个区间中,3个已贯通,1个进行土建施工...[阅读全文]
2025-01-01 08:30:31 人气:4503
2025年,广州将力争再新增普通高中学位1万个
今年,广州普通高中学位有了显著的增加,增量超过了1万个,这样的学位建设“加速度”在未来是否能够保持甚至加强呢?...[阅读全文]
2024-12-27 11:01:20 人气:5176
12月28日14时,广州首条地铁环线开通!
十一号线全程44.2公里,线路途经天河、白云、越秀、荔湾和海珠五个中心区,串起琶洲、金融城、天河北...[阅读全文]
2024-12-26 11:14:03 人气:3451
广州正式官宣!11区迎春花市时间、地点来了!
2025年广州传统迎春花市将沿袭“一区一花市”集中举办模式11个区各举办各具特色的传统迎春花市最早的花市(增城区)将于2025年1月19日开放一直延续到1月29日(年初一)...[阅读全文]
2024-12-20 09:37:27 人气:3167
2024年广州市番禺区教育系统校园招聘“优才计划”公告
根据事业单位公开招聘有关规定,按照“公开、平等、竞争、择优”的原则,为满足教育事业发展需要,吸引优秀高校毕业生到广州市番禺区教育系统工作...[阅读全文]
2024-12-12 09:11:44 人气:2688
广州多条地铁线有最新消息!全部贯通!
地铁二十二号线为市域快线,起于番禺区番禺广场站,止于荔湾区芳村站,线路全长30.8公里,均为地下线...[阅读全文]
2024-12-07 09:33:06 人气:3178
广州越秀区将公开招聘事业编制教师共403名!
根据事业单位公开招聘有关规定,按照“公开、平等、竞争、择优”的原则,越秀区教育局决定于2024年11月在广州公开招聘事业编制教师95名...[阅读全文]
2024-10-30 14:53:43 人气:5559
广州地铁三号线东延段11月1日开通!
地铁三号线东延段西起番禺广场站,沿亚运大道向东延伸至海傍站与四号线换乘,是贯穿番禺区东西向的交通骨干。...[阅读全文]
2024-10-30 14:37:00 人气:3458
价格跳水!广州出发,机票仅200多元!
新航季将持续至2025年3月29日,共计154天,共有194家国内外航空公司计划每周安排客货运航班11.8万班,比去年同期增长1.2%...[阅读全文]
2024-10-30 13:23:45 人气:3922
高等教育阶段和高中阶段国家奖助学金调整政策
增加本专科生国家奖学金奖励名额、提高奖励标准。从2024年起,将本专科生国家奖学金奖励名额由每年6万名增加到12万名,奖励标准由每生每年8000元提高到10000元...[阅读全文]
2024-10-30 09:40:06 人气:4169
亲商 重商 安商 富商 佛山书记市长致信无缝服装企业家鼓劲加油
专业生产无缝服装热熔胶条的佛山市盈美佳服装材料有限公司总经理王仲宏,在农历年末的2025年元月16曰收到佛山市委书记唐屹峰...[阅读全文]
2025-01-17 13:45:46 人气:3114
三水·郁南产业共建基地揭牌!首期选址面积约10000㎡!
三水·郁南产业共建基地在佛北战新数智城签约并揭牌。三水区和郁南县将依托产业共建基地,发挥各自优势,开启两地产业协同发展、优势互补新篇章...[阅读全文]
2025-01-16 15:35:00 人气:2944
世界级重磅奖项!海天味业入选智能制造“灯塔工厂”!
世界经济论坛(WEF)公布最新一批全球制造业领域“灯塔工厂”名单,400年老字号海天味业旗下高明工厂成功认证 “灯塔工厂”...[阅读全文]
2025-01-16 10:12:45 人气:4415
山东鲁文医药大健康项目落地三水云东海!计划总投资20亿元!
山东鲁文医药大健康项目正式在佛山签约。项目拟用地面积约200亩,计划总投资金额约20亿元。其中,一期拟用地面积约60-70亩...[阅读全文]
2025-01-14 15:13:10 人气:3392
本地药企百姓堂药业总部项目强势摘牌!总投资额2.5亿元!
佛山市百姓堂生物医药科技有限公司以2909万元成功竞得乐从镇创富四路以南、创兴五路以东地块。项目占地19.39亩,总投资额2.5亿元...[阅读全文]
2025-01-13 10:28:49 人气:2921
佛山顺德企业家走进华为松山湖基地 解读非凡创新企业精神
来自佛山顺德的众多企业家汇聚一堂共同走进华为松山湖基地,参观了华为欧洲小镇园区,开启了一场探索非凡创新精神的旅程...[阅读全文]
2025-01-06 17:54:42 人气:5133
美的楼宇科技:赋能城市更新,引领绿色建筑新潮流
近日,一场特别的媒体探访活动「TRUE见理想建筑」,走进美的集团最新投入使用的08空间。这座位于美的全球总部的标志性建筑...[阅读全文]
2024-12-17 20:03:32 人气:3567
佛山无缝服装装备企业同天津工大纺院共建研究生实践基地
佛山无缝服装产业吹响集结号。广东马牌智能科技有限公司近日乔迁新址开业。产业链一众企业家前来庆贺共谋发展大计。该企专业研发制造无缝服装生产的专用设备...[阅读全文]
2024-12-17 14:04:12 人气:3008
三水白坭又一“明星项目”动工!签约→动工仅用半年!
广东百森食品有限公司天然生榨椰汁及果汁茶饮料项目动工仪式,在佛山市三水区白坭镇举行。该项目达产后年产值可达10亿元...[阅读全文]
2024-12-11 10:21:11 人气:3445
顺德智造总部+1,达产后预计销售收入2亿元/年!
佛山胶力王科技有限公司成立于2016年,是一家专业从事不干胶标签材料生产和销售的大型生产企业,拥有3条先进的涂布生产线...[阅读全文]
2024-12-09 10:24:56 人气:3667
佛山市个人住房公积金贷款利率下调!
佛山市住房公积金管理中心发布通知称,根据《中国人民银行关于下调个人住房公积金贷款利率的通知》要求,自2024年5月18日起,下调个人住房公积金贷款利率0.25个百分点...[阅读全文]
2024-05-20 09:41:59 人气:18840
佛山住房公积金提取有新变化→
为进一步整合民生服务资源,加快推进民生用卡服务集成融合,佛山市住房公积金管理中心增加“佛山市社会保障卡”作为住房公积金提取划账银行账户...[阅读全文]
2023-11-02 11:26:54 人气:35288
佛山住房公积金新政8月起实施
据佛山市住房公积金管理中心消息,《佛山市住房公积金管理中心关于阶段性提高个人住房公积金贷款额度的通知》将于8月1日起实施...[阅读全文]
2023-07-25 14:59:21 人气:37391
在外市缴存公积金,这样也能申请贷款!
登录佛山市住房公积金管理中心网站【个人网上办事大厅(入口)】→主借款人登录→【我要办理】→【异地缴存明细申报】...[阅读全文]
2023-07-04 12:25:37 人气:38741
租房提取公积金有变化!7月1日起,最高可提取超6万元!
根据《佛山市住房公积金管理中心关于调整佛山市提取住房公积金支付房租有关事项的通知》(佛房金管〔2023〕29号),现将佛山市2023年度...[阅读全文]
2023-06-30 08:08:22 人气:38930
佛山公积金贷款上限拟提至50万/人,夫妻最高可贷100万
佛山市住房公积金管理中心发布《关于阶段性提高个人住房公积金贷款额度的通知(征求意见稿)》。其中提出,缴存职工个人申请的...[阅读全文]
2023-06-28 15:09:15 人气:35656
7月起多孩家庭住房公积金额度更高!提取额度上调好消息!
为贯彻落实党中央“租购并举”的决策部署,支持职工合理住房需求,根据《住房公积金管理条例》有关规定以及《住房城乡建设部 财政部 人民银行关于放宽提取住房公积金支付房租条件的通知》...[阅读全文]
2023-06-26 01:12:36 人气:38119
佛山职工租房提取额度上调!下月起公积金有新变化
职工在本市连续足额缴存住房公积金满3个月,本人及配偶在本市无自有住房且租赁住房的,可提取夫妻双方住房公积金支付房租...[阅读全文]
2023-06-16 10:06:06 人气:39963
住房公积金最新相关问题解答
在本市连续足额缴存住房公积金满3个月”是指职工在本市开设账户满3个月且已连续足额缴存住房公积金满3个月...[阅读全文]
2023-06-02 09:05:55 人气:40987
公积金提取额度上调,可按月提!多孩家庭额度更高!
职工在本市连续足额缴存住房公积金满3个月,本人及配偶在本市无自有住房且租赁住房的,可提取夫妻双方住房公积金支付房租...[阅读全文]
2023-06-02 08:59:27 人气:39471
佛山人才,租房有补贴!别忘了复核→
您此前已领取过租房补贴,但当前工作单位与资格申请时不一致,发生过同区工作单位变更,此时您应先完成【同区变更单位申请】后...[阅读全文]
2024-07-06 07:43:33 人气:29202
禅城区祖庙街道上门提供养老待遇资格认证服务
在祖庙街道行政服务中心工作人员的耐心服务和指导下,通过智能手机人脸识别等操作或现场收件等形式,60多名老人顺利完成了养老待遇资格认证...[阅读全文]
2024-03-31 08:42:27 人气:26673
3月21日开放参保!2024年“健康·佛医保”来啦
连续参保四年、三年或者两年无理赔的,医保目录内个人负担费用补偿、医保目录外个人自费费用补偿起付线分别下调...[阅读全文]
2024-03-19 14:57:59 人气:16819
一次申报、待遇直享!工伤保险“多件事一次办”全面升级
在佛山市社会保险基金管理局、市政务服务数据管理局、市行政服务中心的指导下,南海区作为争先示范区,从职工办事的难点堵点出发...[阅读全文]
2024-01-16 09:47:33 人气:31789
佛山新市民在支付宝办理居住证等业务,可领取专属医疗保险!
符合相关条件的新市民通过支付宝“佛山新市民服务通”在线办理相关业务,专享医疗保险投保后前两个月免费体验,包含好医保·门诊险产品以及好医保·长期医疗(0免赔)产品...[阅读全文]
2024-01-09 10:43:45 人气:30639
禅城社保推行“智能语音客服” 实现“政策找人”精准高效
养老保险待遇核定、养老资格认证,关系着养老待遇能否按时发放,是退休长者最为关切的事情。为满足群众需求...[阅读全文]
2023-12-30 11:21:11 人气:32897
佛山南海在全市首推!港澳居民可“掌上办”居民医保
据南海区政务服务数据管理局消息,南海在全市首推港澳居民参加城乡居民基本医疗保险“掌上办”,在南海生活的港澳人员可通过线上操作...[阅读全文]
2023-12-08 10:25:50 人气:21025
跨省异地看病怎么走医保,领你全流程办理→
推出“高效办成一件事”系列服务,助力提升办事便利和效率。今天推出“高效办成一件事”第1期:跨省就医直接结算...[阅读全文]
2023-12-05 11:12:02 人气:20225
佛山医保新规出台!事关住院、大病保险→
《佛山市基本医疗保险住院管理办法》按照“分类保障、统一管理,优化待遇、保障权益,提升服务、完善细节”的原则,对待遇和管理进行全面优化提升...[阅读全文]
2023-12-05 11:10:59 人气:18080
2024年度佛山居民医保申报开始啦!
为深入贯彻落实习近平总书记关于医疗保障事业的重要指示批示和重要讲话精神,提升居民医保参保率...[阅读全文]
2023-11-04 10:54:57 人气:15249
禅城区2025年度积分入户指标数和分配方案的公告
根据《佛山市人民政府办公室关于印发佛山市2025年度积分入户指标数和分配方案的通知》(佛府办函〔2025〕1号)的文件精神...[阅读全文]
2025-01-14 15:16:01 人气:9829
佛山市2025年度积分入户指标数最新出炉
2025年度积分入户指标数为5000个,其中禅城区800个、南海区1900个、顺德区2000个、高明区100个、三水区200个...[阅读全文]
2025-01-10 09:30:45 人气:7587
租房也能入户!符合条件当场办理!
申请人、随迁人的居民身份证(年满16周岁或以上必须提供)、居民户口簿。属集体户的,提供本人的常住人口登记卡...[阅读全文]
2024-10-18 12:23:09 人气:11517
佛山实施新政后,居住半年以上就能入户!
本市持自有合法产权住宅房屋的非本市户籍人员,可以在房屋所在地申请入户,共同居住生活的配偶、未成年子女可以随迁...[阅读全文]
2024-07-11 07:45:23 人气:27317
佛山户籍新政实施首月,申请人数升升升
佛山市发布了《佛山市人民政府办公室关于稳定居住就业入户事项调整的通知》(佛府办〔2024〕7号),自发布之日起施行...[阅读全文]
2024-06-28 07:57:44 人气:30417
佛山迎来新市民入户高峰
自5月13日佛山开始实施稳定居住就业入户新政以来,新市民入户申请积极性爆棚,佛山不少行政服务中心预约爆满。数据显示...[阅读全文]
2024-05-17 14:58:43 人气:17155
佛山入户新政解答:持有公寓可以入户吗?在哪办理?
从5月13日开始就可以申请办理。线上请到“粤居码”微信小程序申请(选择“其他户籍业务”—“市外迁入”—“稳定居住就业”)...[阅读全文]
2024-05-16 08:31:46 人气:16655
南海桂城新市民积分入户申请须知→
具有大学本科以上学历或者中级及以上专业技术资格且年龄在50周岁以下的,不受1年社保限制,申请时上1个自然月起在我市缴纳社会保险费即可按照...[阅读全文]
2024-05-13 09:47:07 人气:16529
佛山市孩子入学,入户要趁早!盘点入户方式→
在我市合法稳定就业满3年(连续缴纳社会保险满3年,或连续经商满3年,可互补叠加),并有合法稳定住所(含租赁)的人员,本人及其共同居住生活的配偶...[阅读全文]
2024-02-29 08:26:15 人气:17748
“佛山新市民积分计算器”帮你一键估算积分
本系统结果仅供参考,真实结果需前往佛山新市民通提交资料申请。本系统暂时只收录了全市积分,各区的加分项请参考区政策文件。...[阅读全文]
2023-12-31 10:52:27 人气:22018
佛山出台“减负十条”:课间延长至15分钟!
佛山市教育局正式发布“减负十条”。其中,要求从2025年春季学期起,义务教育学校每天开设1节体育课,学校课间10分钟调整至15分钟...[阅读全文]
2025-01-23 08:56:50 人气:2876
华东师大二附中美的高中正式封顶!预计今年9月开学!
华东师范大学第二附属中学美的高中(以下简称“美的高中”)主体封顶,该校预计于今年9月份正式开学。这既是2025年佛山教育界新的里程碑...[阅读全文]
2025-01-21 09:24:41 人气:2527
佛山又一所公办初中来了!计划今年秋季新学期启用!
在佛山市顺德区教育发展中心附属学校校名发布暨合作签约仪式上,顺德区容桂街道宣布计划于2025年秋季学期开办顺德区教育发展中心附属学校...[阅读全文]
2025-01-19 10:13:40 人气:3573
三水乐从东平小学获评“第三批广东省中小学劳动教育特色学校”称号
在“佛山市劳动教育特色学校”“佛山市首批校园微农场”建设的基础上,东平小学精研劳动教育,继续探索,荣获“第三批广东省中小学劳动教育特色学校”称号!...[阅读全文]
2025-01-10 11:08:38 人气:3029
佛山市季华中学高三年级许琇赟同学美术艺考成绩勇夺三水区桂冠!
广东省教育考试院公布了2025 年普通高校招生美术与设计类专业省统考合格线,在全体老师和同学们的顽强拼搏下...[阅读全文]
2025-01-08 10:29:14 人气:2923
高明区义务教育公办学校转学插班1月9-10日报名
1月9日至1月10日,高明区将启动2025年春季学期义务教育阶段公办学校转学插班报名,符合条件的可直接到学生所在户籍镇(街道)的学校进行现场报名...[阅读全文]
2025-01-07 09:01:09 人气:3398
佛山一区新生预报名将开启!操作指南→
预报名系统上线时间:2025年1月6日上午10:00至1月10日下午5:00。1.可减轻正式报名时的填报信息量,避免因信息填写不及而造成的超时重来的情况。...[阅读全文]
2025-01-06 15:11:59 人气:3667
顺德陈村镇公办幼儿园2024学年第二学期第二次插班招生工作方案、答疑来啦!→
现已在陈村镇公办幼儿园在读或注册的幼儿如需报读陈村镇其他公办幼儿园,需在网上预约报名截止前(1月8日16:00前)办理退学手续...[阅读全文]
2025-01-04 15:12:46 人气:3514
南海桂城发布2025年公办学校入学政策预告知书
您的小孩即将完成幼儿园/小学教育,2025年8月31日(含31日)前年满6周岁的小朋友将进入小学就读;六年级应届毕业生将入读初级中学...[阅读全文]
2024-12-27 10:40:49 人气:3633
佛山考生速看!2025年度空军招飞复选检测安排来了
根据空军招飞年度工作安排,将于12月26日至2025年1月8日,在广州选拔中心(广州)设站...[阅读全文]
2024-12-23 10:27:42 人气:2666
“享狮山 过大年”玩转新春民俗+景点+商圈!
超120项活动:邀你走进狮山看民俗 、嗨潮玩、游景点 、赏美景、逛商圈 、品美食、耍文化、 趣乡村...[阅读全文]
2025-01-23 10:42:55 人气:2938
南海大沥、盐步醒狮盛会来了!时间、地点→
作为大沥的传统民俗,盐步龙狮大会从明清时期开始盛行至今,并定于每年的正月十一举行。2月8日(正月十一),盐步龙狮大会将在大沥镇盐步公园开锣...[阅读全文]
2025-01-14 15:29:16 人气:5135
胥江祖庙庙会,一场万人空巷的民俗盛会!
胥江祖庙庙会是流行于胥江地区,融民间信仰、世俗性、群众性、娱乐性为一体的综合性民间文化活动...[阅读全文]
2024-12-31 10:26:23 人气:4477
佛山新城这场潮玩嘉年华12月13日约定你!烟花瀑布、非遗火壶都来了!
非遗火壶,以火为媒,以壶为载。当夜幕降临,焰火点燃,化为璀璨星光,那一抖、一敲、一洒,如星河闪烁,传递祝福,驱走邪崇...[阅读全文]
2024-12-09 10:20:25 人气:4987
佛山高明这个土特产,清甜无渣
“丰”景独好 “葛”显神通2024年高明区更合镇合水粉葛文化节在巨泉村委会田村举行。活动评选出今年的“葛王”,更合农业发展有限公司...[阅读全文]
2024-11-25 10:46:27 人气:5053
佛山秋色分为七个色,你知道有哪些吗?
《粤小记》记载,每年九月,佛山儿童装扮鼓吹,绕村夜行,“名曰秋色,是其遗制。”就是对明代佛山秋景活动的传承...[阅读全文]
2024-10-29 19:17:10 人气:6372
高明区“明质选”特色农产品品牌发布会本周六举行!
邀请“明质选”特色农产品的商家和高明美食认证商家,开设高明特色产品和高明美食摊位,例如有天然蜂蜜、澳洲小龙虾、合水粉葛、甜蜜蜜绵绵冰...[阅读全文]
2024-10-23 09:44:49 人气:7248
2024佛山秋色巡游路线发布!
品味佛山,秋色无限。2024年广东非遗周暨佛山秋色活动将于11月1日至3日开启。秋色巡游将于11月1日、2日两晚分别在禅城区祖庙街道及南海区西樵镇开展...[阅读全文]
2024-10-19 08:30:32 人气:8390
2024年顺德均安“关帝侯王出游”座宫日即将火热来袭!
起宫(农历九月初四)后,“关帝”“侯王”端坐銮舆巡游到多个村(居),祈求事事顺遂、风调雨顺、万事均安。而农历九月十二就是“关帝”...[阅读全文]
2024-10-13 11:01:26 人气:9330
顺德均安“关帝侯王出游”活动10月6日回归!
“关帝侯王出游”作为佛山市顺德区均安镇的重要传统民俗活动,承载着地方百姓对忠义精神的崇敬和对美好生活的向往。每年农历九月初四至九月二十...[阅读全文]
2024-09-21 08:44:34 人气:12414
三水荷花世界升级回归!全面免门票!首日人气爆棚!
一直以来,荷花世界是三水最具代表性的旅游名片,也是“佛山新八景”“三水新八景”之一。自2000年开园以来,荷花世界为三水人民带来了许多欢乐...[阅读全文]
2025-01-21 15:02:54 人气:2966
三水荷花世界1月19日重启!免费开放!
景区围绕“荷花”文化精心设计多个主题地绘区域。从正门到主干道,以荷花、荷叶、锦鲤为主题的地绘搭配龙舟竞技、趣味运动元素...[阅读全文]
2025-01-16 15:25:15 人气:2263
顺峰山公园和欢乐海岸PLUS实现“无缝牵手”
作为顺德区三大精品工程之一,桂畔海水上立交工程是省级重要水利项目,更是广东省内首个水上立交项目,承载着推动顺德水利与交通发展的重要使命...[阅读全文]
2025-01-16 09:48:08 人气:2618
高明8条旅游线路已定制好!快快收藏→
旺林艺术花园(在色彩斑斓的鲜花莫奈花园里与萌宠亲密接触)——午餐:园林美食城(国家级金牌农家乐)——蘇村锦鲤文化街区(逛惊喜花市...[阅读全文]
2025-01-15 14:55:36 人气:2195
南海大沥梵华美术馆首展免费!3000㎡美术馆落地佛山!
作为梵华美术馆的开馆“首展”,当代中国书画名家邀请展汇聚了由全国20多位书画大师精心创作的超过100幅书画精品...[阅读全文]
2025-01-12 13:02:54 人气:2158
高明区昆仲相机博物馆升级改造完成,对市民免费开放
近日,高明区昆仲相机博物馆对全馆硬件及软件全面提升完成,对市民公益性免费开放。馆内有藏品涵盖中国国产相机、零配件、摄影耗材等...[阅读全文]
2025-01-10 10:08:32 人气:2428
佛山科学馆2025年元旦开闭馆时间公告
根据国家法定节假日安排,结合我馆工作实际,经上级主管部门批准,2025年元旦期间开闭馆时间如下:...[阅读全文]
2024-12-24 09:41:30 人气:3308
佛山拟打造一个全新4A景区!位置→
佛山市新欣洞天旅游开发有限公司竞得三水芦苞镇西河上乐塘飞鹰岩地块,将打造佛山欢乐洞天文旅项目。这是全市十个重点文旅项目之一...[阅读全文]
2024-12-20 10:34:42 人气:2756
佛山石湾陶创园·创造者乐园等你来参观!
「陶创园·创造者乐园」之“商协会(行业)观展日”主题活动在陶创园顺利举办。广东省门业协会、广东省环境艺术设计行业协会环艺教育专业委员...[阅读全文]
2024-12-16 14:44:32 人气:2144
禅城石湾公交社区即将启动!网约巴士带你玩转美陶湾!
“巧夺天工凭妙手,石湾该是美陶湾。”石湾公交社区不仅包含红卫岗、宏宇文创园等园区,更有南风古灶、石湾公园...[阅读全文]
2024-12-12 10:44:37 人气:2090
佛山市顺德区佛山福盈酒店:豪华与舒适的典范
酒店的外观气势恢宏,内部装饰豪华典雅,充满了现代时尚的气息。步入大堂,高挑的空间、璀璨的水晶吊灯以及精美的大理石地面,营造出奢华而温馨的氛围...[阅读全文]
2024-09-18 08:38:46 人气:16616
佛山市顺德区凤佛山依家精品酒店:精致体验,宾至如归
酒店的外观设计独具特色,融合了现代与当地文化元素,给人留下深刻的印象。步入大堂,宽敞明亮的空间、高雅的装饰和热情的服务人员...[阅读全文]
2024-09-18 08:02:05 人气:15960
佛山新颖宾馆:舒适与便捷的休憩之所
宾馆地理位置优越,交通便利。周边有多条公交线路,临近[主要交通枢纽],方便宾客前往顺德区的各个景点和商业中心...[阅读全文]
2024-09-06 08:31:10 人气:18490
佛山雅致宾馆:顺德的温馨驿站
宾馆地处顺德区的繁华地段,周边交通十分便利,距离[主要交通枢纽或地标]仅[距离]。无论是商务出行还是休闲旅游...[阅读全文]
2024-09-06 08:28:28 人气:19048
维也纳酒店(佛山顺德伦教店):舒适与品质的栖息之所
酒店地理位置优越,交通便利。周边配套设施齐全,临近商业中心、旅游景点和交通枢纽,方便宾客出行和购物娱乐...[阅读全文]
2024-09-05 11:19:42 人气:19045
佛山泓丰酒店:舒适与品质的完美邂逅
酒店的外观设计独具特色,融合了现代与传统的元素,给人留下深刻的印象。步入大堂,宽敞明亮的空间、精致的装饰和热情的服务...[阅读全文]
2024-09-01 15:26:59 人气:19428
城市便捷酒店(龙江会展中心店):顺德的舒适驿站
酒店的外观设计简约大方,内部装修精致典雅。步入大堂,宽敞明亮的空间和热情周到的服务人员给人宾至如归的感觉...[阅读全文]
2024-08-27 10:49:03 人气:11034
佛山旺业酒店(龙江会展中心店):顺德的温馨港湾
旺业酒店的外观气派,内部装饰精美。步入大堂,宽敞明亮的空间、优雅的装饰和热情友好的工作人员,让人立刻感受到温馨与舒适...[阅读全文]
2024-08-27 10:47:22 人气:20205
维纳斯国际酒店(龙江会展中心店):顺德的奢华休憩之所
酒店坐落于顺德区的核心地段,临近龙江会展中心,交通网络发达,出行极为便利。其优越的地理位置使它成为商务人士和游客的理想选择...[阅读全文]
2024-08-27 10:46:08 人气:19840
品质之选:佛山市顺德区亿湖烟酒店
亿湖烟酒店堪称丰富多样。香烟品牌涵盖了国内众多知名品牌以及一些特色地方品牌,能够满足不同消费者的需求...[阅读全文]
2024-08-21 08:38:30 人气:20742
南方医科大学珠江医院三水医院专家团队周三来芦苞义诊
为了更有效地推动省级优质医疗资源向基层倾斜,提高基层医疗服务的能力,实现资源的共享和优势互补,共同谋求发展...[阅读全文]
2025-01-14 15:24:58 人气:3654
高明合水医院焕新开业,健康服务再升级!
佛山市高明区合水医院是经上级卫生行政部门正式批准成立的非营利性医院、综合性一级医院、国家医保定点医疗机构...[阅读全文]
2025-01-04 15:26:31 人气:5508
高明人医、高明中医院迎来升级改造!正式奠基!
区人民医院新院区建设:在区人民医院门诊大楼旁,一座规划设计为15层,以术科、妇产科为主的综合大楼即将拔地而起。...[阅读全文]
2024-12-31 13:47:00 人气:3846
顺德区第三人民医院改扩建工程封顶
顺德区第三人民医院(北滘医院)举行改扩建工程喜封金顶仪式。作为“佛山市医疗机构设置‘十四五’规划”之一,顺德区第三人民医院(北滘医院)改扩建项目未来投入使用后...[阅读全文]
2024-12-30 10:03:30 人气:3663
顺德区第三人民医院改扩建工程封顶
顺德区第三人民医院(北滘医院)举行改扩建工程喜封金顶仪式。作为“佛山市医疗机构设置‘十四五’规划”之一,顺德区第三人民医院(北滘医院)改扩建项目未来投入使用后...[阅读全文]
2024-12-30 10:03:30 人气:3581
顺德区中西医结合医院!均安这家医院升格啦!
,顺德区中西医结合医院与广州中医药大学顺德医院正式签署《医教研合作战略协议》,为两家医院之间的深度合作搭建起新的桥梁,将推动区域中西医结合医疗...[阅读全文]
2024-12-29 10:33:09 人气:5001
南方医科大学珠江医院三水医院揭牌
佛山市三水区召开南方医科大学珠江医院三水医院干部大会,并举行南方医科大学珠江医院三水医院(下称“珠江医院三水医院”)揭牌仪式...[阅读全文]
2024-12-25 14:59:02 人气:2887
禅城实现公立医院合规建设全覆盖!
为进一步打造禅城区属公立医院服务优势,禅城区卫生健康局自2023年下半年起,以“合规建设”为突破口,创新性地将...[阅读全文]
2024-12-22 15:39:04 人气:2822
顺德龙江医院开设耳鼻咽喉头颈外科“夜门诊”!
“平时工作加班加点,工作压力又大,只有下班后有时间去看病,总是和医院上班时间对不上;家里小孩夜晚卡鱼刺,带娃看病医院门诊已经结束了……”...[阅读全文]
2024-12-12 10:57:23 人气:3233
高明区中医院迁址扩建,预计2026年初完成综合大楼建设!
高明区中医院副院长彭海珍带队上线高明区党风政风行风热线节目,就高明区中医院中医药服务能力等工作与市民进行交流,并就听众提出的问题...[阅读全文]
2024-11-26 15:02:48 人气:5332
禅城同济路西延工程(华宝北路至槎湾路)玉龙路至槎湾路段完工通车啦!
同济路西延工程(华宝北路至槎湾路)项目位于禅城区张槎街道,路线总体呈东西走向,路线全长2.1km...[阅读全文]
2025-01-23 19:52:19 人气:1805
顺德陈村绀现工业区横江路正式通车
陈村镇绀现工业区横江路终于迎来项目的完工交工,并启动通车仪式。横江路工程全长约930米,是陈村镇绀现南工业区“三横三纵”的重要主干路网...[阅读全文]
2025-01-23 09:42:10 人气:1772
广湛高铁机场段最长隧道贯通!设站高明!
向前隧道跨越佛山高明、肇庆高要两区,隧道全长6048米,是广湛高铁机场段最长的隧道,也是全线重难点控制性工程之一...[阅读全文]
2025-01-23 09:25:22 人气:1680
南海万科广场城市候机楼正式启用!3小时直达香港国际机场!
香港国际机场南海万科广场城市候机楼启动。即日起,旅客可在此乘坐跨境巴士,直达香港国际机场。这也是南海首条直通香港国际机场跨境巴士...[阅读全文]
2025-01-23 09:06:49 人气:3009
佛山地铁4号线 | 首个高架区间顺利贯通
莲新高架区间由中铁四局承建,正线总长约1.778千米,区间桥梁采用双线大箱梁,下部墩柱采用花瓣形桥墩...[阅读全文]
2025-01-19 10:30:40 人气:3254
佛山公交开启“春运模式”!
春运期间,结合佛山西站的客流实际以及发车、到站时刻,通过加密相关公交线路的发车班次,加开深夜公交线路等方式...[阅读全文]
2025-01-19 10:23:21 人气:2604
广佛东环新进展!力争2025年建成通车!
全线轨道铺通后,广佛东环城际铁路项目将加速推进无缝焊轨和轨道精调,并开展全线静态验收工作,为联调联试和试运行做好准备...[阅读全文]
2025-01-19 10:19:18 人气:1906
春运期间,驾车出行请注意!
相关部门预测,今年春运跨区域自驾人员出行规模预计将达到72亿人次左右,疲劳驾驶、分心驾驶、超速超员概率大,交通安全风险突出...[阅读全文]
2025-01-19 09:58:10 人气:1556
佛山禅城区花市出行指南请收好!
开市期间每天9时至活动结束,文华路(同济路至绿景三路段)、岭南大道(同济路至绿景二路段)根据交通实际状况适时实施临时交通管制...[阅读全文]
2025-01-18 15:48:37 人气:1670
佛山南海区花市出行指南请收好!
南海区迎春花市在德鸿文汇创意园、南舜怡海港、K12素质成长Park、简华路举办。交警部门对桂城街道简华路、东平路辅道实施临时交通管制...[阅读全文]
2025-01-18 15:41:12 人气:1862
新市民服务管理中心可以办理居住证业务了
为进一步加强新市民服务管理,向新市民提供更加优质、便捷、高效的政务服务,白坭镇新市民服务管理中心将增设新市民事务服务点,受理新市民相关政务业务...[阅读全文]
2024-08-21 15:03:49 人气:21173
顺德户政、不动产和商事登记业务办理量呈井喷式增长
当前,顺德区户政、不动产和商事登记业务办理需求呈现井喷式增长,据悉,顺德区、镇(街道)两级强联动,出实招、解民忧,通过加号源...[阅读全文]
2024-06-21 10:24:04 人气:11773
学生出入境业务办理有变化!
1.预约禅城、南海、高明、三水区专场服务的,可通过“广东出入境”微信公众号预约;2.预约顺德区专场服务的,可通过“顺德政务百事通”微信公众号预约...[阅读全文]
2024-06-13 09:46:08 人气:14379
佛山禅城区民政局大年三十正月十五都可办理婚姻登记
春节将至,有不少想趁农历新年和心爱之人喜结连理、完成“人生大事”的市民。大年三十当天可以进行婚姻登记吗?2月14日“情人节”正值春节假期...[阅读全文]
2024-01-26 10:30:02 人气:31253
禅城石湾镇街道便民服务中心揭牌启用
石湾镇街道便民服务中心近日揭牌启用,新大厅两层共4700平方米,开设55个综合服务窗口,承接社保、卫健、市监等11个职能部门400多个事项...[阅读全文]
2024-01-23 10:01:33 人气:35747
禅城高明三水开设出入境办证“学生专场”,周末也能办!
2024年1月7日、14日两个周日全天(8:30-12:00,14:00-17:30)。在禅城区就学的未满16周岁在校中小学生(学生户籍为本省及省外户籍,不含港澳台居民)。...[阅读全文]
2024-01-08 15:37:37 人气:35505
佛山三水区特定人员参加工伤保险工伤认定申请办事指南
从业单位应当在职工发生事故伤害或者被诊断、鉴定为职业病之日起30日内(不含事故当日),向从业单位所属镇街公共服务办公室负责工伤认定经办窗口提出工伤认定申请...[阅读全文]
2024-01-07 10:39:15 人气:35147
佛山三水区工伤认定申请事项办事指南
用人单位应当在职工发生事故伤害或者被诊断、鉴定为职业病之日起30日内(不含事故当日),向所属镇街公共服务办公室负责工伤认定经办窗口提出工伤认定申请...[阅读全文]
2024-01-07 10:24:36 人气:33171
庄子素解 第二章 徐无鬼
徐无鬼因女商见魏武侯,武侯劳之曰:“先生病矣!苦于山林之劳,故乃肯见于寡人。”徐无鬼曰:“我则劳于君,君有何劳于我!君将盈耆欲...[阅读全文]
2023-02-09 09:38:10 人气:49870
庄子素解 第一章 庚桑楚
老聃之役有庚桑楚者,偏得老聃之道,以此居畏垒之山。其臣之画然知者去之,其妾之挈然仁者远之。拥仲之与居,鞅掌之为使。居三年,畏垒大壤...[阅读全文]
2023-02-08 10:52:56 人气:47250
庄子素解 第十五章 知北游
知北游于玄水之上,登隐弅之丘,而适遭无为谓焉。知谓无为谓曰:“予欲有问乎若:何思何虑则知道?何处何服则安道?何从何道则得道?...[阅读全文]
2023-02-07 08:44:53 人气:48279
庄子素解 第十四章 田子方
田子方侍坐于魏文侯,数称谿工。文侯曰:“谿工,子之师耶?”子方曰:“非也,无择之里人也;称道数当,故无择称之。”文侯曰:“然则子无师邪?...[阅读全文]
2023-02-06 09:41:31 人气:47571
庄子素解 第十三章 山木
【原文】庄子行于山中,见大木枝叶盛茂,伐木者止其旁而不取也。问其故,曰:“无所可用。”庄子曰:“此木以不材得终其天年。...[阅读全文]
2023-02-02 08:43:02 人气:47875
庄子素解 第十二章 达生
达生之情者,不务生之所无以为;达命之情者,不务知之所无奈何。养形必先之以物,物有余而形不养者有之矣;有生必先无离形...[阅读全文]
2023-01-31 09:26:23 人气:51520
[东方哲学] 一处不立 处处能立
一处不立 处处能立;亦即任何角度与立场都不立,任何角度与立场都能立;也即全然地、无条件地接纳与随机(缘)起用;云门禅三句:涵盖乾坤,截断众流,随波逐流...[阅读全文]
2022-06-08 08:31:38 人气:52561
获取深度世界真相信息的两种途径
人获取外部信息的最原始、最基础的方式就是感觉;感觉信息来源的最初端口就是感觉器官;感觉器官的阀域与自身承受力决定了人感知外部环境的上下极限...[阅读全文]
2022-06-08 08:26:00 人气:50487
物理学遇到意识素解(7)
如果一位值得信赖的朋友告诉你一些似乎可笑的事情,你会尝试着揣摩他或她可能的真实意思。值得信赖的物理学演示就告诉了我们某些看似荒谬的东西。因此,我们试图解释这些结果可能的真正意思。...[阅读全文]
2019-12-16 09:48:47 人气:39251
海外需求萎靡背后:美国进口全面收缩、欧盟现结构性变化
5月中国进出口商品总值为5011.91亿美元,同比下降6.2%。其中出口总值2834.99亿美元,同比下降7.5%;进口总值2176.92亿美元...[阅读全文]
2023-06-24 20:30:07 人气:33338
欧洲议会已批准通过《新电池法》,新能源卖家将面临更加严格的考验
近日,欧洲议会议员以 587 票赞成、9 票反对和 20 票弃权通过了与理事会达成的一项协议(针对在欧盟销售的所有类型电池的设计、生产和废物管理的新规定-《新电池法》)...[阅读全文]
2023-06-24 20:28:34 人气:19979
美国亚马逊的销售税和免税的州有哪些?
美国的销售税是美国州和地方政府对商品及劳务,按其销售价格的一定比例征收的一种税款,是在美国发生消费的时候,由消费者一方缴纳的税款...[阅读全文]
2023-06-24 20:27:41 人气:33359
Amazon 店铺代运营案例:家居类目
窗帘,浴帘的工厂,工厂OEM实力非常强,专注于传统外贸贴牌,国内天猫京东都有店,想要扩展海外渠道...[阅读全文]
2023-06-24 21:41:21 人气:22920
Amazon 店铺代运营案例:户外类目
效果:宏那运营团队进行账户诊断后,重新调整了广告,优化了产品线。进行2个月的调整后,销售额增长180%...[阅读全文]
2023-06-24 21:38:22 人气:22276
Amazon 店铺代运营案例:家居类目
吸尘器类目,宏那团队根据客户工厂优势,放弃竞争激烈的美国站点,选择切入日本站点,第三个月单品达到7W美金销售额...[阅读全文]
2023-06-24 21:36:20 人气:22429
Amazon 店铺代运营案例:饰品类目
目前效果:通过半年的测试留存,和铺货老链接的优化,日出单在平均700单左右,同比增长100%;由单SKU日均平均出单5-10单左右...[阅读全文]
2023-06-24 21:34:33 人气:13903
Amazon 店铺代运营案例:宠物类目
目前效果:运营人员一年内通过选品测试留存,现平均日销售额8000美金,每天单款SKU出单60个左右,SKU12个,月度销售额在30W美金+...[阅读全文]
2023-06-24 21:31:31 人气:10152
Amazon运营团队老师介绍:simon
有8年的亚马逊运营经验,为20+ 多个品牌工作过,其中包括类目 Top10的卖家。擅长运营广告...[阅读全文]
2023-06-24 21:16:54 人气:10452
Amazon运营团队老师介绍:Fanny
Fanny:7年亚马逊操盘经验,擅长广告,运营策略制定,并着手从0-1打造过多个百万级别的项目;统筹各个项目的开展计划...[阅读全文]
2023-06-24 21:11:52 人气:6718
卧室家居风水布局:打造舒适与和谐的睡眠环境
卧室作为我们日常休息和恢复精力的场所,其家居风水布局对于居住者的身心健康和家庭和谐有着不可忽视的影响。了解并遵循卧室的风水原则,可以为您打造一个舒适、和谐的睡眠环境...[阅读全文]
2024-02-20 09:46:18 人气:15712
客厅家居风水布局:营造和谐与繁荣的社交空间
客厅作为家庭的核心区域,是家人聚会、招待客人的重要场所。一个和谐的客厅家居风水布局,不仅可以提升居住者的生活品质,还能为家庭带来好运和繁荣。...[阅读全文]
2024-02-20 09:44:52 人气:17183
餐厅家居风水布局:打造美味与和谐的用餐环境
餐厅作为家庭中重要的功能区域,不仅是家人用餐的地方,也是与亲朋好友聚会交流的场所。一个好的餐厅家居风水布局,能够提升家庭成员的食欲,增强家庭和谐氛围...[阅读全文]
2024-02-20 09:43:33 人气:16360
卫生间家居风水布局:打造舒适与和谐的卫浴空间
卫生间作为家庭中私密且重要的功能区域,其家居风水布局对于家庭成员的身心健康和家庭和谐有着不可忽视的影响。一个好的卫生间家居风水布局,能够提升家庭成员的幸福感,增强家庭的正能量。...[阅读全文]
2024-02-20 09:39:02 人气:15330
为什么家居不宜挂太多红色装饰物?
健康平安人生,一定要认识和拥有3个贵人:西医(治标)、中医(治本)、易医(治根)。当西医不行就要找中医...[阅读全文]
2022-06-25 21:03:39 人气:66553
如何将一间旧厂房催旺吉运?
企业新入驻旧厂房,如何做到催旺吉运,达至丁财两旺的效果?这就需要风水的综合策划:大门口形象包装,出入口的八卦方位...[阅读全文]
2022-06-25 21:01:04 人气:70369
装修前规划风水,好处多多
现在越来越多的人认识科学风水的好处,看风水已经是很平常的事。在装修前,先邀请风水师前来勘察毛坯房环境...[阅读全文]
2022-06-25 20:58:23 人气:65270
三角形的办公室如何化解?
方正规整的办公室气场稳定,三角形或不规整的办公室气场混杂,卦位不全,锐气回冲,形成老总思维不定,判断能力减弱。将三角形地方加上屏风...[阅读全文]
2022-06-21 20:33:27 人气:67488
工厂机器为什么不能放在车间中心点
工厂老板由于对风水不熟悉,为了方便,将重型机器设备放在车间〈宅)中心。宅中心为太极点,玄空风水叫“五黄大煞”,只能静不能动,如遇某年的流年凶星飞临该位...[阅读全文]
2022-06-21 20:29:46 人气:64212
电动自行车安全技术规范,9月1日实施!
电动自行车强制性国家标准修订后正式对外发布,《电动自行车安全技术规范》(GB 17761—2024)将于2025年9月1日实施...[阅读全文]
2025-01-14 09:32:21 人气:7123
铸高端大马力轻卡标杆 庆铃五十铃新600系列佛山上市
12月26日,“一芯向上 码力全开”庆铃五十铃新600系列高端大马力轻卡上市活动在佛山隆重举行。此次活动不仅彰显了庆铃...[阅读全文]
2024-12-27 09:54:08 人气:3657
大大大微卡!祥菱M2 PLUS五大场景实况挑战“大”展身手!
祥菱M2 PLUS,不止于大。2024年10月,以“4米12大空间 多拉更多赚”为主题的福田祥菱M2 PLUS城市货运场景“大”挑战正式开始...[阅读全文]
2024-10-22 16:55:23 人气:6775
顺德最新倡议:降低电动自行车充电服务费!
为贯彻落实国家和省关于规范电动自行车充电收费行为的有关文件,结合我区电动自行车安全隐患全链条整治工作要求,积极创造条件降低充电服务费...[阅读全文]
2024-10-22 08:52:29 人气:6699
这些车辆最新召回!涉及这些品牌!
日前,铃木(中国)投资有限公司根据《缺陷汽车产品召回管理条例》和《缺陷汽车产品召回管理条例实施办法》的要求...[阅读全文]
2024-10-21 16:06:53 人气:6696
汽车置换更新补贴追溯至7月24日!
现将个人消费者乘用车置换更新补贴实施时间由2024年9月1日(含当日,下同)往前追溯至2024年7月24日,即对个人消费者在2024年4月1日至2024年12月31日期间转让本人名下注册登记的乘用车...[阅读全文]
2024-10-14 09:51:32 人气:7447
佛山首家二手车一站式登记服务站正式揭牌运营!
佛山优车机动车登记服务站正式揭牌运营。市商务局、市国资委、市公安局交警支队、佛山交通集团、佛山市邮政公司等相关单位及其代表出席活动现场...[阅读全文]
2024-09-11 10:14:08 人气:12960
汽车以旧换新最新通知!补贴更高!
●对符合《汽车以旧换新补贴实施细则》规定,报废旧车并购买新车的个人消费者,补贴标准由购买新能源乘用车补1万元...[阅读全文]
2024-08-17 08:36:42 人气:16506
广东最新规定!事关电动车充电收费!
广东省发展改革委、广东省市场监管局发布《关于贯彻落实规范电动自行车充电收费行为的通知》(简称《通知》),明确提出电动自行车户外充电设施的充电电费和服务费应分别标示...[阅读全文]
2024-08-14 15:36:29 人气:7422
补贴2万元、8万元!这些车报废更新补贴有新标准!
在《汽车以旧换新补贴实施细则》(商消费函〔2024〕75号)基础上,个人消费者报废国三及以下排放标准燃油乘用车或2018年4月30日...[阅读全文]
2024-07-28 09:43:56 人气:16857
家具盛宴!第 45 届国际龙家具展览会震撼启幕!
全球家具看顺德,顺德家具看龙江。家具产业是龙江的根基,也是龙江和顺德的亮丽名片。经过五十多年的发展...[阅读全文]
2024-03-17 09:55:30 人气:16639
佛山机场重建航站楼进度刷新!效果图曝光!
按照建设目标和设计规划,由中国联合航空出资建设的新航站楼预计在2024年上半年完成建设并投入使用...[阅读全文]
2023-12-25 09:23:04 人气:31373
佛山国家高新技术产业开发区
佛山高新技术产业开发区(以下简称“佛山高新区”)于1992年12月经国务院批准成立,是全国最早的53个国家高新区之一...[阅读全文]
2023-08-27 21:28:39 人气:11130
佛山意美家卫浴陶瓷世界
意美家,全称意美家卫浴陶瓷世界(Casa Ceramics&Sanitarywares Mall),位于广东省佛山市禅城区季华四路与雾岗路口交汇处,原名为“河宕陶瓷批发直销仓”...[阅读全文]
2023-08-27 21:26:18 人气:11108
澳大利亚技术移民移民
澳洲技术移民是为了引进海外人才,促进澳洲劳动力市场平衡和发展而推出的移民政策,不仅适用于国内有专业技能的技术人才,也适用于在澳留学生,且移民成本低...[阅读全文]
2022-07-07 22:07:38 人气:54796
加拿大BC省雇主担保移民
新政策自2015年1月1日起开始实施。新政后增加了SIRS打分系统,每月公布2次分数,达到此分数的要求的申请人将被移民局选中。因此只要你的职业在加拿大NOC职业列表或职业列表中...[阅读全文]
2022-07-07 22:03:09 人气:55198
美国eb3雇主担保移民
美国eb3雇主担保移民 Other works按照美国移民法,职业移民划分为五类。而EB-3就属于职业移民的第三优先。EB-3职业移民的第三优先类别包括熟练工人、学士学位持有人以及其它工人...[阅读全文]
2022-07-07 21:59:21 人气:53502
马来西亚永久居留(红卡)
PR是PermanentResident的英文缩写,中文是永久居留的意思。获得PR, 就是获得永久居留身份证。 马来西亚永久居留(红卡)是大马政府授予给外国人士的永久居留身份证...[阅读全文]
2022-07-07 21:41:23 人气:54896
佛山这个超级商业体即将全城“刷屏”!95%为佛山新城首店,招商率超80%!
2024年底,广州地铁11号线正式通车,广佛轨道网络进一步完善;2025年初,陈奕迅即将在佛山新城连开6场演唱会,新年伊始...[阅读全文]
2025-01-14 11:00:17 人气:2313
三水西南2024:城市沿江向新,产业兴水突围
坐拥“三江汇流”自然景观,让三水区西南街道的发展与水密不可分。在1月6日召开的中共佛山市委十三届九次全会首次提出环两江示范区...[阅读全文]
2025-01-09 11:01:32 人气:2912
三水:产业向新行,能级再跃升
佛山市委十三届九次全会暨市委经济工作会议召开,佛山市委书记唐屹峰向全会做工作报告,强调要以二次创业的奋斗姿态“再造一个新佛山”...[阅读全文]
2025-01-08 10:12:42 人气:2824
南海九江一总部项目奠基!打造“酒店+康养”家具新模式!
雅格美天酒店·康养智能智造科技家具总部项目在临港国际产业社区举行奠基仪式。项目总投资5亿元,占地50.3亩,将为九江家具产业转型升级注入强劲动力...[阅读全文]
2025-01-08 09:43:29 人气:2583
南海大沥藤编主题园区获批!
大沥黄岐凤秀岗一带是闻名中外的“藤乡”,是非物质文化遗产——南海藤编的经营集聚地。大沥藤编兴盛于清末,在20世纪六七十年代进入鼎盛期...[阅读全文]
2025-01-08 09:36:32 人气:2700
11个项目落户禅城,加速构筑科技创新生态圈
第一批签约项目包括广东省科学院(佛山)智能制造科创基地项目、广东省科学院产业技术服务中心佛山分中心项目等5个与广东省科学院的合作项目...[阅读全文]
2025-01-08 09:22:55 人气:2408
南海产业扶持有新招!投入100亿元!
根据《办法》南海区产业发展基金采取有限合伙制由区属国有企业认缴出资总规模达100亿元将扶持一批具有较高科技含量...[阅读全文]
2025-01-07 15:28:28 人气:2253
粤港澳(广东) 银发经济产业园启动!“掘金”银发经济,顺德出手了!
为积极应对人口老龄化,培育经济发展新动能,提高人民生活品质,顺德区打造粤港澳(广东)银发经济产业园...[阅读全文]
2024-12-31 09:26:43 人气:1575
高明一独立储能项目开工建设!总投资15亿元!
高明区电网侧独立储能电站项目举行开工仪式。项目位于高明区更合镇,占地46.7亩,总投资15亿元。佛山高明独立储能电站是目前广东省最大的调频调压电网侧独立储能电站...[阅读全文]
2024-12-30 10:23:07 人气:1320
中国口腔器械智造之都,从佛山走向世界
近年来,佛山市委市政府高度重视医药健康产业,将其列为十大战略性新兴产业之一。先后出台了《佛山市培育发展生物医药与健康战略性支柱产业集群行动计划》...[阅读全文]
2024-12-28 09:55:23 人气:1738
三水将新增一个高端酒店综合体!总投资5.3亿元!
三水乐平高端酒店综合体项目正式动工,项目总面积20.8亩,总投资5.3亿元,将进一步推动乐平镇第三产业发展...[阅读全文]
2024-12-27 10:32:46 人气:7215
禅城东基·禅西环宇城 将于12月28日开业!
东基·禅西环宇城位于季华二路北侧,紧邻佛山地铁2号线智慧新城站。东基·禅西环宇城是东基控股与中海商业在禅西新城板块联合打造的超10万㎡的品质型购物中心...[阅读全文]
2024-12-24 09:44:37 人气:33521
顺德大良一商贸综合体正式动工!总投资4000万→
在喜乐喧天、鞭炮齐鸣的热烈氛围中,备受瞩目的苏岗商贸综合体(暂定名)建设项目正式破土动工,标志着这一重要民生工程的全面启动...[阅读全文]
2024-11-14 15:30:49 人气:4631
繁华新地标:佛山市顺德区凯盛广场
凯盛广场地理位置优越,交通便捷,周边配套设施完善。它坐落在顺德区的核心地段,多条主要道路在此交汇,无论是驾车还是乘坐公共交通都能轻松抵达...[阅读全文]
2024-10-03 08:33:48 人气:10718
魅力之城:佛山市顺德区宏汇城
宏汇城的建筑设计独具匠心,融合了现代美学与实用功能。外观宏伟壮观,内部装修精致典雅,营造出了舒适且高端的商业氛围...[阅读全文]
2024-10-03 08:31:52 人气:10601
佛山市顺德区印象城购物中心:购物与娱乐的天堂
印象城购物中心占地面积广阔,拥有多层建筑,内部布局合理。一层通常设有国际知名品牌的专卖店和时尚精品店;二层和三层则汇聚了众多流行服饰...[阅读全文]
2024-09-26 08:17:34 人气:11252
佛山市顺德区万象汇:缤纷生活的汇聚之地
万象汇的建筑外观现代时尚,线条流畅,富有设计感。内部空间宽敞明亮,装饰精致,采用了现代化的装修风格,营造出舒适而高端的购物环境...[阅读全文]
2024-09-26 08:16:31 人气:9920
商业新地标——佛山市顺德区广进国际商业中心
广进国际商业中心占地面积广阔,建筑面积庞大。整体布局合理,分为多个功能区域,包括购物中心、家居建材馆、写字楼、酒店以及公寓等...[阅读全文]
2024-09-26 07:58:48 人气:9513
佛山市顺德区合禾国际珠宝创意中心:璀璨光芒的孕育之地
佛山市顺德区合禾国际珠宝创意中心位于顺德区,是一个专注于珠宝产业创新与发展的综合性平台...[阅读全文]
2024-09-25 07:36:55 人气:8891
佛山市顺德区欧雅奥广场:时尚与休闲的交汇之地
佛山市顺德区欧雅奥广场位于顺德区,是一个集购物、餐饮、娱乐、休闲等多种功能于一体的综合性商业广场...[阅读全文]
2024-09-25 07:12:48 人气:2946
高明大茶泵站主厂房封顶!事关河江片区!
“大茶泵站重建工程项目主厂房的封顶,预示着这个项目的主厂房主体结构已经完成,也预示着项目水下部分基本完成。”...[阅读全文]
2025-01-06 15:06:42 人气:6965
禅城祖庙南堤街市阔别5年旧址重开!街坊:终于等到了!
新开业的南堤街市位于南堤路和升平交界路口,即中山桥桥底处,市场面积约2600平方米。市场内部分区明确,包含蔬菜、水果、肉类、海鲜...[阅读全文]
2024-11-26 09:48:10 人气:7028
繁华市井——佛山市顺德区永丰市场
永丰市场位于顺德区的核心地段,交通便利,周边居民众多。市场占地面积较大,内部摊位布局合理,通道宽敞整洁...[阅读全文]
2024-09-26 07:50:24 人气:15019
佛山市顺德区番村市场:充满烟火气的生活舞台
番村市场内部布局合理,划分清晰。主要分为蔬菜区、水果区、肉类区、水产区、熟食区、干货区等多个区域,方便顾客快速找到所需商品...[阅读全文]
2024-09-25 07:32:43 人气:17253
佛山市顺德区富裕市场:繁华热闹的民生之所
富裕市场内部空间宽敞明亮。市场布局清晰,分为蔬菜区、水果区、肉类区、水产区、粮油副食区、熟食区等多个区域,方便顾客快速找到所需商品...[阅读全文]
2024-09-25 07:18:06 人气:15315
佛山市顺德区南水市场:繁华市井中的生活百态
南水市场占地面积较大,布局合理清晰。市场内划分了多个区域,包括蔬菜区、水果区、肉类区、水产区、粮油副食区等...[阅读全文]
2024-09-23 15:28:08 人气:15503
汇鲜市场:顺德的美味之源
走进汇鲜市场,首先映入眼帘的是宽敞整洁的布局。市场内部划分清晰,摊位排列有序,通道宽敞明亮,让顾客能够轻松自如地穿梭其中...[阅读全文]
2024-09-22 15:34:02 人气:15247
佛山市顺德区桑麻市场:繁华热闹的生活舞台
市场内部布局合理,摊位规划整齐。蔬菜、水果、肉类、水产、粮油副食等各类商品琳琅满目,应有尽有。新鲜的蔬菜水灵灵地摆放着...[阅读全文]
2024-09-18 15:40:09 人气:15937
顺德光中市场:繁华市井中的生活百态
市场内部布局合理,摊位分类明确。蔬菜区、水果区、肉类区、水产区、干货区等一应俱全,商品琳琅满目。这里的蔬菜水果新鲜水灵,种类丰富...[阅读全文]
2024-09-17 08:23:44 人气:16964
佛山消委会:网络直播套路深,翡翠消费需谨慎!
秦女士浏览某购物网站时,发现某玉石直播间正在直播销售翡翠手镯,主播称该翡翠种水为冰种...[阅读全文]
2022-03-21 15:24:43 人气:65965
机器视觉人才供应链第一梯队:清远市万金目视科技有限公司
清远市万金目视科技有限公司,定位为机器视觉人才供应链第一供应商。首先,以基于机器视觉和深度学习的实战实训平台。为高职高专,大学,提供机器视觉实战实训的人才...[阅读全文]
2021-07-05 15:21:34 人气:99357
跨境电商脱口秀:炮哥刘智勇
炮哥的跨境电商六脉神剑理论、炮哥的跨境电商1357创业模型、炮哥的跨境电商行业快速传播方法论、炮哥的跨境电商合伙人模型...[阅读全文]
2021-07-03 20:33:52 人气:68721
建材家居短视频直播达人——陈宣平
建材家居短视频直播达人——陈宣平,2011年从事互联网行业,2012年进入建材行业媒体工作,主要负责新媒体事业部...[阅读全文]
2021-07-03 20:29:36 人气:93584
广东金麦福餐饮管理服务有限公司
广东金麦福餐饮管理服务有限公司有着多年来连锁经营、机关食堂承包、学校食堂承包、工厂食堂承包、厨房设计经验。致力于食堂承包经营管理...[阅读全文]
2021-07-03 20:25:31 人气:86248
颛孙宏鸽(净雨):书法艺术跨界探索与禅悟
颛孙宏鸽,法名净雨,圣贤名门之后裔,为颛孙子张第七十三代传人,祖籍山东省,中国著名作家、书画家,新闻工作者和社会活动者,公益热心人...[阅读全文]
2021-12-05 20:21:15 人气:71118







































































































































































































































