广东财经大学佛山校区田径场修缮工程施工总承包招标公告
时间:2025-02-26 人气:2825 来源:佛山市公共资源交易信息化综合平台 作者:
概述:本招标项目 广东财经大学佛山校区田径场修缮工程施工总承包 ,项目已具备招标条件,现进行公开招标......
(声明: 网站所收集的部分公开资料来源于互联网,转载的目的在于传递更多信息及用于网络分享,并不代表本站赞同其观点和对其真实性负责,也不构成任何其他建议。本站部分作品是由网友自主投稿和发布、编辑整理上传,对此类作品本站仅提供交流平台,不为其版权负责。如果您发现网站上有侵犯您的知识产权的作品,请与我们取得联系,我们会及时修改或删除。 )
分享
微信
新浪微博
QQ空间
QQ好友
豆瓣
Facebook
Twitter
取消
资讯
招标
招聘
租售
美食
房产
展会
广佛
企业
积金
社保
户口
教育
特色
旅游
酒店
医疗
交通
办证
书院
代运营
风水
车辆
图片
移民
产业
综合体
市场
网红
画展
三水芦苞涌水经济项目重磅签约——总投资1.76亿,创全国最高纪录!
佛山全域水经济试点项目再添新成果。2月25日上午,佛山市举行三水区芦苞镇一河两岸芦苞涌水经济项目签约仪式...[阅读全文]
2025-02-26 10:24:22 人气:2259
畅享自在生活,来罗浮宫Homewalk
从客厅开始规划洄游动线,让家流动起来,选择独立式非靠墙沙发,打破单一路径,串联各个区域,模块化设计更实现了空间的“收放自如”,灵活组合搭配...[阅读全文]
2025-02-25 17:40:24 人气:1981
一顿猛吃后呕血休克,近期大量上市!很多广东人爱吃
浙江省立同德医院急诊科近日接诊了两位患者,他们因过量食用春笋,出现晕厥、呕血等症状,其中一位甚至出现失血性休克...[阅读全文]
2025-02-25 14:40:40 人气:2040
最高补贴2万!家装厨卫家具可用!领券方式→
个人消费者领取“8折”或“8.5折”资格劵后,到参与活动的商家线下核销,直接减免核销金额。资格劵需实名领取和使用,不可拆分、提现、转赠、...[阅读全文]
2025-02-25 14:27:34 人气:2143
3月1日起施行!缺斤少两,最高罚10万元!
集贸市场的公平秤放在哪里?经营者应如何规范使用计量器具?消费者复核发现短秤缺量,找谁索赔?此前,国家市场监督管理总局...[阅读全文]
2025-02-25 10:07:14 人气:2147
佛山“西甲”7月开踢,即日起接受参赛报名!
佛山“西甲”作为珠三角地区为数不多的11人制成年男子业余足球赛,由于历年来在西南街道举办,又是区域高水平足球赛事,被群众俗称为“西甲”足球联赛...[阅读全文]
2025-02-25 09:57:42 人气:2207
佛山街坊,千万别摘、千万别买、千万别吃!
据媒体报道,2024年底,广东肇庆一位老人在一店铺购买药材“海风藤”煲汤饮用,喝完后昏迷不醒,最终不治身亡...[阅读全文]
2025-02-24 15:22:29 人气:2083
潮流入室,装饰灵感在罗浮宫大爆发!
通过创意无限的装饰元素与细节设计,将家打造成充满纯真和乐趣的「玩趣空间」,带来一场「回到童年」的沉浸式体验。...[阅读全文]
2025-02-24 11:28:25 人气:2068
冷空气+“阿雨”连击!本周天气有变!
预计今日(2月24日)多云间晴,早晚温度较低;25日维持多云天气,气温回升;26日起雨雾天气趋于明显。近期天气变化节奏快...[阅读全文]
2025-02-24 10:00:15 人气:1944
全省首个水上立交迎首场龙舟赛!
2025年苏岗五人龙艇比赛的放龙仪式在顺德桂畔海水上立交举行,全省首个水上立交迎来首场龙舟赛。57支参赛队伍展开激烈角逐...[阅读全文]
2025-02-24 09:31:12 人气:2784
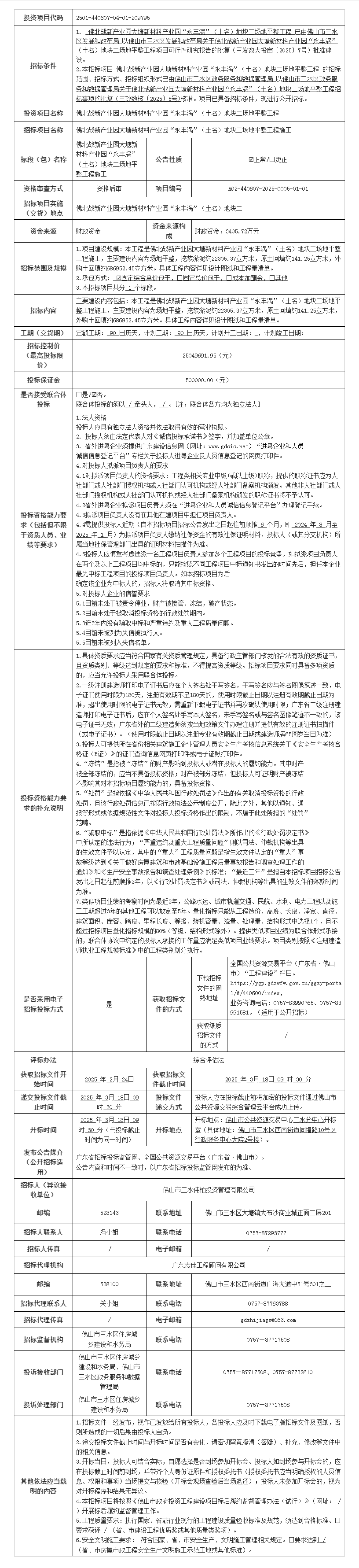
佛北战新产业园大塘新材料产业园“永丰涡”(土名)地块二场地平整工程施工招标公告
佛北战新产业园大塘新材料产业园“永丰涡”(土名)地块二场地平整工程 已由佛山市三水区发展和改革局 以佛山市三水区发展和改革局关于佛北战新产业园大塘新材料产业园...[阅读全文]
2025-02-26 14:04:20 人气:1477
佛山市南海区殡仪馆改扩建项目设计服务招标公告
佛山市南海区殡仪馆改扩建项目 已由 佛山市南海区发展和改革局 以 南发改资投审〔2024〕17号 批准建设...[阅读全文]
2025-02-24 14:50:17 人气:1653
佛山市三水区芦苞镇医养结合项目勘察设计招标公告
佛山市三水区芦苞镇医养结合项目已由 佛山市三水区芦苞镇经济发展办公室以 2501-440607-04-01-883565批准(备案)建设。...[阅读全文]
2025-02-24 14:48:58 人气:2712
南海区北村水系流域水环境综合治理项目-大布涌节制闸提水泵站、瓜步汛引水泵站改造工程勘察设计
南海区北村水系流域水环境综合治理项目已由佛山市南海区发展和改革局以南发改资(2019)129号批准(备案)建设...[阅读全文]
2025-02-24 14:48:19 人气:2269
广东舞蹈戏剧职业学院粤剧教育实训中心大楼项目工程造价咨询
本项目新建 1 栋粤剧教育实训中心大楼,包括教学实训区、实践表演区、展览展示区、地下室及配套工程。粤剧教育实训中心大楼总用地面积为 10569.69 ㎡,总建筑面积为 44175.47 ㎡...[阅读全文]
2025-02-24 14:45:52 人气:3190
2025-2026年顺德区机关大楼后勤综合服务招标公告
2025-2026年顺德区机关大楼后勤综合服务招标项目的潜在投标人应在广东省政府采购网https://gdgpo.czt.gd.gov.cn/获取招标文件...[阅读全文]
2025-02-23 14:18:46 人气:4397
佛山市国防教育训练中心主副食配送服务竞争性磋商公告
佛山市国防教育训练中心主副食配送服务采购项目的潜在供应商应在广东省政府采购网https://gdgpo.czt.gd.gov.cn/获取采购文件...[阅读全文]
2025-02-23 09:58:32 人气:1374
佛山市顺德区伦教医院腹腔镜系统采购项目招标公告
佛山市顺德区伦教医院腹腔镜系统采购项目招标项目的潜在投标人应在广东省政府采购网https://gdgpo.czt.gd.gov.cn/获取招标文件...[阅读全文]
2025-02-23 09:53:30 人气:1350
2025-2028年残疾人康复服务项目(二次)招标公告
2025-2028年残疾人康复服务项目(二次)招标项目的潜在投标人应在广东省政府采购网https://gdgpo.czt.gd.gov.cn/获取招标文件...[阅读全文]
2025-02-23 09:50:12 人气:1562
佛山市交通运输局饭堂食材配送服务项目竞争性磋商公告
佛山市交通运输局饭堂食材配送服务项目采购项目的潜在供应商应在广东省政府采购网https://gdgpo.czt.gd.gov.cn/获取采购文件...[阅读全文]
2025-02-23 09:46:36 人气:1998
高明区公益一类医疗卫生事业单位公开招聘
根据工作需要,佛山市高明区公益一类医疗卫生事业单位面向社会公开招聘27名合同制工作人员。现将有关事项公告如下:...[阅读全文]
2025-02-26 09:49:01 人气:1357
高明区城市重建和项目代建中心公开招聘
高明区城市重建和项目代建中心副主任兼高级工程师(管理八级兼专业技术七级岗位)1名,使用公益一类事业单位编制...[阅读全文]
2025-02-26 09:37:46 人气:1198
杨和镇村(社区)党群服务中心公开招聘村(社区)党群服务中心辅助人员
报名方式:网络报名。请报名人员将所需材料(电子扫描件)打包为一个压缩文件,以“杨和镇村(社区)辅助人员报名材料+职位代码+姓名”...[阅读全文]
2025-02-25 15:16:10 人气:1130
高明技师学院招聘生活指导老师
佛山高明技师学院创办于1997年,是由高明区人民政府举办的公办学校,开展预备技师、高级技工教育,同时面向社会开展职业技能培训...[阅读全文]
2025-02-23 09:33:49 人气:1216
高明华英学校招聘体育教师
高明华英学校是佛山市第一所市区共建、区教育局直属的九年一贯制优质公办名校。学校坐落于高明中心城区西江新城...[阅读全文]
2025-02-23 09:20:36 人气:1339
快投简历!南海九江多所公办中小学招老师→
因工作需要,佛山市南海区九江镇教育系统公办中小学需要招聘临时聘用专任教师(以下简称“临聘教师”),现将招聘事宜公告如下...[阅读全文]
2025-02-21 10:21:22 人气:1302
三水白坭美食新地标招聘啦!诚邀您的加入!
佛山市三水汇景商业管理有限公司,是广州知名餐饮八贤馆与国资白霓文旅教育公司合资组建的精品粤菜餐饮企业,计划在三月中旬开业,现诚邀您的加入...[阅读全文]
2025-02-20 15:23:01 人气:1329
三水公安公开招聘警务辅助人员51人!
因工作需要,佛山市公安局三水分局2025年统一公开招聘一批警务辅助人员,现将有关事项公告如下:...[阅读全文]
2025-02-20 14:59:39 人气:1466
高明华英学校招聘初中数学教师
高明华英学校是佛山市第一所市区共建、区教育局直属的九年一贯制优质公办名校。学校坐落于高明中心城区西江新城,总占地面积约100亩...[阅读全文]
2025-02-16 09:47:55 人气:1099
佛山市高明区西江新城第一小学招聘英语教师
佛山市高明区西江新城第一小学开办于2018年9月,位于佛山市高明区荷城街道明湖南路338号。学校按照省标准化学校的要求进行设计和建设...[阅读全文]
2025-02-16 09:42:31 人气:1103
来佛求职的青年博士研究生可免费住南海星级酒店→
35岁以下的青年博士(前100名),需在来佛求职7日前关注【青春佛山】微信公众号,并通过公众号菜单栏点击进入【佛山青年卡】平台,点击【青年安居】服务板块...[阅读全文]
2025-02-25 14:23:58 人气:1127
南海丹灶镇珍丰公园站R大广告位等一批物业租赁公告
交易底价含税费,税费包含增值税及附加、房产税、土地使用税、印花税,签订合同时以该面积为准,不再重新测量,广告位位置及规格明细详见《丹灶镇珍丰公园站R大广告位等一批物业交易方案》...[阅读全文]
2025-02-24 14:34:47 人气:1158
南海桂城街道林岳大道南侧97.12亩土地使用权租赁
意向人可登录广东省公共资源交易平台(佛山市)>交易公开>国有产权>交易公告页面(网址:https://ygp.gdzwfw.gov.cn/ggzy-portal/#/440600/index)下载本项目交易文件...[阅读全文]
2025-02-24 14:33:17 人气:1062
南海桂城街道鹿璟村俊雅居铺位101号等一批物业租赁项目(第二次)
3.产权证照情况:有不动产权证4.本标的物禁止用作违法经营及危险易燃易爆行业,不得经营饮食行业,物业内不准住人。...[阅读全文]
2025-02-24 14:31:49 人气:1085
佛山市南海区兴夏物业开发有限公司B633物业租赁项目(二次)
租金收取方式:租金按月缴纳。在租赁期内,承租方必须于每月15日前足额缴纳当月的租金、综合设施配套服务费及上月的其它相关费用(如水、电费等)...[阅读全文]
2025-02-24 14:30:34 人气:1133
南海九江镇2025年第12批次资产竞投
旧河清营业房;九江镇儒林东路文明巷(二楼);九江镇太平西路46号金晖园A座首层9号铺;九江镇儒林东路文明巷二、三层;九江镇人民路5-6号106-108铺;九江镇儒林东路文明巷二...[阅读全文]
2025-02-24 11:10:12 人气:1242
佛山市南海区兴夏物业开发有限公司B403物业租赁项目(二次)
租金收取方式:租金按月缴纳。在租赁期内,承租方必须于每月15日前足额缴纳当月的租金、综合设施配套服务费及上月的其它相关费用(如水、电费等)。租赁期内,无递增...[阅读全文]
2025-02-23 14:54:03 人气:1347
南海桂城街道科创路东侧、林岳大道南侧土地使用权租赁
1.中华人民共和国境内的企业法人、个体经营者、自然人,除法律、法规另有规定外,均可申请参加竞买活动。2.本次网上竞价采用增价方式进行报价,按照价高者得原则确定竞得人。...[阅读全文]
2025-02-23 14:52:34 人气:1155
南海桂城街道林岳社区广明高速北侧地段土地使用权租赁
租赁土地范围内有属招/出租人的苗木,由招/出租人在签订租赁合同之日起三个月内对地上苗木进行出售,依法依规处置。苗木出售后招/出租人才能移交土地给竞投人...[阅读全文]
2025-02-23 14:45:41 人气:1123
南海区桂城街道灯湖初级中学室内游泳馆物业租赁项目
1签订合同之日7日内向出租人缴纳第一年的承包租金,签订合同之日起372日内缴纳第二年承包租金,签订合同之日737日内缴纳第三年承包租金...[阅读全文]
2025-02-23 14:41:56 人气:1532
佛山年夜饭之珍馐美馔与祥瑞象征
在佛山,白切鸡是年夜饭必不可少的一道菜。选用优质的三黄鸡,经过精心处理后,用热水浸熟,保持了鸡肉的鲜嫩和原汁原味。鸡皮金黄爽滑...[阅读全文]
2025-01-28 09:03:45 人气:7217
66道佛山地标美食正式授牌
近日,2025佛山市“品味佛山 焕新过年”系列促消费活动启动,66道佛山地标美食及相关认定餐饮经营企业被正式授牌...[阅读全文]
2025-01-21 10:12:27 人气:7317
三水长寿醋又上央视,明晚播出→
在三水,有一道传统美食,无论三水人去哪里,一到饭点就想来喝一碗。它有“液体榴莲”的“威名”,很多人第一次吃都是捏住鼻子硬着头皮一口闷...[阅读全文]
2024-10-30 14:49:15 人气:9752
顺德5家餐厅上榜“2024年南部人气餐厅”!
9月5日,匠心营造·凤凰网美食盛典暨2024金梧桐中国餐厅指南南部人气餐厅颁奖晚宴于合肥君悦酒店举办,为206间餐厅颁发南部人气餐厅奖项...[阅读全文]
2024-09-08 10:27:11 人气:72940
顺德鱼皮角、干蒸、地道肠有团体标准了!
近日,由佛山市顺德区津津食品有限公司牵头,顺德职业技术学院、广东产品质量监督检验研究院、广东省农业科学院蚕业与农产品加工所...[阅读全文]
2024-08-15 11:19:34 人气:22322
2024顺德鱼生节有新动作!风味“八阵图”亮相!
2024顺德鱼生节新闻发布会在顺德区容桂街道龙悦湾酒家举行。来自政府、各镇街餐饮协会及企业代表近百人参与...[阅读全文]
2024-07-17 09:15:59 人气:25943
佛山河鲜地图上新 → 出发!
三水因为地处三江交汇处,得天独厚的地理环境使这里的河鲜凭借“鲜嫩爽滑”闯出一片天。嘉鱼、龙脷鱼、三黎鱼等不少特色鱼虾为三水所独有...[阅读全文]
2024-07-15 10:46:51 人气:29612
三水云东海推出“广府菜三水荷花宴”团体标准
三水区云东海街道办事处举办了“放心消费美食集聚区双承诺单位”颁牌仪式暨“广府菜三水荷花宴”团体标准推广会。当天,云东海街道向10家餐饮店颁发“放心消费美食集聚区双承诺单位”牌匾...[阅读全文]
2024-06-16 09:03:27 人气:10568
美狮美高梅“蜀道”再度荣获米其林一星荣誉 正宗成都四川菜匠艺 勇获业界权威认可
【2024年3月14日,澳门】美高梅欣然宣布,旗下位于美狮美高梅内的餐厅“蜀道”在最新公布的《香港澳门米其林指南2024》中,再度获评为米其林一星餐厅...[阅读全文]
2024-03-14 21:05:58 人气:27468
佛山柱侯酱:一道美食背后的传奇故事
柱侯酱是佛山地区的特产之一,其名字来源于创始人梁柱侯。在清朝嘉庆年间,梁柱侯最初在佛山祖庙摆摊卖牛杂,因其发明了柱候酱...[阅读全文]
2024-02-02 15:47:47 人气:13381
来佛山求职,免费住!
佛山青年人才驿站是为来佛逐梦青年提供落脚港湾的一项公益项目。驿站提供最长5天的免费住宿,并提供长租优惠、政策咨询,就业指导、城市融入等综合服务...[阅读全文]
2025-02-21 09:27:06 人气:4649
佛山一城中村改造项目动工,预计交楼938套!位置就在→
“有家就有佛山造”安置房示范项目签约仪式暨中建国际佛山禅城郊边村城中村改造项目安置房建设启动仪式在中建国际佛山禅城郊边村城中村改造项目安置房项目现场隆重举行...[阅读全文]
2025-02-19 15:08:10 人气:3435
南海西樵首个“第四代住宅”项目启建!地铁上盖!
滔莲龙湾一号项目启动仪式在南海区西樵镇碧霞三路北侧地块顺利举行,标志着西樵镇首个第四代住宅项目启建,将采用“智慧+科技+空中花园”设计,户型整体使用率最高达120%...[阅读全文]
2025-02-19 10:23:34 人气:4258
南海最新住房租金水平披露→
根据南海区各镇街各类型住房市场平均租金水平,桂城和大沥的租金水平较高,二居室住宅平均租金水平根据步梯房和电梯房的不同...[阅读全文]
2024-12-29 10:28:00 人气:6407
取消面积限制!二孩家庭最高可贷140万元!
佛山“楼市九条”有关住房公积金的新政策正式出台。11月29日,佛山市住房公积金管理中心发布两则通知,取消了公积金贷款对住房面积的限制...[阅读全文]
2024-12-02 09:44:39 人气:7222
佛山将启动存量房收购!首个项目落地……
佛山市南海区黄岐东秀城中村改造项目于近日签订安置房回购协议,两家政策性银行将于近期发放购买安置房专项借款11.9亿元...[阅读全文]
2024-11-13 10:54:08 人气:7360
六大银行集体宣布!完善商业性个人住房贷款利率定价!
工商银行、农业银行、中国银行、建设银行、交通银行、邮储银行六大商业银行31日发布公告,将从11月1日起,陆续对商业性个人住房贷款利率实行新的定价机制...[阅读全文]
2024-10-31 14:44:18 人气:7743
支持商转公!佛山再发布9条楼市新政!
为全面贯彻落实党中央、国务院决策部署,加快构建房地产发展新模式,持续推进我市房地产市场平稳健康发展,结合我市当前实际...[阅读全文]
2024-10-26 09:18:29 人气:8017
佛山市首宗1天完成一手房“带押过户”!
新政的适用范围为“带押确权”和一手房“带押过户”,其中,一手房“带押过户”适用对象是已经竣工验收并且开发商已完成了不动产首次登记的新建商品房...[阅读全文]
2024-10-23 08:22:19 人气:7219
房地产政策“组合拳”来了
,国务院新闻办公室举行新闻发布会,住房城乡建设部部长倪虹和财政部、自然资源部、中国人民银行、国家金融监督管理总局负责人介绍促进房地产市场平稳健康发展有关情况...[阅读全文]
2024-10-18 09:12:31 人气:11035
南海里水蝴蝶兰,香飘全球!3000款新品种免费赏→
里水镇万顷园艺世界农业示范区—岭南农业产业创意园内热闹非凡,2025广东蝴蝶兰新品种展正式开幕。活动汇聚全球100多家蝴蝶兰企业...[阅读全文]
2025-02-25 09:51:43 人气:6034
佛山国际机床展|2025华南开春首场机床展
本届佛山国际机床展聚焦家具家电零配件加工、新能源汽车零部件制造、模具加工等应用领域,将携手500+国内外机床产业链企业...[阅读全文]
2025-02-08 11:02:43 人气:10497
南海大吉·西樵工业艺术展开张了!
艺术化的表达方式,是此次展览最大的看点。展会围绕陶瓷、纺织、文旅、大健康等产业主题,策划了“天生地造”“应势而生”“结缔共生”及“新生不息”四大篇章...[阅读全文]
2025-01-10 10:06:23 人气:7331
全国知名陶塑作品,即日起在顺德陈村展出!
《回娘家》《洞房花烛夜》《恩爱夫妻》《蛇年顺景》……喜欢雕塑作品的市民看过来,陈村有好物。即日起至2025年1月8日(逢周一闭馆)...[阅读全文]
2024-11-26 15:47:15 人气:7609
2024中国(义乌)外贸工厂展览会12月6日义乌启幕
中国义乌外贸工厂展览会暨跨境电商采购交易会(以下简称:义乌外贸工厂展)是国内以中小型工厂为主体...[阅读全文]
2024-11-18 16:57:21 人气:6115
万众期待 11月15日,第19届中博会如约而至!
第十九届中国国际中小企业博览会(以下简称中博会)将在广州广交会展馆C区盛大举行。在这里,你不仅能亲身体验到来自世界各地的特色商品...[阅读全文]
2024-11-13 20:14:11 人气:6286
广交会上,“佛山制造”圈粉全球客商!
本届广交会展览总面积155万平方米,展位总数7.4万个,设55个展区、171个专区,涌现一批新企业、新产品、新技术、新业态。展会分三期举办...[阅读全文]
2024-10-21 15:25:10 人气:9044
第41届佛山陶博会10月18日开幕
第41届佛山陶博会10月18日开幕。本届陶博会以“绽放”为主题,中国陶瓷城、佛山中国陶瓷卫浴总部、佛山国际会议展览中心三大展馆设有13个主题展区...[阅读全文]
2024-10-20 08:23:19 人气:8865
中国氢能产业大会即将开幕!
西樵十分好玩,邀您登西樵山、访桑园围、渡平沙岛、游南海湾、寻岭南味、品广府菜、会黄飞鸿、赏千古情、钻研学游、逛艺术节...[阅读全文]
2024-10-18 09:53:41 人气:9011
第136届广交会即将开幕!佛山参展亮点提前看→
本次广交会,佛山市共有726家企业参展,展位数达到1896个,位居全省第三,参展企业数创历史新高。其中,品牌展位635个,一般性展位1261个...[阅读全文]
2024-10-15 08:49:17 人气:8427
广州多条在建地铁线路进度超9成
二十二号线后通段均为地下站,埋深大、结构复杂决定了站内电扶梯抬升高度较高,4座车站共需安装130多台电扶梯,平均设备数量远超常规地铁车站...[阅读全文]
2025-02-24 15:20:33 人气:2760
广州多区宣布:65岁及以上老人免费体检,不限户籍!
老年人健康管理服务是国家基本公共卫生服务的重要内容之一,为老年人每年免费提供1次健康体检,帮助老年人尽早发现健康风险因素...[阅读全文]
2025-02-24 15:13:30 人气:3079
教育部公布2025年高考时间,部署招生工作→
全国统考于6月7日开始举行,具体科目考试时间安排为6月7日9:00至11:30语文;15:00至17:00数学...[阅读全文]
2025-02-20 15:24:12 人气:2594
广州商品房销售公示新规!明确配套学校以教育局公布为准→
广州市住建局发布了关于进一步规范商品房销售现场信息公示的通知(下称新版通知),完善销售现场公示管理,减少买卖双方因信息不对称引起的矛盾纠纷...[阅读全文]
2025-02-19 14:23:32 人气:4071
从广州市区飞香港机场26分钟!最快年中开通!
海珠(琶洲)低空飞行运营中心预计将于今年年中投入使用,未来,乘坐航空器(直升机)从海珠(琶洲)低空飞行运营中心至广州白云国际机场预计只需要9分钟...[阅读全文]
2025-02-10 10:45:28 人气:4168
广州南站10分钟直通天河核心地段!广佛环线城际铁路最新进展!
二十二号线后通段(陈头岗-芳村)土建工程累计完成91%。4座车站均已封顶开展机电施工;4个区间中,3个已贯通,1个进行土建施工...[阅读全文]
2025-01-01 08:30:31 人气:4503
2025年,广州将力争再新增普通高中学位1万个
今年,广州普通高中学位有了显著的增加,增量超过了1万个,这样的学位建设“加速度”在未来是否能够保持甚至加强呢?...[阅读全文]
2024-12-27 11:01:20 人气:5178
12月28日14时,广州首条地铁环线开通!
十一号线全程44.2公里,线路途经天河、白云、越秀、荔湾和海珠五个中心区,串起琶洲、金融城、天河北...[阅读全文]
2024-12-26 11:14:03 人气:3451
广州正式官宣!11区迎春花市时间、地点来了!
2025年广州传统迎春花市将沿袭“一区一花市”集中举办模式11个区各举办各具特色的传统迎春花市最早的花市(增城区)将于2025年1月19日开放一直延续到1月29日(年初一)...[阅读全文]
2024-12-20 09:37:27 人气:3167
2024年广州市番禺区教育系统校园招聘“优才计划”公告
根据事业单位公开招聘有关规定,按照“公开、平等、竞争、择优”的原则,为满足教育事业发展需要,吸引优秀高校毕业生到广州市番禺区教育系统工作...[阅读全文]
2024-12-12 09:11:44 人气:2689
数智物联电梯总部基地落户禅城!总投资超10亿元!全区“首拍”!
该项目不仅是禅城“重返制造业主战场”战略的又一里程碑,更是南庄镇都市工业向智能化、集群化迈出关键一步,也是2025年南庄镇锚定...[阅读全文]
2025-02-26 10:33:43 人气:3534
三水云东海政企银联动开启高质量发展新篇章
2025年开年之际,云东海街道以"开局即冲刺"的奋进姿态,全力开展资金募集与融资工作,为街道重点项目及国企投资项目的顺利推进注入强大动力...[阅读全文]
2025-02-22 10:18:15 人气:3227
2025中国流行面料优秀奖!南海西樵这些企业入选→
中国国际面料设计大赛由中国纺织工业联合会主办,中国纺织信息中心、国家纺织产品开发中心、中国国际贸易促进委员会纺织行业分会等单位共同承办...[阅读全文]
2025-02-21 10:13:56 人气:2838
鲨鱼妹妹海洋空间定位系统智造项目签约落户高明
随着高明区新春大招商行动持续推进,招商团队通过前方敲门拜访+后方快速推进,已取得了多个项目签约的成果...[阅读全文]
2025-02-21 09:19:05 人气:2716
南海桂城企业完成佛山首个大模型备案!零的突破!
目前全国仅有200多个模型完成备案,此次成功备案不仅折射出金赋科技在人工智能领域的深厚实力,也将有望为桂城人工智能的快速发展注入强劲动能...[阅读全文]
2025-02-20 09:30:08 人气:3330
屈臣氏国内最大生产基地在三水投产!年产值超10亿!
作为长江实业集团有限公司旗下子项目,广东屈臣氏食品饮料有限公司佛山三水智能生产基地项目在白坭镇投产。作为屈臣氏集团在内地最大生产基地...[阅读全文]
2025-02-19 14:50:59 人气:3282
香港出口贸易公司寻求家居类别生产厂家!出口欧洲!(附产品图片参照)
出口地区:欧洲;在全球经济一体化的大背景下,贸易的边界不断拓展,外贸市场充满着无限的机遇与挑战。为了满足日益增长的市场需求,提升产品竞争力...[阅读全文]
2025-02-15 11:32:22 人气:2837
亲商 重商 安商 富商 佛山书记市长致信无缝服装企业家鼓劲加油
专业生产无缝服装热熔胶条的佛山市盈美佳服装材料有限公司总经理王仲宏,在农历年末的2025年元月16曰收到佛山市委书记唐屹峰...[阅读全文]
2025-01-17 13:45:46 人气:3115
三水·郁南产业共建基地揭牌!首期选址面积约10000㎡!
三水·郁南产业共建基地在佛北战新数智城签约并揭牌。三水区和郁南县将依托产业共建基地,发挥各自优势,开启两地产业协同发展、优势互补新篇章...[阅读全文]
2025-01-16 15:35:00 人气:2944
世界级重磅奖项!海天味业入选智能制造“灯塔工厂”!
世界经济论坛(WEF)公布最新一批全球制造业领域“灯塔工厂”名单,400年老字号海天味业旗下高明工厂成功认证 “灯塔工厂”...[阅读全文]
2025-01-16 10:12:45 人气:4415
佛山市个人住房公积金贷款利率下调!
佛山市住房公积金管理中心发布通知称,根据《中国人民银行关于下调个人住房公积金贷款利率的通知》要求,自2024年5月18日起,下调个人住房公积金贷款利率0.25个百分点...[阅读全文]
2024-05-20 09:41:59 人气:18842
佛山住房公积金提取有新变化→
为进一步整合民生服务资源,加快推进民生用卡服务集成融合,佛山市住房公积金管理中心增加“佛山市社会保障卡”作为住房公积金提取划账银行账户...[阅读全文]
2023-11-02 11:26:54 人气:35290
佛山住房公积金新政8月起实施
据佛山市住房公积金管理中心消息,《佛山市住房公积金管理中心关于阶段性提高个人住房公积金贷款额度的通知》将于8月1日起实施...[阅读全文]
2023-07-25 14:59:21 人气:37393
在外市缴存公积金,这样也能申请贷款!
登录佛山市住房公积金管理中心网站【个人网上办事大厅(入口)】→主借款人登录→【我要办理】→【异地缴存明细申报】...[阅读全文]
2023-07-04 12:25:37 人气:38742
租房提取公积金有变化!7月1日起,最高可提取超6万元!
根据《佛山市住房公积金管理中心关于调整佛山市提取住房公积金支付房租有关事项的通知》(佛房金管〔2023〕29号),现将佛山市2023年度...[阅读全文]
2023-06-30 08:08:22 人气:38932
佛山公积金贷款上限拟提至50万/人,夫妻最高可贷100万
佛山市住房公积金管理中心发布《关于阶段性提高个人住房公积金贷款额度的通知(征求意见稿)》。其中提出,缴存职工个人申请的...[阅读全文]
2023-06-28 15:09:15 人气:35657
7月起多孩家庭住房公积金额度更高!提取额度上调好消息!
为贯彻落实党中央“租购并举”的决策部署,支持职工合理住房需求,根据《住房公积金管理条例》有关规定以及《住房城乡建设部 财政部 人民银行关于放宽提取住房公积金支付房租条件的通知》...[阅读全文]
2023-06-26 01:12:36 人气:38122
佛山职工租房提取额度上调!下月起公积金有新变化
职工在本市连续足额缴存住房公积金满3个月,本人及配偶在本市无自有住房且租赁住房的,可提取夫妻双方住房公积金支付房租...[阅读全文]
2023-06-16 10:06:06 人气:39965
住房公积金最新相关问题解答
在本市连续足额缴存住房公积金满3个月”是指职工在本市开设账户满3个月且已连续足额缴存住房公积金满3个月...[阅读全文]
2023-06-02 09:05:55 人气:40990
公积金提取额度上调,可按月提!多孩家庭额度更高!
职工在本市连续足额缴存住房公积金满3个月,本人及配偶在本市无自有住房且租赁住房的,可提取夫妻双方住房公积金支付房租...[阅读全文]
2023-06-02 08:59:27 人气:39472
佛山人才,租房有补贴!别忘了复核→
您此前已领取过租房补贴,但当前工作单位与资格申请时不一致,发生过同区工作单位变更,此时您应先完成【同区变更单位申请】后...[阅读全文]
2024-07-06 07:43:33 人气:29204
禅城区祖庙街道上门提供养老待遇资格认证服务
在祖庙街道行政服务中心工作人员的耐心服务和指导下,通过智能手机人脸识别等操作或现场收件等形式,60多名老人顺利完成了养老待遇资格认证...[阅读全文]
2024-03-31 08:42:27 人气:26674
3月21日开放参保!2024年“健康·佛医保”来啦
连续参保四年、三年或者两年无理赔的,医保目录内个人负担费用补偿、医保目录外个人自费费用补偿起付线分别下调...[阅读全文]
2024-03-19 14:57:59 人气:16822
一次申报、待遇直享!工伤保险“多件事一次办”全面升级
在佛山市社会保险基金管理局、市政务服务数据管理局、市行政服务中心的指导下,南海区作为争先示范区,从职工办事的难点堵点出发...[阅读全文]
2024-01-16 09:47:33 人气:31790
佛山新市民在支付宝办理居住证等业务,可领取专属医疗保险!
符合相关条件的新市民通过支付宝“佛山新市民服务通”在线办理相关业务,专享医疗保险投保后前两个月免费体验,包含好医保·门诊险产品以及好医保·长期医疗(0免赔)产品...[阅读全文]
2024-01-09 10:43:45 人气:30640
禅城社保推行“智能语音客服” 实现“政策找人”精准高效
养老保险待遇核定、养老资格认证,关系着养老待遇能否按时发放,是退休长者最为关切的事情。为满足群众需求...[阅读全文]
2023-12-30 11:21:11 人气:32898
佛山南海在全市首推!港澳居民可“掌上办”居民医保
据南海区政务服务数据管理局消息,南海在全市首推港澳居民参加城乡居民基本医疗保险“掌上办”,在南海生活的港澳人员可通过线上操作...[阅读全文]
2023-12-08 10:25:50 人气:21026
跨省异地看病怎么走医保,领你全流程办理→
推出“高效办成一件事”系列服务,助力提升办事便利和效率。今天推出“高效办成一件事”第1期:跨省就医直接结算...[阅读全文]
2023-12-05 11:12:02 人气:20226
佛山医保新规出台!事关住院、大病保险→
《佛山市基本医疗保险住院管理办法》按照“分类保障、统一管理,优化待遇、保障权益,提升服务、完善细节”的原则,对待遇和管理进行全面优化提升...[阅读全文]
2023-12-05 11:10:59 人气:18081
2024年度佛山居民医保申报开始啦!
为深入贯彻落实习近平总书记关于医疗保障事业的重要指示批示和重要讲话精神,提升居民医保参保率...[阅读全文]
2023-11-04 10:54:57 人气:15250
禅城区2025年度积分入户指标数和分配方案的公告
根据《佛山市人民政府办公室关于印发佛山市2025年度积分入户指标数和分配方案的通知》(佛府办函〔2025〕1号)的文件精神...[阅读全文]
2025-01-14 15:16:01 人气:9831
佛山市2025年度积分入户指标数最新出炉
2025年度积分入户指标数为5000个,其中禅城区800个、南海区1900个、顺德区2000个、高明区100个、三水区200个...[阅读全文]
2025-01-10 09:30:45 人气:7589
租房也能入户!符合条件当场办理!
申请人、随迁人的居民身份证(年满16周岁或以上必须提供)、居民户口簿。属集体户的,提供本人的常住人口登记卡...[阅读全文]
2024-10-18 12:23:09 人气:11519
佛山实施新政后,居住半年以上就能入户!
本市持自有合法产权住宅房屋的非本市户籍人员,可以在房屋所在地申请入户,共同居住生活的配偶、未成年子女可以随迁...[阅读全文]
2024-07-11 07:45:23 人气:27319
佛山户籍新政实施首月,申请人数升升升
佛山市发布了《佛山市人民政府办公室关于稳定居住就业入户事项调整的通知》(佛府办〔2024〕7号),自发布之日起施行...[阅读全文]
2024-06-28 07:57:44 人气:30419
佛山迎来新市民入户高峰
自5月13日佛山开始实施稳定居住就业入户新政以来,新市民入户申请积极性爆棚,佛山不少行政服务中心预约爆满。数据显示...[阅读全文]
2024-05-17 14:58:43 人气:17156
佛山入户新政解答:持有公寓可以入户吗?在哪办理?
从5月13日开始就可以申请办理。线上请到“粤居码”微信小程序申请(选择“其他户籍业务”—“市外迁入”—“稳定居住就业”)...[阅读全文]
2024-05-16 08:31:46 人气:16656
南海桂城新市民积分入户申请须知→
具有大学本科以上学历或者中级及以上专业技术资格且年龄在50周岁以下的,不受1年社保限制,申请时上1个自然月起在我市缴纳社会保险费即可按照...[阅读全文]
2024-05-13 09:47:07 人气:16531
佛山市孩子入学,入户要趁早!盘点入户方式→
在我市合法稳定就业满3年(连续缴纳社会保险满3年,或连续经商满3年,可互补叠加),并有合法稳定住所(含租赁)的人员,本人及其共同居住生活的配偶...[阅读全文]
2024-02-29 08:26:15 人气:17748
“佛山新市民积分计算器”帮你一键估算积分
本系统结果仅供参考,真实结果需前往佛山新市民通提交资料申请。本系统暂时只收录了全市积分,各区的加分项请参考区政策文件。...[阅读全文]
2023-12-31 10:52:27 人气:22018
佛山人才子女入学申请开始,这类人才需到线下申请
即日起至3月10日,2025年佛山市人才子女入学服务申请开启,符合条件的人才可按指引为子女申请2025年秋季学期入读佛山市幼儿园小班...[阅读全文]
2025-02-25 09:39:24 人气:1446
佛山中考体育考试项目、评分标准有调整→
包括《国家学生体质健康标准》(下称《国标》测试)、体育课运动技能评价(下称《体评》)和体育项目考试三部分...[阅读全文]
2025-02-19 09:53:41 人气:3899
事关幼儿园收退费!3月起实施→
当前,佛山全市共有1100多所幼儿园。《通知》指出,此次修订主要是适应学前教育发展、细化收费管理、加强收费监管的需要...[阅读全文]
2025-02-14 10:32:19 人气:3282
2025年高考补报名通知来了!
近日,省教育考试院发布《关于做好广东省2025年普通高考补报名工作的通知》。因各种原因尚未报名的人员可在2025年2月17日至19日通过广东省普通高考报名系统...[阅读全文]
2025-02-09 12:12:21 人气:1926
佛山中小学即将开学!广东最新明确:严禁“拖堂”→
根据佛山市2024-2025学年全日制普通中小学校校历,今年佛山市义务教育阶段寒假时间为1月19日至2月12日,普通高中阶段寒假时间为1月23日至2月12日...[阅读全文]
2025-02-09 11:21:26 人气:2138
教育部最新发布!事关中小学生学籍!
修订版《中小学生学籍管理办法》(以下简称《办法》)包括学籍建立与更新、学籍变动管理、保障措施等五章。《办法》突出教育公平...[阅读全文]
2025-02-09 10:15:50 人气:1951
佛山出台“减负十条”:课间延长至15分钟!
佛山市教育局正式发布“减负十条”。其中,要求从2025年春季学期起,义务教育学校每天开设1节体育课,学校课间10分钟调整至15分钟...[阅读全文]
2025-01-23 08:56:50 人气:2876
华东师大二附中美的高中正式封顶!预计今年9月开学!
华东师范大学第二附属中学美的高中(以下简称“美的高中”)主体封顶,该校预计于今年9月份正式开学。这既是2025年佛山教育界新的里程碑...[阅读全文]
2025-01-21 09:24:41 人气:2528
佛山又一所公办初中来了!计划今年秋季新学期启用!
在佛山市顺德区教育发展中心附属学校校名发布暨合作签约仪式上,顺德区容桂街道宣布计划于2025年秋季学期开办顺德区教育发展中心附属学校...[阅读全文]
2025-01-19 10:13:40 人气:3573
三水乐从东平小学获评“第三批广东省中小学劳动教育特色学校”称号
在“佛山市劳动教育特色学校”“佛山市首批校园微农场”建设的基础上,东平小学精研劳动教育,继续探索,荣获“第三批广东省中小学劳动教育特色学校”称号!...[阅读全文]
2025-01-10 11:08:38 人气:3029
南海狮山官窑生菜会+抢花炮+龙狮汇演,2月23日开锣!攻略→
全天筵开800多席!狮山官窑生菜宴即将开锣!时间:2025年2月23日(正月廿六)午宴12:00开始,晚宴18:30开始。地点:佛山市南海区狮山镇官窑文化广场...[阅读全文]
2025-02-20 14:30:37 人气:4799
佛山猜灯谜:智慧与欢乐的交织
灯谜的内容丰富多样,涵盖了历史、文化、地理、科学、生活常识等各个领域。有的谜题巧妙运用了汉字的结构和意义,有的则需要对诗词典故有一定的了解...[阅读全文]
2025-02-12 08:32:16 人气:3957
佛山“行通济”:万人空巷的祈福盛事
“行通济,无闭翳”,这是佛山流传已久的一句俗语。“行通济”是佛山一项极具特色和影响力的传统民俗活动...[阅读全文]
2025-02-12 08:29:24 人气:2518
佛山高明“行神”:独特的民俗盛宴
“行神”通常在元宵节前后举行。这一天,人们会精心装扮一尊神像,将其安放在特制的轿子里。伴随着热闹的锣鼓声和欢快的鞭炮声...[阅读全文]
2025-02-12 08:27:12 人气:3658
“享狮山 过大年”玩转新春民俗+景点+商圈!
超120项活动:邀你走进狮山看民俗 、嗨潮玩、游景点 、赏美景、逛商圈 、品美食、耍文化、 趣乡村...[阅读全文]
2025-01-23 10:42:55 人气:2938
南海大沥、盐步醒狮盛会来了!时间、地点→
作为大沥的传统民俗,盐步龙狮大会从明清时期开始盛行至今,并定于每年的正月十一举行。2月8日(正月十一),盐步龙狮大会将在大沥镇盐步公园开锣...[阅读全文]
2025-01-14 15:29:16 人气:5137
胥江祖庙庙会,一场万人空巷的民俗盛会!
胥江祖庙庙会是流行于胥江地区,融民间信仰、世俗性、群众性、娱乐性为一体的综合性民间文化活动...[阅读全文]
2024-12-31 10:26:23 人气:4479
佛山新城这场潮玩嘉年华12月13日约定你!烟花瀑布、非遗火壶都来了!
非遗火壶,以火为媒,以壶为载。当夜幕降临,焰火点燃,化为璀璨星光,那一抖、一敲、一洒,如星河闪烁,传递祝福,驱走邪崇...[阅读全文]
2024-12-09 10:20:25 人气:4992
佛山高明这个土特产,清甜无渣
“丰”景独好 “葛”显神通2024年高明区更合镇合水粉葛文化节在巨泉村委会田村举行。活动评选出今年的“葛王”,更合农业发展有限公司...[阅读全文]
2024-11-25 10:46:27 人气:5055
佛山秋色分为七个色,你知道有哪些吗?
《粤小记》记载,每年九月,佛山儿童装扮鼓吹,绕村夜行,“名曰秋色,是其遗制。”就是对明代佛山秋景活动的传承...[阅读全文]
2024-10-29 19:17:10 人气:6374
南海影视城,1元入园!
穿旗袍1元畅游!穿汉服1元畅游!cosplay 还是1元畅游!中央电视台南海影视城2025旗袍文化节来了!...[阅读全文]
2025-02-24 09:22:10 人气:3299
佛山南海有为馆三大展览等你来感受艺术!
“南海大吉·西樵工业艺术展”,是西樵首个工业艺术主题展览,以“造物启生”为主题,深度挖掘西樵本地陶瓷、纺织、文旅、大健康等领域的创新力量...[阅读全文]
2025-02-21 09:48:02 人气:5143
广东南海大地艺术节吸引136万人次参观,带动消费超9.3亿元!
第二届广东南海大地艺术节圆满落幕。过去3个月,第二届广东南海大地艺术节吸引136 万人次参观体验,带动文旅消费超9.3亿元...[阅读全文]
2025-02-19 10:26:36 人气:3616
广东南海大地艺术节展期延长!游玩攻略→
第二届广东南海大地艺术节展期延长4天。已购且尚未使用的艺术护照至2月16日(周日)前仍有效...[阅读全文]
2025-02-13 10:35:26 人气:2909
佛山梁园即将开放元宵“夜游”
开放时间及票价:佛山梁园将于2025年2月12日—16日开放夜游,夜游时间为18:00-21:00(20:30停止入园)...[阅读全文]
2025-02-11 11:30:29 人气:3073
佛山春节,亲子欢乐游玩指南
千灯湖公园在春节期间会举办灯光秀,五彩斑斓的灯光照亮夜空,营造出如梦如幻的氛围。孩子们可以在湖边嬉戏玩耍,欣赏美丽的夜景...[阅读全文]
2025-02-03 09:01:45 人气:3081
新春初五,高明盈香生态园见闻
一进入生态园,满眼的绿色便让人心情愉悦。大片的草地像是一块柔软的绿色地毯,一直延伸到远方。道路两旁,五彩斑斓的花朵争奇斗艳,红的像火...[阅读全文]
2025-02-02 08:40:49 人气:2811
年初四,来一场说走就走的旅行
在年初四这个充满生机与希望的日子里,佛山的市民们或许已经厌倦了节日里的走亲访友和常规活动,内心渴望着一场能释放自我...[阅读全文]
2025-02-01 08:05:00 人气:2791
年初三,佛山市民宜去的游玩地
佛山祖庙是不可错过的好去处。这座历史悠久的庙宇,承载着佛山深厚的文化底蕴。在这里,能欣赏到精湛的岭南建筑艺术,感受木雕、砖雕...[阅读全文]
2025-01-31 08:43:33 人气:3476
佛山市民年初三的游玩胜地推荐
1. 西樵山:自然风光秀丽,有众多的名胜古迹和文化景点,是登高祈福的好去处。2. 祖庙:佛山的标志性景点,能欣赏到精美的岭南建筑和精彩的武术、醒狮表演。...[阅读全文]
2025-01-31 08:41:32 人气:4884
佛山市顺德区佛山福盈酒店:豪华与舒适的典范
酒店的外观气势恢宏,内部装饰豪华典雅,充满了现代时尚的气息。步入大堂,高挑的空间、璀璨的水晶吊灯以及精美的大理石地面,营造出奢华而温馨的氛围...[阅读全文]
2024-09-18 08:38:46 人气:16618
佛山市顺德区凤佛山依家精品酒店:精致体验,宾至如归
酒店的外观设计独具特色,融合了现代与当地文化元素,给人留下深刻的印象。步入大堂,宽敞明亮的空间、高雅的装饰和热情的服务人员...[阅读全文]
2024-09-18 08:02:05 人气:15963
佛山新颖宾馆:舒适与便捷的休憩之所
宾馆地理位置优越,交通便利。周边有多条公交线路,临近[主要交通枢纽],方便宾客前往顺德区的各个景点和商业中心...[阅读全文]
2024-09-06 08:31:10 人气:18493
佛山雅致宾馆:顺德的温馨驿站
宾馆地处顺德区的繁华地段,周边交通十分便利,距离[主要交通枢纽或地标]仅[距离]。无论是商务出行还是休闲旅游...[阅读全文]
2024-09-06 08:28:28 人气:19050
维也纳酒店(佛山顺德伦教店):舒适与品质的栖息之所
酒店地理位置优越,交通便利。周边配套设施齐全,临近商业中心、旅游景点和交通枢纽,方便宾客出行和购物娱乐...[阅读全文]
2024-09-05 11:19:42 人气:19047
佛山泓丰酒店:舒适与品质的完美邂逅
酒店的外观设计独具特色,融合了现代与传统的元素,给人留下深刻的印象。步入大堂,宽敞明亮的空间、精致的装饰和热情的服务...[阅读全文]
2024-09-01 15:26:59 人气:19430
城市便捷酒店(龙江会展中心店):顺德的舒适驿站
酒店的外观设计简约大方,内部装修精致典雅。步入大堂,宽敞明亮的空间和热情周到的服务人员给人宾至如归的感觉...[阅读全文]
2024-08-27 10:49:03 人气:11036
佛山旺业酒店(龙江会展中心店):顺德的温馨港湾
旺业酒店的外观气派,内部装饰精美。步入大堂,宽敞明亮的空间、优雅的装饰和热情友好的工作人员,让人立刻感受到温馨与舒适...[阅读全文]
2024-08-27 10:47:22 人气:20207
维纳斯国际酒店(龙江会展中心店):顺德的奢华休憩之所
酒店坐落于顺德区的核心地段,临近龙江会展中心,交通网络发达,出行极为便利。其优越的地理位置使它成为商务人士和游客的理想选择...[阅读全文]
2024-08-27 10:46:08 人气:19842
品质之选:佛山市顺德区亿湖烟酒店
亿湖烟酒店堪称丰富多样。香烟品牌涵盖了国内众多知名品牌以及一些特色地方品牌,能够满足不同消费者的需求...[阅读全文]
2024-08-21 08:38:30 人气:20746
珠江医院三水医院新城院区启动试业下月对外开业
据了解,试业期间仅对院内职工开展健康体检业务,暂无对外开业。新城院区将于3月28日开始门诊、急诊正式对外开业,6月份住院部也将开业...[阅读全文]
2025-02-22 10:00:37 人气:2264
佛山市第二人民医院绿岛湖院区下月试运行启用
佛山市二医绿岛湖院区是省重点建设项目,其占地面积120亩,总建筑面积约27.31万㎡,总投资33.75亿元,设置床位1200张...[阅读全文]
2025-02-22 09:56:35 人气:2937
南方医科大学珠江医院三水医院专家团队周三来芦苞义诊
为了更有效地推动省级优质医疗资源向基层倾斜,提高基层医疗服务的能力,实现资源的共享和优势互补,共同谋求发展...[阅读全文]
2025-01-14 15:24:58 人气:3654
高明合水医院焕新开业,健康服务再升级!
佛山市高明区合水医院是经上级卫生行政部门正式批准成立的非营利性医院、综合性一级医院、国家医保定点医疗机构...[阅读全文]
2025-01-04 15:26:31 人气:5508
高明人医、高明中医院迎来升级改造!正式奠基!
区人民医院新院区建设:在区人民医院门诊大楼旁,一座规划设计为15层,以术科、妇产科为主的综合大楼即将拔地而起。...[阅读全文]
2024-12-31 13:47:00 人气:3846
顺德区第三人民医院改扩建工程封顶
顺德区第三人民医院(北滘医院)举行改扩建工程喜封金顶仪式。作为“佛山市医疗机构设置‘十四五’规划”之一,顺德区第三人民医院(北滘医院)改扩建项目未来投入使用后...[阅读全文]
2024-12-30 10:03:30 人气:3663
顺德区第三人民医院改扩建工程封顶
顺德区第三人民医院(北滘医院)举行改扩建工程喜封金顶仪式。作为“佛山市医疗机构设置‘十四五’规划”之一,顺德区第三人民医院(北滘医院)改扩建项目未来投入使用后...[阅读全文]
2024-12-30 10:03:30 人气:3581
顺德区中西医结合医院!均安这家医院升格啦!
,顺德区中西医结合医院与广州中医药大学顺德医院正式签署《医教研合作战略协议》,为两家医院之间的深度合作搭建起新的桥梁,将推动区域中西医结合医疗...[阅读全文]
2024-12-29 10:33:09 人气:5004
南方医科大学珠江医院三水医院揭牌
佛山市三水区召开南方医科大学珠江医院三水医院干部大会,并举行南方医科大学珠江医院三水医院(下称“珠江医院三水医院”)揭牌仪式...[阅读全文]
2024-12-25 14:59:02 人气:2888
禅城实现公立医院合规建设全覆盖!
为进一步打造禅城区属公立医院服务优势,禅城区卫生健康局自2023年下半年起,以“合规建设”为突破口,创新性地将...[阅读全文]
2024-12-22 15:39:04 人气:2823
广湛高铁、地铁3号线……2025年,佛山交通有这些目标
争取珠三角枢纽(广州新)机场上半年开工建设;加快建设广湛高铁、珠肇高铁、深南高铁、广佛西环、地铁4号线一期等轨道项目;...[阅读全文]
2025-02-25 10:17:58 人气:1489
三水中心城区多路段围蔽施工!
为落实省、市关于“百千万工程”和绿美广东生态建设的工作部署,聚焦群众对城市优美水生态的关切,我区于2024年10月启动实施三水区污水厂配套管网综合建设工程...[阅读全文]
2025-02-24 15:05:24 人气:1332
明天起,高明文明路将分段围蔽作业→
因文明路部分行道树生长过盛,枝叶茂密遮挡路灯,影响夜间行车及行人的安全,存在较大的安全隐患...[阅读全文]
2025-02-24 09:40:07 人气:1296
佛山禅城这些公交路线有调整
取消行驶海八路辅道、叠滘路,绕行文华北路后接回原线路行驶。取消停靠:叠北村委、叠滘第二小学、南海棉二厂、叠滘市场、叠南村委站。...[阅读全文]
2025-02-24 09:25:53 人气:1430
佛山地铁4号线有新进展已有8座车站主体结构封顶
佛山地铁4号线一期工程西起北江大道站,东至港口路站,串联三水区、南海区和禅城区,线路全长55.22公里,全线设33座车站,...[阅读全文]
2025-02-22 10:02:24 人气:1333
顺德龙江“观音开库”在即,交通管制+停车指引请查收
为确保群众出行畅通;活动期间交警部门将对相关路段实施交通管制!记得查收后再出发!管制时间:2月22日18时至2月23日03时...[阅读全文]
2025-02-21 10:16:06 人气:1399
南海桂城部分公交线路有调整!围蔽施工!
为配合叠滘大道现状合流管道进行雨污分流施工,我办计划于2025年2月23日至4月23日,对叠滘大道(叠北社区居委会至海五西路)进行局部分段围蔽施工...[阅读全文]
2025-02-20 15:31:58 人气:1571
禅城古新路与莲江路交叉口南侧调整围蔽施工范围和时间
古新路(莲江路口)目前已完成所有管线迁移工作,因同济路西延线工程(华宝北路至槎湾路)施工需要,需继续施工连接西二涌两侧涵洞...[阅读全文]
2025-02-16 10:20:12 人气:1262
开学了!禅城新一批“校园公交”来了!
为了让学生乘坐公交更通达、更便捷,禅城区根据学生出行需求打造了5条公交“护学线路”。护学线路会根据学校提供的上下学时间和路程的长短不一...[阅读全文]
2025-02-13 09:38:53 人气:1292
佛山五区已落地实施!居住权登记来了!
居住权登记服务已在全市五区落地实施,共办理38宗居住权设立登记。此项业务的高效开展既是我局践行“以人民为中心”发展理念的生动实践...[阅读全文]
2025-02-22 09:33:21 人气:6120
新市民服务管理中心可以办理居住证业务了
为进一步加强新市民服务管理,向新市民提供更加优质、便捷、高效的政务服务,白坭镇新市民服务管理中心将增设新市民事务服务点,受理新市民相关政务业务...[阅读全文]
2024-08-21 15:03:49 人气:21175
顺德户政、不动产和商事登记业务办理量呈井喷式增长
当前,顺德区户政、不动产和商事登记业务办理需求呈现井喷式增长,据悉,顺德区、镇(街道)两级强联动,出实招、解民忧,通过加号源...[阅读全文]
2024-06-21 10:24:04 人气:11774
学生出入境业务办理有变化!
1.预约禅城、南海、高明、三水区专场服务的,可通过“广东出入境”微信公众号预约;2.预约顺德区专场服务的,可通过“顺德政务百事通”微信公众号预约...[阅读全文]
2024-06-13 09:46:08 人气:14380
佛山禅城区民政局大年三十正月十五都可办理婚姻登记
春节将至,有不少想趁农历新年和心爱之人喜结连理、完成“人生大事”的市民。大年三十当天可以进行婚姻登记吗?2月14日“情人节”正值春节假期...[阅读全文]
2024-01-26 10:30:02 人气:31254
禅城石湾镇街道便民服务中心揭牌启用
石湾镇街道便民服务中心近日揭牌启用,新大厅两层共4700平方米,开设55个综合服务窗口,承接社保、卫健、市监等11个职能部门400多个事项...[阅读全文]
2024-01-23 10:01:33 人气:35748
禅城高明三水开设出入境办证“学生专场”,周末也能办!
2024年1月7日、14日两个周日全天(8:30-12:00,14:00-17:30)。在禅城区就学的未满16周岁在校中小学生(学生户籍为本省及省外户籍,不含港澳台居民)。...[阅读全文]
2024-01-08 15:37:37 人气:35506
佛山三水区特定人员参加工伤保险工伤认定申请办事指南
从业单位应当在职工发生事故伤害或者被诊断、鉴定为职业病之日起30日内(不含事故当日),向从业单位所属镇街公共服务办公室负责工伤认定经办窗口提出工伤认定申请...[阅读全文]
2024-01-07 10:39:15 人气:35148
庄子素解 第二章 徐无鬼
徐无鬼因女商见魏武侯,武侯劳之曰:“先生病矣!苦于山林之劳,故乃肯见于寡人。”徐无鬼曰:“我则劳于君,君有何劳于我!君将盈耆欲...[阅读全文]
2023-02-09 09:38:10 人气:49871
庄子素解 第一章 庚桑楚
老聃之役有庚桑楚者,偏得老聃之道,以此居畏垒之山。其臣之画然知者去之,其妾之挈然仁者远之。拥仲之与居,鞅掌之为使。居三年,畏垒大壤...[阅读全文]
2023-02-08 10:52:56 人气:47251
庄子素解 第十五章 知北游
知北游于玄水之上,登隐弅之丘,而适遭无为谓焉。知谓无为谓曰:“予欲有问乎若:何思何虑则知道?何处何服则安道?何从何道则得道?...[阅读全文]
2023-02-07 08:44:53 人气:48280
庄子素解 第十四章 田子方
田子方侍坐于魏文侯,数称谿工。文侯曰:“谿工,子之师耶?”子方曰:“非也,无择之里人也;称道数当,故无择称之。”文侯曰:“然则子无师邪?...[阅读全文]
2023-02-06 09:41:31 人气:47573
庄子素解 第十三章 山木
【原文】庄子行于山中,见大木枝叶盛茂,伐木者止其旁而不取也。问其故,曰:“无所可用。”庄子曰:“此木以不材得终其天年。...[阅读全文]
2023-02-02 08:43:02 人气:47877
庄子素解 第十二章 达生
达生之情者,不务生之所无以为;达命之情者,不务知之所无奈何。养形必先之以物,物有余而形不养者有之矣;有生必先无离形...[阅读全文]
2023-01-31 09:26:23 人气:51521
[东方哲学] 一处不立 处处能立
一处不立 处处能立;亦即任何角度与立场都不立,任何角度与立场都能立;也即全然地、无条件地接纳与随机(缘)起用;云门禅三句:涵盖乾坤,截断众流,随波逐流...[阅读全文]
2022-06-08 08:31:38 人气:52563
获取深度世界真相信息的两种途径
人获取外部信息的最原始、最基础的方式就是感觉;感觉信息来源的最初端口就是感觉器官;感觉器官的阀域与自身承受力决定了人感知外部环境的上下极限...[阅读全文]
2022-06-08 08:26:00 人气:50489
物理学遇到意识素解(7)
如果一位值得信赖的朋友告诉你一些似乎可笑的事情,你会尝试着揣摩他或她可能的真实意思。值得信赖的物理学演示就告诉了我们某些看似荒谬的东西。因此,我们试图解释这些结果可能的真正意思。...[阅读全文]
2019-12-16 09:48:47 人气:39254
海外需求萎靡背后:美国进口全面收缩、欧盟现结构性变化
5月中国进出口商品总值为5011.91亿美元,同比下降6.2%。其中出口总值2834.99亿美元,同比下降7.5%;进口总值2176.92亿美元...[阅读全文]
2023-06-24 20:30:07 人气:33340
欧洲议会已批准通过《新电池法》,新能源卖家将面临更加严格的考验
近日,欧洲议会议员以 587 票赞成、9 票反对和 20 票弃权通过了与理事会达成的一项协议(针对在欧盟销售的所有类型电池的设计、生产和废物管理的新规定-《新电池法》)...[阅读全文]
2023-06-24 20:28:34 人气:19981
美国亚马逊的销售税和免税的州有哪些?
美国的销售税是美国州和地方政府对商品及劳务,按其销售价格的一定比例征收的一种税款,是在美国发生消费的时候,由消费者一方缴纳的税款...[阅读全文]
2023-06-24 20:27:41 人气:33361
Amazon 店铺代运营案例:家居类目
窗帘,浴帘的工厂,工厂OEM实力非常强,专注于传统外贸贴牌,国内天猫京东都有店,想要扩展海外渠道...[阅读全文]
2023-06-24 21:41:21 人气:22924
Amazon 店铺代运营案例:户外类目
效果:宏那运营团队进行账户诊断后,重新调整了广告,优化了产品线。进行2个月的调整后,销售额增长180%...[阅读全文]
2023-06-24 21:38:22 人气:22278
Amazon 店铺代运营案例:家居类目
吸尘器类目,宏那团队根据客户工厂优势,放弃竞争激烈的美国站点,选择切入日本站点,第三个月单品达到7W美金销售额...[阅读全文]
2023-06-24 21:36:20 人气:22431
Amazon 店铺代运营案例:饰品类目
目前效果:通过半年的测试留存,和铺货老链接的优化,日出单在平均700单左右,同比增长100%;由单SKU日均平均出单5-10单左右...[阅读全文]
2023-06-24 21:34:33 人气:13904
Amazon 店铺代运营案例:宠物类目
目前效果:运营人员一年内通过选品测试留存,现平均日销售额8000美金,每天单款SKU出单60个左右,SKU12个,月度销售额在30W美金+...[阅读全文]
2023-06-24 21:31:31 人气:10153
Amazon运营团队老师介绍:simon
有8年的亚马逊运营经验,为20+ 多个品牌工作过,其中包括类目 Top10的卖家。擅长运营广告...[阅读全文]
2023-06-24 21:16:54 人气:10453
Amazon运营团队老师介绍:Fanny
Fanny:7年亚马逊操盘经验,擅长广告,运营策略制定,并着手从0-1打造过多个百万级别的项目;统筹各个项目的开展计划...[阅读全文]
2023-06-24 21:11:52 人气:6719
卧室家居风水布局:打造舒适与和谐的睡眠环境
卧室作为我们日常休息和恢复精力的场所,其家居风水布局对于居住者的身心健康和家庭和谐有着不可忽视的影响。了解并遵循卧室的风水原则,可以为您打造一个舒适、和谐的睡眠环境...[阅读全文]
2024-02-20 09:46:18 人气:15713
客厅家居风水布局:营造和谐与繁荣的社交空间
客厅作为家庭的核心区域,是家人聚会、招待客人的重要场所。一个和谐的客厅家居风水布局,不仅可以提升居住者的生活品质,还能为家庭带来好运和繁荣。...[阅读全文]
2024-02-20 09:44:52 人气:17184
餐厅家居风水布局:打造美味与和谐的用餐环境
餐厅作为家庭中重要的功能区域,不仅是家人用餐的地方,也是与亲朋好友聚会交流的场所。一个好的餐厅家居风水布局,能够提升家庭成员的食欲,增强家庭和谐氛围...[阅读全文]
2024-02-20 09:43:33 人气:16361
卫生间家居风水布局:打造舒适与和谐的卫浴空间
卫生间作为家庭中私密且重要的功能区域,其家居风水布局对于家庭成员的身心健康和家庭和谐有着不可忽视的影响。一个好的卫生间家居风水布局,能够提升家庭成员的幸福感,增强家庭的正能量。...[阅读全文]
2024-02-20 09:39:02 人气:15331
为什么家居不宜挂太多红色装饰物?
健康平安人生,一定要认识和拥有3个贵人:西医(治标)、中医(治本)、易医(治根)。当西医不行就要找中医...[阅读全文]
2022-06-25 21:03:39 人气:66555
如何将一间旧厂房催旺吉运?
企业新入驻旧厂房,如何做到催旺吉运,达至丁财两旺的效果?这就需要风水的综合策划:大门口形象包装,出入口的八卦方位...[阅读全文]
2022-06-25 21:01:04 人气:70371
装修前规划风水,好处多多
现在越来越多的人认识科学风水的好处,看风水已经是很平常的事。在装修前,先邀请风水师前来勘察毛坯房环境...[阅读全文]
2022-06-25 20:58:23 人气:65272
三角形的办公室如何化解?
方正规整的办公室气场稳定,三角形或不规整的办公室气场混杂,卦位不全,锐气回冲,形成老总思维不定,判断能力减弱。将三角形地方加上屏风...[阅读全文]
2022-06-21 20:33:27 人气:67491
工厂机器为什么不能放在车间中心点
工厂老板由于对风水不熟悉,为了方便,将重型机器设备放在车间〈宅)中心。宅中心为太极点,玄空风水叫“五黄大煞”,只能静不能动,如遇某年的流年凶星飞临该位...[阅读全文]
2022-06-21 20:29:46 人气:64214
召回!市场监管总局发布通告,涉及多款汽车
日前,丰田汽车(中国)投资有限公司根据《缺陷汽车产品召回管理条例》和《缺陷汽车产品召回管理条例实施办法》的要求...[阅读全文]
2025-02-19 15:50:38 人气:3274
电动自行车安全技术规范,9月1日实施!
电动自行车强制性国家标准修订后正式对外发布,《电动自行车安全技术规范》(GB 17761—2024)将于2025年9月1日实施...[阅读全文]
2025-01-14 09:32:21 人气:7123
铸高端大马力轻卡标杆 庆铃五十铃新600系列佛山上市
12月26日,“一芯向上 码力全开”庆铃五十铃新600系列高端大马力轻卡上市活动在佛山隆重举行。此次活动不仅彰显了庆铃...[阅读全文]
2024-12-27 09:54:08 人气:3658
大大大微卡!祥菱M2 PLUS五大场景实况挑战“大”展身手!
祥菱M2 PLUS,不止于大。2024年10月,以“4米12大空间 多拉更多赚”为主题的福田祥菱M2 PLUS城市货运场景“大”挑战正式开始...[阅读全文]
2024-10-22 16:55:23 人气:6775
顺德最新倡议:降低电动自行车充电服务费!
为贯彻落实国家和省关于规范电动自行车充电收费行为的有关文件,结合我区电动自行车安全隐患全链条整治工作要求,积极创造条件降低充电服务费...[阅读全文]
2024-10-22 08:52:29 人气:6699
这些车辆最新召回!涉及这些品牌!
日前,铃木(中国)投资有限公司根据《缺陷汽车产品召回管理条例》和《缺陷汽车产品召回管理条例实施办法》的要求...[阅读全文]
2024-10-21 16:06:53 人气:6696
汽车置换更新补贴追溯至7月24日!
现将个人消费者乘用车置换更新补贴实施时间由2024年9月1日(含当日,下同)往前追溯至2024年7月24日,即对个人消费者在2024年4月1日至2024年12月31日期间转让本人名下注册登记的乘用车...[阅读全文]
2024-10-14 09:51:32 人气:7447
佛山首家二手车一站式登记服务站正式揭牌运营!
佛山优车机动车登记服务站正式揭牌运营。市商务局、市国资委、市公安局交警支队、佛山交通集团、佛山市邮政公司等相关单位及其代表出席活动现场...[阅读全文]
2024-09-11 10:14:08 人气:12960
汽车以旧换新最新通知!补贴更高!
●对符合《汽车以旧换新补贴实施细则》规定,报废旧车并购买新车的个人消费者,补贴标准由购买新能源乘用车补1万元...[阅读全文]
2024-08-17 08:36:42 人气:16506
广东最新规定!事关电动车充电收费!
广东省发展改革委、广东省市场监管局发布《关于贯彻落实规范电动自行车充电收费行为的通知》(简称《通知》),明确提出电动自行车户外充电设施的充电电费和服务费应分别标示...[阅读全文]
2024-08-14 15:36:29 人气:7424
家具盛宴!第 45 届国际龙家具展览会震撼启幕!
全球家具看顺德,顺德家具看龙江。家具产业是龙江的根基,也是龙江和顺德的亮丽名片。经过五十多年的发展...[阅读全文]
2024-03-17 09:55:30 人气:16640
佛山机场重建航站楼进度刷新!效果图曝光!
按照建设目标和设计规划,由中国联合航空出资建设的新航站楼预计在2024年上半年完成建设并投入使用...[阅读全文]
2023-12-25 09:23:04 人气:31375
佛山国家高新技术产业开发区
佛山高新技术产业开发区(以下简称“佛山高新区”)于1992年12月经国务院批准成立,是全国最早的53个国家高新区之一...[阅读全文]
2023-08-27 21:28:39 人气:11131
佛山意美家卫浴陶瓷世界
意美家,全称意美家卫浴陶瓷世界(Casa Ceramics&Sanitarywares Mall),位于广东省佛山市禅城区季华四路与雾岗路口交汇处,原名为“河宕陶瓷批发直销仓”...[阅读全文]
2023-08-27 21:26:18 人气:11110
澳大利亚技术移民移民
澳洲技术移民是为了引进海外人才,促进澳洲劳动力市场平衡和发展而推出的移民政策,不仅适用于国内有专业技能的技术人才,也适用于在澳留学生,且移民成本低...[阅读全文]
2022-07-07 22:07:38 人气:54798
加拿大BC省雇主担保移民
新政策自2015年1月1日起开始实施。新政后增加了SIRS打分系统,每月公布2次分数,达到此分数的要求的申请人将被移民局选中。因此只要你的职业在加拿大NOC职业列表或职业列表中...[阅读全文]
2022-07-07 22:03:09 人气:55200
美国eb3雇主担保移民
美国eb3雇主担保移民 Other works按照美国移民法,职业移民划分为五类。而EB-3就属于职业移民的第三优先。EB-3职业移民的第三优先类别包括熟练工人、学士学位持有人以及其它工人...[阅读全文]
2022-07-07 21:59:21 人气:53504
马来西亚永久居留(红卡)
PR是PermanentResident的英文缩写,中文是永久居留的意思。获得PR, 就是获得永久居留身份证。 马来西亚永久居留(红卡)是大马政府授予给外国人士的永久居留身份证...[阅读全文]
2022-07-07 21:41:23 人气:54901
高明明城镇凭借新材料产业逐浪全国千强镇
“政府审批速度很快,当年拿地当年投产,为后面企业上市打下很好的基础。”广东中旗新材料股份有限公司副总经理、总工程师李勇所指的这宗地块...[阅读全文]
2025-02-25 15:05:19 人气:1444
南海狮山打造仓储&集拼分拨中心,助区域物流降本增效!
广东南海一汽大众铁路专用线项目配套用房一期工程在狮山官窑物流枢纽园区举行开工仪式。这一重大项目的启动,标志着狮山“五城”之一的佛山国际物流商贸城...[阅读全文]
2025-02-25 09:54:45 人气:1429
顺德机器人产业一路“狂飙”!抢占“制高点”!
日前,在广州举行的2025年广东省高质量发展大会上,美的集团股份有限公司董事长方洪波现场发言时表示,美的在机器人与自动化板块上的业务营收已突破300亿元...[阅读全文]
2025-02-20 09:54:40 人气:1691
吴江变压器产业项目落户高明
佛山市投资促进局、高明区人民政府与吴江变压器有限公司签订投资意向书,吴江变压器产业项目落户高明区富湾湖能源电力设备产业园。高明区委书记姜岳新...[阅读全文]
2025-02-20 09:42:08 人气:1682
顺德容桂战新区又一总部项目建设启动!“开门红”!
成田(广东)科技总部项目在容桂战略性新兴产业开发区启动,为2025年容桂工业投资“开门红”拉开序幕。这一总投资4亿元的项目,达产后产值3.5亿元,企业产能将提升50%以上...[阅读全文]
2025-02-10 10:39:17 人气:2004
佛山这个超级商业体即将全城“刷屏”!95%为佛山新城首店,招商率超80%!
2024年底,广州地铁11号线正式通车,广佛轨道网络进一步完善;2025年初,陈奕迅即将在佛山新城连开6场演唱会,新年伊始...[阅读全文]
2025-01-14 11:00:17 人气:2314
三水西南2024:城市沿江向新,产业兴水突围
坐拥“三江汇流”自然景观,让三水区西南街道的发展与水密不可分。在1月6日召开的中共佛山市委十三届九次全会首次提出环两江示范区...[阅读全文]
2025-01-09 11:01:32 人气:2912
三水:产业向新行,能级再跃升
佛山市委十三届九次全会暨市委经济工作会议召开,佛山市委书记唐屹峰向全会做工作报告,强调要以二次创业的奋斗姿态“再造一个新佛山”...[阅读全文]
2025-01-08 10:12:42 人气:2824
南海九江一总部项目奠基!打造“酒店+康养”家具新模式!
雅格美天酒店·康养智能智造科技家具总部项目在临港国际产业社区举行奠基仪式。项目总投资5亿元,占地50.3亩,将为九江家具产业转型升级注入强劲动力...[阅读全文]
2025-01-08 09:43:29 人气:2583
南海大沥藤编主题园区获批!
大沥黄岐凤秀岗一带是闻名中外的“藤乡”,是非物质文化遗产——南海藤编的经营集聚地。大沥藤编兴盛于清末,在20世纪六七十年代进入鼎盛期...[阅读全文]
2025-01-08 09:36:32 人气:2700
禅城石湾黎冲状元文化广场奠基仪式举行
2月18日,石湾镇街道举办黎冲状元文化广场奠基仪式。项目位于魁奇路南侧,一期工程于2024年12月28日开工...[阅读全文]
2025-02-19 10:16:01 人气:5475
三水将新增一个高端酒店综合体!总投资5.3亿元!
三水乐平高端酒店综合体项目正式动工,项目总面积20.8亩,总投资5.3亿元,将进一步推动乐平镇第三产业发展...[阅读全文]
2024-12-27 10:32:46 人气:7216
禅城东基·禅西环宇城 将于12月28日开业!
东基·禅西环宇城位于季华二路北侧,紧邻佛山地铁2号线智慧新城站。东基·禅西环宇城是东基控股与中海商业在禅西新城板块联合打造的超10万㎡的品质型购物中心...[阅读全文]
2024-12-24 09:44:37 人气:33522
顺德大良一商贸综合体正式动工!总投资4000万→
在喜乐喧天、鞭炮齐鸣的热烈氛围中,备受瞩目的苏岗商贸综合体(暂定名)建设项目正式破土动工,标志着这一重要民生工程的全面启动...[阅读全文]
2024-11-14 15:30:49 人气:4632
繁华新地标:佛山市顺德区凯盛广场
凯盛广场地理位置优越,交通便捷,周边配套设施完善。它坐落在顺德区的核心地段,多条主要道路在此交汇,无论是驾车还是乘坐公共交通都能轻松抵达...[阅读全文]
2024-10-03 08:33:48 人气:10721
魅力之城:佛山市顺德区宏汇城
宏汇城的建筑设计独具匠心,融合了现代美学与实用功能。外观宏伟壮观,内部装修精致典雅,营造出了舒适且高端的商业氛围...[阅读全文]
2024-10-03 08:31:52 人气:10601
佛山市顺德区印象城购物中心:购物与娱乐的天堂
印象城购物中心占地面积广阔,拥有多层建筑,内部布局合理。一层通常设有国际知名品牌的专卖店和时尚精品店;二层和三层则汇聚了众多流行服饰...[阅读全文]
2024-09-26 08:17:34 人气:11252
佛山市顺德区万象汇:缤纷生活的汇聚之地
万象汇的建筑外观现代时尚,线条流畅,富有设计感。内部空间宽敞明亮,装饰精致,采用了现代化的装修风格,营造出舒适而高端的购物环境...[阅读全文]
2024-09-26 08:16:31 人气:9920
商业新地标——佛山市顺德区广进国际商业中心
广进国际商业中心占地面积广阔,建筑面积庞大。整体布局合理,分为多个功能区域,包括购物中心、家居建材馆、写字楼、酒店以及公寓等...[阅读全文]
2024-09-26 07:58:48 人气:9515
佛山市顺德区合禾国际珠宝创意中心:璀璨光芒的孕育之地
佛山市顺德区合禾国际珠宝创意中心位于顺德区,是一个专注于珠宝产业创新与发展的综合性平台...[阅读全文]
2024-09-25 07:36:55 人气:8894
高明大茶泵站主厂房封顶!事关河江片区!
“大茶泵站重建工程项目主厂房的封顶,预示着这个项目的主厂房主体结构已经完成,也预示着项目水下部分基本完成。”...[阅读全文]
2025-01-06 15:06:42 人气:6967
禅城祖庙南堤街市阔别5年旧址重开!街坊:终于等到了!
新开业的南堤街市位于南堤路和升平交界路口,即中山桥桥底处,市场面积约2600平方米。市场内部分区明确,包含蔬菜、水果、肉类、海鲜...[阅读全文]
2024-11-26 09:48:10 人气:7030
繁华市井——佛山市顺德区永丰市场
永丰市场位于顺德区的核心地段,交通便利,周边居民众多。市场占地面积较大,内部摊位布局合理,通道宽敞整洁...[阅读全文]
2024-09-26 07:50:24 人气:15021
佛山市顺德区番村市场:充满烟火气的生活舞台
番村市场内部布局合理,划分清晰。主要分为蔬菜区、水果区、肉类区、水产区、熟食区、干货区等多个区域,方便顾客快速找到所需商品...[阅读全文]
2024-09-25 07:32:43 人气:17255
佛山市顺德区富裕市场:繁华热闹的民生之所
富裕市场内部空间宽敞明亮。市场布局清晰,分为蔬菜区、水果区、肉类区、水产区、粮油副食区、熟食区等多个区域,方便顾客快速找到所需商品...[阅读全文]
2024-09-25 07:18:06 人气:15318
佛山市顺德区南水市场:繁华市井中的生活百态
南水市场占地面积较大,布局合理清晰。市场内划分了多个区域,包括蔬菜区、水果区、肉类区、水产区、粮油副食区等...[阅读全文]
2024-09-23 15:28:08 人气:15505
汇鲜市场:顺德的美味之源
走进汇鲜市场,首先映入眼帘的是宽敞整洁的布局。市场内部划分清晰,摊位排列有序,通道宽敞明亮,让顾客能够轻松自如地穿梭其中...[阅读全文]
2024-09-22 15:34:02 人气:15249
佛山市顺德区桑麻市场:繁华热闹的生活舞台
市场内部布局合理,摊位规划整齐。蔬菜、水果、肉类、水产、粮油副食等各类商品琳琅满目,应有尽有。新鲜的蔬菜水灵灵地摆放着...[阅读全文]
2024-09-18 15:40:09 人气:15942
顺德光中市场:繁华市井中的生活百态
市场内部布局合理,摊位分类明确。蔬菜区、水果区、肉类区、水产区、干货区等一应俱全,商品琳琅满目。这里的蔬菜水果新鲜水灵,种类丰富...[阅读全文]
2024-09-17 08:23:44 人气:16966
佛山消委会:网络直播套路深,翡翠消费需谨慎!
秦女士浏览某购物网站时,发现某玉石直播间正在直播销售翡翠手镯,主播称该翡翠种水为冰种...[阅读全文]
2022-03-21 15:24:43 人气:65967
机器视觉人才供应链第一梯队:清远市万金目视科技有限公司
清远市万金目视科技有限公司,定位为机器视觉人才供应链第一供应商。首先,以基于机器视觉和深度学习的实战实训平台。为高职高专,大学,提供机器视觉实战实训的人才...[阅读全文]
2021-07-05 15:21:34 人气:99360
跨境电商脱口秀:炮哥刘智勇
炮哥的跨境电商六脉神剑理论、炮哥的跨境电商1357创业模型、炮哥的跨境电商行业快速传播方法论、炮哥的跨境电商合伙人模型...[阅读全文]
2021-07-03 20:33:52 人气:68724
建材家居短视频直播达人——陈宣平
建材家居短视频直播达人——陈宣平,2011年从事互联网行业,2012年进入建材行业媒体工作,主要负责新媒体事业部...[阅读全文]
2021-07-03 20:29:36 人气:93587
广东金麦福餐饮管理服务有限公司
广东金麦福餐饮管理服务有限公司有着多年来连锁经营、机关食堂承包、学校食堂承包、工厂食堂承包、厨房设计经验。致力于食堂承包经营管理...[阅读全文]
2021-07-03 20:25:31 人气:86250
颛孙宏鸽(净雨):书法艺术跨界探索与禅悟
颛孙宏鸽,法名净雨,圣贤名门之后裔,为颛孙子张第七十三代传人,祖籍山东省,中国著名作家、书画家,新闻工作者和社会活动者,公益热心人...[阅读全文]
2021-12-05 20:21:15 人气:71120







































































































































































































































