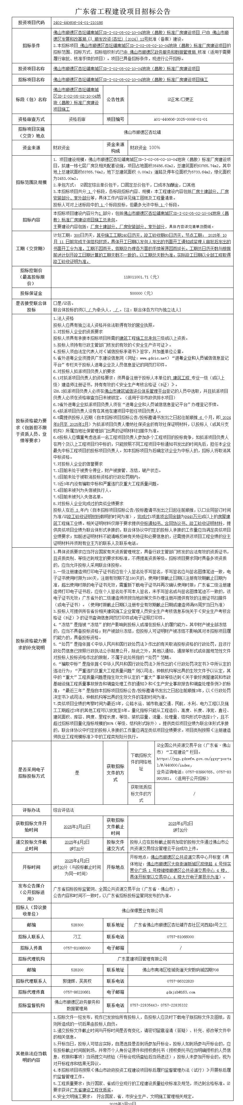
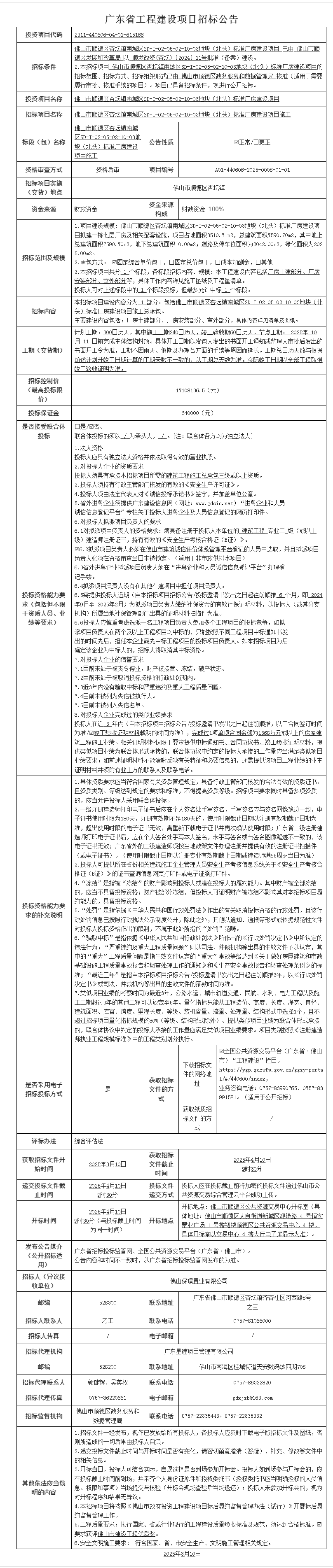
顺德区杏坛镇南城区SD-I-02-05-02-10-04地块(昌教)标准厂房建设项目施工招标公告

当今,女性对健康与美的追求日益精细化,抗糖、抗氧的保养潮流逐渐兴起,成为广大女性追求健康状态的一大趋势。
38女神节期间,Swisse斯维诗双抗丸携手知名新式茶饮品牌“奈雪的茶”,以自然之名满足消费者抗氧、抗糖的细分需求,引领健康新风尚。联名发起“不慌糖有底气,自然斯维诗”系列活动,通过创新的产品组合与立体化营销举措,重新定义“抗糖抗氧”新标准。
聚焦“自然美”深层需求,Swisse斯维诗联名诠释双抗内核
为满足年轻女性日常追求抗糖、抗氧,担心美食与健康无法兼顾的消费痛点,Swisse斯维诗一直深耕口服美容领域,致力以先锋理念,与蕴含创新科技的优质产品持续破圈,让消费者体验到双抗带来的内在底气。Swisse斯维诗旗下首款专业口服抗糖抗氧产品——双抗丸,旨在传递自然健康的生活方式,让消费者拥有享受生活,大胆品尝甜品美食的底气。
延续抗糖抗氧的产品主张,Swisse斯维诗更打破健康营养品与潮流饮品的品类壁垒,联合知名品牌“奈雪的茶”,通过 “不慌糖”的心智传播,加强消费市场对“双抗丸”的价值认同感。
Swisse斯维诗双抗丸,创新抗糖抗氧消费场景
聚焦口服美容赛道高速增长, Swisse斯维诗精准把握消费者需求,在过往爆品抗糖丸的基础上全新升级,打造全新口服抗糖抗氧产品——双抗丸,以自然健康的生活方式,重塑口服美容风潮,助力肌肤焕发年轻光彩。
与此同时,Swisse斯维诗携手奈雪的茶,共同开启 “不慌糖有底气,自然斯维诗”主题活动,传达抗糖抗氧的核心概念。奈雪的茶一直秉承“美好自有力量”的理念,双方的合作旨在共同推广健康、美丽、自然的生活方式,拓宽健康品消费新场景。
线下快闪+线上种草加持,拓圈引领“不慌糖”健康潮流
为加强品牌与消费者的情感链接,融入受众对话场景,Swisse斯维诗开展一系列主题活动,聚焦受众抗糖抗氧痛点,全面覆盖多种消费场景。
活动伊始,Swisse斯维诗将双抗丸两大成分“雨生红球藻虾青素”与“肉桂”变身为萌趣玩偶“嫩嘭嘭”和“透亮亮”,分别以“抗氧王者”与“抗糖新贵”的人设C位出道,生动形象地传递抗氧抗糖的科学原理。
3月5日至9日,Swisse斯维诗将系列活动升级,与奈雪的茶联名的大型主题快闪落地广州万菱汇、上海漕河泾、武汉摩尔城等核心商圈,为广大消费者呈现了一场沉浸式的“双抗不慌糖”健康体验。现场吸引众多年轻爱美人士到场打卡,气氛热烈;明星周也、超人气网红“垫底辣孩”分享双抗初体验,带动#不慌糖有底气自然斯维诗#、#斯维诗奈雪联名#等话题持续发酵,火速出圈。
此外,Swisse斯维诗将线下活动势能延续至线上,不仅在电商域内、奈雪的茶外卖平台和小程序等均有联名活动释出,提供更多的福利优惠;更结合用户高质量原创内容持续发酵,推动“不慌糖”从营销热点延伸为消费趋势,形成从产品成分心智教育到品牌销量的高效转化闭环。
通过场景化营销将健康理念植入日常,从线下体验到线上传播,Swisse斯维诗精准切中消费者健康管理与品质生活的双重期待,将抗糖抗氧的专业产品力转化为可感知的生活方式,让消费者无惧糖分与氧化,自信“有底气”地去品尝各式甜品,成功带动消费市场“不慌糖”的品牌心智教育。
展望未来,Swisse斯维诗将秉承健合集团Premium(高端优质)、Proven(科学验证)、Aspirational(令人向往,追求卓越)、Engaging(参与互动)的PPAE经营模式,始终致力于产品研发与创新,为消费者提供高质量健康营养产品。同时,联合跨垂类合作品牌势能,创新品类营销玩法,继续探索健康与消费的融合边界,助力全家庭营养健康发展。(嘉 宁)

微信
新浪微博
QQ空间
QQ好友
豆瓣
Facebook
Twitter







































































































































































































































