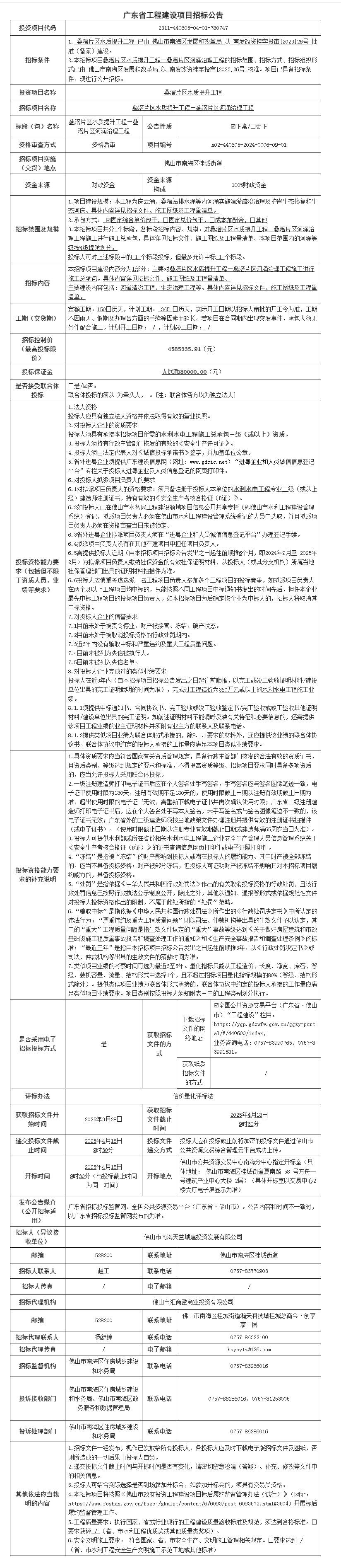
叠滘片区水质提升工程—叠滘片区河涌治理工程招标公告

项目概况
2025年度产品质量监督抽检招标项目的潜在投标人应在广东省政府采购网https://gdgpo.czt.gd.gov.cn/获取招标文件,并于 2025年04月18日 09时00分 (北京时间)前递交投标文件。
一、项目基本情况
项目编号:XY0125008
项目名称:2025年度产品质量监督抽检
采购方式:公开招标
预算金额:2,190,000.00元
采购需求:
二、申请人的资格要求:
1.投标供应商应具备《中华人民共和国政府采购法》第二十二条规定的条件,提供下列材料:
1)具有独立承担民事责任的能力:提供在中华人民共和国境内注册的法人或其他组织的营业执照或事业单位法人证书或社会团体法人登记证书扫描件;如供应商为自然人的提供自然人身份证明扫描件;如国家另有规定的,则从其定。【分支机构投标的,须提供总公司(总所)和分公司营业执照(执业许可证)副本扫描件,具有法人资格的总公司(总所)出具给分支机构的授权书。已由总公司(总所)授权的,总公司(总所)取得的相关资质证书对分支机构有效,法律法规或者行业另有规定的除外。】
2)有依法缴纳税收和社会保障资金的良好记录:提供投标文件递交截止日前6个月内(含截止日当月)任意1个月缴纳税收和社会保险的凭据证明材料扫描件,或依法免税(或不需要缴纳社会保障资金)的相应证明材料,或提供《政府采购供应商资格信用承诺函》(按照招标公告附件1格式进行承诺)。
3)具有良好的商业信誉和健全的财务会计制度:提供2023年度或2024年度财务状况报告扫描件,或投标文件递交截止日前6个月内(不含截止日当月)任意1个月的财务状况报告扫描件,或投标文件递交截止日前6个月内(含截止日当月)基本开户行出具的资信证明扫描件,或提供《政府采购供应商资格信用承诺函》(按照招标公告附件1格式进行承诺)。
4)履行合同所必需的设备和专业技术能力:提供履行合同所必需的设备及专业技术情况表或相关承诺(自拟格式)。
5)参加采购活动前3年内,在经营活动中没有重大违法记录:提供《投标函》(按照公开招标文件第六章《投标文件格式与要求》进行承诺),或提供《政府采购供应商资格信用承诺函》(按照招标公告附件1格式进行承诺)。重大违法记录,是指供应商因违法经营受到刑事处罚或者责令停产停业、吊销许可证或者执照、较大数额罚款等行政处罚。(较大数额罚款:根据财政部关于《中华人民共和国政府采购法实施条例》第十九条第一款“较大数额罚款”具体适用问题的意见:“较大数额罚款”认定为200万元以上的罚款,法律、行政法规以及国务院有关部门明确规定相关领域“较大数额罚款”标准高于200万元的,从其规定。)
2.落实政府采购政策需满足的资格要求:
采购包1(2025年度产品质量监督抽检项目(五金机械、家具及涂料等产品质量监督抽查))落实政府采购政策需满足的资格要求如下:
采购包不属于专门面向中小企业采购项目。
采购包2(2025年度产品质量监督抽检项目(厨卫电器、学生用品、日用及化工产品等产品质量监督抽查))落实政府采购政策需满足的资格要求如下:
采购包不属于专门面向中小企业采购项目。
采购包3(2025年度产品质量监督抽检项目(照明灯具、家用电器及电动自行车等产品质量监督抽查))落实政府采购政策需满足的资格要求如下:
采购包不属于专门面向中小企业采购项目。
3.本项目的特定资格要求:
采购包1(2025年度产品质量监督抽检项目(五金机械、家具及涂料等产品质量监督抽查))特定资格要求如下:
(1)供应商未被列入“信用中国”网站(www.creditchina.gov.cn)“失信被执行人、重大税收违法失信主体、政府采购严重违法失信行为记录名单”记录名单;不处于中国政府采购网(www.ccgp.gov.cn)“政府采购严重违法失信行为信息记录”中的禁止参加政府采购活动期间。【以采购代理机构于开标当天在“信用中国”网站(www.creditchina.gov.cn)及中国政府采购网(http://www.ccgp.gov.cn/)查询结果为准,如相关失信记录已失效,供应商需提供相关证明资料】。
(2)单位负责人为同一人或者存在直接控股、管理关系的不同供应商,不得同时参加本采购项目(或采购包)投标(响应)。为采购项目提供整体设计、规范编制或者项目管理、监理、检测等服务的供应商,不得再参加与本项目投标(响应)。按照《投标函》进行承诺。
(3)投标人必须具备有效的CMA资质认证,提供证书扫描件。
采购包2(2025年度产品质量监督抽检项目(厨卫电器、学生用品、日用及化工产品等产品质量监督抽查))特定资格要求如下:
(1)供应商未被列入“信用中国”网站(www.creditchina.gov.cn)“失信被执行人、重大税收违法失信主体、政府采购严重违法失信行为记录名单”记录名单;不处于中国政府采购网(www.ccgp.gov.cn)“政府采购严重违法失信行为信息记录”中的禁止参加政府采购活动期间。【以采购代理机构于开标当天在“信用中国”网站(www.creditchina.gov.cn)及中国政府采购网(http://www.ccgp.gov.cn/)查询结果为准,如相关失信记录已失效,供应商需提供相关证明资料】。
(2)单位负责人为同一人或者存在直接控股、管理关系的不同供应商,不得同时参加本采购项目(或采购包)投标(响应)。为采购项目提供整体设计、规范编制或者项目管理、监理、检测等服务的供应商,不得再参加与本项目投标(响应)。按照《投标函》进行承诺。
(3)投标人必须具备有效的CMA资质认证,提供证书扫描件。
采购包3(2025年度产品质量监督抽检项目(照明灯具、家用电器及电动自行车等产品质量监督抽查))特定资格要求如下:
(1)供应商未被列入“信用中国”网站(www.creditchina.gov.cn)“失信被执行人、重大税收违法失信主体、政府采购严重违法失信行为记录名单”记录名单;不处于中国政府采购网(www.ccgp.gov.cn)“政府采购严重违法失信行为信息记录”中的禁止参加政府采购活动期间。【以采购代理机构于开标当天在“信用中国”网站(www.creditchina.gov.cn)及中国政府采购网(http://www.ccgp.gov.cn/)查询结果为准,如相关失信记录已失效,供应商需提供相关证明资料】。
(2)单位负责人为同一人或者存在直接控股、管理关系的不同供应商,不得同时参加本采购项目(或采购包)投标(响应)。为采购项目提供整体设计、规范编制或者项目管理、监理、检测等服务的供应商,不得再参加与本项目投标(响应)。按照《投标函》进行承诺。
(3)投标人必须具备有效的CMA资质认证,提供证书扫描件。
三、获取招标文件
时间: 2025年03月28日 至 2025年04月07日 ,每天上午 00:00:00 至 12:00:00 ,下午 12:00:00 至 23:59:59 (北京时间,法定节假日除外)
地点:广东省政府采购网https://gdgpo.czt.gd.gov.cn/
方式:在线获取
售价: 免费获取
四、提交投标文件截止时间、开标时间和地点
2025年04月18日 09时00分00秒 (北京时间)
递交文件地点:广东省政府采购网https://gdgpo.czt.gd.gov.cn/
开标地点:广东省政府采购网https://gdgpo.czt.gd.gov.cn/
五、公告期限
自本公告发布之日起5个工作日。
六、其他补充事宜
1.本项目采用电子系统进行招投标,请在投标前详细阅读供应商操作手册,手册获取网址:https://gdgpo.czt.gd.gov.cn/help/transaction/download.html。投标供应商在使用过程中遇到涉及系统使用的问题,可通过020-88696588 进行咨询或通过广东政府采购智慧云平台运维服务说明中提供的其他服务方式获取帮助。
2.供应商参加本项目投标,需要提前办理CA和电子签章,办理方式和注意事项详见供应商操作手册与CA办理指南,指南获取地址:https://gdgpo.czt.gd.gov.cn/help/problem/。
3.如需缴纳保证金,供应商可通过"广东政府采购智慧云平台金融服务中心"(http://gdgpo.czt.gd.gov.cn/zcdservice/zcd/guangdong/),申请办理投标(响应)担保函、保险(保证)保函。
4.本项目采用远程电子开标的,投标人的法定代表人或其授权代表应当按照本招标公告载明的时间和模式等要求参加开标。在投标文件提交截止时间前30分钟,应当登录云平台开标大厅进行签到,并且填写授权代表的姓名与手机号码。若因签到时填写的授权代表信息有误而导致的不良后果,由投标人自行承担。
七、对本次招标提出询问,请按以下方式联系。
1.采购人信息
名 称:佛山市顺德区市场监督管理局
地 址:佛山市顺德区大良新城区兴顺大道欣荣路西1号
联系方式:0757-22803135
2.采购代理机构信息
名 称:佛山市信悦咨询有限公司
地 址:广东省佛山市禅城区佛山市禅城区汾江南路18号一座2407
联系方式:0757-83279001、0757-83279081
3.项目联系方式
项目联系人:霍小姐
电 话:0757-83279001、0757-83279081

微信
新浪微博
QQ空间
QQ好友
豆瓣
Facebook
Twitter









































































































































































































































