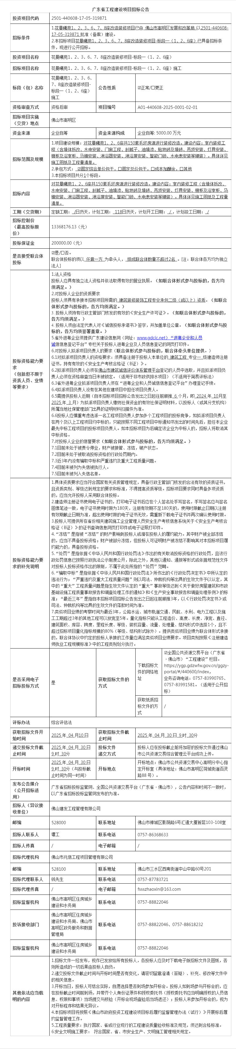
佛山市顺德区伦教街道世龙大道东侧(权兴袜业对面)地块公开招租项目
佛山市优建工程顾问有限公司受佛山市顺德区顺伦集团有限公司委托采用网上竞价方式出租位于佛山市顺德区伦教街道世龙大道东侧(权兴袜业对面)地块使用权,欢迎符合资格的竞买人参与竞价。
一、项目概况
1.项目名称:佛山市顺德区伦教街道世龙大道东侧(权兴袜业对面)地块公开招租项目(四次)
2.项目编号:ZC2025(SD)0052
备注:其他交易内容请查阅《项目交易细则》。
二、竞买人资格条件
1.竞买人必须是在中华人民共和国境内注册并合法运作的独立法人或依法成立的其他组织或自然人;以自然人名义参与竞价的,必须为年满18周岁且具有完全民事行为能力的中国公民;
2.竞买人须具有良好的商业信用,财务状况和支付能力,无违法、违规等不良记录;
3.竞买人存在拖欠出租人租金情况的,须在报名截止前缴清所欠租金及罚金,方可参与本次竞买。
4.法定代表人为同一人或者存在直接控股、管理关系的不同意向竞买人,不得同时参加本项目的竞价;
5.竞买人未被列入“信用中国”网站(www.creditchina.gov.cn)“记录失信被执行人或重大税收违法失信主体”记录名单(以资格审查当天在“信用中国”网站(www.creditchina.gov.cn)查询结果为准,如相关失信记录已失效,竞买人需提供相关证明资料)
6.本项目不接受联合体竞价。
三、竞价注意事项
1.本次网上竞价采用加价方式进行报价,按照价高者得的原则确定最终成交价及竞得人。
2.竞买人通过网上交易系统提交的报价一经报出,不得撤回。在报价期间,竞买人可多次报价,首次报价不得低于起始价,每次加价幅度不得小于交易方案规定的增加幅度。在规定竞价时间内,若无人应价,则本项目流标。
3.经相关部门及出租方认定出现下列情形之一,出租方有权取消其竞买人资格,交易保证金全额不予退还且出租方有权向竞得人追讨重新交易的成交价低于本次竞价成交价差额部分及重新组织交易的全部费用和追究其相应法律责任的权利:
(1)竞买人相互串通竞买的;
(2)竞买人采用不正当手段竞得的;
(3)竞得人提供虚假材料或虚报情况的;
(4)竞得人成交后反悔的(包括但不限于拒绝签订成交确认书、拒绝签订合同等行为);
(5)其他法律法规规定的情况。
四、竞买申请及获取竞价文件
1.有意参与的竞买人可点击广东省公共资源交易平台(佛山市)(网址:https://ygp.gdzwfw.gov.cn/ggzy-portal/#/440600/jygg)或点击顺德区公共资源交易中心网站>产权交易>交易公告页面(网 址:http://www.shunde.gov.cn/ggzy/)下载本项目竞价文件。如有关于本项目条款的修改、澄清、说明等将通过上述网址发布,不再另行通知,请有意参与竞价者密切留意,条款的修改、澄清、说明等将构成竞价文件的一部分,对竞买人有约束力。其它未尽事宜,详见本项目竞价文件。
2.如有意向提交竞买申请及参与竞价请点击进入佛山市公共资源交易信息化综合平台-交易平台页面(网址:https://jy.ggzy.foshan.gov.cn/TPBidder/login.aspx)进行登录操作。(详细操作指引请查看竞价文件中的“网上竞价须知”内容)。
五、交易保证金
1.本项目的交易保证金为人民币(大写)叁万元整 (小写:¥ 30000.00 )。
2.各竞买人须在交易保证金到账截止时间前通过网银、银行网点转账等方式将交易保证金一次性足额汇入随机账户中(不接受任何方式的现金存、汇款),不得将同一笔交易保证金分开转入同一账户。以现金方式将交易保证金缴存至交易保证金账户的,或未按交易公告(方案)规定交纳交易保证金的,交易保证金交纳无效。
六、交易时间 (以下时间均以网上交易系统的服务器时间为准)
1.公告时间: 2025 年 4 月 9 日 8 时 30 分至 2025 年 4 月 22 日下午5时30分止(北京时间)。
2.提交竞买申请时间: 2025 年 4 月 9 日 8 时30分至 2025 年 4 月22日下午5时30分止(北京时间), 竞买人须于竞买申请截止时间前登录网上交易系统提交竞买申请。
3.交易保证金到账截止时间为 2025 年 4 月 22 日下午5时30分,超过截止时间到账则不能参加竞价。
4.网上报价时间: 2025 年 4 月 23 日 上 午 9 时 30 分至 10 时。
七、其他事宜
1.本次网上竞价仅接受网上竞买申请和竞价报价,不接受书面、邮寄、电子邮件、电话、传真、口头等其他形式的申请。
2.竞买人可自行或联系出租方到实地勘察竞价标的物,了解实际情况。
3.本项目最终解释权归出租方所有。
八、联系方式
1.出租方:佛山市顺德区顺伦集团有限公司
地址:广东省佛山市顺德区伦教街道常教社区伦常路266号5楼
联系人:廖小姐
联系电话:0757-27886707
2.代理机构:佛山市优建工程顾问有限公司
地址:广东省佛山市顺德区大良街道东苑新村东11座102
联系人:曾先生
联系电话:0757-22155338
3.项目监督单位:佛山市顺德区伦教街道财政和公有资产管理办公室
联系人:谭先生
联系电话:0757-27751983
4.系统使用咨询电话:0757-83990765 (龚工)

(一)项目基本情况
1.招/出租人: 佛山市南海联运投资有限公司
2.项目信息:
3.产权证照情况:已取得集体土地使用证(证号:粤(2021)佛南不动产权第0010139号),已取得规划条件,已取得规划许可证,地上有一层建筑物、未取得房屋所有权证,后续产权证办理费用由出租方承担。
4.租金收取方式:租金(含空地租金)、园区基础设施维护及物业管理费每季度支付一次,采取先交后用的方式,每季度的租金、园区基础设施维护及物业管理费须于每季度第一个月15日前一次性缴交,其中首期租金、园区基础设施维护及物业管理费须于免租期期满后15日内缴交当季度的费用。
(二)竞买资格及要求
1.竞投意向人必须是在中华人民共和国境内(即不包括港澳台地区等)注册并合法运作的独立法人。本项目不接受联合体竞投。
2.本次网上竞价采用增价方式进行报价,按照价高者得原则确定竞得人。
3.意向人可登录广东省公共资源交易平台(佛山市)>交易公开>国有产权>交易公告页面(网址:https://ygp.gdzwfw.gov.cn/ggzy-portal/#/440600/index)下载本项目交易文件。如有关于本项目交易文件的修改、澄清、说明等,将通过上述网址发布,不再另行通知,请意向人密切留意。
4.意向人需要现场查看交易资产状况的,请与招/出租人联系。
5.申请人提交竞买申请参与竞价的,请点击进入佛山市公共资源交易信息化综合平台-交易平台页面(网址:https://jy.ggzy.foshan.gov.cn/TPBidder/login.aspx)进行登录操作(操作指引详见交易须知)。
意向人、申请人、竞买人在网上交易使用电脑操作过程中,仅能使用IE9/IE10/IE11以上的IE浏览器,请勿使用其它浏览器,如出现不正确使用浏览器导致出现的问题,由意向人、申请人、竞买人自行负责承担。
6.本次网上竞价仅接受网上竞买申请和报价,不接受书面、邮寄、电子邮件、电话、传真、口头等其他形式的申请。
(三)交易时间
1.提交竞买申请时间:2025年4月9日至2025年4月14日17时30分止;
2.竞买保证金到账截止时间为2025年4月15日16时;
3.网上报价时间:2025年4月16日 9时00分至9时30分,网上报价时间结束后,如有竞买人愿意参加网上限时竞价的,则系统自动进入网上限时竞价环节。
(四)招/出租人对本《交易文件》拥有解释权。
(五)联系方式
1.佛山市公共资源交易信息化综合平台系统使用咨询电话:0757-83990765
2.佛山市公共资源交易中心南海分中心
联系人:苏先生 联系电话:0757-86369923
地址:佛山市南海区桂城街道夏南路58号公共资源交易中心
3.招/出租人:佛山市南海联运投资有限公司
联系人:罗先生 联系电话:0757-85432866
地址:佛山市南海区丹灶镇官抱路1号
微信
新浪微博
QQ空间
QQ好友
豆瓣
Facebook
Twitter









































































































































































































































