佛山一季度实际使用外资增速居珠三角首位
在市委、市政府的坚强领导下,今年一季度,佛山市实际使用外资达25.2亿元,同比增长109.8%;新设企业359家,同比增长77.7%;合同外资39.6亿元,同比增长138.1%。三项指标增速均领跑珠三角,实际使用外资增速超过全国、全省平均水平。
外资是拉动经济增长的重要引擎,面对复杂多变的全球经济形势,佛山市积极应对挑战,抢抓机遇,通过一系列举措稳存量、促增量、提质量,坚定不移扩大高水平对外开放,更大力度吸引和利用外资,推动高质量发展取得新成效。
稳存量:增强外资企业信心
春节刚过,市委主要负责同志立即主持召开外资企业圆桌会,深入了解外资企业发展情况,宣传宏观经济形势和佛山投资机会,倾听企业发展诉求并统筹协调落实,全力支持企业在佛山实现更好发展。
全市落实稳外资工作专班、投诉处理、联系服务、圆桌会议“四位一体”工作体系,建立健全企业诉求快速响应机制,顺利推进富华机械、东丽树脂、安德里茨、毅丰电器等重点外资制造业企业增资投产,用外资企业在佛山的发展效益形成示范效应、带动效应,吸引更多优质企业项目落地。一季度,全市制造业实际使用外资16.7亿元,占比66.2%,同比增长9.4倍。
促增量:扩大外资引进规模
改革开放40多年来,外资企业来佛投资,在带动我市经济增长和就业、促进技术和管理进步、助推改革开放的同时,普遍得到丰厚回报,企业不断发展壮大。
境外资本持续看好佛山投资前景,今年以来佛山市新设外资企业涨势显著,一季度全市新设外资企业359家,同比增长77.7%,推动外资企业基本盘突破8000家。其中香港地区作为我市外资主要来源地稳定攀升,新设企业186家,同比增长73.8%,实际使用外资20亿元,同比增长136.6%。除制造业实际使用外资强劲增长外,全市科学研究和技术服务业、批发和零售业、房地产业、租赁和商务服务业实际使用外资分别增长67.1%、56.9%、49.6%和10.9%。
促长远:持续优化营商环境
佛山始终把市场化、法治化、国际化的一流营商环境作为吸引外资的强磁场,持续完善外资发展政策支持和要素保障体系,开展重点外资企业调研、“服务保障进外企”、进出口企业座谈会、广交会头部跨国采购企业走进佛山、央企国企佛山专场对接活动等,深化落实“佛山外资十五条”,依托《佛山市外商投资企业服务指南》,通过“商务大讲堂”等形式大力开展涉外资优惠政策宣介。这些举措不仅吸引了更多跨国公司投身我市建设浪潮,也为外资企业增资扩产、做优做强注入了源源不断的活力。
接下来,市商务局将坚决贯彻国家和省稳外资决策部署,按照市委、市政府工作要求,持续加大稳外资、引外资力度,进一步扩大开放;继续推动外资服务迈进长效化精益化,保障外资企业同等享受国民待遇,维护市场公平竞争;加强同外商沟通交流,为其来华贸易投资尽可能提供便利,依法保护外资企业合法权益。
近日,《佛山市养老服务条例》(以下简称《条例》)正式颁布。《条例》将于2025年7月1日起施行,这是我市积极应对人口老龄化,推动养老服务体系建设的重要举措,标志着我市养老服务工作迈入法治化、规范化发展新阶段。
随着人口老龄化程度的不断加深,养老问题成为社会关注的焦点问题。至2024年底,我市户籍人口527.73万人,其中60岁以上户籍老年人94.65万人,占户籍人口的17.94%,即将进入中度老龄化阶段。为进一步健全养老服务体系、规范服务标准、提升服务质量,我市结合本地实际,制定出台《佛山市养老服务条例》。
《条例》颁布前,我市已在完善养老服务体系建设开展了一系列积极探索,并取得显著成效。
目前,已初步构建起居家社区机构相协调、医养康养相结合的养老服务体系。全市在民政部门备案的养老机构共94家,共有养老床位20667张,护理型床位占比76.2%。全市建设居家养老服务中心、长者饭堂、农村(社区)幸福院等各类社区居家养老服务设施共882个,实现了镇(街道)全覆盖,可提供饮食、托管、就医、关爱、陪护、娱乐等综合服务。乡镇综合养老服务中心覆盖率、居家社区养老服务覆盖率均达100%,全市城镇社区“15分钟养老服务圈”基本建成。
《条例》的出台,将为佛山养老服务体系建设提供全方位的法治保障。《条例》共九章七十一条,主要围绕政府职责分工、养老服务设施规划与建设、居家社区养老服务、机构养老服务、医养康养结合、养老服务从业人员规范、养老产业促进、政府扶持保障等方面,结合佛山实践,进一步优化细化养老服务相关规定,明确坚持政府主导、社会参与、保障基本、普惠多样的原则,提出构建以居家养老为基础、社区养老为依托、机构养老为支撑、医养康养相结合、养老事业和养老产业相协同的全覆盖、多层次、多样化养老服务体系的目标任务,进一步提升养老服务质量,保障老年人的合法权益,满足老年人多样化、多层次的养老服务需求。
《条例》以前瞻性视野与创新性举措,展现出诸多亮点。
在养老服务设施的规划建设方面
《条例》聚焦社区养老服务设施规划不足、应建不建、建而不交等问题,从专项规划、用地保障、产权与管理、配建标准、验收程序等方面进行规范,并在上位法规定的基础上,进一步提高了养老服务设施的人均用地标准、新建城区和新建住宅区养老服务设施的配建标准,并明确了最低标准的配建面积,使其更符合佛山养老服务需要。
在居家社区养老服务方面
明确居家社区养老服务的具体内容,对设立的居家养老服务中心建筑面积提出了具体规定,并鼓励支持养老机构、社区卫生服务中心等将专业服务延伸至家庭,为居家老年人提供生活照料、康复护理、助餐助浴等服务,加快推动机构、社区、居家养老服务融合发展。
在医养康养结合机制方面
规定了养老服务设施与医疗卫生设施的布局,并提出要充分利用佛山中医资源的优势,推动佛山中医在药膳、康复、保健、“治未病”等养老服务领域的发展;推动长期护理保险,并逐步扩大长期护理保险参保人员范围和保障范围,解决失能老年人的医疗护理保障需求。
在养老产业促进发展方面
提出要发挥佛山市制造业优势,推动智能养老设备、老年康复辅具、适老化家居改造等领域的养老产业发展;扶持和孵化本地养老产品高新技术企业,并支持行业协会、养老产品生产企业等参与养老设施设备的行业标准制定,支持养老服务产业与健康、养生、家政、文旅等产业融合发展,积极贯彻落实发展银发经济的战略布局。
在扶持和保障方面
明确加大财政投入,市、区两级用于社会福利事业的彩票公益金应当按照不低于百分之六十的比例集中用于养老服务,并建立政府投入带动社会共同参与的多元化资金筹集机制,推动有条件的农村集体经济组织、社会力量、慈善资源支持养老服务。
为确保《条例》顺利实施,接下来,我市将加强宣传解读,提高社会各界对《条例》的知晓度和认知度。同时,相关部门将制定出台配套政策措施,细化落实《条例》各项规定,推动佛山养老服务高质量发展,让老年人共享改革发展成果,安享幸福晚年。
佛山市三水区云东海瀚扬教育投资管理有限公司小云朵托育中心
2025年第二批公开招聘
合同制工作人员的公告
佛山市三水区云东海瀚扬教育投资管理有限公司小云朵托育中心(下称“托育中心”)2024年12月正式成立,现就托育中心发展所需,按照公开、平等、竞争、择优的原则,面向社会人员招聘合同制工作人员。现将相关事项公告如下:
一、招聘条件
(一)基本条件
1.具有中华人民共和国国籍,遵守中华人民共和国宪法和法律法规。
2.具有与招聘岗位相适应的专业知识、工作能力及学历。
3.具有正常履行岗位职责的身体条件及具备招聘岗位要求的资格条件。
4.具有以下情形之一的,不得报考:
(1)正受司法机关或纪检监察机关立案侦查或审查调查的;
(2)正在党纪、政纪处分所规定的选任使用限制期内的;
(3)受过司法机关刑事处罚的;
(4)法律法规规定其他情形不得聘用的。
(二)招聘岗位、职数
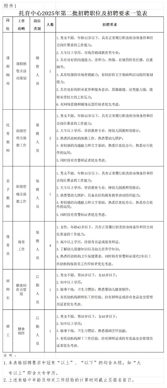
详见《托育中心2025年第二批招聘职位及招聘要求一览表》(附件1)。
二、报名以及资格审查
(一)报名
1.本次报名采用网上报名的方式进行,应聘者下载《托育中心招聘合同制员工报名表》(附件2)及《托育中心招聘合同制员工报名名册表》(附件3)。由应聘者填写并把需要提交的相关资料发送至邮箱:xiaoyunduo2025@163.com。邮件报名有效时间为2025年4月23日至2025年4月29日17:00截止(早于或迟于该时段报名均属无效)。联系人:庞小姐,联系电话:0757-66890229。
2.网上报名提交资料
(1)报名人员将报名表、身份证、毕业证、资格证等材料按顺序扫描合成一个PDF文档(文件命名:岗位名称+姓名)
(2)《托育中心招聘合同制员工报名名册表》(Excel格式,文件命名:岗位名称+姓名)
(二)资格审查
1.应聘者经过网上报名后,还需在2025年4月30日8:30-15:30到位于三水区云东海街道荷湖南路1号1座二层207室现场接受报名资格审查。现场需审查应聘者网上报名提交的所有资料原件并上交复印件,应聘者提交的材料以现场确认为准,提交材料清单如下:
①《托育中心招聘合同制员工报名表》1份,需要张贴近期免冠一寸彩色照片,并由填报人亲笔签名;
②身份证原件和复印件;
③毕业证原件和复印件,专科及以上学历需提交学信网下载的教育部学历证书电子注册备案表,打印时间为近1个月内;
④资格证原件和复印件,以及相关资格证在网上的查验结果图片;
⑤专业技术资格证原件和复印件(如有则提供)。
2.以上报考资料由应聘者按顺序提前装订,现场核对原件后提交复印件。为方便招聘单位审核是否构成回避关系职位,家庭成员(包括配偶、子女、父母和配偶父母等)及主要社会关系不得漏填,以免影响审核。云东海教投公司会根据报名人员递交的材料进行资格审查,确定符合条件的报名人员,并统一通知资格审核通过的考生参加考试。
三、考察
01、销售人员
课程顾问岗位
对报考课程顾问岗位的考生采用面试的考核方式,主要考察考生托育中心课程咨询和销售的相关专业知识,总分100分,合格分数为60分(成绩按四舍五入保留小数点后2位)。
02、保教人员
1.教师岗位
对报考托育教师、亲子教师岗位的考生采用面试的考核方式。面试含试教、答辩、才艺展示共三项,主要考核教师的保教专业知识和专业技能。试教和答辩共占总分的80%,才艺展示占总分的20%,合计满分为100分,合格分数为60分(成绩按四舍五入保留小数点后2位)。
2.保育员岗位
对报考保育员岗位的考生采用面试的考核方式,主要考察考生的幼儿保育专业知识及卫生保健知识。总分100分,合格分数为60分(成绩按四舍五入保留小数点后2位)。
03、后勤人员
1.厨师长岗位
对报考厨师长岗位的考生采用面试的考核方式,主要考察考生关于托育中心膳食制作及管理等知识。总分100分,合格分数为60分(成绩按四舍五入保留小数点后2位)。
2.厨工岗位
对报考厨工岗位的考生采用面试的考核方式,主要考察考生关于托育中心膳食制作等知识。总分100分,合格分数为60分(成绩按四舍五入保留小数点后2位)。
考试总成绩在三水区政府网站、云东海教投微信公众号公布。
四、体检
根据合格考生成绩从高至低的排序,按岗位招聘人数等额确定各岗位入围体检对象。体检对象需到指定医院进行体检,体检不合格者或放弃体检者,可按照考生成绩从高到低依次递补。
五、考察
体检合格的考生确定为考察对象,考察对象须根据招聘单位要求提供无犯罪记录证明和个人征信证明。考察不合格的,取消录用资格。
六、公示
通过三水区政府网站、云东海教投微信公众号对拟录用人选进行公示,公示期不少于5个工作日。
七、录用
公示期满后,无反映或反映问题不属实的,按规定办理录用手续。
八、其他事项
(一)若出现考生成绩相同的,按面试主考官给分高低顺序确定名次。
(二)对于体检不合格、考察不合格或自愿放弃职位的,所缺名额根据需要可按相应岗位考生的成绩由高至低依次递补。
(三)录用人员在办理录用手续时提供与上一雇佣单位解除劳动关系的证明文件材料。
(四)托育中心自发公告起1年内如有相应岗位的招聘需求,可按相应岗位的成绩从高到低依次直接选聘,不再另行公示。
(五)报名人员因通讯不畅通导致未能按时获悉招聘单位通知而耽误参加考试、体检、录用的,由应聘者本人负责。
(六)应聘人员应对提交的信息或材料真实性负责。资格审核贯穿招聘工作全过程,有下列情形之一的,取消其应聘或录用资格,已办理聘用手续的,予以辞退,且不作任何补偿:
1.如考生资格条件不实或不符的,或在考试、体检、考察过程中有违纪行为的;
2.不符合报名资格条件的;
3.未在规定时间内报到或不能提供任职单位所需入职材料的;
4.法律法规规定不准聘用的。
本方案未尽事宜,由云东海教投公司负责解释。

微信
新浪微博
QQ空间
QQ好友
豆瓣
Facebook
Twitter









































































































































































































































