佛山市顺德区大良街道德民路东延线北侧加油站地块挂牌出让
经佛山市顺德区人民政府批准,佛山市自然资源局顺德分局委托佛山市顺德区公共资源交易中心以“限地价,竞无偿移交项目公司股权”的方式现场挂牌竞买出让下列地块的国有建设用地使用权,现将公开挂牌竞买的有关事宜公告如下:
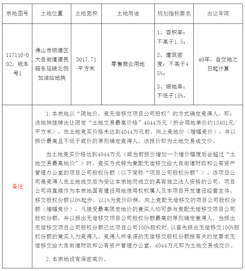
一、挂牌地块的基本情况和规划指标要求:
其他土地使用条件详见顺规条件(2025)0027号《佛山市顺德区建设用地规划条件》、《国有建设用地使用权出让合同》及《广东省佛山市顺德区大良德民路东延线北侧加油站地块投资开发建设协议》。
二、竞“地价”以3676万元起步,以37万元为竞价阶梯,向上竞地价(土地交易最高价格为4044万元)。竞“无偿移交给项目公司股权份额”以移交股权份额0%起步,以1%为竞价阶梯。挂牌地块的竞买保证金为人民币736万元,交纳竞买保证金的截止时间为2025年5月28日上午9时正。
三、挂牌时间安排:
(一)挂牌公告期:2025年4月28日至2025 年5月17日。
(二)挂牌时间:2025 年5月18日至2025 年5月28日10时止。挂牌人将于2025 年5月28日9时正在佛山市顺德区大良街道新城区观绿路4号恒实置业广场1号楼裙楼顺德区公共资源交易中心开标室404举行本次国有建设用地使用权挂牌现场会议,挂牌人在现场为申请人办理竞买登记手续及接受报价。
(三)挂牌现场竞价:挂牌时间截止时,有竞买人表示愿意继续竞价的,挂牌转入现场竞价程序,通过现场竞价确定竞得人。没有竞买人愿意继续竞价的,挂牌竞价结束。
四、竞买资格及要求:
1、中华人民共和国境内外的法人、自然人(须具完全民事行为能力)和其他组织均可申请参与本次竞买,法律、法规另有规定者除外。
2、申请人可单独申请,也可联合申请。
3、申请人存在下列违法违规违约行为的,在结案和问题查处整改到位前,申请人及其控股股东不得参与本地块挂牌竞买活动:
(1)存在伪造公文骗取用地和非法倒卖土地等犯罪行为的;
(2)存在非法转让土地使用权等违法行为的;
(3)被佛山市自然资源局顺德分局认定因用地者自身原因导致土地闲置、尚未处理完毕的土地使用人;
(4)被佛山市中级人民法院列入《启动执行联动机制决定书》和《协助执行通知书》内的失信被执行人;
(5)列入顺德区违法建设失信联合惩戒管理的对象;
(6)列入重大欠薪失信联合惩戒管理的对象;
(7)法律法规规定的其他情形。
五、本次国有建设用地使用权是以公开挂牌竞买的方式出让,成交后竞得人除缴纳成交地价款即国有建设用地使用权出让价款外,还另须按规定向政府缴纳契税和印花税。
契税、印花税缴纳要求等涉税事项请咨询区财税局相关工作人员(咨询电话:12366)
六、本次挂牌地块的详细资料和具体要求,详见TD2025(SD)XG0002号挂牌出让文件。竞买人可通过互联网(佛山市顺德区公共资源交易中心网址:http://www.shunde.gov.cn/ggzy/)获取本次国有建设用地使用权挂牌出让文件。本次公告后至挂牌现场会开始期间,如有关于本地块竞买文件的修改、澄清、说明等将通过上述网站发布,请有意竞买人密切留意。
中心地址:佛山市顺德区大良街道新城区观绿路4号恒实置业广场1号楼裙楼
联系电话:0757-22837810(梁先生、陈小姐)
佛山市禅城区国有建设用地使用权
网上挂牌出让公告
受佛山市自然资源局禅城分局委托,本中心现采用网上挂牌方式出让以下地块的国有建设用地使用权,现将有关网上挂牌事项公告如下:
一、地块基本情况
二、竞买资格和要求:
(一)中华人民共和国境内外法人和其他组织,除法律、法规另有规定外,均可单独或联合竞买该地块。
(二)参加本宗地网上挂牌活动的必须使用数字证书。
(三)被自然资源管理部门、佛山市中级人民法院列入土地交易黑名单的单位或个人,不得参加本宗地网上挂牌活动。
(四)参与佛山市国有商住建设用地使用权公开出让的购地资金必须为竞买人的自有资金,不得为银行贷款、债券融资、信托资金、资管计划配资、保险资金。
三、本次国有建设用地使用权网上挂牌采用增价方式进行报价,按照价高者得的原则确定竞得人。
四、该宗地网上挂牌起始价为人民币陆亿壹仟贰佰玖拾捌万元(¥61298万元),另设保密底价,增价幅度为人民币357万元。竞买保证金为人民币壹亿贰仟贰佰陆拾万元(¥12260万元),竞买保证金以美元交纳的,则为壹仟陆佰捌拾叁万元(USD1683万元),竞买保证金以港元交纳的,则为壹亿叁仟零伍拾壹万元(HKD13051万元)。
五、有意参与竞买者可于2025年4月28日后登录网上交易系统下载TD2025(CC)WG0003地块的《佛山市禅城区国有建设用地使用权网上挂牌出让文件》。
申请人应于2025年5月23日17时00分之前登录网上交易系统提交竞买申请,选择银行,获得随机保证金账号,并向此指定账号单笔足额交纳竞买保证金。竞买保证金须于2025年5月23日17时00分之前到达本中心指定账户后,申请人方获得竞买权限。申请人必须以自己的名义交纳保证金,不得由他人代交。以美元或港元交纳竞买保证金的,竞买申请人应详尽了解国家关于外资及外汇管理的相关规定。
六、该宗地的公告期自2025年4月28日至2025年5月17日止;网上报价期限为2025年5月18日8时30分至2025年5月27日15时00分止。
七、上述时间均以网上交易系统的服务器时间为准。具体的竞价规则见该地块的交易文件。
八、需要到挂牌地块现场踏勘的竞买人请与佛山市公共资源交易中心禅城分中心联系。
九、本次网上挂牌仅接受网上竞买申请和竞买报价,不接受书面、邮寄、电子邮件、电话、传真、口头等其他形式的申请。
十、自本次公告起至网上挂牌截止期间,如有关于本地块网上挂牌文件的修改、澄清、说明等将通过网上交易系统、佛山市公共资源交易中心禅城分中心网站发布,请有意参与竞买者密切留意。其它未尽事宜,详见该地块的交易文件。
十一、联系方式
(一)佛山市国有建设用地使用权和矿业权网上交易系统网址:
http://jy.ggzy.foshan.gov.cn:3680/TPBank/newweb/framehtml/onlineTradex/index.html
(二)联系人及联系电话:
1.网上挂牌业务咨询:陈先生,0757-83905327
2.系统使用咨询:0757-83990765
(三)地址:佛山市禅城区季华西路131号B1座八楼
(一)项目基本情况
1.招/出租人:佛山市南海区桂城资产经营有限公司
2.项目信息:
3.产权证照情况:有房屋所有权证。
4.本标的物禁止用作违法经营及危险易燃易爆行业,不得经营娱乐行业,不得明火煮食,物业内不准住人。
5.租金收取方式:租金按月缴纳。根据先缴付租金后使用租赁物的原则,承租方必须于每月10日前交付当月租金。租赁期内,租金不递增。
(二)竞买资格及要求
1.中华人民共和国境内的企业法人、个体经营者、自然人,除法律、法规另有规定外,均可申请参加竞买活动。
2.本次网上竞价采用增价方式进行报价,按照价高者得原则确定竞得人。
3.意向人可登录广东省公共资源交易平台(佛山市)>交易公开>国有产权>交易公告页面(网址:https://ygp.gdzwfw.gov.cn/ggzy-portal/#/440600/index)下载本项目交易文件。如有关于本项目交易文件的修改、澄清、说明等,将通过上述网址发布,不再另行通知,请意向人密切留意。
4.意向人需要现场查看交易资产状况的,请与招/出租人联系。
5.申请人提交竞买申请参与竞价的,请点击进入佛山市公共资源交易信息化综合平台-交易平台页面(网址:https://jy.ggzy.foshan.gov.cn/TPBidder/login.aspx)进行登录操作(操作指引详见交易须知)。
意向人、申请人、竞买人在网上交易使用电脑操作过程中,仅能使用IE9/IE10/IE11以上的IE浏览器,请勿使用其它浏览器,如出现不正确使用浏览器导致出现的问题,由意向人、申请人、竞买人自行负责承担。
6.本次网上竞价仅接受网上竞买申请和报价,不接受书面、邮寄、电子邮件、电话、传真、口头等其他形式的申请。
(三)交易时间
1.提交竞买申请时间:2025年04月28日至2025年05月07日17时30分止;
2.竞买保证金到账截止时间为2025年05月08日16时;
3.网上报价时间:2025年05月09日11时00 分至11时30分,网上报价时间结束后,如有竞买人愿意参加网上限时竞价的,则系统自动进入网上限时竞价环节。
(四)招/出租人对本《交易文件》拥有解释权。
(五)联系方式
1.佛山市公共资源交易信息化综合平台系统使用咨询电话:0757-83990765
2.佛山市公共资源交易中心南海分中心
联系电话:0757-86322057、86396255
地址:佛山市南海区桂城街道夏南路58号公共资源交易中心
3.招/出租人:佛山市南海区桂城资产经营有限公司
联系人:梁先生 联系电话:0757-81790707
地址:佛山市南海区桂城街道南平西路夏西国际橡塑城金融街A11座
微信
新浪微博
QQ空间
QQ好友
豆瓣
Facebook
Twitter









































































































































































































































