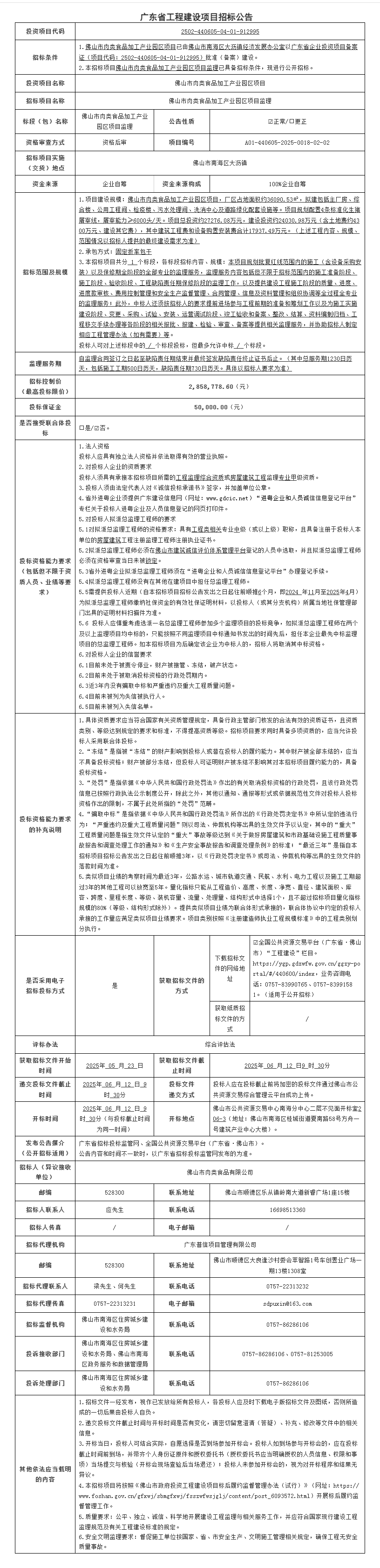
佛山市机关食堂委托管理服务项目招标公告
项目概况
机关食堂委托管理服务项目招标项目的潜在投标人应在广东省政府采购网https://gdgpo.czt.gd.gov.cn/获取招标文件,并于 2025年06月12日 09时00分 (北京时间)前递交投标文件。
一、项目基本情况
项目编号:440601-2025-01345
项目名称:机关食堂委托管理服务项目
采购方式:公开招标
预算金额:11,480,000.00元
采购需求:
采购包1(机关食堂委托管理服务项目):
采购包预算金额:11,480,000.00元
本采购包不接受联合体投标
合同履行期限:自合同生效之日起提供2年服务。
二、申请人的资格要求:
1.投标供应商应具备《中华人民共和国政府采购法》第二十二条规定的条件,提供下列材料:
1)具有独立承担民事责任的能力:在中华人民共和国境内注册的法人或其他组织或自然人,投标(响应)时提交有效的营业执照(或事业法人登记证或身份证等相关证明)副本扫描件。
2)有依法缴纳税收和社会保障资金的良好记录:提供以下两种证明材料之一:①提供《政府采购供应商资格信用承诺函》,具体要求详见采购公告附件;②提供投标(响应)截止日前6个月内任意1个月依法缴纳税收和社会保障资金的相关材料。如依法免税或不需要缴纳社会保障资金的,提供相应证明材料。
3)具有良好的商业信誉和健全的财务会计制度:提供以下三种证明材料之一:①提供《政府采购供应商资格信用承诺函》,具体要求详见采购公告附件;②提供2023或2024年度财务状况报告,财务状况报告须由第三方会计师事务所出具,能清晰显示第三方会计师事务所的印章,并能反映审计结论;③提供投标截止日前6个月内基本开户银行出具的资信证明,并同时提交开户(基本户)许可证扫描件,开户(基本户)许可证已取消的,应提供能体现基本开户银行的“基本存款账户编号”的相关证明。
4)履行合同所必需的设备和专业技术能力:提供以下两种证明材料之一:①提供《政府采购供应商资格信用承诺函》,具体要求详见采购公告附件;②按投标(响应)文件格式填报设备及专业技术能力情况。
5)参加采购活动前3年内,在经营活动中没有重大违法记录:参照投标函相关承诺格式内容。重大违法记录,是指供应商因违法经营受到刑事处罚或者责令停产停业、吊销许可证或者执照、较大数额罚款等行政处罚。(根据财库〔2022〕3号文,“较大数额罚款”认定为200万元以上的罚款,法律、行政法规以及国务院有关部门明确规定相关领域“较大数额罚款”标准高于200万元的,从其规定)。
2.落实政府采购政策需满足的资格要求:
采购包1(机关食堂委托管理服务项目)落实政府采购政策需满足的资格要求如下:
本项目为预留份额专门面向中小企业采购,对于预留份额,要求合同分包给符合政策的中小微企业,且中小微企业的合同金额不低于合同总额的40%。合同分包具体要求如下:
(1)投标人不属于中小微企业的,须将适宜分包的内容分包给中小微企业(中小微企业分担的比例不得低于合同金额的40%,其中,小微企业分担比例不得低于合同金额的28%),且分包的货物、服务或工程须全部由中小微企业制造、承接或承建。提交《分包意向协议书》和《中小企业声明函》。
(2)投标人属于中型企业的,须将适宜分包的内容预留给中小微企业(小微企业分担的比例不得低于合同金额的28%),且分包的货物、服务或工程须全部由中小微企业制造、承接或承建。提交《分包意向协议书》和《中小企业声明函》。
(3)投标人属于小微企业的,是否采取分包不作强制要求。若进行分包,则只能分包给小微企业,且分包的货物、服务或工程须全部由小微企业制造、承接或承建,提交《分包意向协议书》和《中小企业声明函》。若不进行分包,提交《中小企业声明函》。
注:①本项目为服务类,投标人须根据本项目采购类别选择对应的《中小企业声明函》填写。
②本项目采购标的对应的中小企业划分标准所属行业详见采购文件“第二章采购需求—2.技术标准与要求”,中小企业划型标准详见《关于印发中小企业划型标准规定的通知》(工信部联企业〔2011〕300号)(http://www.gov.cn/zwgk/2011-07/04/content_1898747.htm)。
③接受分包合同的中小企业与分包企业之间不得存在直接控股、管理关系。
④监狱企业、残疾人福利性单位视同小型、微型企业。
⑤中小微企业以供应商填写的《中小企业声明函》(见投标文件格式)为判定标准,供应商应按要求完整填写《中小企业声明函》的所有信息,填写说明详见本项目采购公告附件“工程类、服务类项目中小企业声明函模板(填写说明)”。
⑥残疾人福利性单位以供应商填写的《残疾人福利性单位声明函》(见投标文件格式)为判定标准,监狱企业须由供应商提供省级以上监狱管理局、戒毒管理局(含新疆生产建设兵团)出具的属于监狱企业的证明文件,否则不予认定。
3.本项目的特定资格要求:
采购包1(机关食堂委托管理服务项目)特定资格要求如下:
(1)投标人未被列入“信用中国”网站(www.creditchina.gov.cn)记录“失信被执行人”或“重大税收违法失信主体”;未处于中国政府采购网(www.ccgp.gov.cn)“政府采购严重违法失信行为记录名单”中的禁止参加政府采购活动期间。(以采购代理机构于提交投标(响应)文件截止时间当天在“信用中国”网站(www.creditchina.gov.cn)、中国政府采购网(www.ccgp.gov.cn)查询结果为准,如相关失信记录已失效,投标人需提供相关证明资料扫描件。
(2)为采购项目提供整体设计、规范编制或者项目管理、监理、检测等服务的投标人,不得再参加该采购项目的其他采购活动。单位负责人为同一人或者存在直接控股、管理关系的不同投标人,不得参加同一合同项下的政府采购活动。(投标函相关承诺要求内容)。
(3)本项目不接受联合体投标。
(4)投标人须具备有效的《食品经营许可证》。如投标人的许可证书与营业执照合并办理的,提供扫描营业执照二维码后的“许可证”界面的有效许可信息截图。提供有效的资质证书或证明文件扫描件。
三、获取招标文件
时间: 2025年05月22日 至 2025年05月29日 ,每天上午 00:00:00 至 12:00:00 ,下午 12:00:00 至 23:59:59 (北京时间,法定节假日除外)
地点:广东省政府采购网https://gdgpo.czt.gd.gov.cn/
方式:在线获取
售价: 免费获取
四、提交投标文件截止时间、开标时间和地点
2025年06月12日 09时00分00秒 (北京时间)
递交文件地点:广东省政府采购网https://gdgpo.czt.gd.gov.cn/(线上提交)
开标地点:广东省政府采购网https://gdgpo.czt.gd.gov.cn/(远程开标)
五、公告期限
自本公告发布之日起5个工作日。
六、其他补充事宜
1.本项目采用电子系统进行招投标,请在投标前详细阅读供应商操作手册,手册获取网址:https://gdgpo.czt.gd.gov.cn/help/transaction/download.html。投标供应商在使用过程中遇到涉及系统使用的问题,可通过020-88696588 进行咨询或通过广东政府采购智慧云平台运维服务说明中提供的其他服务方式获取帮助。
2.供应商参加本项目投标,需要提前办理CA和电子签章,办理方式和注意事项详见供应商操作手册与CA办理指南,指南获取地址:https://gdgpo.czt.gd.gov.cn/help/problem/。
3.如需缴纳保证金,供应商可通过"广东政府采购智慧云平台金融服务中心"(http://gdgpo.czt.gd.gov.cn/zcdservice/zcd/guangdong/),申请办理投标(响应)担保函、保险(保证)保函。
/
七、对本次招标提出询问,请按以下方式联系。
1.采购人信息
名 称:佛山市机关事务管理局
地 址:佛山市禅城区岭南大道北12号2号楼7楼
联系方式:0757-83120126
2.采购代理机构信息
名 称:佛山招标采购有限公司
地 址:广东省佛山市禅城区祖庙街道人民路76号11层
联系方式:0757-83381780
3.项目联系方式
项目联系人:周幸怡
电 话:0757-83381780
项目概况
2025年三水区公路桥梁定期检查项目采购项目的潜在供应商应在广东省政府采购网https://gdgpo.czt.gd.gov.cn/获取采购文件,并于 2025年06月03日 09时30分 (北京时间)前提交响应文件。
一、项目基本情况
项目编号:GDHY202502
项目名称:2025年三水区公路桥梁定期检查项目
采购方式:竞争性磋商
预算金额:1,137,439.76元
采购需求:
采购包1(2025年三水区公路桥梁定期检查项目):
采购包预算金额:1,137,439.76元
本采购包接受联合体投标
合同履行期限:本项目服务期为1年。
二、申请人的资格要求:
1.投标供应商应具备《中华人民共和国政府采购法》第二十二条规定的条件,提供下列材料:
1)具有独立承担民事责任的能力:供应商必须是具有独立承担民事责任能力的在中华人民共和国境内注册的法人或其他组织,提交有效的营业执照(或事业法人登记证等相关证明)。
2)有依法缴纳税收和社会保障资金的良好记录:须提供下列任一项证明材料:①提供《政府采购供应商资格信用承诺函》(承诺函格式详见附件)。②提供响应文件递交截止之日前6个月内依法缴纳税收和社会保障资金的相关材料。如依法免税或不需要缴纳社会保障资金的,应提供相应文件证明。
3)具有良好的商业信誉和健全的财务会计制度:须提供下列任一项证明材料:①提供《政府采购供应商资格信用承诺函》(承诺函格式详见附件)。②提供2024年度财务报告或报表;若2025年新成立的供应商可提供任意1个月或季度的财务状况报告或报表;(要求:由第三方机构会计师事务所出具并加盖其公章);③基本开户银行出具的资信证明(要求:提供响应文件递交截止之日前6个月内出具且在有效期内的,能够清晰反映供应商的商业信誉情况,如成立时间不足6个月的,按成立时间提供,如资信证明不能体现基本开户账户的,应另附开户许可证)。
4)履行合同所必需的设备和专业技术能力:按投标(响应)文件格式填报设备及专业技术能力情况。
5)参加采购活动前3年内,在经营活动中没有重大违法记录:须提供下列任一项证明材料:①提供《政府采购供应商资格信用承诺函》(承诺函格式详见附件)。②参照响应承诺函相关承诺格式内容。重大违法记录,是指供应商因违法经营受到刑事处罚或者责令停产停业、吊销许可证或者执照、较大数额罚款等行政处罚。(根据财库〔2022〕3号文,“较大数额罚款”认定为200万元以上的罚款,法律、行政法规以及国务院有关部门明确规定相关领域“较大数额罚款”标准高于200万元的,从其规定)。
2.落实政府采购政策需满足的资格要求:
采购包1(2025年三水区公路桥梁定期检查项目)落实政府采购政策需满足的资格要求如下:
本项目不属于专门面向中小企业采购的项目。
3.本项目的特定资格要求:
采购包1(2025年三水区公路桥梁定期检查项目)特定资格要求如下:
(1)供应商未被列入“信用中国”网站(www.creditchina.gov.cn)“记录失信被执行人或重大税收违法案件当事人名单或政府采购严重违法失信行为”记录名单;未处于中国政府采购网(www.ccgp.gov.cn)“政府采购严重违法失信行为信息记录”中的禁止参加政府采购活动期间。(以采购代理机构于提交响应文件截止当天在“信用中国”网站(www.creditchina.gov.cn)、中国政府采购网(www.ccgp.gov.cn)查询结果为准,如相关失信记录已失效,供应商需提供相关证明资料)。
(2)单位负责人为同一人或者存在直接控股、管理关系的不同供应商,不得同时参加本采购项目磋商响应。 为本项目提供整体设计、规范编制或者项目管理、监理、检测等服务的供应商,不得再参与本项目磋商响应。不允许成交供应商将本项目转包或违法分包。
(3)1、具备有效期内交通运输部门颁发的公路工程交通工程专项的公路水运工程质量检测机构资质证书(持有证书为公路工程综合甲级或公路工程桥梁隧道工程专项,并同时持有公路工程交通工程专项)。 2、具备有效期内省级(或以上)质量技术监督部门颁发的CMA计量认证证书。
(4)项目负责人需持有公路工程试验检测师资格证书(专业类别为桥梁隧道工程),且具有路桥相关专业高级(或以上)职称证书的,以及扣除磋商公告发布当月往前顺推前六个月(即2024年11月至2025年4月)在响应商单位购买社会保险证明材料的扫描件加盖公章作为证明材料,如新成立单位,须提供企业成立之日起至扣除磋商公告发布当月前在响应商单位购买社会保险证明材料的扫描件加盖公章作为证明材料。
(5)供应商须对本项目全部采购内容进行整体响应,任何只对其中一部分内容进行的响应都被视为无效响应。
(6)本项目接受联合体响应。以联合体参加的,联合体单位数量不超过2家。联合体响应须符合第三章供应商须知的相关规定。
三、获取采购文件
时间: 2025年05月22日 至 2025年05月29日 ,每天上午 00:00:00 至 12:00:00 ,下午 12:00:00 至 23:59:59 (北京时间,法定节假日除外)
地点:广东省政府采购网https://gdgpo.czt.gd.gov.cn/
方式:在线获取
售价: 免费获取
四、响应文件提交
截止时间: 2025年06月03日 09时30分00秒 (北京时间)
地点:广东省政府采购网https://gdgpo.czt.gd.gov.cn/,本项目的开标方式为远程电子开标,供应商无需到达现场参加开标活动。
五、开启
时间: 2025年06月03日 09时30分00秒 (北京时间)
地点:佛山市三水区云东海街道鲁村路12号文都汇T4栋4楼
六、公告期限
自本公告发布之日起3个工作日。
七、其他补充事宜
1.本项目采用电子系统进行招投标,请在投标前详细阅读供应商操作手册,手册获取网址:https://gdgpo.czt.gd.gov.cn/help/transaction/download.html。投标供应商在使用过程中遇到涉及系统使用的问题,可通过020-88696588进行咨询或通过广东政府采购智慧云平台运维服务说明中提供的其他服务方式获取帮助。
2.供应商参加本项目投标,需要提前办理CA和电子签章,办理方式和注意事项详见供应商操作手册与CA办理指南,指南获取地址:https://gdgpo.czt.gd.gov.cn/help/problem/。
3.如需缴纳保证金,供应商可通过"广东政府采购智慧云平台金融服务中心"(http://gdgpo.czt.gd.gov.cn/zcdservice/zcd/guangdong/),申请办理投标(响应)担保函、保险(保证)保函。
4.线上开标地点:广东省政府采购网https://gdgpo.czt.gd.gov.cn/,本项目的开标方式为远程电子开标,供应商无需到达现场参加开标活动。
八、凡对本次采购提出询问,请按以下方式联系。
1.采购人信息
名 称:佛山市三水区公路养护中心
地 址:佛山市三水区西南街道广海大道西63、65号(三水区公路养护中心)
联系方式:0757-87739393
2.采购代理机构信息
名 称:广东华盈工程管理有限公司
地 址:佛山市三水区云东海街道鲁村路12号文都汇公馆2座403(住所申报)
联系方式:0757-87787910
3.项目联系方式
项目联系人:谢先生、李小姐
电 话:0757-87787910

微信
新浪微博
QQ空间
QQ好友
豆瓣
Facebook
Twitter











































































































































































































































