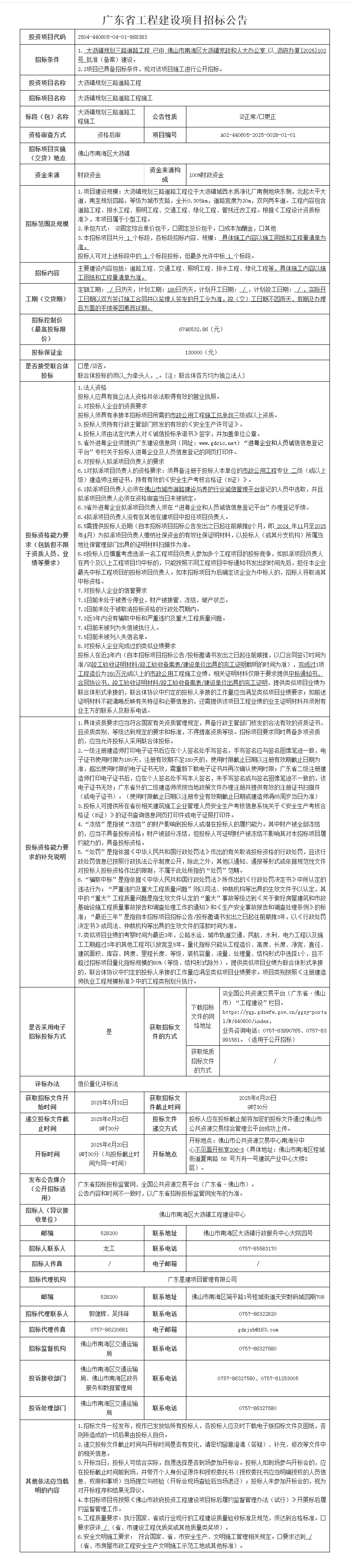
佛山市南海区星辉学校易地新建工程项目设备采购-厨房设备采购招标公告
项目概况
佛山市南海区星辉学校易地新建工程项目设备采购-厨房设备采购招标项目的潜在投标人应在广东省政府采购网https://gdgpo.czt.gd.gov.cn/获取招标文件,并于 2025年06月19日 09时00分 (北京时间)前递交投标文件。
一、项目基本情况
项目编号:440605-2025-03330
项目名称:佛山市南海区星辉学校易地新建工程项目设备采购-厨房设备采购
采购方式:公开招标
预算金额:1,393,778.00元
采购需求:
采购包1(佛山市南海区星辉学校易地新建工程项目设备采购-厨房设备采购):
采购包预算金额:1,393,778.00元
本采购包不接受联合体投标
合同履行期限:自合同签订之日起45天内完成供货、安装、验收(如因场地不具备安装条件,交货时间则由采购人另行通知)。
二、申请人的资格要求:
1.投标供应商应具备《中华人民共和国政府采购法》第二十二条规定的条件,提供下列材料:
1)具有独立承担民事责任的能力:在中华人民共和国境内注册的法人或其他组织或自然人,投标时提交有效的营业执照(或事业法人登记证或身份证等相关证明)副本扫描件。
2)有依法缴纳税收和社会保障资金的良好记录:提供投标截止日前6个月内(含投标截止时间当月)任意1个月依法缴纳税收和社会保障资金的相关材料(如依法免税或不需要缴纳社会保障资金的,提供相应证明材料)扫描件,或提供《政府采购供应商资格信用承诺函》(详见附件)。
3)具有良好的商业信誉和健全的财务会计制度:必须提供下列(1)至(4)项中任一项要求的材料扫描件:(1)提供2023或2024年度的财务状况报告,财务状况报告须由第三方会计师事务所出具,并能清晰显示第三方会计师事务所的印章和注册会计师签字盖章,且能反映审计结论。如为2025年新成立的公司,应提供成立至投标文件递交截止时间止任意一个月的公司财务状况报告。(2)基本开户银行出具的资信证明(要求:提供投标截止日前6个月内(含投标截止时间当月)任意1个月出具的资信证明。如资信证明不能体现基本开户账户的,应另附开户许可证(无开户许可证的,可提供由银行开具的《基本存款账户信息》(公户账户主档)或其他相关证明资料)(3)财政部门认可的政府采购专业担保机构出具的投标担保函。(4)提供《政府采购供应商资格信用承诺函》(详见附件)。
4)履行合同所必需的设备和专业技术能力:按招标文件“第六章 投标文件格式与要求”的“格式九”进行填写。
5)参加采购活动前3年内,在经营活动中没有重大违法记录:参照投标函相关承诺格式内容进行承诺或提供《政府采购供应商资格信用承诺函》(详见附件)。重大违法记录,是指供应商因违法经营受到刑事处罚或者责令停产停业、吊销许可证或者执照、较大数额罚款等行政处罚。(根据财库〔2022〕3号文,“较大数额罚款”认定为200万元以上的罚款,法律、行政法规以及国务院有关部门明确规定相关领域“较大数额罚款”标准高于200万元的,从其规定)
2.落实政府采购政策需满足的资格要求:
采购包1(佛山市南海区星辉学校易地新建工程项目设备采购-厨房设备采购)落实政府采购政策需满足的资格要求如下:
本采购包属于整体预留专门面向中小企业采购的项目。所有采购标的的制造商均为中小企业(指中小微企业、监狱企业、残疾人福利性单位)才可以参加本项目投标。中小企业具体标准根据《关于印发中小企业划型标准规定的通知》(工信部联企业〔2011〕300号)进行划分;监狱企业根据(财库〔2014〕68号)的规定;残疾人福利性单位根据(财库〔2017〕141号)的规定。采购标的对应的中小企业划分标准:工业。
3.本项目的特定资格要求:
采购包1(佛山市南海区星辉学校易地新建工程项目设备采购-厨房设备采购)特定资格要求如下:
(1)供应商未被列入“信用中国”网站(www.creditchina.gov.cn)“失信被执行人或重大税收违法失信主体或政府采购严重违法失信行为记录名单”;不处于中国政府采购网(www.ccgp.gov.cn)“政府采购严重违法失信行为信息记录”中的禁止参加政府采购活动期间。(以资格审查人员于投标(响应)截止时间当天在“信用中国”网站(www.creditchina.gov.cn)及中国政府采购网(http://www.ccgp.gov.cn/)查询结果为准,如相关失信记录已失效,供应商需提供相关证明资料)。
(2)单位负责人为同一人或者存在直接控股、管理关系的不同供应商,不得同时参加本采购项目投标。为本项目提供整体设计、规范编制或者项目管理、监理、检测等服务的供应商,不得再参与本项目投标。参照投标函相关承诺格式内容进行承诺。
(3)本项目不接受联合体投标。(以联合体身份提交投标文件参与投标的,即视为不符合资格要求)
三、获取招标文件
时间: 2025年05月29日 至 2025年06月06日 ,每天上午 00:00:00 至 12:00:00 ,下午 12:00:00 至 23:59:59 (北京时间,法定节假日除外)
地点:广东省政府采购网https://gdgpo.czt.gd.gov.cn/
方式:在线获取
售价: 免费获取
四、提交投标文件截止时间、开标时间和地点
2025年06月19日 09时00分00秒 (北京时间)
递交文件地点:广东省政府采购网https://gdgpo.czt.gd.gov.cn/
开标地点:广东省政府采购网https://gdgpo.czt.gd.gov.cn/
五、公告期限
自本公告发布之日起5个工作日。
六、其他补充事宜
1.本项目采用电子系统进行招投标,请在投标前详细阅读供应商操作手册,手册获取网址:https://gdgpo.czt.gd.gov.cn/help/transaction/download.html。投标供应商在使用过程中遇到涉及系统使用的问题,可通过020-88696588 进行咨询或通过广东政府采购智慧云平台运维服务说明中提供的其他服务方式获取帮助。
2.供应商参加本项目投标,需要提前办理CA和电子签章,办理方式和注意事项详见供应商操作手册与CA办理指南,指南获取地址:https://gdgpo.czt.gd.gov.cn/help/problem/。
3.如需缴纳保证金,供应商可通过"广东政府采购智慧云平台金融服务中心"(http://gdgpo.czt.gd.gov.cn/zcdservice/zcd/guangdong/),申请办理投标(响应)担保函、保险(保证)保函。
4.云平台操作过程中如有相关问题可通过广东省政府采购网(http://gdgpc.czt.gd.gov.cn)下载操作手册查询,或通过云平台公布的在线客服、专线电话等方式咨询。
5.本项目采用远程电子开标,参与本项目的供应商在投标截止时间前30分钟,应当登录云平台开标大厅进行签到,并且填写授权代表的姓名与手机号码。供应商须在系统规定的开标解密时长内完成响应文件解密。各供应商在参加开标以前须自行对使用电脑的网络环境、驱动安装、客户端安装以及数字证书的有效性等进行检测,确保可以正常使用。
6.其他内容详见招标文件。PDF版招标文件与WORD版招标文件如有差异,以PDF版招标文件为准。
七、对本次招标提出询问,请按以下方式联系。
1.采购人信息
名 称:佛山市南海区星辉学校
地 址:佛山市南海区狮山镇官窑沙头村
联系方式:高先生、0757-85881101
2.采购代理机构信息
名 称:广东宏正工程咨询有限公司
地 址:佛山市南海区桂城街道海五路6号城智大厦1幢10层
联系方式:0757-86300101
3.项目联系方式
项目联系人:黄小姐
电 话:0757-86300101
项目概况
佛山市2025年土壤污染防治试点示范和监管能力提升项目招标项目的潜在投标人应在广东省政府采购网https://gdgpo.czt.gd.gov.cn/获取招标文件,并于 2025年06月19日 09时00分 (北京时间)前递交投标文件。
一、项目基本情况
项目编号:M4400000707529136001
项目名称:佛山市2025年土壤污染防治试点示范和监管能力提升项目
采购方式:公开招标
预算金额:1,900,000.00元
采购需求:
采购包1(佛山市2025年土壤污染防治试点示范和监管能力提升项目):
采购包预算金额:1,900,000.00元
本采购包接受联合体投标
合同履行期限:自合同签订生效之日起至2025年11月30日前完成本项目服务内容并通过采购人验收合格
二、申请人的资格要求:
1.投标供应商应具备《中华人民共和国政府采购法》第二十二条规定的条件,提供下列材料:
1)具有独立承担民事责任的能力:在中华人民共和国境内注册的法人或其他组织或自然人,投标(响应)时提交有效的营业执照(或事业法人登记证或身份证等相关证明) 副本扫描件。
2)有依法缴纳税收和社会保障资金的良好记录:投标人提供加盖投标人公章的《政府采购供应商资格信用承诺函》(承诺函格式见公告附件)或提供以下证明材料:投标截止日前6个月(含投标截止时间当月)内任意1个月依法缴纳税收和社会保障资金的相关材料。如依法免税或不需要缴纳社会保障资金的,提供相应证明材料。
3)具有良好的商业信誉和健全的财务会计制度:投标人提供加盖投标人公章的《政府采购供应商资格信用承诺函》(承诺函格式见公告附件)或提供以下其中之一种证明材料:①提供2023或2024年度的财务状况报告,财务状况报告须由第三方会计师事务所出具,并能清晰显示第三方会计师事务所的印章和注册会计师签字盖章,且能反映审计结论;②基本开户银行出具的资信证明(要求:提供投标截止日前6个月(含投标截止时间当月)内任意1个月出具的资信证明。如资信证明不能体现基本开户账户的,应另附开户许可证(无开户许可证的,可提供由银行开具的《基本存款账户信息》(公户账户主档)或其他相关证明资料);③财政部门认可的政府采购专业担保机构出具的投标担保函 。
4)履行合同所必需的设备和专业技术能力:提供设备及专业技术能力情况的证明材料。
5)参加采购活动前3年内,在经营活动中没有重大违法记录:投标人提供加盖投标人公章的《政府采购供应商资格信用承诺函》(承诺函格式见公告附件)或参照投标函相关承诺格式内容。 重大违法记录,是指供应商因违法经营受到刑事处罚或者责令停产停业、吊销许可证或者执照、较大数额罚款等行政处罚。(根据财库〔2022〕3号文,“较大数额罚款”认定为200万元以上的罚款,法律、行政法规以及国务院有关部门明确规定相关领域“较大数额罚款”标准高于200万元的,从其规定)
2.落实政府采购政策需满足的资格要求:
采购包1(佛山市2025年土壤污染防治试点示范和监管能力提升项目)落实政府采购政策需满足的资格要求如下:
根据《政府采购促进中小企业发展管理办法》《广东省财政厅 广东省工业和信息化厅关于进一步加强政府采购促进中小企业发展的通知》,要求本项目中小企业的预留项目总额所占比例不低于40%,其中预留小微企业的比例不低于70%(即预留项目总额40%中的70%),投标人须满足以下条件之一: ①投标人如属于中小微企业;(【提供《中小企业声明函》(服务)或《残疾人福利性单位声明函》或省级以上监狱管理局、戒毒管理局(含新疆生产建设兵团)出具的属于监狱企业的证明文件)】;②投标人如属于大型或中型企业的,可以联合体形式参加采购活动,联合协议中中小企业合同金额所占比例不低于40%(其中,小微企业所占比例不低于70%),组成联合体的中小企业与联合体内其他企业不存在直接 控股、管理关系,且负责人不同;(【提供《联合体共同投标协议书》和中小企业的《中小企业声明函》(服务)(或《残疾人福利性单位声明函》或省级以上监狱管理局、戒毒管理局(含新疆生产建设兵团)出具的属于监狱企业的证明文件))】;③投标人如属于大型或中型企业的,应可将采购合同中的一定比例分包给一家或者多家中小企业,分包的合同金额所占比例不低于40%(其中,小微企业所占比例不低于70%),接受分包合同的中小企业与大型分包企业不存在直接控股、管理关系,且负责人不同。(提供《分包意向协议书》(格式自拟)或《分包承诺函》(格式自拟)、《中小企业声明函》(服务))。 注:根据《关于印发 中小企业划型标准规定的通知》(工信部联企业〔2011〕300号)规定,本项目采购标的对应的中小企业划分标准所属行业 为:其他未列明行业。监狱企业、残疾人福利性单位视同小型、微型企业。
3.本项目的特定资格要求:
采购包1(佛山市2025年土壤污染防治试点示范和监管能力提升项目)特定资格要求如下:
(1)供应商未被列入“信用中国”网站(www.creditchina.gov.cn)“记录失信被执行人或重大税收违法案件当事人名单(重大税收违法失信主体)或政府采购严重违法失信行为”记录名单;不处于中国政府采购网(www.ccgp.gov.cn)“政府采购严重违法失信行为信息记录”中的禁止参加政府采购活动期间。(以资格审查人员于投标(响应)截止时间当天在“信用中国”网站(www.creditchina.gov.cn)及中国政府采购网(http://www.ccgp.gov.cn/)查询结果为准,如相关失信记录已失效,供应商需提供相关证明资料)。
(2)单位负责人为同一人或者存在直接控股、 管理关系的不同供应商,不得同时参加本采购项目(或采购包) 投标(响应)。 为本项目提供整体设计、 规范编制或者项目管理、 监理、 检测等服务的供应商, 不得再参与本项目投标(响应)。 投标函相关承诺要求内容。
(3)本项目接受联合体参加投标。①联合体最多由2家单位(已含牵头单位及成员单位)组成,联合体须在投标文件中提供联合体共同投标协议书,协议书中应明确各方的权利、义务和投标金额的各自占比;②联合体各方签订联合体共同投标协议书后,不得再以自己名义单独投标或加入其他联合体在同一项目中进行投标,如有违反,其投标和与此有关的联合体的投标将被拒绝;③联合体如获得中标资格,联合体各方应当共同与甲方签订合同,为履行合同向甲方承担连带责任。联合体牵头方应被授权作为联合体各方的代表,向甲方承担责任和接受指令,并负责整个合同的全面履行。
三、获取招标文件
时间: 2025年05月29日 至 2025年06月06日 ,每天上午 00:00:00 至 12:00:00 ,下午 12:00:00 至 23:59:59 (北京时间,法定节假日除外)
地点:广东省政府采购网https://gdgpo.czt.gd.gov.cn/
方式:在线获取
售价: 免费获取
四、提交投标文件截止时间、开标时间和地点
2025年06月19日 09时00分00秒 (北京时间)
递交文件地点:电子投标(响应)文件需按要求上传到广东政府采购智慧云平台项目采购系统(https://gdgpo.czt.gd.gov.cn/)
开标地点:佛山市禅城区汾江中路148号华美大厦10楼开标室(广东政府采购智慧云平台项目采购系统远程电子开标)
五、公告期限
自本公告发布之日起5个工作日。
六、其他补充事宜
1.本项目采用电子系统进行招投标,请在投标前详细阅读供应商操作手册,手册获取网址:https://gdgpo.czt.gd.gov.cn/help/transaction/download.html。投标供应商在使用过程中遇到涉及系统使用的问题,可通过020-88696588 进行咨询或通过广东政府采购智慧云平台运维服务说明中提供的其他服务方式获取帮助。
2.供应商参加本项目投标,需要提前办理CA和电子签章,办理方式和注意事项详见供应商操作手册与CA办理指南,指南获取地址:https://gdgpo.czt.gd.gov.cn/help/problem/。
3.如需缴纳保证金,供应商可通过"广东政府采购智慧云平台金融服务中心"(http://gdgpo.czt.gd.gov.cn/zcdservice/zcd/guangdong/),申请办理投标(响应)担保函、保险(保证)保函。
4.本项目采用远程电子开标。投标人的法定代表人或其授权代表应当按照本招标公告载明的时间和模式等要求进行开标解密。在投标截止时间前30分钟,应当登录云平台开标大厅进行签到,并且填写授权代表的姓名与手机号码。若因签到时填写的授权代表信息有误而导致的不良后果,由供应商自行承担。各投标人在参加开标以前须自行对使用电脑的网络环境、驱动安装、客户端安装以及数字证书的有效性等进行检测,确保可以正常使用。
七、对本次招标提出询问,请按以下方式联系。
1.采购人信息
名 称:佛山市生态环境局
地 址:佛山市禅城区榴苑路20号
联系方式:0757-83398971
2.采购代理机构信息
名 称:广东省机电设备招标有限公司
地 址:佛山市禅城区汾江中路148号华美大厦10楼
联系方式:0757-83126103
3.项目联系方式
项目联系人:李锐昌
电 话:0757-83126103

微信
新浪微博
QQ空间
QQ好友
豆瓣
Facebook
Twitter











































































































































































































































