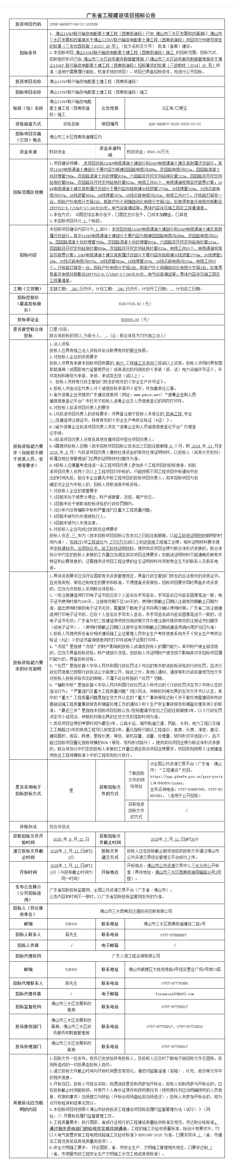
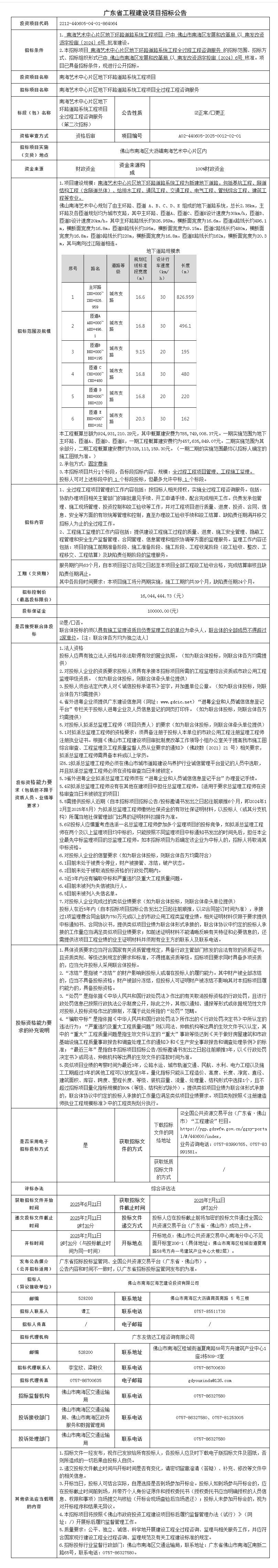
佛山110kV联兴输变电配套土建工程(西南街道段)施工招标公告

项目概况
分子生物学实验室建设项目招标项目的潜在投标人应在广东省政府采购网https://gdgpo.czt.gd.gov.cn/获取招标文件,并于 2025年07月10日 09时00分 (北京时间)前递交投标文件。
一、项目基本情况
项目编号:M4400000707531314001
项目名称:分子生物学实验室建设项目
采购方式:公开招标
预算金额:2,520,000.00元
采购需求:
采购包1(分子生物学实验室建设项目):
采购包预算金额:2,520,000.00元
本采购包不接受联合体投标
合同履行期限:以合同约定为准。
二、申请人的资格要求:
1.投标供应商应具备《中华人民共和国政府采购法》第二十二条规定的条件,提供下列材料:
1)具有独立承担民事责任的能力:在中华人民共和国境内注册的法人或其他组织或自然人, 投标(响应)时提交有效的营业执照(或事业法人登记证或身份证等相关证明) 副本复印件。分支机构投标的,须提供总公司和分公司营业执照副本复印件,总公司出具给分支机构的授权书。
2)有依法缴纳税收和社会保障资金的良好记录:提供以下两种证明材料之一:①提供投标截止日前6个月内任意1个月依法缴纳税收和社会保障资金的相关材料(如依法免税或不需要缴纳社会保障资金的,提供相应证明材料);②提供《政府采购供应商资格信用承诺函》(承诺函格式见采购公告附件)。
3)具有良好的商业信誉和健全的财务会计制度:提供以下四种证明材料之一:①提供2024年度财务状况报告;②提供投标截止日前6个月内基本开户行出具的资信证明;③财政部门认可的政府采购专业担保机构出具的投标担保函;④提供《政府采购供应商资格信用承诺函》(承诺函格式见采购公告附件)。
4)履行合同所必需的设备和专业技术能力:按投标(响应)文件格式填报设备及专业技术能力情况。
5)参加采购活动前3年内,在经营活动中没有重大违法记录:参照投标函相关承诺格式内容或提供《政府采购供应商资格信用承诺函》(承诺函格式见采购公告附件)。 重大违法记录,是指供应商因违法经营受到刑事处罚或者责令停产停业、吊销许可证或者执照、较大数额罚款等行政处罚。(根据财库〔2022〕3号文,“较大数额罚款”认定为200万元以上的罚款,法律、行政法规以及国务院有关部门明确规定相关领域“较大数额罚款”标准高于200万元的,从其规定)
2.落实政府采购政策需满足的资格要求:
采购包1(分子生物学实验室建设项目)落实政府采购政策需满足的资格要求如下:
无(本项目不属于专门面向中小企业采购的项目)。
3.本项目的特定资格要求:
采购包1(分子生物学实验室建设项目)特定资格要求如下:
(1)供应商未被列入“信用中国”网站(www.creditchina.gov.cn)“记录失信被执行人或重大税收违法案件当事人名单(重大税收违法失信主体)或政府采购严重违法失信行为”记录名单;不处于中国政府采购网(www.ccgp.gov.cn)“政府采购严重违法失信行为信息记录”中的禁止参加政府采购活动期间。(以资格审查人员于投标(响应)截止时间当天在“信用中国”网站(www.creditchina.gov.cn)及中国政府采购网(http://www.ccgp.gov.cn/)查询结果为准,如相关失信记录已失效,供应商需提供相关证明资料)。
(2)单位负责人为同一人或者存在直接控股、 管理关系的不同供应商,不得同时参加本采购项目(或采购包) 投标(响应)。 为本项目提供整体设计、 规范编制或者项目管理、 监理、 检测等服务的供应商, 不得再参与本项目投标(响应)。 投标函相关承诺要求内容。
(3) ①若投标人为经销商:所投产品为第三类医疗器械,提供有效的《医疗器械经营许可证》复印件(或提供扫描营业执照二维码后反映的有效许可事项信息截图);所投产品为第二类医疗器械,提供有效的医疗器械经营备案凭证复印件(或提供扫描营业执照二维码后反映的有效备案事项信息截图)或承诺中标后且合同签订前取得医疗器械经营备案的承诺函。【如国家另有规定,则适用其规定。】②若投标人为所投产品的制造商:所投产品为第二、三类医疗器械,提供有效的《医疗器械生产许可证》复印件(或提供扫描营业执照二维码后反映的有效许可事项信息截图);所投产品为第一类医疗器械,提供有效的医疗器械生产备案凭证复印件(或提供扫描营业执照二维码后反映的有效备案事项信息截图)或承诺中标后且合同签订前取得医疗器械生产备案的承诺函。【如国家另有规定,则适用其规定;若所投产品不属于医疗器械的,则提供不属于医疗器械的相关说明(格式自拟)。】
(4)本采购包不接受联合体投标。
三、获取招标文件
时间: 2025年06月19日 至 2025年06月26日 ,每天上午 00:00:00 至 12:00:00 ,下午 12:00:00 至 23:59:59 (北京时间,法定节假日除外)
地点:广东省政府采购网https://gdgpo.czt.gd.gov.cn/
方式:在线获取
售价: 免费获取
四、提交投标文件截止时间、开标时间和地点
2025年07月10日 09时00分00秒 (北京时间)
递交文件地点:电子投标文件需按要求上传到广东政府采购智慧云平台项目采购系统(https://gdgpo.czt.gd.gov.cn/)
开标地点:佛山市公共资源交易中心南海分中心不见面开标室206-6(佛山市南海区桂城街道夏南路58号方舟一号建筑产业中心大楼2层。)【广东政府采购智慧云平台项目采购系统远程电子开标】。
五、公告期限
自本公告发布之日起5个工作日。
六、其他补充事宜
1.本项目采用电子系统进行招投标,请在投标前详细阅读供应商操作手册,手册获取网址:https://gdgpo.czt.gd.gov.cn/help/transaction/download.html。投标供应商在使用过程中遇到涉及系统使用的问题,可通过020-88696588 进行咨询或通过广东政府采购智慧云平台运维服务说明中提供的其他服务方式获取帮助。
2.供应商参加本项目投标,需要提前办理CA和电子签章,办理方式和注意事项详见供应商操作手册与CA办理指南,指南获取地址:https://gdgpo.czt.gd.gov.cn/help/problem/。
3.如需缴纳保证金,供应商可通过"广东政府采购智慧云平台金融服务中心"(http://gdgpo.czt.gd.gov.cn/zcdservice/zcd/guangdong/),申请办理投标(响应)担保函、保险(保证)保函。
4.采用远程电子开标:投标人的法定代表人或其授权代表应当按照本招标公告载明的时间和模式等要求参加开标(解密)。在投标截止时间前30分钟,应当登录广东政府采购智慧云平台开标大厅进行签到,并且填写授权代表的姓名与手机号码。若因签到时填写的授权代表信息有误而导致的不良后果,由供应商自行承担。采用远程电子开标的,各投标人在参加开标以前须自行对使用电脑的网络环境、驱动安装、客户端安装以及数字证书的有效性等进行检测,确保可以正常使用。
七、对本次招标提出询问,请按以下方式联系。
1.采购人信息
名 称:佛山市南海区人民医院
地 址:佛山市南海区狮山镇桂丹路120号南海区人民医院
联系方式:0757-66822086
2.采购代理机构信息
名 称:广东省机电设备招标有限公司
地 址:佛山市禅城区汾江中路148号华美大厦10楼
联系方式:0757-83126103
3.项目联系方式
项目联系人:李锐昌
电 话:0757-83126103

微信
新浪微博
QQ空间
QQ好友
豆瓣
Facebook
Twitter











































































































































































































































