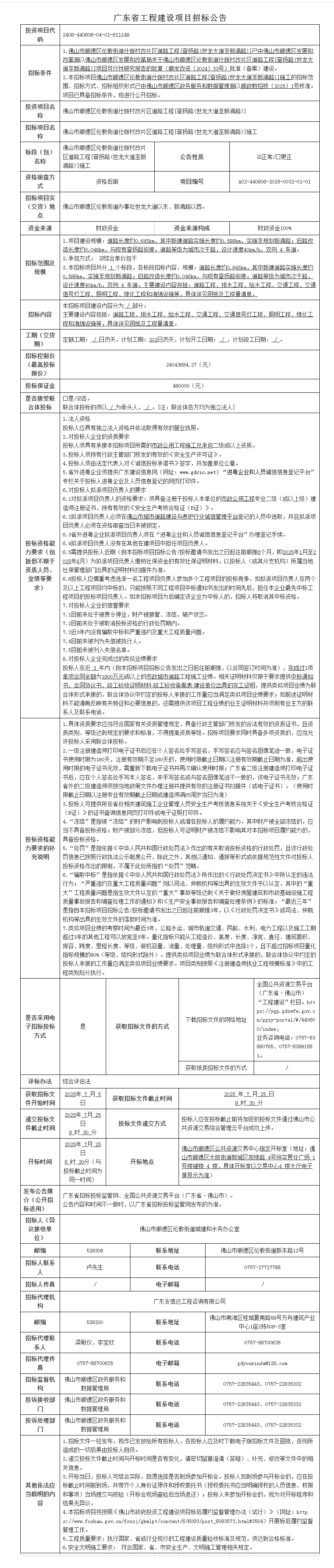
佛山市顺德区伦教街道仕版村改片区道路工程[奋扬路(世龙大道至新涌路)]施工招标公告
时间:2025-07-08 人气:1177 来源:佛山市公共资源交易信息化综合平台 作者:
概述:佛山市顺德区伦教街道仕版村改片区道路工程[奋扬路(世龙大道至新涌路)]已由佛山市顺德区发展和改革局以佛山市顺德区发展和改革局关于佛山市顺德区伦教街道仕版村改......

(声明: 网站所收集的部分公开资料来源于互联网,转载的目的在于传递更多信息及用于网络分享,并不代表本站赞同其观点和对其真实性负责,也不构成任何其他建议。本站部分作品是由网友自主投稿和发布、编辑整理上传,对此类作品本站仅提供交流平台,不为其版权负责。如果您发现网站上有侵犯您的知识产权的作品,请与我们取得联系,我们会及时修改或删除。 )
-
佛山水都饮料食品产业园产城融合旧城区改造项目-旧漫江墟片区标段一施工招标公告
-
佛山水都饮料食品产业园产城融合旧城区改造项目-旧漫江墟片区标段一施工招标公告
-
佛山市临空经济区普通高中基础设施建设项目施工总承包招标公告
-
佛山国家高新区云东海医药健康产业园基础设施及配套项目(四期)(不含134.5亩工业用地项目)全过程造价咨询招标公告
-
佛山三龙湾科技城核心区城中村改造项目一期——佛山新城古村带城中村改造项目(大墩村细海片区)施工招标公告
-
佛山国家高新区云东海生物港污水处理厂(首期)建筑及常规机电工程、场外配套管道工程施工总承包招标公告
-
顺德区妇幼保健院马冈院区周边配套道路勘察设计招标公告
-
南海九江镇梅圳梅东一连片鱼塘项目
-
佛北战新区(白坭)聚龙湾产业园--园区服务中心智能化工程施工招标公告
-
佛山市顺德区北滘医院改扩建工程——外电建设工程施工(二次)招标公告

6月29日,《佛山市南海区国土空间总体规划(2021—2035年)》《佛山市顺德区国土空间总体规划(2021—2035年)》《佛山市高明区国土空间总体规划(2021—2035年)》《佛山市三水区国土空间总体规划(2021—2035年)》(以下简称四区规划)正式获得广东省人民政府批复。至此,我市市县级国土空间总体规划已全部获批,标志着我市至2035年国土空间发展的纲领性、法定性蓝图正式确立,为全市自然资源领域高质量发展和高水平保护奠定了坚实的空间基础。
省政府的批复明确了四个区的核心功能定位,着重强调要严守国土空间安全底线,统筹优化农业、生态、城镇等功能空间。批复要求保障重点产业平台、重要基础设施的合理空间需求,优化产业空间布局,提升城市综合承载力和空间品质。批复强调要做好规划实施管理和组织保障,确保《规划》确定的各项目标任务有效落实。
四区规划为各区未来发展提供了清晰的空间指引,为承接国家、省市重大战略部署提供了精准的空间保障。下一步,佛山市自然资源局将指导各区迅速组织开展多层次、多形式的宣传解读活动,确保各级各部门和社会公众准确理解规划核心要义和管控要求。同时,佛山市自然资源局将加强对四区规划实施情况的监督管理,依托国土空间规划“一张图”实施监督系统,建立健全规划实施监测评估、预警和动态维护机制,确保一张蓝图干到底。
分享
微信
新浪微博
QQ空间
QQ好友
豆瓣
Facebook
Twitter
取消
资讯
招标
招聘
租售
美食
房产
展会
广佛
企业
积金
社保
户口
教育
特色
旅游
酒店
医疗
交通
办证
书院
代运营
风水
车辆
图片
移民
产业
综合体
市场
网红
画展
全球聚焦!预制菜“第一会”,顺德等你来!
产业大会将以“会+展”的形式开展,同期同地举办2025广东(佛山)预制菜产业博览会,展会助力预制菜产业链资源在佛山聚集...[阅读全文]
2025-07-08 16:10:32 人气:3193
十五运会群众比赛龙舟项目决赛在佛山仙湖收官
第十五届全国运动会群众比赛龙舟项目决赛在佛山仙湖收官。男子组、女子组、混合组500米直道赛全部赛项的金牌诞生,最终广东代表队收获6枚金牌...[阅读全文]
2025-07-08 15:15:06 人气:2339
佛山国库智能算法打通服务“最后一公里”
日,记者从国家金库佛山市中心支库(以下简称“佛山国库”)获悉,近三年,佛山全辖累计办理个人所得税综合所得汇算清缴退税372万笔...[阅读全文]
2025-07-07 14:48:03 人气:3743
佛山打造放心消费城市名片成效获央视关注
近日,CCTV-4《中国新闻》报道了佛山市市场监督管理局以“共筑满意消费”为主线,全力打造放心消费城市名片的显著成效...[阅读全文]
2025-07-07 14:46:39 人气:2048
全省首个康复辅具租赁“共享便利店”在南海启用
南海区康复辅具租赁综合服务中心在桂城千灯湖智造产业园正式揭牌启用。作为广东省首家集康复辅具适配、销售、租赁与标准化洗消于一体的综合服务平台...[阅读全文]
2025-07-07 14:40:46 人气:2555
顺德工会今早派发1400张“清凉券”
致敬每一位顺德新业态户外劳动者工会以“娘家人”的用心将清凉送到您触手可及的指尖;接下来让顺小工为您解读周享清凉券攻略...[阅读全文]
2025-07-07 09:13:09 人气:2318
亨努利校服,见证孩子的每一步成长
在孩子的成长路上,校服不仅是一件衣服,更是校园时光的见证者。亨努利校服,专注佛山校服品牌,以高性价比的品质,陪伴孩子每一天的成长,记录他们的欢笑与进步!...[阅读全文]
2025-07-06 12:05:55 人气:2241
告别终身服药?中国糖尿病防治迈入“逆转糖胖”新阶段,万例患者见证生命转机
广州。一场聚焦中国糖尿病防治未来的关键会议——“逆转糖胖 聚力突破”糖尿病管理专业委员会会议圆满落幕。本次盛会由广东省医院协会主办、广东省第二人民医院承办...[阅读全文]
2025-07-06 12:02:58 人气:2284
佛山梁园夜游即将启幕
7月至8月暑期,大湾区首个沉浸行进式园林夜游 ——“岭南夏韵・夜梁园”开启。欢迎市民游客走进梁园 ,开启一场 “可游、可玩、可品” 的夏夜园林之旅...[阅读全文]
2025-07-04 09:48:57 人气:4258
2025年佛山市社科普及周正式启动
2025年佛山市社科普及周启动仪式暨主题日活动在佛山开放大学举行。佛山市“社科普及周”是全市大型公益性社科普及平台,现已连续举办21届...[阅读全文]
2025-07-04 09:38:23 人气:2454
禅城石湾片区干涌排查河涌问题整改项目施工招标公告
本招标项目石湾片区干涌排查河涌问题整改项目施工的招标范围、招标方式、招标组织形式已由 / 以 / 核准(适用于需要履行审批、核准手续的项目)...[阅读全文]
2025-07-08 17:20:26 人气:1661
2025年度南海区水环境治理工作专班综合运作服务竞争性磋商公告
2025年度南海区水环境治理工作专班综合运作服务采购项目的潜在供应商应在广东省政府采购网https://gdgpo.czt.gd.gov.cn/获取采购文件...[阅读全文]
2025-07-08 17:14:10 人气:1642
佛山市顺德区第三人民医院2025年-2028年饭堂运营辅助服务项目(二次)招标公告
佛山市顺德区第三人民医院2025年-2028年饭堂运营辅助服务项目(二次)招标项目的潜在投标人应在广东省政府采购网https://gdgpo.czt.gd.gov.cn/获取招标文件...[阅读全文]
2025-07-08 16:48:28 人气:1504
2025年佛山市地图技术保障和服务招标公告
2025年佛山市地图技术保障和服务招标项目的潜在投标人应在广东省政府采购网https://gdgpo.czt.gd.gov.cn/获取招标文件,并于 2025年07月24日 09时00分 (北京时间)前递交投标文件。...[阅读全文]
2025-07-08 16:43:36 人气:961
测绘地理信息技术服务(2025年佛山市基础地理信息更新)招标公告
测绘地理信息技术服务(2025年佛山市基础地理信息更新)招标项目的潜在投标人应在广东省政府采购网https://gdgpo.czt.gd.gov.cn/获取招标文件...[阅读全文]
2025-07-07 14:26:48 人气:2068
佛山市殡仪馆2025年度棺木采购项目招标公告
佛山市殡仪馆2025年度棺木采购项目招标项目的潜在投标人应在广东省政府采购网https://gdgpo.czt.gd.gov.cn/获取招标文件,并于 2025年07月23日 09时00分 (北京时间)前递交投标文件...[阅读全文]
2025-07-07 14:17:04 人气:2223
佛山市南海区人民医院有创呼吸机招标公告
有创呼吸机招标项目的潜在投标人应在广东省政府采购网https://gdgpo.czt.gd.gov.cn/获取招标文件,并于 2025年07月23日 09时00分 (北京时间)前递交投标文件...[阅读全文]
2025-07-07 14:14:51 人气:1822
佛山市南海区桂城土地资源开发有限公司A地块、B地块、C地块、D地块、F地块、广台高速北侧地块(B地块)苗木公开竞价出售项
佛山市南海区桂城土地资源开发有限公司C地块苗木;佛山市南海区桂城土地资源开发有限公司A地块苗木;佛山市南海区桂城土地资源开发有限公司广台高速北侧地块(B地块)苗...[阅读全文]
2025-07-07 10:25:32 人气:1738
佛山市南海区桂澜路北延线二期工程施工招标公告
佛山市南海区桂澜路北延线二期工程 已由 佛山市南海区发展和改革局 以 《佛山市南海区发展和改革局关于佛山市南海区桂澜路北延线二期工程项目可行性研究报告的批复》...[阅读全文]
2025-07-06 16:08:52 人气:1657
佛山市三水雅城市政管理有限公司云东海街道荷湖北路以南、映海路以东地块一文化设施项目施招标公告
佛山市三水雅城市政管理有限公司云东海街道荷湖北路以南、映海路以东地块一文化设施项目 已由 佛山市三水区发展和改革局 以 2505-440607-04-01-452056备案...[阅读全文]
2025-07-06 16:07:44 人气:1498
佛山市北江建设投资有限公司招聘市政运营主管公告
佛山市北江建设投资有限公司是佛山市三水区芦苞镇公有资产管理办公室下属企业,因公司业务发展需要,拟面向社会公开招聘1名市政运营主管...[阅读全文]
2025-07-01 10:11:43 人气:1176
三水大塘镇卫生院招聘8名合同制工作人员!6月24日—6月30日报名
佛山市三水区卫生健康局发布佛山市三水区2025年上半年公立医疗卫生事业单位合同制工作人员统一公开招聘公告,其中大塘镇卫生院招聘8人...[阅读全文]
2025-06-20 16:58:48 人气:1485
2025年军队院校报考安排公布!附招生计划、历年录取分数线
2025年,17所军队院校在广东省计划招收普通高中毕业生347名(男生324名、女生23名)。招生计划见附件1。...[阅读全文]
2025-06-20 16:53:07 人气:3826
招508人!2025年广东省定向培养军士招收计划发布
报考定向培养军士的考生,须为2025年参加普通高等学校招生全国统一考试的高级中等教育学校毕业生,年龄不超过20周岁(2005年8月31日以后出生)...[阅读全文]
2025-06-20 15:53:21 人气:1797
三水云东海国资下属小云朵托育中心公开招聘工作人员
佛山市三水区云东海瀚扬教育投资管理有限公司小云朵托育中心(下称“托育中心”)2024年12月正式成立,现就托育中心发展所需...[阅读全文]
2025-06-20 10:41:46 人气:1372
广东胥江文旅控股有限公司2025年公开招聘中层管理人员公告
广东胥江文旅控股有限公司是佛山市三水区芦苞镇镇属一级国有企业,因业务发展需要,拟面向社会公开招聘工作人员,有关事项公告如下:...[阅读全文]
2025-06-13 14:30:45 人气:1576
佛山市多所学校招人!
禅城区东鄱小学:招聘岗位合同制语文、数学、科学、体育临聘教师若干名。禅城区海口小学:招聘岗位数学教师2名。...[阅读全文]
2025-06-13 10:34:15 人气:1548
佛山市公安局禅城分局辅警招聘公告
现场对报考人员提供的资料进行审核,核对后原件退还,收取复印件存档记录。发现与应聘条件不符或报名资料不齐的,现场退回,报名时间内未重新提交的...[阅读全文]
2025-06-13 10:25:19 人气:1523
佛山市最新招聘会信息
"技能塑才 青春起航"2025年佛山市技能人才专场招聘会;2025年“百万英才汇南粤”暨幸福相伴·“禅”就未来—离校未就业毕业生专场招聘会...[阅读全文]
2025-06-10 14:54:54 人气:1978
佛山市体育运动学校招聘举重助理教练员
报名时间:2025年6月5日8:00至2025年6月13日17:00止,招聘动态信息将及时在佛山市体育运动学校公众号发布...[阅读全文]
2025-06-10 14:48:27 人气:1783
南海大沥镇黄岐鄱阳路嘉洲花园西区商铺41号(第二次)租赁公告
意向人可登录广东省公共资源交易平台(佛山市)>交易公开>国有产权>交易公告页面(网址:https://ygp.gdzwfw.gov.cn/ggzy-portal/#/440600/index)下载本项目交易文件...[阅读全文]
2025-07-08 11:18:10 人气:1900
禅城区平桂街西侧商铺25号等一批物业租赁项目
禅城区平桂街西侧商铺26号物业租赁项目;禅城区平桂街西侧商铺27号物业租赁项目;禅城区平桂街西侧商铺25号物业租赁项目;禅城区平桂街西侧商铺29号物业租赁项目...[阅读全文]
2025-07-08 11:16:19 人气:915
南海大沥镇黄岐丝绸仓路龙园小区6号商铺租赁公告
租赁期间,承租人负责修理、重作、更换租赁物的相关设备、设施及建(构)筑物(包括但不限于安装消防喷淋、智能烟感器等),使之能达到消防安全管理的相关规定和要求...[阅读全文]
2025-07-08 11:10:02 人气:1038
南海大沥镇黄岐海北大道3号岐海苑首层商业25号商铺等两项物业租赁公告
南海大沥镇黄岐海北大道3号岐海苑首层商业33号商铺;大沥镇黄岐海北大道3号岐海苑首层商业25号商铺...[阅读全文]
2025-07-08 10:58:52 人气:992
南海大沥镇黄岐南海路东侧明珠广场自编171-172号商铺租赁公告
租金采用先交付后使用的方式,承租人于每月10日前向招租人缴清当月租金。租赁期内,租金每满一年在上一期租金基础上递增3%...[阅读全文]
2025-07-08 10:54:54 人气:1056
南海大沥镇黄海路怡海花园十八至二十一座2号铺租赁公告
租赁期间,承租人负责修理、重作、更换租赁物的相关设备、设施及建(构)筑物(包括但不限于安装消防喷淋、智能烟感器等)...[阅读全文]
2025-07-08 10:49:31 人气:988
南海桂城街道广台高速北侧及南侧A地块、B地块、C地块、D地块、E地块、F地块土地使用权租赁项目
桂城街道广台高速南侧E地块土地使用权租赁项目;桂城街道广台高速北侧C地块土地使用权租赁项目;桂城街道广台高速南侧F地块土地使用权租赁项目;桂城街道广台高速南侧D地块土地使用权租赁项目;...[阅读全文]
2025-07-08 10:46:29 人气:844
南海大沥镇大沥金贸大道农机综合楼首层(自编号E5)租赁公告
租金采用先交付后使用的方式,承租人于每月10日前向招租人缴清当月租金。租赁期内,租金每满一年在上一期租金基础上递增3%...[阅读全文]
2025-07-08 10:43:09 人气:859
佛山市高明区更合镇2025年公有资产招租项目(第一期)第二批
4.租金收取方式:标的1的租金按年支付,标的2-10的租金按每半年支付,都采取先付款后使用的模式。5.租金递增情况: 每2年租金递增5% 。...[阅读全文]
2025-07-07 15:18:32 人气:1050
佛山年夜饭之珍馐美馔与祥瑞象征
在佛山,白切鸡是年夜饭必不可少的一道菜。选用优质的三黄鸡,经过精心处理后,用热水浸熟,保持了鸡肉的鲜嫩和原汁原味。鸡皮金黄爽滑...[阅读全文]
2025-01-28 09:03:45 人气:7970
66道佛山地标美食正式授牌
近日,2025佛山市“品味佛山 焕新过年”系列促消费活动启动,66道佛山地标美食及相关认定餐饮经营企业被正式授牌...[阅读全文]
2025-01-21 10:12:27 人气:8073
三水长寿醋又上央视,明晚播出→
在三水,有一道传统美食,无论三水人去哪里,一到饭点就想来喝一碗。它有“液体榴莲”的“威名”,很多人第一次吃都是捏住鼻子硬着头皮一口闷...[阅读全文]
2024-10-30 14:49:15 人气:10458
顺德5家餐厅上榜“2024年南部人气餐厅”!
9月5日,匠心营造·凤凰网美食盛典暨2024金梧桐中国餐厅指南南部人气餐厅颁奖晚宴于合肥君悦酒店举办,为206间餐厅颁发南部人气餐厅奖项...[阅读全文]
2024-09-08 10:27:11 人气:73688
顺德鱼皮角、干蒸、地道肠有团体标准了!
近日,由佛山市顺德区津津食品有限公司牵头,顺德职业技术学院、广东产品质量监督检验研究院、广东省农业科学院蚕业与农产品加工所...[阅读全文]
2024-08-15 11:19:34 人气:22901
2024顺德鱼生节有新动作!风味“八阵图”亮相!
2024顺德鱼生节新闻发布会在顺德区容桂街道龙悦湾酒家举行。来自政府、各镇街餐饮协会及企业代表近百人参与...[阅读全文]
2024-07-17 09:15:59 人气:26606
佛山河鲜地图上新 → 出发!
三水因为地处三江交汇处,得天独厚的地理环境使这里的河鲜凭借“鲜嫩爽滑”闯出一片天。嘉鱼、龙脷鱼、三黎鱼等不少特色鱼虾为三水所独有...[阅读全文]
2024-07-15 10:46:51 人气:30228
三水云东海推出“广府菜三水荷花宴”团体标准
三水区云东海街道办事处举办了“放心消费美食集聚区双承诺单位”颁牌仪式暨“广府菜三水荷花宴”团体标准推广会。当天,云东海街道向10家餐饮店颁发“放心消费美食集聚区双承诺单位”牌匾...[阅读全文]
2024-06-16 09:03:27 人气:11285
美狮美高梅“蜀道”再度荣获米其林一星荣誉 正宗成都四川菜匠艺 勇获业界权威认可
【2024年3月14日,澳门】美高梅欣然宣布,旗下位于美狮美高梅内的餐厅“蜀道”在最新公布的《香港澳门米其林指南2024》中,再度获评为米其林一星餐厅...[阅读全文]
2024-03-14 21:05:58 人气:28168
佛山柱侯酱:一道美食背后的传奇故事
柱侯酱是佛山地区的特产之一,其名字来源于创始人梁柱侯。在清朝嘉庆年间,梁柱侯最初在佛山祖庙摆摊卖牛杂,因其发明了柱候酱...[阅读全文]
2024-02-02 15:47:47 人气:14020
月租20元/㎡!广州今年第二批户籍家庭公租房来啦
本次推出分配的房源为2025年度第一批常态分配剩余房源,总套数372套。房源点为萝岗和苑,均为两房一厅!...[阅读全文]
2025-06-08 09:19:56 人气:6782
南海桂城又一条村首期回迁房交楼!村民直呼:很满意!
桂城夏北社区宝华村首期448套精装住宅正式交付,这不仅是宝华村新发展的里程碑,也是桂城兑现民生承诺、推进城市更新的生动实践...[阅读全文]
2025-05-29 09:59:37 人气:9824
惠选订房启动广东市场:以“滴滴订房”模式重塑住宿经济新生态
山城商业基因孕育的破局者 在中国商业版图上,重庆企业家素以敢闯敢试闻名。从美心防盗门的豪迈扩张,到乡村基的逆势崛起,再到谭木匠的招聘银行创新...[阅读全文]
2025-05-12 20:55:55 人气:6872
老旧街区改造成撬动消费新支点
老旧街区改造是城市更新的重要组成部分。住房城乡建设部部长倪虹在今年全国两会期间表示,住房城乡建设部将下功夫实施一批惠民生...[阅读全文]
2025-05-12 13:52:31 人气:6561
政企协同发力,“提前交付+交房即办证”双兑现!
佛山新城碧桂园世纪中心现场洋溢着喜庆的氛围,148户业主不仅迎来了新家的钥匙,更有部分业主同步领取了不动产权证书...[阅读全文]
2025-05-04 09:02:19 人气:5582
南海发布购房避“坑”指南!购房必看!
为切实保障购房人的合法权益,维护房地产市场秩序,请广大市民购房前阅读《商品房交易风险提示》,注意防范交易风险...[阅读全文]
2025-05-01 08:48:23 人气:5497
佛山配售型保障性住房来了!建面50-100㎡!满5年可转让!
近日;佛山市政府办公室印发《佛山市配售型保障性住房管理办法(试行)》自2025年3月31日起实施...[阅读全文]
2025-04-07 10:02:21 人气:5794
佛山发布新政!事关“商转公”!
为充分发挥住房公积金制度的保障作用,支持缴存职工合理购房需求,规范个人住房商业贷款转住房公积金个人住房贷款...[阅读全文]
2025-02-27 09:35:21 人气:9951
来佛山求职,免费住!
佛山青年人才驿站是为来佛逐梦青年提供落脚港湾的一项公益项目。驿站提供最长5天的免费住宿,并提供长租优惠、政策咨询,就业指导、城市融入等综合服务...[阅读全文]
2025-02-21 09:27:06 人气:5266
佛山一城中村改造项目动工,预计交楼938套!位置就在→
“有家就有佛山造”安置房示范项目签约仪式暨中建国际佛山禅城郊边村城中村改造项目安置房建设启动仪式在中建国际佛山禅城郊边村城中村改造项目安置房项目现场隆重举行...[阅读全文]
2025-02-19 15:08:10 人气:3985
2025 年亚洲陶瓷展,规模空前的陶瓷盛宴盛大开场!
佛山潭洲陶瓷展向来是陶瓷行业的风向标,亦是陶瓷品牌的超级秀场。在此,我们向亲临展会以及通过直播参与的全球朋友展示陶瓷的新产品.........[阅读全文]
2025-04-18 15:58:24 人气:5546
2025华南开春首展圆满收官!佛山国际机床展明年再会
第5届佛山国际机床展作为华南开春首场机床展,吸引了来自广东、浙江、北京、江苏、上海、河北、河南等全国各地以及韩国...[阅读全文]
2025-03-17 15:13:09 人气:6118
龙江家具“两展”携六大亮点震撼登场,全球瞩目!
第47届国际龙家具展览会、第37届亚洲国际家具材料博览会媒体见面会在龙江镇政府举行。第47届国际龙家具展览会和第37届亚洲国际家具材料博览会将于2025年3月17日至20日在龙江举行...[阅读全文]
2025-03-10 15:29:57 人气:10020
南海里水蝴蝶兰,香飘全球!3000款新品种免费赏→
里水镇万顷园艺世界农业示范区—岭南农业产业创意园内热闹非凡,2025广东蝴蝶兰新品种展正式开幕。活动汇聚全球100多家蝴蝶兰企业...[阅读全文]
2025-02-25 09:51:43 人气:6608
佛山国际机床展|2025华南开春首场机床展
本届佛山国际机床展聚焦家具家电零配件加工、新能源汽车零部件制造、模具加工等应用领域,将携手500+国内外机床产业链企业...[阅读全文]
2025-02-08 11:02:43 人气:11015
南海大吉·西樵工业艺术展开张了!
艺术化的表达方式,是此次展览最大的看点。展会围绕陶瓷、纺织、文旅、大健康等产业主题,策划了“天生地造”“应势而生”“结缔共生”及“新生不息”四大篇章...[阅读全文]
2025-01-10 10:06:23 人气:7825
全国知名陶塑作品,即日起在顺德陈村展出!
《回娘家》《洞房花烛夜》《恩爱夫妻》《蛇年顺景》……喜欢雕塑作品的市民看过来,陈村有好物。即日起至2025年1月8日(逢周一闭馆)...[阅读全文]
2024-11-26 15:47:15 人气:8116
2024中国(义乌)外贸工厂展览会12月6日义乌启幕
中国义乌外贸工厂展览会暨跨境电商采购交易会(以下简称:义乌外贸工厂展)是国内以中小型工厂为主体...[阅读全文]
2024-11-18 16:57:21 人气:6733
万众期待 11月15日,第19届中博会如约而至!
第十九届中国国际中小企业博览会(以下简称中博会)将在广州广交会展馆C区盛大举行。在这里,你不仅能亲身体验到来自世界各地的特色商品...[阅读全文]
2024-11-13 20:14:11 人气:6864
广交会上,“佛山制造”圈粉全球客商!
本届广交会展览总面积155万平方米,展位总数7.4万个,设55个展区、171个专区,涌现一批新企业、新产品、新技术、新业态。展会分三期举办...[阅读全文]
2024-10-21 15:25:10 人气:9576
鼓励设春秋假!广州中小学最新放假安排
校历显示,义务教育学校2025-2026学年的全学年教学时间共39周,其中一至八年级上课时间35周,复习考试2周,学校机动时间2周...[阅读全文]
2025-06-30 15:20:31 人气:1969
明年开业!华南最大的超级奥莱综合体,要来了!
📍砂之船超级奥莱中心选址白云区大源街,项目总用地面积8.5万平方米,是广州市首个砂之船超级奥莱中心,将打造华南最大的奥莱文旅商业综合体...[阅读全文]
2025-06-30 15:16:47 人气:1345
广州东站改造有新进展!未来将接入广汕等多条高铁!
据广州市发展改革委消息,广州东站改造及广州东至新塘五六线工程可行性研究报告获国铁集团和广东省人民政府联合批复...[阅读全文]
2025-06-30 15:12:56 人气:3757
7月1日起,广州站有大调整
7月1日,全国铁路三季度运行图调整后,广州火车站将升级迈入以动车组为主的高铁时代。调图后,广州站开行旅客列车169列...[阅读全文]
2025-06-26 10:41:03 人气:5383
广州新机场工程迎来新进展
近日,位于佛山市高明区更合镇东北、肇庆市高要区蛟塘镇西侧的广州新机场工程,将正式启动飞行区工程设计工作...[阅读全文]
2025-06-18 09:32:38 人气:2865
广东省人民体育场恢复对外开放
6月18日起,广东省人民体育场恢复对外开放,开放时段为7:00—10:00、18:30—21:30,开放区域为田径跑道(足球场及其他区域暂不对外开放)...[阅读全文]
2025-06-18 09:27:21 人气:2510
广州:拟全面取消限购、限售、限价!降低贷款首付比例和利率!鼓励工会助力消费!
扎实推进城中村及老旧小区改造,2025年计划推进新开工老旧小区改造超150个,更新住宅老旧电梯超9000台,完成城中村改造固定资产投资1000亿元...[阅读全文]
2025-06-13 14:57:01 人气:1769
广州首所职业本科!番职院更名为广州职业技术大学
教育部致函广东省人民政府,正式同意在广州番禺职业技术学院的基础上设立广州职业技术大学。继深圳职业技术大学...[阅读全文]
2025-06-13 14:23:59 人气:5878
广州新地标,太古仓壹号来了!
广州市“攻城拔寨”项目太古仓壹号正式发布,项目坐落于珠江后航道龙凤滨水经济带的广州海珠百年太古仓码头,建成后与太古仓合体...[阅读全文]
2025-05-10 08:44:32 人气:2760
广州2条城际将可同台换乘!全线最大车站封顶!
该站包含停车线,预留待避、临时折返、临时停放或夜间停放的功能,因此,车站设计全长1010米,标准段宽度约49米,总建筑面积超8万平方米...[阅读全文]
2025-05-08 14:05:00 人气:2929
佛山9家企业入围广东“机器人+”榜单
2025年广东省“机器人+”典型应用场景案例名单(第一批)结束公示,来自佛山的库卡机器人、凯硕集团等9家企业成功入围...[阅读全文]
2025-07-07 09:28:09 人气:6852
封顶!佛山再添世界级工厂!
德国SEW集团是深耕传动领域近百年的跨国巨头,总部设在德国巴符州,在全球动力传输市场享有盛誉,共拥有17个制造厂...[阅读全文]
2025-06-30 09:39:37 人气:3633
海天,在港交所挂牌上市!
本次成功登陆港交所,为海天开启全新征程,也为更多A股龙头企业赴港上市树立起信心。海天味业通过港股IPO拟募资14.9亿美元(假设绿鞋全额行使)...[阅读全文]
2025-06-20 08:52:51 人气:3891
关注世界自行车日下的佛山自行车"双子星"
6月3日是世界自行车日。2018年联合国设立的节日。世界自行车日世界自行车日(World Bicycle Day)[101,由第72届联合国大会于2018年4月表决通过设立...[阅读全文]
2025-06-04 15:31:30 人气:4657
佛山小家电总部+1!预计年营收超10亿元
广东哥登置业投资有限公司成功摘牌顺德区大良街道东乐路以南、纵一路以西地块,总投资3.2亿元的广东哥登销售总部与研发中心项目正式落地...[阅读全文]
2025-06-04 09:07:19 人气:8189
全国首批!佛山3家中试平台入选重点培育公示名单
日前,工业和信息化部公示了首批重点培育中试平台初步名单,全国共有242家中试平台入选,涵盖制造业高质量发展急需的领域...[阅读全文]
2025-05-27 10:41:32 人气:5281
加急,加急,加急!中美贸易复苏,“顺德制造”的72小时!
“忙,全员加班,要处理美国客户的紧急订单,还要对新兴市场的合作。”5月12日,中美日内瓦经贸会谈联合声明发布后...[阅读全文]
2025-05-16 15:13:13 人气:4660
机器人产业添“猛将”!“独角兽”企业奥比中光顺德基地一期顺利投产!
2024年1月3日,奥比中光3D视觉感知产业智能制造基地建设项目在容桂战略性新兴产业开发区动工。按照规划,项目围绕奥比中光机器人与AI视觉产业中台战略...[阅读全文]
2025-05-15 15:20:23 人气:4717
新中式美学灵感,来罗浮宫打造高颜值东方家
空间布局上,新中式追求“通透有度”,常利用格栅、博古架、屏风等作隔断,既能形成层次分明的功能分区,又不会阻碍视线与光线的自由流动,“藏”与“露”...[阅读全文]
2025-05-09 15:50:10 人气:8361
佛山村田精密材料有限公司 关于绿色电力供应的合同签订 实现100%绿色电力生产
佛山村田精密材料有限公司(位于广东省佛山市),在2025年1月,与粤网绿色能源有限公司签订了绿色电力购买合同,实现100%绿色电力合同签订...[阅读全文]
2025-05-09 15:39:31 人气:6262
佛山市住房公积金管理中心关于下调个人住房公积金贷款利率的通知
根据《中国人民银行关于下调个人住房公积金贷款利率的通知》要求,自2025年5月8日起,调整个人住房公积金贷款利率,现就我市有关事项通知如下:...[阅读全文]
2025-05-08 09:36:06 人气:5456
佛山市个人住房公积金贷款利率下调!
佛山市住房公积金管理中心发布通知称,根据《中国人民银行关于下调个人住房公积金贷款利率的通知》要求,自2024年5月18日起,下调个人住房公积金贷款利率0.25个百分点...[阅读全文]
2024-05-20 09:41:59 人气:19758
佛山住房公积金提取有新变化→
为进一步整合民生服务资源,加快推进民生用卡服务集成融合,佛山市住房公积金管理中心增加“佛山市社会保障卡”作为住房公积金提取划账银行账户...[阅读全文]
2023-11-02 11:26:54 人气:36200
佛山住房公积金新政8月起实施
据佛山市住房公积金管理中心消息,《佛山市住房公积金管理中心关于阶段性提高个人住房公积金贷款额度的通知》将于8月1日起实施...[阅读全文]
2023-07-25 14:59:21 人气:38278
在外市缴存公积金,这样也能申请贷款!
登录佛山市住房公积金管理中心网站【个人网上办事大厅(入口)】→主借款人登录→【我要办理】→【异地缴存明细申报】...[阅读全文]
2023-07-04 12:25:37 人气:39632
租房提取公积金有变化!7月1日起,最高可提取超6万元!
根据《佛山市住房公积金管理中心关于调整佛山市提取住房公积金支付房租有关事项的通知》(佛房金管〔2023〕29号),现将佛山市2023年度...[阅读全文]
2023-06-30 08:08:22 人气:39750
佛山公积金贷款上限拟提至50万/人,夫妻最高可贷100万
佛山市住房公积金管理中心发布《关于阶段性提高个人住房公积金贷款额度的通知(征求意见稿)》。其中提出,缴存职工个人申请的...[阅读全文]
2023-06-28 15:09:15 人气:36508
7月起多孩家庭住房公积金额度更高!提取额度上调好消息!
为贯彻落实党中央“租购并举”的决策部署,支持职工合理住房需求,根据《住房公积金管理条例》有关规定以及《住房城乡建设部 财政部 人民银行关于放宽提取住房公积金支付房租条件的通知》...[阅读全文]
2023-06-26 01:12:36 人气:39112
佛山职工租房提取额度上调!下月起公积金有新变化
职工在本市连续足额缴存住房公积金满3个月,本人及配偶在本市无自有住房且租赁住房的,可提取夫妻双方住房公积金支付房租...[阅读全文]
2023-06-16 10:06:06 人气:40860
住房公积金最新相关问题解答
在本市连续足额缴存住房公积金满3个月”是指职工在本市开设账户满3个月且已连续足额缴存住房公积金满3个月...[阅读全文]
2023-06-02 09:05:55 人气:42013
高温作业补贴来了!每人每月300元!
最近的天气又湿又热;从事高温作业的小伙伴请注意;什么是高温津贴?高温津贴是从事高温作业的劳动者,依法享受的岗位津贴。...[阅读全文]
2025-05-09 10:50:01 人气:4850
每人2000元!佛山发放创业带动就业补贴!
根据佛山市创业带动就业补贴申领指南,初创企业招用3人(含3人)以下的,按每人2000元给予补贴;招用4人以上的...[阅读全文]
2025-03-27 09:05:32 人气:6955
2025年度佛山住院起付标准及报销比例公布!
起付标准及报销比例:(一)起付标准以上、最高支付限额以下的纳入统筹基金支付范围的医疗费用按以下比例进行报销:...[阅读全文]
2025-03-18 09:32:01 人气:10965
佛山人才,租房有补贴!别忘了复核→
您此前已领取过租房补贴,但当前工作单位与资格申请时不一致,发生过同区工作单位变更,此时您应先完成【同区变更单位申请】后...[阅读全文]
2024-07-06 07:43:33 人气:30170
禅城区祖庙街道上门提供养老待遇资格认证服务
在祖庙街道行政服务中心工作人员的耐心服务和指导下,通过智能手机人脸识别等操作或现场收件等形式,60多名老人顺利完成了养老待遇资格认证...[阅读全文]
2024-03-31 08:42:27 人气:27590
3月21日开放参保!2024年“健康·佛医保”来啦
连续参保四年、三年或者两年无理赔的,医保目录内个人负担费用补偿、医保目录外个人自费费用补偿起付线分别下调...[阅读全文]
2024-03-19 14:57:59 人气:17252
一次申报、待遇直享!工伤保险“多件事一次办”全面升级
在佛山市社会保险基金管理局、市政务服务数据管理局、市行政服务中心的指导下,南海区作为争先示范区,从职工办事的难点堵点出发...[阅读全文]
2024-01-16 09:47:33 人气:32206
佛山新市民在支付宝办理居住证等业务,可领取专属医疗保险!
符合相关条件的新市民通过支付宝“佛山新市民服务通”在线办理相关业务,专享医疗保险投保后前两个月免费体验,包含好医保·门诊险产品以及好医保·长期医疗(0免赔)产品...[阅读全文]
2024-01-09 10:43:45 人气:31045
禅城社保推行“智能语音客服” 实现“政策找人”精准高效
养老保险待遇核定、养老资格认证,关系着养老待遇能否按时发放,是退休长者最为关切的事情。为满足群众需求...[阅读全文]
2023-12-30 11:21:11 人气:33297
佛山南海在全市首推!港澳居民可“掌上办”居民医保
据南海区政务服务数据管理局消息,南海在全市首推港澳居民参加城乡居民基本医疗保险“掌上办”,在南海生活的港澳人员可通过线上操作...[阅读全文]
2023-12-08 10:25:50 人气:21428
禅城区2025年度积分入户指标数和分配方案的公告
根据《佛山市人民政府办公室关于印发佛山市2025年度积分入户指标数和分配方案的通知》(佛府办函〔2025〕1号)的文件精神...[阅读全文]
2025-01-14 15:16:01 人气:10720
佛山市2025年度积分入户指标数最新出炉
2025年度积分入户指标数为5000个,其中禅城区800个、南海区1900个、顺德区2000个、高明区100个、三水区200个...[阅读全文]
2025-01-10 09:30:45 人气:8468
租房也能入户!符合条件当场办理!
申请人、随迁人的居民身份证(年满16周岁或以上必须提供)、居民户口簿。属集体户的,提供本人的常住人口登记卡...[阅读全文]
2024-10-18 12:23:09 人气:12485
佛山实施新政后,居住半年以上就能入户!
本市持自有合法产权住宅房屋的非本市户籍人员,可以在房屋所在地申请入户,共同居住生活的配偶、未成年子女可以随迁...[阅读全文]
2024-07-11 07:45:23 人气:28322
佛山户籍新政实施首月,申请人数升升升
佛山市发布了《佛山市人民政府办公室关于稳定居住就业入户事项调整的通知》(佛府办〔2024〕7号),自发布之日起施行...[阅读全文]
2024-06-28 07:57:44 人气:30854
佛山迎来新市民入户高峰
自5月13日佛山开始实施稳定居住就业入户新政以来,新市民入户申请积极性爆棚,佛山不少行政服务中心预约爆满。数据显示...[阅读全文]
2024-05-17 14:58:43 人气:17582
佛山入户新政解答:持有公寓可以入户吗?在哪办理?
从5月13日开始就可以申请办理。线上请到“粤居码”微信小程序申请(选择“其他户籍业务”—“市外迁入”—“稳定居住就业”)...[阅读全文]
2024-05-16 08:31:46 人气:17100
南海桂城新市民积分入户申请须知→
具有大学本科以上学历或者中级及以上专业技术资格且年龄在50周岁以下的,不受1年社保限制,申请时上1个自然月起在我市缴纳社会保险费即可按照...[阅读全文]
2024-05-13 09:47:07 人气:17068
佛山市孩子入学,入户要趁早!盘点入户方式→
在我市合法稳定就业满3年(连续缴纳社会保险满3年,或连续经商满3年,可互补叠加),并有合法稳定住所(含租赁)的人员,本人及其共同居住生活的配偶...[阅读全文]
2024-02-29 08:26:15 人气:18202
“佛山新市民积分计算器”帮你一键估算积分
本系统结果仅供参考,真实结果需前往佛山新市民通提交资料申请。本系统暂时只收录了全市积分,各区的加分项请参考区政策文件。...[阅读全文]
2023-12-31 10:52:27 人气:22385
三水区实验小学南山学校揭牌!新增超800个学位!
南山镇举办三水区实验小学南山学校揭牌暨扩建奠基仪式。扩建工程预计明年8月份完工,将增加800多个学位,还将引入区级强校资源...[阅读全文]
2025-07-08 16:37:24 人气:2896
广东高考录取日程来了,录取期间要注意这些……
浙江省瑞安市人民法院审结的一起诈骗案件中,被告人周某通过伪造微信聊天记录以及教育部招生审批表等文件,制造学生将被浙江大学录取的假象...[阅读全文]
2025-07-08 14:56:39 人气:1708
2025年全国联招本科批次院校7月7-8日征集志愿
2025年普通高等学校联合招收华侨港澳台学生(以下简称全国联招)本科批次录取工作已顺利结束,该批次生源充足,共录取考生6238人...[阅读全文]
2025-07-07 09:46:44 人气:1881
佛山大学附属学校揭牌
佛山市禅城区智城学校升级揭牌“佛山大学附属学校”。根据计划,佛山大学教育资源、人力资源、空间资源,以及大学理念...[阅读全文]
2025-07-04 10:40:04 人气:1807
佛山新学年校历出炉!中小学寒暑假时间→
2025-2026学年第一学期开学时间:普通中小学校(除高三年级):2025年9月1日;高三年级:2025年8月1日...[阅读全文]
2025-07-04 10:33:48 人气:5132
今年秋季学期三水将“上新”3610个学位
三水区十七届人大常委会第五十九次主任(扩大)会议召开,听取区政府国有企业改革情况报告、区政府教育强基工程实施情况报告...[阅读全文]
2025-06-29 16:18:06 人气:1468
9月新增超5000学位!南海新改扩建一批学校!
“摇中了!孩子9月就能在家门口上好学校了!”近日,家长王先生看到大沥实验中学摇号中签名单后激动不已...[阅读全文]
2025-06-29 16:13:55 人气:1637
禅城区2025年义务教育阶段公办学校转学报名须知
一、转入禅城区公办小学就读的相关工作由各镇(街道)负责实施。二、公办初中转入。(一)可申请转入禅城区公办初中学校的办理对象...[阅读全文]
2025-06-27 09:57:24 人气:1797
分两个时段,广东高考志愿填报6月28日开始
2025年我省普通高校招生志愿填报工作将于6月28日开始。考生可自行上网或到中学(报名点),凭证件号(或手机号)和密码登录广东省教育考试院高考志愿填报系统填报志愿...[阅读全文]
2025-06-27 09:54:29 人气:1936
2025年普通高校招生志愿填报将于6月28日开始
2025年普通高校招生志愿填报将于6月28日开始,考生可自行上网或到中学(报名点),凭证件号(或手机号)和密码登录广东省教育考试院高考志愿填报系统填报志愿...[阅读全文]
2025-06-26 10:35:24 人气:2010
南海西樵举行“大仙诞”非遗民俗活动→
西樵“大仙诞”非遗民俗活动于2009年被列入佛山市非物质文化遗产名录,2013年被列入广东省非物质文化遗产名录...[阅读全文]
2025-05-09 09:23:39 人气:5994
顺德乐从举行“葛仙诞”!巡游方阵+万人宴席超热闹!
本年度的巡游路线别出心裁,亮点纷呈,起于新时代文明实践站,止于岑氏大宗祠,象征着传统民俗演绎时代精神。这场延续近千年的文化庆典,以“传承葛洪文化...[阅读全文]
2025-04-22 09:33:41 人气:5996
2025佛山祖庙庙会开启!这些“庙”趣亮点不容错过!
当天上午九点半,在祖庙门前,庄严肃穆的春祭大典吸引了大批市民游客的关注。在佛山古老的八音锣鼓柜奏乐下...[阅读全文]
2025-04-01 09:24:39 人气:6544
禅城石湾这条村超热闹!开启伍佰年盛典!
作为广东省文物保护单位,霍氏家庙承载着500年的家族荣光与礼义精神,此次盛典以“礼义石头 世代传承”为主题,通过百年礼制、文化沙龙...[阅读全文]
2025-03-30 09:21:41 人气:6287
三月三,再现北帝出巡盛况!最强阵容抢先看→
2025年北帝出巡将于31日上午10点开启,充分展现深厚的岭南文化底蕴、融合传统民俗与现代创新的11个巡游方阵组成的豪华巡游阵容...[阅读全文]
2025-03-30 09:05:27 人气:5934
2025年佛山祖庙庙会即将开锣!
“祈福肃拜、北帝出巡、酬神演戏、贺诞宴”四大项目“依制”举行,春祭大典、北帝出巡、非遗展演、书画雅集等活动逐一铺开...[阅读全文]
2025-03-29 09:19:32 人气:8417
三水芦苞北帝巡游即将开启!巡游亮点抢先看!
北帝诞庙会是流行于珠三角一带,融民间信仰、世俗性、群众性、娱乐性为一体的综合性民间文化活动。而胥江祖庙北帝诞庙会是以中国南武当...[阅读全文]
2025-03-20 11:21:06 人气:4866
“游朱紫·大红大紫”民俗活动举行!
作为佛山市十大传统民俗活动之一,今年的“游朱紫”以“美陶湾日与夜”为线索,融合非遗、现代创意与乡村振兴元素,打造了一场从白天到夜晚精彩不断的文化盛宴...[阅读全文]
2025-03-03 10:04:15 人气:5250
南海狮山官窑生菜会+抢花炮+龙狮汇演,2月23日开锣!攻略→
全天筵开800多席!狮山官窑生菜宴即将开锣!时间:2025年2月23日(正月廿六)午宴12:00开始,晚宴18:30开始。地点:佛山市南海区狮山镇官窑文化广场...[阅读全文]
2025-02-20 14:30:37 人气:5386
佛山猜灯谜:智慧与欢乐的交织
灯谜的内容丰富多样,涵盖了历史、文化、地理、科学、生活常识等各个领域。有的谜题巧妙运用了汉字的结构和意义,有的则需要对诗词典故有一定的了解...[阅读全文]
2025-02-12 08:32:16 人气:4462
南海这两个场馆需预约参观
康有为博物馆、康有为故居需预约才能进行参观,场馆开放时间为每周二至周日9:00—17:00(16:30停止入场),逢周⼀闭馆(法定节假⽇和特殊情况除外)...[阅读全文]
2025-07-02 10:12:54 人气:2754
三水荷花世界全新升级,梦幻荷塘等你来探!5月31日开园!
丁步观荷,步步生莲:踩着丁步深入荷塘中央,零距离感受“莲叶何田田”的诗意,晨雾缭绕中,荷花若隐若现,随手一拍皆是国风大片!...[阅读全文]
2025-05-29 15:52:25 人气:3868
多个文旅项目亮相!佛山诚邀“合伙人”!
今年佛山市政府工作报告提出,高标准建设环两江(西江、北江)区镇村高质量发展先行区,着力打造区域发展新增长极...[阅读全文]
2025-05-29 10:57:56 人气:4187
当端午佳节邂逅童真时光,FV佛罗伦萨小镇打造假日出游新地标
5月31日至6月2日,一场双倍喜悦与温情的盛会即将在FV佛罗伦萨小镇启幕。端午节及儿童节期间,FV佛罗小镇六城联动...[阅读全文]
2025-05-27 19:56:52 人气:3960
近100家景区对佛山人免费开放!
为感谢广东多年来的帮扶协作,自2025年5月20日起,广西102家景区面向广东省户籍居民推出门票优惠活动...[阅读全文]
2025-05-27 13:45:25 人气:4604
佛山这个场馆将执行新收费标准!低至20元/小时!
自2025年6月1日起,佛山市体育馆羽毛球馆正式启用新收费标准及开放时段。其中周一至周五9:00—17:00的价格为20元/小时...[阅读全文]
2025-05-23 09:43:41 人气:3541
免费!半价!佛山多个景区官宣!
佛山梁园始建于清嘉庆年间,是佛山松桂里梁氏家族私家园林的总称,其与顺德清晖园、番禺余荫山房及东莞可园并称为“清代粤中四大名园”...[阅读全文]
2025-05-17 09:56:28 人气:7627
5月18日至20日,三水多个景区免费开放!gogogo!
三水森林公园位于三水中心城区,是一个风光独特的国家AAAA级旅游景区,以旅游观光、休闲度假、娱乐运动、高端住宅...[阅读全文]
2025-05-16 15:48:34 人气:6577
首次发布!禅城新IP:千年佛山,烟火岭南!
为塑造上述城市新IP,禅城将突出文旅搭台、经济唱戏,以“全时可游、全景创新、全新体验”的文商旅融合发展格局为目标,聚焦“五大全域文商旅融合区”...[阅读全文]
2025-05-16 15:42:19 人气:3126
南海、顺德入围全国旅游综合实力百强榜单
市辖区旅游综合实力研究,从旅游发展水平、旅游营销强度、旅游带动作用、旅游基础条件、旅游设施服务、旅游市场监管6个方面32个指标构建研究评价体系...[阅读全文]
2025-05-16 10:24:50 人气:2838
佛山市顺德区佛山福盈酒店:豪华与舒适的典范
酒店的外观气势恢宏,内部装饰豪华典雅,充满了现代时尚的气息。步入大堂,高挑的空间、璀璨的水晶吊灯以及精美的大理石地面,营造出奢华而温馨的氛围...[阅读全文]
2024-09-18 08:38:46 人气:17612
佛山市顺德区凤佛山依家精品酒店:精致体验,宾至如归
酒店的外观设计独具特色,融合了现代与当地文化元素,给人留下深刻的印象。步入大堂,宽敞明亮的空间、高雅的装饰和热情的服务人员...[阅读全文]
2024-09-18 08:02:05 人气:16833
佛山新颖宾馆:舒适与便捷的休憩之所
宾馆地理位置优越,交通便利。周边有多条公交线路,临近[主要交通枢纽],方便宾客前往顺德区的各个景点和商业中心...[阅读全文]
2024-09-06 08:31:10 人气:19422
佛山雅致宾馆:顺德的温馨驿站
宾馆地处顺德区的繁华地段,周边交通十分便利,距离[主要交通枢纽或地标]仅[距离]。无论是商务出行还是休闲旅游...[阅读全文]
2024-09-06 08:28:28 人气:19932
维也纳酒店(佛山顺德伦教店):舒适与品质的栖息之所
酒店地理位置优越,交通便利。周边配套设施齐全,临近商业中心、旅游景点和交通枢纽,方便宾客出行和购物娱乐...[阅读全文]
2024-09-05 11:19:42 人气:20007
佛山泓丰酒店:舒适与品质的完美邂逅
酒店的外观设计独具特色,融合了现代与传统的元素,给人留下深刻的印象。步入大堂,宽敞明亮的空间、精致的装饰和热情的服务...[阅读全文]
2024-09-01 15:26:59 人气:20384
城市便捷酒店(龙江会展中心店):顺德的舒适驿站
酒店的外观设计简约大方,内部装修精致典雅。步入大堂,宽敞明亮的空间和热情周到的服务人员给人宾至如归的感觉...[阅读全文]
2024-08-27 10:49:03 人气:11895
佛山旺业酒店(龙江会展中心店):顺德的温馨港湾
旺业酒店的外观气派,内部装饰精美。步入大堂,宽敞明亮的空间、优雅的装饰和热情友好的工作人员,让人立刻感受到温馨与舒适...[阅读全文]
2024-08-27 10:47:22 人气:21229
维纳斯国际酒店(龙江会展中心店):顺德的奢华休憩之所
酒店坐落于顺德区的核心地段,临近龙江会展中心,交通网络发达,出行极为便利。其优越的地理位置使它成为商务人士和游客的理想选择...[阅读全文]
2024-08-27 10:46:08 人气:20674
品质之选:佛山市顺德区亿湖烟酒店
亿湖烟酒店堪称丰富多样。香烟品牌涵盖了国内众多知名品牌以及一些特色地方品牌,能够满足不同消费者的需求...[阅读全文]
2024-08-21 08:38:30 人气:21660
南海区全科医院床位增至500张!正式改扩建!
南海区全科医院“三全三强”品牌建设工作推进会与南海区“互联网+智能药柜”赋能基层健康项目签约仪式分别举行...[阅读全文]
2025-06-17 15:44:19 人气:3345
佛山多所医院推行一次挂号管三天!
“一次挂号管三天”,即通过将一次挂号的有效期从24小时延长至72小时,有效缓解患者复诊需要重复挂号的难题...[阅读全文]
2025-06-13 10:05:12 人气:2997
爱尔眼科发布“诊后家庭眼健康管理体系” 打造全人群、全生命周期眼健康闭环守护
当孩子初现近视端倪,配镜绝非终点。只有做好近视管理四个检查,建立更新屈光发育档案,家长方能从被动应对转向精准干预,做到科学近视防控心中有数; 当青年们站在升学...[阅读全文]
2025-06-10 14:08:14 人气:2841
南方医科大学第八附属医院(蓬莱路院区)门诊将正式启用
南方医科大学第八附属医院(蓬莱路院区)门诊将于6月下旬试运营、7月初正式启用,该院区总投资近2个亿,未来将为市民提供专业老年病诊疗...[阅读全文]
2025-06-09 15:30:17 人气:3490
佛山13家医院试点家属免陪照护服务!收费标准→
广东省卫生健康委等9部门联合印发《广东省医疗机构提供免陪照护服务试点工作方案》(下称《方案》),正式启动免陪照护服务试点工作...[阅读全文]
2025-05-21 07:54:04 人气:4287
佛山顺德再添“家门口”的康复医疗新选择!
该项目作为顺德重点打造的民生工程,既充分盘活既有建筑,又优化整合医疗资源,项目建成后将为本地乃至周边群众提供更好的医疗康养保障。...[阅读全文]
2025-04-21 10:27:31 人气:4383
佛山市二医院绿岛湖院区康复医学中心4月21日启用
佛山市二医院绿岛湖院区康复医学中心即将启用。康复医学中心是医院重点打造的科室之一,将以其优秀的团队、一流的环境与先进的设备...[阅读全文]
2025-04-21 09:52:59 人气:6591
住院无需家属陪护!佛山列入首批试点!
广东省卫生健康委官网发布《广东省医疗机构提供免陪照护服务试点工作方案》,广州、深圳、汕头、佛山、惠州、东莞、茂名、清远等8个市作为省级首批试点地区...[阅读全文]
2025-04-15 09:40:43 人气:3468
复禅医学中心落子南沙 构筑大湾区健康管理新枢纽
3月31日,复星健康旗下复禅医学中心在广州市南沙区正式落户。活动现场,超过150名政府领导、行业专家及企业代表共同见证这一重要时刻...[阅读全文]
2025-04-03 17:26:07 人气:4325
珠江医院三水医院新城院区启动试业!
珠医启新程,共绘健康梦。2月14日,南方医科大学珠江医院三水医院新城院区试业启动仪式隆重举行,标志着珠江医院三水医院迈入“一院两区”的全新发展阶段...[阅读全文]
2025-03-27 10:20:48 人气:4334
佛山东平水道将实施封航交通管制
海事部门将于五斗大桥吊装施工作业期间对东平水道相关水域实施封航交通管制,本次封航时间自2025年7月8日6:00至2025年7月8日16:00...[阅读全文]
2025-07-08 16:31:24 人气:1436
禅城试行“邻里共享停车位”
禅城智慧党建微信小程序上线了“邻里共享停车”功能,用于邻里之间的停车资源信息共享交互,首批试点为尚辉苑、融创望江府、凯德城脉等8个小区...[阅读全文]
2025-07-07 09:36:56 人气:1773
机票燃油附加费上调!
据了解,上一次国内航线燃油附加费调整是在6月5日:800公里(含)以下航线每位旅客免收燃油附加费,800公里以上航线每位旅客收取10元燃油附加费...[阅读全文]
2025-07-06 15:42:07 人气:1679
广湛高铁建设有新动态
广湛高铁佛山一环立交特大桥无砟轨道底座板顺利浇筑完成,为后续铺轨施工按下“加速键”。该桥位于高明区荷城街道,全长8.1公里...[阅读全文]
2025-07-04 09:44:29 人气:1294
广州地铁十号线正式开通!桂城⇌广州更方便!
广州地铁十号线(杨箕东至西塱)、十二号线东段(二沙岛至大学城南)及西段(浔峰岗至广州体育馆)正式开通初期运营...[阅读全文]
2025-07-01 10:08:16 人气:3572
禅城南庄这个路口待行区启用
魁奇路-禅西大道路口承担南庄东部、石湾西部及张槎南部转向交通功能,高峰期车流量大,进口道交通流量尤为饱和...[阅读全文]
2025-07-01 09:42:38 人气:3521
7月1日起,佛山西站列车开行有变化!
佛山西站最早一列发车:C7201(佛山西—茂名)6:40分发车;最晚一列发车:D3647(南宁东—广州南)23:20分发车。...[阅读全文]
2025-07-01 09:38:32 人气:4003
新增近万个车位!南海停车更便捷!
大三丫地块占地面积约1万平方米,原状是闲置地块,杂草丛生。为了应对周边高人口密度小区和频繁商业活动带来的停车需求,大沥镇河东社区经市场调研与科学规划...[阅读全文]
2025-06-30 17:03:32 人气:1199
顺德新增2条公交地铁接驳专线!途经顺德大桥!
晴澜苑二期招呼站、听涛苑招呼站、晴澜苑一期招呼站、银涛苑招呼站、观澜苑招呼站、省质检基地、顺德学院地铁站、华侨城欢乐海岸plus...[阅读全文]
2025-06-30 16:32:56 人气:1938
禅城区中考期间多路段实施交通管制→
1、管制期间,禁止与考试无关车辆通行考点管制道路;2、设置临时停车区域,为考生及家长提供便利服务;...[阅读全文]
2025-06-30 09:36:22 人气:1242
好消息!婚姻登记将全国通办!不用再跑老家了
为满足人民群众异地办理婚姻登记需求,经国务院批准,自2021年6月起,全国陆续有21个省(自治区、直辖市)开展了2轮婚姻登记“跨省通办”试点...[阅读全文]
2025-03-24 08:35:27 人气:6035
港澳台居民可线上申办来往内地电子临时通行证
两项便利措施的具体内容为,一是港澳台居民因遗失损毁或忘记携带通行证,需紧急乘坐飞机、火车在内地(大陆)城市间出行的...[阅读全文]
2025-03-21 14:55:38 人气:5070
佛山五区已落地实施!居住权登记来了!
居住权登记服务已在全市五区落地实施,共办理38宗居住权设立登记。此项业务的高效开展既是我局践行“以人民为中心”发展理念的生动实践...[阅读全文]
2025-02-22 09:33:21 人气:7065
新市民服务管理中心可以办理居住证业务了
为进一步加强新市民服务管理,向新市民提供更加优质、便捷、高效的政务服务,白坭镇新市民服务管理中心将增设新市民事务服务点,受理新市民相关政务业务...[阅读全文]
2024-08-21 15:03:49 人气:22103
顺德户政、不动产和商事登记业务办理量呈井喷式增长
当前,顺德区户政、不动产和商事登记业务办理需求呈现井喷式增长,据悉,顺德区、镇(街道)两级强联动,出实招、解民忧,通过加号源...[阅读全文]
2024-06-21 10:24:04 人气:12652
学生出入境业务办理有变化!
1.预约禅城、南海、高明、三水区专场服务的,可通过“广东出入境”微信公众号预约;2.预约顺德区专场服务的,可通过“顺德政务百事通”微信公众号预约...[阅读全文]
2024-06-13 09:46:08 人气:15299
佛山禅城区民政局大年三十正月十五都可办理婚姻登记
春节将至,有不少想趁农历新年和心爱之人喜结连理、完成“人生大事”的市民。大年三十当天可以进行婚姻登记吗?2月14日“情人节”正值春节假期...[阅读全文]
2024-01-26 10:30:02 人气:32136
禅城石湾镇街道便民服务中心揭牌启用
石湾镇街道便民服务中心近日揭牌启用,新大厅两层共4700平方米,开设55个综合服务窗口,承接社保、卫健、市监等11个职能部门400多个事项...[阅读全文]
2024-01-23 10:01:33 人气:36702
庄子素解 第二章 徐无鬼
徐无鬼因女商见魏武侯,武侯劳之曰:“先生病矣!苦于山林之劳,故乃肯见于寡人。”徐无鬼曰:“我则劳于君,君有何劳于我!君将盈耆欲...[阅读全文]
2023-02-09 09:38:10 人气:50747
庄子素解 第一章 庚桑楚
老聃之役有庚桑楚者,偏得老聃之道,以此居畏垒之山。其臣之画然知者去之,其妾之挈然仁者远之。拥仲之与居,鞅掌之为使。居三年,畏垒大壤...[阅读全文]
2023-02-08 10:52:56 人气:48088
庄子素解 第十五章 知北游
知北游于玄水之上,登隐弅之丘,而适遭无为谓焉。知谓无为谓曰:“予欲有问乎若:何思何虑则知道?何处何服则安道?何从何道则得道?...[阅读全文]
2023-02-07 08:44:53 人气:49222
庄子素解 第十四章 田子方
田子方侍坐于魏文侯,数称谿工。文侯曰:“谿工,子之师耶?”子方曰:“非也,无择之里人也;称道数当,故无择称之。”文侯曰:“然则子无师邪?...[阅读全文]
2023-02-06 09:41:31 人气:48447
庄子素解 第十三章 山木
【原文】庄子行于山中,见大木枝叶盛茂,伐木者止其旁而不取也。问其故,曰:“无所可用。”庄子曰:“此木以不材得终其天年。...[阅读全文]
2023-02-02 08:43:02 人气:49031
庄子素解 第十二章 达生
达生之情者,不务生之所无以为;达命之情者,不务知之所无奈何。养形必先之以物,物有余而形不养者有之矣;有生必先无离形...[阅读全文]
2023-01-31 09:26:23 人气:52362
[东方哲学] 一处不立 处处能立
一处不立 处处能立;亦即任何角度与立场都不立,任何角度与立场都能立;也即全然地、无条件地接纳与随机(缘)起用;云门禅三句:涵盖乾坤,截断众流,随波逐流...[阅读全文]
2022-06-08 08:31:38 人气:52945
获取深度世界真相信息的两种途径
人获取外部信息的最原始、最基础的方式就是感觉;感觉信息来源的最初端口就是感觉器官;感觉器官的阀域与自身承受力决定了人感知外部环境的上下极限...[阅读全文]
2022-06-08 08:26:00 人气:50894
物理学遇到意识素解(7)
如果一位值得信赖的朋友告诉你一些似乎可笑的事情,你会尝试着揣摩他或她可能的真实意思。值得信赖的物理学演示就告诉了我们某些看似荒谬的东西。因此,我们试图解释这些结果可能的真正意思。...[阅读全文]
2019-12-16 09:48:47 人气:39654
海外需求萎靡背后:美国进口全面收缩、欧盟现结构性变化
5月中国进出口商品总值为5011.91亿美元,同比下降6.2%。其中出口总值2834.99亿美元,同比下降7.5%;进口总值2176.92亿美元...[阅读全文]
2023-06-24 20:30:07 人气:34139
欧洲议会已批准通过《新电池法》,新能源卖家将面临更加严格的考验
近日,欧洲议会议员以 587 票赞成、9 票反对和 20 票弃权通过了与理事会达成的一项协议(针对在欧盟销售的所有类型电池的设计、生产和废物管理的新规定-《新电池法》)...[阅读全文]
2023-06-24 20:28:34 人气:20803
美国亚马逊的销售税和免税的州有哪些?
美国的销售税是美国州和地方政府对商品及劳务,按其销售价格的一定比例征收的一种税款,是在美国发生消费的时候,由消费者一方缴纳的税款...[阅读全文]
2023-06-24 20:27:41 人气:34173
Amazon 店铺代运营案例:家居类目
窗帘,浴帘的工厂,工厂OEM实力非常强,专注于传统外贸贴牌,国内天猫京东都有店,想要扩展海外渠道...[阅读全文]
2023-06-24 21:41:21 人气:23730
Amazon 店铺代运营案例:户外类目
效果:宏那运营团队进行账户诊断后,重新调整了广告,优化了产品线。进行2个月的调整后,销售额增长180%...[阅读全文]
2023-06-24 21:38:22 人气:23069
Amazon 店铺代运营案例:家居类目
吸尘器类目,宏那团队根据客户工厂优势,放弃竞争激烈的美国站点,选择切入日本站点,第三个月单品达到7W美金销售额...[阅读全文]
2023-06-24 21:36:20 人气:23235
Amazon 店铺代运营案例:饰品类目
目前效果:通过半年的测试留存,和铺货老链接的优化,日出单在平均700单左右,同比增长100%;由单SKU日均平均出单5-10单左右...[阅读全文]
2023-06-24 21:34:33 人气:14229
Amazon 店铺代运营案例:宠物类目
目前效果:运营人员一年内通过选品测试留存,现平均日销售额8000美金,每天单款SKU出单60个左右,SKU12个,月度销售额在30W美金+...[阅读全文]
2023-06-24 21:31:31 人气:10418
Amazon运营团队老师介绍:simon
有8年的亚马逊运营经验,为20+ 多个品牌工作过,其中包括类目 Top10的卖家。擅长运营广告...[阅读全文]
2023-06-24 21:16:54 人气:10794
Amazon运营团队老师介绍:Fanny
Fanny:7年亚马逊操盘经验,擅长广告,运营策略制定,并着手从0-1打造过多个百万级别的项目;统筹各个项目的开展计划...[阅读全文]
2023-06-24 21:11:52 人气:6983
卧室家居风水布局:打造舒适与和谐的睡眠环境
卧室作为我们日常休息和恢复精力的场所,其家居风水布局对于居住者的身心健康和家庭和谐有着不可忽视的影响。了解并遵循卧室的风水原则,可以为您打造一个舒适、和谐的睡眠环境...[阅读全文]
2024-02-20 09:46:18 人气:16501
客厅家居风水布局:营造和谐与繁荣的社交空间
客厅作为家庭的核心区域,是家人聚会、招待客人的重要场所。一个和谐的客厅家居风水布局,不仅可以提升居住者的生活品质,还能为家庭带来好运和繁荣。...[阅读全文]
2024-02-20 09:44:52 人气:17951
餐厅家居风水布局:打造美味与和谐的用餐环境
餐厅作为家庭中重要的功能区域,不仅是家人用餐的地方,也是与亲朋好友聚会交流的场所。一个好的餐厅家居风水布局,能够提升家庭成员的食欲,增强家庭和谐氛围...[阅读全文]
2024-02-20 09:43:33 人气:17223
卫生间家居风水布局:打造舒适与和谐的卫浴空间
卫生间作为家庭中私密且重要的功能区域,其家居风水布局对于家庭成员的身心健康和家庭和谐有着不可忽视的影响。一个好的卫生间家居风水布局,能够提升家庭成员的幸福感,增强家庭的正能量。...[阅读全文]
2024-02-20 09:39:02 人气:16186
为什么家居不宜挂太多红色装饰物?
健康平安人生,一定要认识和拥有3个贵人:西医(治标)、中医(治本)、易医(治根)。当西医不行就要找中医...[阅读全文]
2022-06-25 21:03:39 人气:67442
如何将一间旧厂房催旺吉运?
企业新入驻旧厂房,如何做到催旺吉运,达至丁财两旺的效果?这就需要风水的综合策划:大门口形象包装,出入口的八卦方位...[阅读全文]
2022-06-25 21:01:04 人气:71251
装修前规划风水,好处多多
现在越来越多的人认识科学风水的好处,看风水已经是很平常的事。在装修前,先邀请风水师前来勘察毛坯房环境...[阅读全文]
2022-06-25 20:58:23 人气:66132
三角形的办公室如何化解?
方正规整的办公室气场稳定,三角形或不规整的办公室气场混杂,卦位不全,锐气回冲,形成老总思维不定,判断能力减弱。将三角形地方加上屏风...[阅读全文]
2022-06-21 20:33:27 人气:68411
工厂机器为什么不能放在车间中心点
工厂老板由于对风水不熟悉,为了方便,将重型机器设备放在车间〈宅)中心。宅中心为太极点,玄空风水叫“五黄大煞”,只能静不能动,如遇某年的流年凶星飞临该位...[阅读全文]
2022-06-21 20:29:46 人气:65078
买新能源汽车这些车型,减免购置税→
根据《中华人民共和国行政许可法》、《国务院对确需保留的行政审批项目设定行政许可的决定》、《财政部 税务总局 工业和信息化部 交通运输部关于节能...[阅读全文]
2025-05-27 10:36:35 人气:8259
补贴500元/辆!佛山市2025年电动自行车以旧换新指引来了!
对个人消费者在佛山市内交售报废老旧电动自行车(含蓄电池)并换购销售价格1500元(含)以上的电动自行车新车的,给予一次性补贴500元...[阅读全文]
2025-05-05 08:50:50 人气:9342
2025年老旧营运货车报废更新看这里→
根据《交通运输部 国家发展改革委 财政部关于实施老旧营运货车报废更新的通知》(交规划发〔2025〕17号)...[阅读全文]
2025-04-24 14:44:14 人气:7045
福田卡文乐福中山上市,智慧绿流打通珠三角新格局
自福田卡文乐福在东莞荣耀上市以后,广东地区绿色物流产业再添新华章。4月18日,以“乐汇湾区 福享未来”为主题的福田卡文乐福上市发布会在中山盛大举行...[阅读全文]
2025-04-21 14:56:28 人气:4946
电动汽车电池新国标!明年开始实施!
标准是由工业和信息化部组织制定的强制性国家标准——《电动汽车用动力蓄电池安全要求》,包括7项单体测试,17项电池包或系统测试等内容...[阅读全文]
2025-04-17 15:10:30 人气:3469
2025佛山汽车报废更新补贴申领!最高20000元/辆!
2025年,对个人消费者报废登记在本人名下的2012年6月30日前注册登记的汽油乘用车、2014年6月30日前注册登记的柴油及其他燃料乘用车...[阅读全文]
2025-03-25 07:52:28 人气:6118
最新召回!涉及车辆的这些进口车型→
日前,斯泰兰蒂斯(上海)汽车有限公司根据《缺陷汽车产品召回管理条例》和《缺陷汽车产品召回管理条例实施办法》的要求...[阅读全文]
2025-03-04 09:35:09 人气:3480
新能源汽车车辆购置税减免!减免!减免!
新一批《道路机动车辆生产企业及产品》减免车辆购置税的新能源汽车车型等目录公告;其中减免车辆购置税的新能源汽车车型目录(第十四批)纯电动汽车-乘用车车型如下...[阅读全文]
2025-03-03 14:58:24 人气:6933
召回!市场监管总局发布通告,涉及多款汽车
日前,丰田汽车(中国)投资有限公司根据《缺陷汽车产品召回管理条例》和《缺陷汽车产品召回管理条例实施办法》的要求...[阅读全文]
2025-02-19 15:50:38 人气:3632
电动自行车安全技术规范,9月1日实施!
电动自行车强制性国家标准修订后正式对外发布,《电动自行车安全技术规范》(GB 17761—2024)将于2025年9月1日实施...[阅读全文]
2025-01-14 09:32:21 人气:7393
家具盛宴!第 45 届国际龙家具展览会震撼启幕!
全球家具看顺德,顺德家具看龙江。家具产业是龙江的根基,也是龙江和顺德的亮丽名片。经过五十多年的发展...[阅读全文]
2024-03-17 09:55:30 人气:17171
佛山机场重建航站楼进度刷新!效果图曝光!
按照建设目标和设计规划,由中国联合航空出资建设的新航站楼预计在2024年上半年完成建设并投入使用...[阅读全文]
2023-12-25 09:23:04 人气:31935
佛山国家高新技术产业开发区
佛山高新技术产业开发区(以下简称“佛山高新区”)于1992年12月经国务院批准成立,是全国最早的53个国家高新区之一...[阅读全文]
2023-08-27 21:28:39 人气:11442
佛山意美家卫浴陶瓷世界
意美家,全称意美家卫浴陶瓷世界(Casa Ceramics&Sanitarywares Mall),位于广东省佛山市禅城区季华四路与雾岗路口交汇处,原名为“河宕陶瓷批发直销仓”...[阅读全文]
2023-08-27 21:26:18 人气:11423
澳大利亚技术移民移民
澳洲技术移民是为了引进海外人才,促进澳洲劳动力市场平衡和发展而推出的移民政策,不仅适用于国内有专业技能的技术人才,也适用于在澳留学生,且移民成本低...[阅读全文]
2022-07-07 22:07:38 人气:55674
加拿大BC省雇主担保移民
新政策自2015年1月1日起开始实施。新政后增加了SIRS打分系统,每月公布2次分数,达到此分数的要求的申请人将被移民局选中。因此只要你的职业在加拿大NOC职业列表或职业列表中...[阅读全文]
2022-07-07 22:03:09 人气:55947
美国eb3雇主担保移民
美国eb3雇主担保移民 Other works按照美国移民法,职业移民划分为五类。而EB-3就属于职业移民的第三优先。EB-3职业移民的第三优先类别包括熟练工人、学士学位持有人以及其它工人...[阅读全文]
2022-07-07 21:59:21 人气:54416
马来西亚永久居留(红卡)
PR是PermanentResident的英文缩写,中文是永久居留的意思。获得PR, 就是获得永久居留身份证。 马来西亚永久居留(红卡)是大马政府授予给外国人士的永久居留身份证...[阅读全文]
2022-07-07 21:41:23 人气:55875
南海家具智造园连片改造英明片区二期项目启动
南海区九江镇英明工业园内,挖掘机、洒水车同步开启作业,旧厂房在烟尘中陆续倒下,标志着南海家具智造园连片改造项目(英明片区)二期项目正式启动...[阅读全文]
2025-07-07 14:44:45 人气:1202
投资约2.7亿!南海狮山官窑将建350亩活力街区!
“南粤古驿·十里官窑”官窑水泥厂及马步头周边老旧小区一期改造项目动工举行仪式。作为佛山市南海区城市更新的标杆工程...[阅读全文]
2025-07-07 09:43:45 人气:1682
南海超5万㎡商业新地标正式动工
南海里水湖洲广场商贸综合体项目正式破土动工。项目总投资1.5亿元、总建筑面积超5万㎡,集智慧商超、品牌旗舰、主题餐饮、休闲娱乐于一体...[阅读全文]
2025-07-02 10:02:33 人气:1661
20万㎡全新大型商业中心来了!开业时间→
金铂商业成功竞得禅城区地块。该项目是金铂商业在广佛地区首次拿地自建自持物业,也是禅城区近年来首个实现“拿地即开工”的商业地块项目...[阅读全文]
2025-07-02 09:33:45 人气:1333
佛山综保区产业配套区首个项目摘牌
顺德区创耐特电器有限公司通过成立项目子公司成功摘得佛山市顺德区SD-I-03-01-01-06-02地块,该地块面积35.09亩,计划总投资2亿元...[阅读全文]
2025-07-01 09:53:15 人气:1211
佛山迎海水产交易中心6月14日全面投入运营
佛山迎海水产交易中心中心位于南海大沥,规划建筑面积22万平方米,现已建成16万平方米,汇聚1000余个商铺...[阅读全文]
2025-06-17 08:48:17 人气:3109
广东首个公共服务型化工新材料中试基地迎来首批项目
佛山(三水)新材料产业园中试基地举行首批入驻项目签约仪式。佛山市金银河智能装备股份有限公司、广东传化新材料有限公司2家新签约的企业...[阅读全文]
2025-06-13 14:58:59 人气:1681
岭南大道公交枢纽焕新!潮玩聚点Citylink链活城市生活!
该项目以“交通+商业+服务+文化”四位一体创新模式,推动传统交通枢纽向“全时段、全客群、全场景”的都市生活链升级,为城市交通空间注入全新活力与格调...[阅读全文]
2025-06-12 09:30:42 人气:1857
顺德打造全球首个轻珐琅工业文旅综合体!总投资2亿元!
投资方捷威家居于2000年由香港捷威国际独资6000万港元设立,深耕家居领域二十余载,专注高效节能搪瓷新材料研发...[阅读全文]
2025-06-09 15:45:22 人气:2401
佛山创产直播电商基地成立!助力外贸企业拓增量、扩内销!
市商务局联合佛山创意产业园、佛山移动、抖音商城等成功举办“外贸优品 悦购佛山”佛山创产直播电商基地成立仪式暨抖音商城“去逛618端午市集”活动...[阅读全文]
2025-06-03 09:13:47 人气:3033
南海丹灶城市商业新坐标五一开业,多重好礼!
5月1日,佰汇盈广场二期将携手嘉荣超市、华美达酒店等多元业态盛大开业,构筑“商业+生活+社交”多维体验空间...[阅读全文]
2025-04-30 14:07:04 人气:5203
顺德万象汇即将开业!5折起吃大餐,还有100%中奖福利!
华润万象生活旗下有着“万象城”“万象汇”“万象天地”这三大商业核心产品线。华润万象生活商业布局佛山的首站,正是位于大良中心地带的顺德万象汇...[阅读全文]
2025-04-14 10:18:50 人气:5850
南海大沥这一重磅项目封顶!坐标广佛交界!
大沥镇环球水产工贸一体项目商业楼封顶仪式顺利举行,标志着大沥在推动传统商贸转型升级中的又一标杆项目取得新的进展。大沥镇人大主席李柏添出席活动...[阅读全文]
2025-04-02 10:52:56 人气:5426
禅城石湾黎冲状元文化广场奠基仪式举行
2月18日,石湾镇街道举办黎冲状元文化广场奠基仪式。项目位于魁奇路南侧,一期工程于2024年12月28日开工...[阅读全文]
2025-02-19 10:16:01 人气:5929
三水将新增一个高端酒店综合体!总投资5.3亿元!
三水乐平高端酒店综合体项目正式动工,项目总面积20.8亩,总投资5.3亿元,将进一步推动乐平镇第三产业发展...[阅读全文]
2024-12-27 10:32:46 人气:7520
禅城东基·禅西环宇城 将于12月28日开业!
东基·禅西环宇城位于季华二路北侧,紧邻佛山地铁2号线智慧新城站。东基·禅西环宇城是东基控股与中海商业在禅西新城板块联合打造的超10万㎡的品质型购物中心...[阅读全文]
2024-12-24 09:44:37 人气:33958
顺德大良一商贸综合体正式动工!总投资4000万→
在喜乐喧天、鞭炮齐鸣的热烈氛围中,备受瞩目的苏岗商贸综合体(暂定名)建设项目正式破土动工,标志着这一重要民生工程的全面启动...[阅读全文]
2024-11-14 15:30:49 人气:4993
繁华新地标:佛山市顺德区凯盛广场
凯盛广场地理位置优越,交通便捷,周边配套设施完善。它坐落在顺德区的核心地段,多条主要道路在此交汇,无论是驾车还是乘坐公共交通都能轻松抵达...[阅读全文]
2024-10-03 08:33:48 人气:11046
魅力之城:佛山市顺德区宏汇城
宏汇城的建筑设计独具匠心,融合了现代美学与实用功能。外观宏伟壮观,内部装修精致典雅,营造出了舒适且高端的商业氛围...[阅读全文]
2024-10-03 08:31:52 人气:11013
佛山市顺德区印象城购物中心:购物与娱乐的天堂
印象城购物中心占地面积广阔,拥有多层建筑,内部布局合理。一层通常设有国际知名品牌的专卖店和时尚精品店;二层和三层则汇聚了众多流行服饰...[阅读全文]
2024-09-26 08:17:34 人气:11603
三水区独树岗市场升级投用,绘写强农惠农富农新图景!
备受瞩目的芦苞镇独树岗市场升级改造项目圆满完成,以崭新的姿态正式投入使用,为当地村民带来了更加优质便捷的生活体验,赢得了村民们的纷纷点赞...[阅读全文]
2025-03-21 11:47:07 人气:6428
高明大茶泵站主厂房封顶!事关河江片区!
“大茶泵站重建工程项目主厂房的封顶,预示着这个项目的主厂房主体结构已经完成,也预示着项目水下部分基本完成。”...[阅读全文]
2025-01-06 15:06:42 人气:7836
禅城祖庙南堤街市阔别5年旧址重开!街坊:终于等到了!
新开业的南堤街市位于南堤路和升平交界路口,即中山桥桥底处,市场面积约2600平方米。市场内部分区明确,包含蔬菜、水果、肉类、海鲜...[阅读全文]
2024-11-26 09:48:10 人气:7977
繁华市井——佛山市顺德区永丰市场
永丰市场位于顺德区的核心地段,交通便利,周边居民众多。市场占地面积较大,内部摊位布局合理,通道宽敞整洁...[阅读全文]
2024-09-26 07:50:24 人气:15971
佛山市顺德区番村市场:充满烟火气的生活舞台
番村市场内部布局合理,划分清晰。主要分为蔬菜区、水果区、肉类区、水产区、熟食区、干货区等多个区域,方便顾客快速找到所需商品...[阅读全文]
2024-09-25 07:32:43 人气:18138
佛山市顺德区富裕市场:繁华热闹的民生之所
富裕市场内部空间宽敞明亮。市场布局清晰,分为蔬菜区、水果区、肉类区、水产区、粮油副食区、熟食区等多个区域,方便顾客快速找到所需商品...[阅读全文]
2024-09-25 07:18:06 人气:16266
佛山市顺德区南水市场:繁华市井中的生活百态
南水市场占地面积较大,布局合理清晰。市场内划分了多个区域,包括蔬菜区、水果区、肉类区、水产区、粮油副食区等...[阅读全文]
2024-09-23 15:28:08 人气:16504
汇鲜市场:顺德的美味之源
走进汇鲜市场,首先映入眼帘的是宽敞整洁的布局。市场内部划分清晰,摊位排列有序,通道宽敞明亮,让顾客能够轻松自如地穿梭其中...[阅读全文]
2024-09-22 15:34:02 人气:16190
佛山市顺德区桑麻市场:繁华热闹的生活舞台
市场内部布局合理,摊位规划整齐。蔬菜、水果、肉类、水产、粮油副食等各类商品琳琅满目,应有尽有。新鲜的蔬菜水灵灵地摆放着...[阅读全文]
2024-09-18 15:40:09 人气:16830
顺德光中市场:繁华市井中的生活百态
市场内部布局合理,摊位分类明确。蔬菜区、水果区、肉类区、水产区、干货区等一应俱全,商品琳琅满目。这里的蔬菜水果新鲜水灵,种类丰富...[阅读全文]
2024-09-17 08:23:44 人气:17902
佛山消委会:网络直播套路深,翡翠消费需谨慎!
秦女士浏览某购物网站时,发现某玉石直播间正在直播销售翡翠手镯,主播称该翡翠种水为冰种...[阅读全文]
2022-03-21 15:24:43 人气:66336
机器视觉人才供应链第一梯队:清远市万金目视科技有限公司
清远市万金目视科技有限公司,定位为机器视觉人才供应链第一供应商。首先,以基于机器视觉和深度学习的实战实训平台。为高职高专,大学,提供机器视觉实战实训的人才...[阅读全文]
2021-07-05 15:21:34 人气:99802
跨境电商脱口秀:炮哥刘智勇
炮哥的跨境电商六脉神剑理论、炮哥的跨境电商1357创业模型、炮哥的跨境电商行业快速传播方法论、炮哥的跨境电商合伙人模型...[阅读全文]
2021-07-03 20:33:52 人气:69136
建材家居短视频直播达人——陈宣平
建材家居短视频直播达人——陈宣平,2011年从事互联网行业,2012年进入建材行业媒体工作,主要负责新媒体事业部...[阅读全文]
2021-07-03 20:29:36 人气:94001
广东金麦福餐饮管理服务有限公司
广东金麦福餐饮管理服务有限公司有着多年来连锁经营、机关食堂承包、学校食堂承包、工厂食堂承包、厨房设计经验。致力于食堂承包经营管理...[阅读全文]
2021-07-03 20:25:31 人气:86690
颛孙宏鸽(净雨):书法艺术跨界探索与禅悟
颛孙宏鸽,法名净雨,圣贤名门之后裔,为颛孙子张第七十三代传人,祖籍山东省,中国著名作家、书画家,新闻工作者和社会活动者,公益热心人...[阅读全文]
2021-12-05 20:21:15 人气:71535
