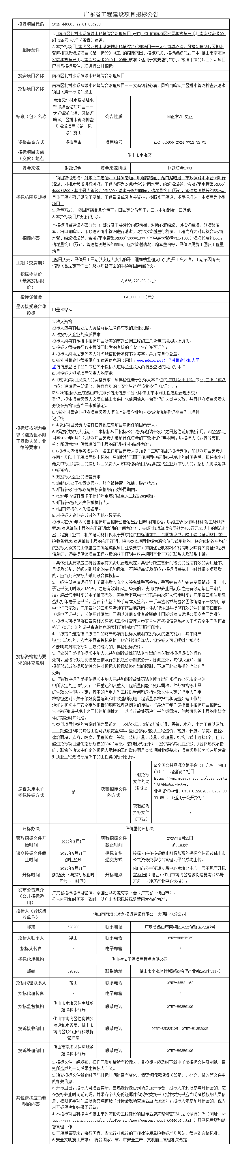
南海区北村水系流域水环境综合治理项目——大沥镇漖心涌、风格河暗涵片区排水管网排查及清淤项目(第一标段)施工招标公告


佛山市顺德区景良投资发展公司采用网上竞价方式出租位于佛山市顺德区大良街道红岗工业区14-2-1号地之厂房2等4宗物业,欢迎符合资格的竞买人参与竞价。
一、项目概况
1.项目名称:佛山市顺德区大良街道红岗工业区14-2-1号地之厂房2等4宗物业出租项目
2.项目编号:ZC2025(SD01)0047
备注:其他交易内容请查阅《项目交易细则》。
二、竞买人资格条件
1.竞买人必须是在中华人民共和国境内注册并合法运作的独立法人或依法成立的其他组织或个体经营者(个体工商户),本次竞买不接受其他自然人参与;
2.信誉良好(无犯罪记录、无拖欠出租人包括但不限于租金、税项、费用等、无不良的竞投记录);
3.禁止曾经违反竞投规定(包括但不限于悔拍、恶意竞价、围标串标等行为)、对出租人利益造成损害的意向竞买人参加竞投;
4.本项目不接受联合体竞价。
三、竞价注意事项
1.本次网上竞价采用加价方式进行报价,按照价高者得的原则确定最终成交价及竞得人。
2.竞买人通过网上交易系统提交的报价一经报出,不得撤回。在报价期间,竞买人可多次报价,首次报价不得低于起始价,每次加价幅度不得小于交易方案规定的增加幅度。在规定竞价时间内,若无人应价,则本项目流标。
3.经相关部门及出租人认定出现下列情形之一,出租人有权取消其竞买人资格,交易保证金全额不予退还且出租人有权向竞得人追讨重新交易的成交价低于本次竞价成交价差额部分及重新组织交易的全部费用和追究其相应法律责任的权利:
(1)竞买人相互串通竞买的;
(2)竞买人采用不正当手段竞得的;
(3)竞得人提供虚假材料或虚报情况的;
(4)竞得人成交后反悔的(包括但不限于拒绝签订成交确认书、拒绝签订合同等行为);
(5)竞得人不按要求缴交履约保证金的;
(6)其他法律法规规定的情况。
四、竞买申请及获取竞价文件
1.有意参与的竞买人可点击广东省公共资源交易平台(佛山市)(网址:https://ygp.gdzwfw.gov.cn/ggzy-portal/#/440600/jygg)或点击
佛山市资产交易网上交易系统(网址:http://jy.ggzy.foshan.gov.cn:3680/TPBank/newweb/framehtml/onlineTradex/indexzcjy.html)下载本项目竞价文件。如有关于本项目条款的修改、澄清、说明等将通过上述网址发布,不再另行通知,请有意参与竞价者密切留意,条款的修改、澄清、说明等将构成竞价文件的一部分,对竞买人有约束力。其它未尽事宜,详见本项目竞价文件。
2.如有意向提交竞买申请及参与竞价请点击进入佛山市公共资源交易信息化综合平台-交易平台页面(网址:https://jy.ggzy.foshan.gov.cn/TPBidder/login.aspx)进行登录操作。(详细操作指引请查看竞价文件中的“网上竞价须知”内容)。
五、交易保证金
1.本项目交易保证金如下:
①佛山市顺德区大良街道红岗工业区14-2-1号地之厂房2交易保证金为人民币(大写)叁万元整 (小写:¥30000.00);
②佛山市顺德区大良街道红岗工业区14-2-1号地之厂房3交易保证金为人民币(大写)叁万玖仟元整 (小写:¥39000.00);
③佛山市顺德区大良街道红岗工业区14-2-1号地之厂房4交易保证金为人民币(大写)壹万贰仟伍佰元整 (小写:¥12500.00);
④佛山市顺德区大良街道红岗大象山东侧、大墩7街路边地块交易保证金为人民币(大写)壹万元整 (小写:¥10000.00)。
2.各竞买人须在交易保证金到账截止时间前通过网银、银行网点转账等方式将交易保证金一次性足额汇入随机账户中(不接受任何方式的现金存、汇款),不得将同一笔交易保证金分开转入同一账户。以现金方式将交易保证金缴存至交易保证金账户的,或未按交易公告(方案)规定交纳交易保证金的,交易保证金交纳无效。
六、交易时间 (以下时间均以网上交易系统的服务器时间为准)
1.公告时间:2025年7月31日上午8时30分至2025年8月14日下午5时30分止(北京时间)。
2.提交竞买申请时间: 2025年7月31日上午8时30分至2025年8月14日下午5时30分止(北京时间), 竞买人须于竞买申请截止时间前登录网上交易系统提交竞买申请。
3.交易保证金到账截止时间为2025年8月14日下午5时30分,超过截止时间到账则不能参加竞价。
4.网上报价时间: 2025年8月15日上午9时30分至10时00分。
七、其他事宜
1.本次网上竞价仅接受网上竞买申请和竞价报价,不接受书面、邮寄、电子邮件、电话、传真、口头等其他形式的申请。
2.竞买人可自行或联系出租人到实地勘察竞价标的物,了解实际情况。
3.本项目最终解释权归出租人所有。
八、联系方式
1.出租人:佛山市顺德区景良投资发展有限公司
地址:广东省佛山市顺德区大良街道红岗社区105国道以西红岗中路以北红岗科技城展厅二楼之三(住所申报)
联系人:王先生
联系电话:22205719、22203212
2.项目监督单位:大良街道财政和公有资产管理办公室
联系人:廖先生
联系电话:0757-29938660
3.系统使用咨询电话:0757-83990765、22837820
微信
新浪微博
QQ空间
QQ好友
豆瓣
Facebook
Twitter












































































































































































































































