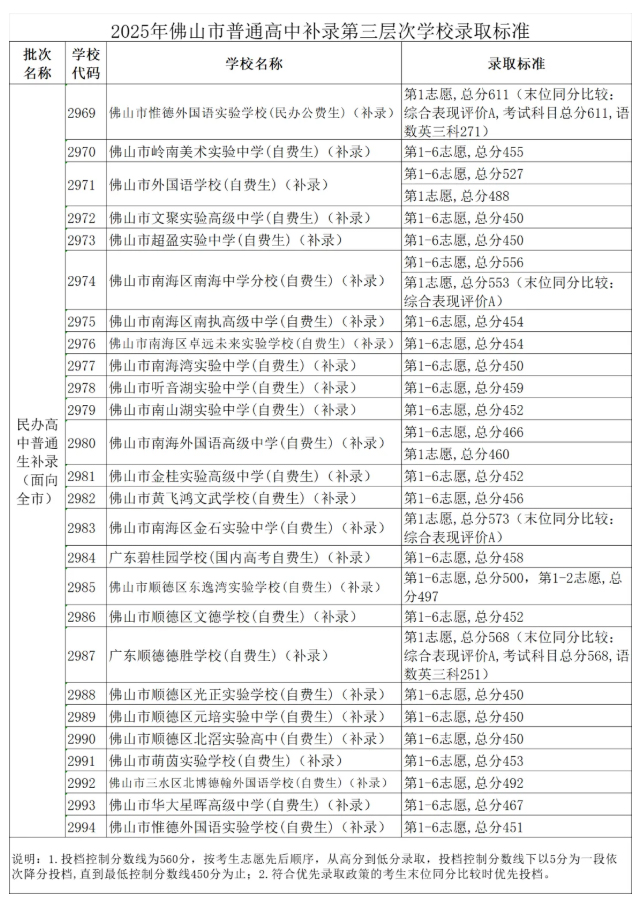
2025年佛山市普通高中补录分数线公布!
根据考生补录征集志愿和成绩,按补录计划划定投档控制分数线及录取标准如下。
第一层次
公办普通高中普通生补录(面向顺德区)
按补录计划1:1划定投档控制分数线为601分,在控制分数线上按考生志愿先后顺序从高分到低分录取。
第二层次
民办普通高中体艺特长生补录(面向全市)
体育艺术特长生按合成总分成绩由高分到低分投档录取,合成总分按中考成绩(含加分)和术科换算成绩各占50%计算,即合成总分=中考成绩(含加分)×50%+术科成绩×总分换算系数×50%。最低控制线为征集志愿资格线。
第三层次
民办普通高中补录(面向全市)
按补录计划划定投档控制分数线为560分,投档控制线上按考生志愿先后顺序,从高分到低分录取,投档控制分数线下以5分为一段依次降分投档,直到最低控制分数线450分为止。
填报征集志愿未被录取的考生将继续参加第三批学校招生录取。
项目概况
佛山市卫生健康移动综合服务平台国产化改造项目招标项目的潜在投标人应在广东省政府采购网https://gdgpo.czt.gd.gov.cn/获取招标文件,并于 2025年08月20日 09时00分 (北京时间)前递交投标文件。
一、项目基本情况
项目编号:TC2025(SZ)WZ0019
项目名称:佛山市卫生健康移动综合服务平台国产化改造项目
采购方式:公开招标
预算金额:1,324,708.00元
采购需求:
采购包1(佛山市卫生健康移动综合服务平台国产化改造项目):
采购包预算金额:1,324,708.00元
本采购包不接受联合体投标
合同履行期限:自合同生效之日起至符合性验收合格后运维期结束为止。
二、申请人的资格要求:
1.投标供应商应具备《中华人民共和国政府采购法》第二十二条规定的条件,提供下列材料:
1)具有独立承担民事责任的能力:在中华人民共和国境内注册的法人或其他组织或自然人,投标(响应)时提交有效的营业执照(或事业法人登记证或身份证等相关证明)副本扫描件。分支机构投标的,须提供总公司和分公司营业执照副本扫描件、总公司出具给分支机构的授权书。
2)有依法缴纳税收和社会保障资金的良好记录:提供以下两种证明材料之一:1.提供《政府采购供应商资格信用承诺函》,具体要求详见采购公告附件;2.提供投标截止日前6个月内任意1个月依法缴纳税收和社会保障资金的相关材料。如依法免税或不需要缴纳社会保障资金的,提供相应证明材料。
3)具有良好的商业信誉和健全的财务会计制度:供应商必须具有良好的商业信誉和健全的财务会计制度(提供以下三种证明材料之一:1.提供《政府采购供应商资格信用承诺函》,具体要求详见采购公告附件;2.提供2024年度财务状况报告,财务状况报告须由第三方会计师事务所出具,能清晰显示第三方会计师事务所的印章,并能反映审计结论;3.提供投标截止日前6个月内基本开户银行出具的资信证明,并同时提交开户(基本户)许可证扫描件,开户(基本户)许可证已取消的,应提供能体现基本开户银行的“基本存款账户编号”的相关证明) 。
4)履行合同所必需的设备和专业技术能力:提供以下两种证明材料之一:1.提供《政府采购供应商资格信用承诺函》,具体要求详见采购公告附件;2.按投标(响应)文件格式填报设备及专业技术能力情况。
5)参加采购活动前3年内,在经营活动中没有重大违法记录:参照投标(报价)函相关承诺格式内容。重大违法记录,是指供应商因违法经营受到刑事处罚或者责令停产停业、吊销许可证或者执照、较大数额罚款等行政处罚。(根据财库〔2022〕3号文,“较大数额罚款”认定为200万元以上的罚款,法律、行政法规以及国务院有关部门明确规定相关领域“较大数额罚款”标准高于200万元的,从其规定)。
2.落实政府采购政策需满足的资格要求:
采购包1(佛山市卫生健康移动综合服务平台国产化改造项目)落实政府采购政策需满足的资格要求如下:
采购包整体专门面向中小企业采购,监狱企业、残疾人福利性单位视同小型、微型企业。
(1)中小企业评审及《中小企业声明函》填写要求:①本项目为服务类项目,不对其中涉及的货物制造商或工程承建商作出要求,投标人仅需填写本项目采购类别对应的《中小企业声明函》。
② 本项目采购标的对应的中小企业划分标准所属行业详见采购文件“第二章 采购需求—2.技术标准与要求”,中小企业划型标准详见《关于印发中小企业划型标准规定的通知》(工信部联企业〔2011〕300号)(http://www.gov.cn/zwgk/2011-07/04/content_1898747.htm)
③ 投标人提交的《中小企业声明函》应按要求完整填写所有信息,填写说明详见本项目采购公告附件“工程类、服务类项目中小企业声明函模板(填写说明)”。
(2)监狱企业评审要求:提供由省级以上监狱管理局、戒毒管理局(含新疆生产建设兵团)出具的属于监狱企业的证明文件。
(3)残疾人福利性单位评审要求:提供《残疾人福利性单位声明函》。
3.本项目的特定资格要求:
采购包1(佛山市卫生健康移动综合服务平台国产化改造项目)特定资格要求如下:
(1)供应商未被列入“信用中国”网站(www.creditchina.gov.cn)“记录失信被执行人或重大税收违法案件当事人名单”记录名单; 不处于中国政府采购网(www.ccgp.gov.cn)“政府采购严重违法失信行为信息记录”中的禁止参加政府采购活动期间。(以资格审查人员于投标(响应)截止时间当天在“信用中国”网站及中国政府采购网查询结果为准,查询结果以网页截图或网页打印件等方式留存,与采购过程资料一并归档。如相关失信记录已失效, 供应商需提供相关证明资料)。
(2)单位负责人为同一人或者存在直接控股、管理关系的不同供应商,不得同时参加本采购项目(或采购包)投标(响应)。为本项目提供整体设计、 规范编制或者项目管理、监理、检测等服务的供应商,不得再参与本项目投标(响应)。投标(报价)函相关承诺要求内容。
三、获取招标文件
时间: 2025年07月25日 至 2025年08月01日 ,每天上午 00:00:00 至 12:00:00 ,下午 12:00:00 至 23:59:59 (北京时间,法定节假日除外)
地点:广东省政府采购网https://gdgpo.czt.gd.gov.cn/
方式:在线获取
售价: 免费获取
四、提交投标文件截止时间、开标时间和地点
2025年08月20日 09时00分00秒 (北京时间)
递交文件地点:广东省政府采购网https://gdgpo.czt.gd.gov.cn/
开标地点:广东省政府采购网https://gdgpo.czt.gd.gov.cn/
五、公告期限
自本公告发布之日起5个工作日。
六、其他补充事宜
1.本项目采用电子系统进行招投标,请在投标前详细阅读供应商操作手册,手册获取网址:https://gdgpo.czt.gd.gov.cn/help/transaction/download.html。投标供应商在使用过程中遇到涉及系统使用的问题,可通过020-88696588 进行咨询或通过广东政府采购智慧云平台运维服务说明中提供的其他服务方式获取帮助。
2.供应商参加本项目投标,需要提前办理CA和电子签章,办理方式和注意事项详见供应商操作手册与CA办理指南,指南获取地址:https://gdgpo.czt.gd.gov.cn/help/problem/。
3.如需缴纳保证金,供应商可通过"广东政府采购智慧云平台金融服务中心"(http://gdgpo.czt.gd.gov.cn/zcdservice/zcd/guangdong/),申请办理投标(响应)担保函、保险(保证)保函。
4.供应商应从广东省政府采购网(https://gdgpo.czt.gd.gov.cn/)上广东政府采购智慧云平台的政府采购供应商入口进行免费注册后,登录进入项目采购系统完成项目投标登记并在线获取招标文件(未按上述方式获取招标文件的供应商,其投标资格将被视为无效)。
5.线上开标地点:广东省政府采购网https://gdgpo.czt.gd.gov.cn/ 现场开标地点:佛山市禅城区季华五路28号公交大厦六楼开标室(6)
6.本项目的开标方式为远程电子开标,投标人无需到达现场参加开标活动。
7.在开标截止时间前,请各投标人核实并确认填写授权代表的姓名与手机号码,若因填写的授权代表信息有误而导致的不良后果,由投标人自行承担。
8.开标结束后,请投标人及时进入广东政府采购智慧云平台的等候大厅关注项目进展情况,并保持联系人手机号码畅通,特别是澄清需要及时响应。如因未及时响应导致被作为无效投标处理的由投标人自行承担相关后果。
9.本公告内容与招标文件不一致的,以招标文件为准。
七、对本次招标提出询问,请按以下方式联系。
1.采购人信息
名 称:佛山市卫生健康局
地 址:佛山市岭南大道北12号13号楼410办公室
联系方式:83805813
2.采购代理机构信息
名 称:佛山市公共资源交易中心
地 址:佛山市禅城区季华五路28号公交大厦六楼
联系方式:0757-83209174
3.项目联系方式
项目联系人:招建伟
电 话:0757-83209174
7月25日,国务院召开常务会议,部署逐步推行免费学前教育有关举措。会议指出,逐步推行免费学前教育是涉及千家万户、事关长远发展的重要惠民举措。
要指导各地尽快细化工作方案,按照分担比例安排好补助资金,确保按时足额拨付。
要加强动态监测评估,科学核算办园成本,统筹好公办、民办幼儿园补助政策,做好家庭经济困难儿童、孤儿和残疾儿童等群体政策衔接和兜底保障。
要统筹考虑学龄人口变化、财力状况等因素,坚持保基本保普惠原则,进一步完善学前教育投入机制,加强基础设施建设,改善幼儿园教师待遇,提升办园质量水平。
要加强学前教育监督管理,严格落实监管责任,规范办园行为,切实守护好在园儿童身心健康。
目前,免费学前教育试点正在全国推进。教育部认定的2024年学前教育普及普惠县(市、区)共301个,仍有待进一步扩围。
如长三角、珠三角部分城市已在试点3年免费,如浙江、福建厦门已实现 3-6岁儿童全覆盖。据了解,截至2025年,全国已有超20个省份启动免费试点,覆盖约30%的适龄儿童,重点在公办园和普惠性民办园。
专家呼吁:
“逐步推行免费学前教育”
要落实要算好成本账、长远账、统筹账
事实上,从政策层面看,逐步推行免费学前教育早有信号。2024年11月,《中华人民共和国学前教育法》正式通过,以法条形式固化了“大力发展普惠性学前教育”的目标,并提出“有条件的地方逐步推行实施免费学前教育,降低家庭保育教育成本。”今年1月,中共中央、国务院印发了《教育强国建设规划纲要(2024-2035年)》,其中就提到了“探索逐步扩大免费教育范围”。
在中国教科院教育战略和宏观政策研究所所长、研究员吴霓看来,从普惠发展到推行免费学前教育,是基于目前经济社会发展水平所作出的决策部署,背后有多方面的考量。
“教育费用在我国家庭支出中占有非常大的比例,教育支出较高在很大程度上也抑制了居民的消费支出。逐步推行免费学前教育,在一定程度上还能促进居民的非教育消费,进而带动更多产业的就业和发展。”清华大学教育学院副院长李锋亮说。
微信
新浪微博
QQ空间
QQ好友
豆瓣
Facebook
Twitter












































































































































































































































