三水区云东海街道海港路北侧、水轴北路东侧地块网上挂牌出让
佛山市国有建设用地使用权
网上挂牌出让公告
受佛山市自然资源局委托,本中心现采用网上挂牌方式出让以下地块的国有建设用地使用权,现将有关网上挂牌事项公告如下:
一、地块基本情况:
本地块其他规划指标和要求按《佛山市建设用地规划条件》[收件编号:三水2025001528]相关规定执行。
二、竞买资格和要求:
1、中华人民共和国境内外的法人和其他组织,除法律、法规另有规定外,均可申请单独参加竞买活动(本宗地不接受联合竞买)。
2、被自然资源管理部门、佛山市中级人民法院列入土地交易黑名单的单位,不得参加本地块网上挂牌活动。
3、除竞买人为佛山云东海医药健康产业园内已注册的独立法人,且竞得宗地后以竞买人名义开发本宗地的情形外,其他竞买人必须在佛山云东海医药健康产业园内成立以独立法人、独立核算的项目公司,且该公司为竞买人的全资子公司或控股公司,并在竞买申请前明确拟成立项目企业法人的股东名称及出资份额,到市场监督管理部门办理企业名称自主申报,并取得企业名称自主申报告知书。竞买人应在办理竞得人资格确认时将成立项目企业法人的声明、竞买申请人及企业名称自主申报的资料(应包括有企业名称自主申报告知书)等有关申请材料提交挂牌人。
三、本地块网上挂牌起始价为人民币贰仟伍佰叁拾叁万肆仟陆佰元(大写)(CNY 25,334,600.00),增价幅度为人民币贰拾伍万元(大写)(CNY 250,000.00)/次。本次国有建设用地使用权出让采用网上挂牌的形式进行,并设有保密底价、不设最高限制地价。按照价高者得原则确定竞得人及成交地价款。
四、本地块竞买保证金为人民币伍佰零陆万柒仟元(大写)(CNY 5,067,000.00)。竞买保证金以美元交纳的,则为柒拾万零陆仟美元(大写)(USD 706,000.00);竞买保证金以港元交纳的,则为伍佰伍拾肆万壹仟港元(大写)(HKD 5,541,000.00)。
五、有意参与竞买者可于2025年7月31日后登录网上交易系统下载TD2025(SZ)WG0003地块的《佛山市国有建设用地使用权网上挂牌出让文件》。
申请人应于2025年8月30日17时之前登录网上交易系统提交竞买申请,选择银行,获得随机保证金账号,并向此指定账号一次性足额交纳竞买保证金。竞买保证金须于2025年8月30日17时之前到达本中心指定账户后(请自行留意银行办公时间),申请人方获得竞买权限。申请人必须以自己的名义交纳保证金,不得由他人代交。以美元或港元交纳竞买保证金的,竞买申请人应详尽了解国家关于外资及外汇管理的相关规定。
六、该地块的公告期自2025年7月31日至2025年8月20日止;网上报价期限为2025年8月21日8时30分至2025年9月1日10时止。
七、上述时间均以网上交易系统的服务器时间为准。具体的竞价规则详见该地块的交易文件。
八、需要到挂牌地块现场踏勘的竞买人请与挂牌人联系:0757-83992717。
九、本次网上挂牌仅接受网上竞买申请和报价,不接受书面、邮寄、电子邮件、电话、传真、口头等其他形式的申请。
十、自本次公告起至网上挂牌截止期间,如有关于本地块网上挂牌文件的修改、澄清、说明等将通过广东省公共资源交易平台和佛山市国有建设用地使用权和矿业权网上交易系统进行发布,有意参与竞买者的请密切留意。其它未尽事宜,详见该地块的交易文件。
十一、联系方式
(一)广东省公共资源交易平台(土地矿业):https://ygp.gdzwfw.gov.cn/ggzy-portal/#/440600/jygg
佛山市国有建设用地使用权和矿业权网上交易系统:http://jy.ggzy.foshan.gov.cn:3680/TPBank/newweb/framehtml/onlineTradex/index.html
(二)联系人、联系电话以及联系地址:
1.交易业务咨询电话:黄小姐、杨小姐(0757—83992717)
2.交易系统咨询电话:0757-83990765
3.联系地址:佛山市禅城区季华五路28号公交大厦六楼

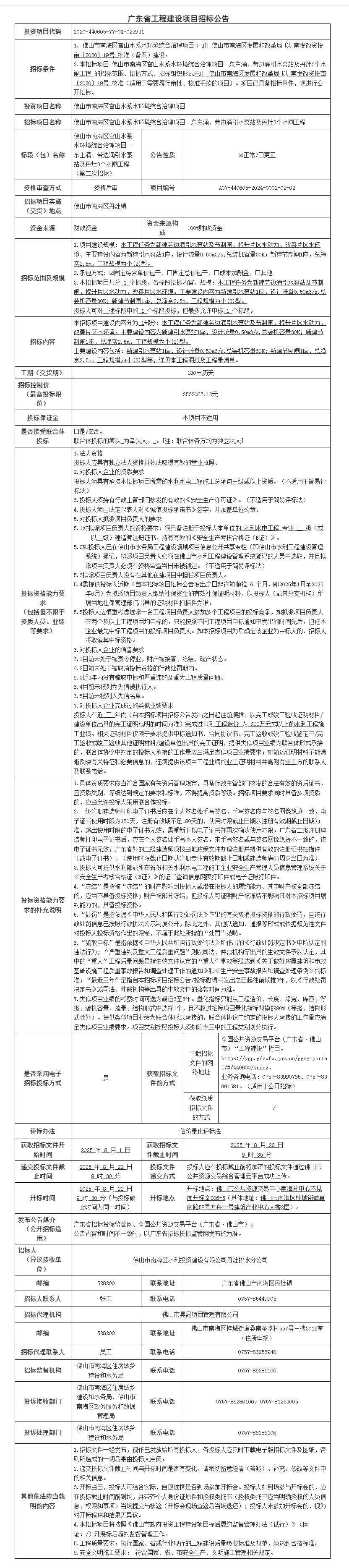
项目概况
荷城街道财政性资金工程造价咨询服务采购招标项目的潜在投标人应在广东省政府采购网https://gdgpo.czt.gd.gov.cn/获取招标文件,并于 2025年08月21日 09时30分 (北京时间)前递交投标文件。
一、项目基本情况
项目编号:440608-2025-01365
项目名称:荷城街道财政性资金工程造价咨询服务采购
采购方式:公开招标
预算金额:6,000,000.00元
采购需求:
二、申请人的资格要求:
1.投标供应商应具备《中华人民共和国政府采购法》第二十二条规定的条件,提供下列材料:
1)具有独立承担民事责任的能力:在中华人民共和国境内注册的法人或其他组织或自然人, 投标(响应)时提交有效的营业执照(或事业法人登记证或身份证等相关证明)副本复印件。分支机构投标的,须提供总公司和分公司营业执照副本复印件,总公司出具给分支机构的授权书。
2)有依法缴纳税收和社会保障资金的良好记录:须提供下列任一项证明材料:①提供投标截止日前6个月(含投标截止时间当月)内任意1个月依法缴纳税收和社会保障资金的相关材料。如依法免税或不需要缴纳社会保障资金的,提供相应证明材料。②提供《政府采购供应商资格信用承诺函》(承诺函格式见公告附件)。
3)具有良好的商业信誉和健全的财务会计制度:须提供下列任一项证明材料:① 提供2024年度经第三方审计的财务状况报告复印件(财务状况报告须由第三方会计师事务所出具,能清晰显示第三方会计师事务所的印章,并能反映审计结论)。如为新成立的公司,应提供响应截止时间前三个月内任意一个月的公司财务报表复印件。若已对接“粤省事”“粤商通” “粤信签”等系统的,可提供书面承诺声明函(格式自拟)。②银行出具的资信材料证明复印件。③供应商可选择提供《政府采购供应商资格信用承诺函》,承诺函格式见附件。
4)履行合同所必需的设备和专业技术能力:按投标(响应)文件格式填报设备及专业技术能力情况。
5)参加采购活动前3年内,在经营活动中没有重大违法记录:参照响应承诺函相关承诺格式内容或提供《政府采购供应商资格信用承诺函》,承诺函格式见附件。 重大违法记录,是指供应商因违法经营受到刑事处罚或者责令停产停业、吊销许可证或者执照、较大数额罚款等行政处罚。(根据财库〔2022〕3号文,“较大数额罚款”认定为200万元以上的罚款,法律、行政法规以及国务院有关部门明确规定相关领域“较大数额罚款”标准高于200万元的,从其规定)。
2.落实政府采购政策需满足的资格要求:
采购包1(荷城街道财政性资金工程造价咨询服务采购)落实政府采购政策需满足的资格要求如下:
采购包整体专门面向中小企业。供应商应为符合本项目采购标的对应行业的政策划分标准的中小企业(监狱企业、残疾人福利性单位视同小微企业)。中小企业以供应商填写的《中小企业声明函》(见投标文件格式)为判定标准,残疾人福利性单位以供应商提供的《残疾人福利性单位声明函》(见投标文件格式)为判定标准,监狱企业须供应商提供由省级以上监狱管理局、戒毒管理局(含新疆生产建设兵团)出具的属于监狱企业的证明文件,否则不予认定。本采购包的中小企业划分标准所属行业为:其他未列明行业。
采购包2(荷城街道财政性资金工程造价咨询服务采购)落实政府采购政策需满足的资格要求如下:
本采购包不属于专门面向中小企业采购的项目,允许非中小微企业、监狱企业、残疾人福利性单位参与项目投标。本采购包的中小企业划分标准所属行业为:其他未列明行业。
采购包3(荷城街道财政性资金工程造价咨询服务采购)落实政府采购政策需满足的资格要求如下:
本采购包不属于专门面向中小企业采购的项目,允许非中小微企业、监狱企业、残疾人福利性单位参与项目投标。本采购包的中小企业划分标准所属行业为:其他未列明行业。
采购包4(荷城街道财政性资金工程造价咨询服务采购)落实政府采购政策需满足的资格要求如下:
本采购包不属于专门面向中小企业采购的项目,允许非中小微企业、监狱企业、残疾人福利性单位参与项目投标。本采购包的中小企业划分标准所属行业为:其他未列明行业。
采购包5(荷城街道财政性资金工程造价咨询服务采购)落实政府采购政策需满足的资格要求如下:
采购包整体专门面向中小企业。供应商应为符合本项目采购标的对应行业的政策划分标准的中小企业(监狱企业、残疾人福利性单位视同小微企业)。中小企业以供应商填写的《中小企业声明函》(见投标文件格式)为判定标准,残疾人福利性单位以供应商提供的《残疾人福利性单位声明函》(见投标文件格式)为判定标准,监狱企业须供应商提供由省级以上监狱管理局、戒毒管理局(含新疆生产建设兵团)出具的属于监狱企业的证明文件,否则不予认定。本采购包的中小企业划分标准所属行业为:其他未列明行业。
3.本项目的特定资格要求:
采购包1(荷城街道财政性资金工程造价咨询服务采购)特定资格要求如下:
(1)供应商未被列入“信用中国”网站(www.creditchina.gov.cn)“失信被执行人或重大税收违法案件当事人名单(或税收违法黑名单)”记录名单;不处于中国政府采购网(www.ccgp.gov.cn)“政府采购严重违法失信行为信息记录”中的禁止参加政府采购活动期间。(以采购代理机构于投标(响应)截止时间当天在“信用中国”网站(www.creditchina.gov.cn)及中国政府采购网(http://www.ccgp.gov.cn/)查询结果为准,如相关失信记录已失效,供应商需提供相关证明资料)。
(2)单位负责人为同一人或者存在直接控股、管理关系的不同供应商,不得同时参加本采购项目(或采购包)投标(响应)。为本项目提供整体设计、规范编制或者项目管理、监理、检测等服务的供应商,不得再参与本项目投标(响应)。投标(报价)函相关承诺要求内容。
采购包2(荷城街道财政性资金工程造价咨询服务采购)特定资格要求如下:
(1)供应商未被列入“信用中国”网站(www.creditchina.gov.cn)“失信被执行人或重大税收违法案件当事人名单(或税收违法黑名单)”记录名单;不处于中国政府采购网(www.ccgp.gov.cn)“政府采购严重违法失信行为信息记录”中的禁止参加政府采购活动期间。(以采购代理机构于投标(响应)截止时间当天在“信用中国”网站(www.creditchina.gov.cn)及中国政府采购网(http://www.ccgp.gov.cn/)查询结果为准,如相关失信记录已失效,供应商需提供相关证明资料)。
(2)单位负责人为同一人或者存在直接控股、管理关系的不同供应商,不得同时参加本采购项目(或采购包)投标(响应)。为本项目提供整体设计、规范编制或者项目管理、监理、检测等服务的供应商,不得再参与本项目投标(响应)。投标(报价)函相关承诺要求内容。
采购包3(荷城街道财政性资金工程造价咨询服务采购)特定资格要求如下:
(1)供应商未被列入“信用中国”网站(www.creditchina.gov.cn)“失信被执行人或重大税收违法案件当事人名单(或税收违法黑名单)”记录名单;不处于中国政府采购网(www.ccgp.gov.cn)“政府采购严重违法失信行为信息记录”中的禁止参加政府采购活动期间。(以采购代理机构于投标(响应)截止时间当天在“信用中国”网站(www.creditchina.gov.cn)及中国政府采购网(http://www.ccgp.gov.cn/)查询结果为准,如相关失信记录已失效,供应商需提供相关证明资料)。
(2)单位负责人为同一人或者存在直接控股、管理关系的不同供应商,不得同时参加本采购项目(或采购包)投标(响应)。为本项目提供整体设计、规范编制或者项目管理、监理、检测等服务的供应商,不得再参与本项目投标(响应)。投标(报价)函相关承诺要求内容。
采购包4(荷城街道财政性资金工程造价咨询服务采购)特定资格要求如下:
(1)供应商未被列入“信用中国”网站(www.creditchina.gov.cn)“失信被执行人或重大税收违法案件当事人名单(或税收违法黑名单)”记录名单;不处于中国政府采购网(www.ccgp.gov.cn)“政府采购严重违法失信行为信息记录”中的禁止参加政府采购活动期间。(以采购代理机构于投标(响应)截止时间当天在“信用中国”网站(www.creditchina.gov.cn)及中国政府采购网(http://www.ccgp.gov.cn/)查询结果为准,如相关失信记录已失效,供应商需提供相关证明资料)。
(2)单位负责人为同一人或者存在直接控股、管理关系的不同供应商,不得同时参加本采购项目(或采购包)投标(响应)。为本项目提供整体设计、规范编制或者项目管理、监理、检测等服务的供应商,不得再参与本项目投标(响应)。投标(报价)函相关承诺要求内容。
采购包5(荷城街道财政性资金工程造价咨询服务采购)特定资格要求如下:
(1)供应商未被列入“信用中国”网站(www.creditchina.gov.cn)“失信被执行人或重大税收违法案件当事人名单(或税收违法黑名单)”记录名单;不处于中国政府采购网(www.ccgp.gov.cn)“政府采购严重违法失信行为信息记录”中的禁止参加政府采购活动期间。(以采购代理机构于投标(响应)截止时间当天在“信用中国”网站(www.creditchina.gov.cn)及中国政府采购网(http://www.ccgp.gov.cn/)查询结果为准,如相关失信记录已失效,供应商需提供相关证明资料)。
(2)单位负责人为同一人或者存在直接控股、管理关系的不同供应商,不得同时参加本采购项目(或采购包)投标(响应)。为本项目提供整体设计、规范编制或者项目管理、监理、检测等服务的供应商,不得再参与本项目投标(响应)。投标(报价)函相关承诺要求内容。
三、获取招标文件
时间: 2025年08月01日 至 2025年08月07日 ,每天上午 00:00:00 至 12:00:00 ,下午 12:00:00 至 23:59:59 (北京时间,法定节假日除外)
地点:广东省政府采购网https://gdgpo.czt.gd.gov.cn/
方式:在线获取
售价: 免费获取
四、提交投标文件截止时间、开标时间和地点
2025年08月21日 09时30分00秒 (北京时间)
递交文件地点:加密的电子响应文件请于截止时间前成功上传至“云平台项目采购系统”。
开标地点:佛山市公共资源交易中心高明分中心四楼开标室(2)(具体地址:佛山市高明区荷城街道百灵路88号),本项目采用远程开标。
五、公告期限
自本公告发布之日起5个工作日。
六、其他补充事宜
1.本项目采用电子系统进行招投标,请在投标前详细阅读供应商操作手册,手册获取网址:https://gdgpo.czt.gd.gov.cn/help/transaction/download.html。投标供应商在使用过程中遇到涉及系统使用的问题,可通过020-88696588 进行咨询或通过广东政府采购智慧云平台运维服务说明中提供的其他服务方式获取帮助。
2.供应商参加本项目投标,需要提前办理CA和电子签章,办理方式和注意事项详见供应商操作手册与CA办理指南,指南获取地址:https://gdgpo.czt.gd.gov.cn/help/problem/。
3.如需缴纳保证金,供应商可通过"广东政府采购智慧云平台金融服务中心"(http://gdgpo.czt.gd.gov.cn/zcdservice/zcd/guangdong/),申请办理投标(响应)担保函、保险(保证)保函。
4、发布公告的媒介:中国政府采购网(www.ccgp.gov.cn),广东省政府采购网(https://gdgpo.czt.gd.gov.cn/);广东省公共资源交易平台(佛山市)(https://ygp.gdzwfw.gov.cn/ggzy-portal/#/440600/index),佛山市商评管理咨询有限公司(http://www.fsspzx.cn/)。
七、对本次招标提出询问,请按以下方式联系。
1.采购人信息
名 称:佛山市高明区荷城街道财政和公有资产管理办公室
地 址:佛山市高明区荷城街道泰华路318号
联系方式:0757-88988279
2.采购代理机构信息
名 称:佛山市商评管理咨询有限公司
地 址:佛山市高明区荷城街道高明大道东406号东第一卡商铺
联系方式:0757-88889912
3.项目联系方式
项目联系人:李小姐
电 话:0757-88889912
微信
新浪微博
QQ空间
QQ好友
豆瓣
Facebook
Twitter
