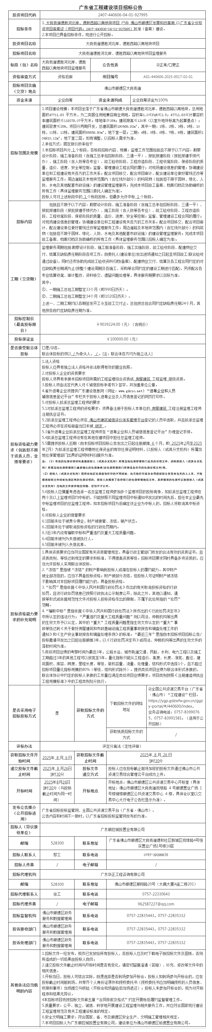
佛山市智慧渔政综合管理系统竞争性磋商公告
项目概况
佛山市智慧渔政综合管理系统采购项目的潜在供应商应在广东省政府采购网https://gdgpo.czt.gd.gov.cn/获取采购文件,并于 2025年08月18日 09时00分 (北京时间)前提交响应文件。
一、项目基本情况
项目编号:ZS2025(011)
项目名称:佛山市智慧渔政综合管理系统
采购方式:竞争性磋商
预算金额:1,876,600.00元
采购需求:
采购包1(佛山市智慧渔政综合管理系统):
采购包预算金额:1,876,600.00元
本采购包接受联合体投标
合同履行期限:本项目建设期为自合同签订之日起6个月;本项目服务期为自验收通过之日起12个月。
二、申请人的资格要求:
1.投标供应商应具备《中华人民共和国政府采购法》第二十二条规定的条件,提供下列材料:
1)具有独立承担民事责任的能力:在中华人民共和国境内注册的法人或其他组织或自然人, 投标(响应)时提交有效的营业执照(或事业法人登记证或身份证等相关证明)副本复印件。分支机构投标的,须提供总公司和分支机构营业执照扫描件,并提供上级公司或总公司出具的有效授权书扫描件;同一上级公司的两个分支机构不得同时参加本项目投标,否则均为无效投标。
2)有依法缴纳税收和社会保障资金的良好记录:提供投标截止日前6个月内任意1个月依法缴纳税收和社会保障资金的相关材料(如依法免税或不需要缴纳社会保障资金的,提供相应证明材料),或提供《政府采购供应商资格信用承诺函》。
3)具有良好的商业信誉和健全的财务会计制度:提供以下任一材料:①经审计的2024年度的财务报告(要求:由第三方会计师事务所出具并加盖其公章,且能反映审计结论);若供应商成立不足一年的,需提供近1个月的财务报告;②基本开户银行出具的资信证明(要求:投标截止之日前6个月内出具且在有效期内的,能够清晰反映供应商的商业信誉情况,如成立时间不足6个月的,按成立时间提供,如资信证明不能体现基本开户账户的,应另附开户许可证);③财政部门认可的政府采购专业担保机构出具的投标担保函。④《政府采购供应商资格信用承诺函》。
4)履行合同所必需的设备和专业技术能力:按投标(响应)文件格式填报设备及专业技术能力情况。
5)参加采购活动前3年内,在经营活动中没有重大违法记录:参加采购活动前3年内,在经营活动中没有重大违法记录:按照《响应承诺函》进行承诺。重大违法记录,是指供应商因违法经营受到刑事处罚或者责令停产停业、吊销许可证或者执照、较大数额罚款等行政处罚。(对于“较大数额罚款”,按《财政部关于《中华人民共和国政府采购法实施条例》第十九条第一款“较大数额罚款”具体适用问题的意见》(财库〔2022〕3 号)认定为200万元以上的罚款,法律、行政法规以及国务院有关部门明确规定相关领域“较大数额罚款”标准高于200万元的,从其规定。),提供相关证明文件或提供《政府采购供应商资格信用承诺函》。
2.落实政府采购政策需满足的资格要求:
采购包1(佛山市智慧渔政综合管理系统)落实政府采购政策需满足的资格要求如下:
本项目不属于专门面向中小企业采购。本项目采购标的对应行业“软件和信息技术服务业”的政策划分标准。
3.本项目的特定资格要求:
采购包1(佛山市智慧渔政综合管理系统)特定资格要求如下:
(1)供应商未被列入“信用中国”网站(www.creditchina.gov.cn)“记录失信被执行人或重大税收违法失信主体”记录名单;不处于中国政府采购网(www.ccgp.gov.cn)“政府采购严重违法失信行为信息记录”中的禁止参加政府采购活动期间。(以资格审查人员于投标(响应)截止时间当天在“信用中国”网站(www.creditchina.gov.cn)及中国政府采购网(http://www.ccgp.gov.cn/)查询结果为准,如相关失信记录已失效,供应商需提供相关证明资料)。
(2)单位负责人为同一人或者存在直接控股、 管理关系的不同供应商,不得同时参加本采购项目(或采购包) 投标(响应)。 为本项目提供整体设计、 规范编制或者项目管理、 监理、 检测等服务的供应商, 不得再参与本项目投标(响应)。 响应承诺函相关承诺要求内容。
(3)本项目接受联合体参加磋商。联合体家数不超过2家。如为联合体投标的,须提供联合体共同投标协议书。
三、获取采购文件
时间: 2025年08月05日 至 2025年08月12日 ,每天上午 00:00:00 至 12:00:00 ,下午 12:00:00 至 23:59:59 (北京时间,法定节假日除外)
地点:广东省政府采购网https://gdgpo.czt.gd.gov.cn/
方式:在线获取
售价: 免费获取
四、响应文件提交
截止时间: 2025年08月18日 09时00分00秒 (北京时间)
地点:广东省政府采购网https://gdgpo.czt.gd.gov.cn/
五、开启
时间: 2025年08月18日 09时00分00秒 (北京时间)
地点:广东省政府采购网https://gdgpo.czt.gd.gov.cn/
六、公告期限
自本公告发布之日起3个工作日。
七、其他补充事宜
1.本项目采用电子系统进行招投标,请在投标前详细阅读供应商操作手册,手册获取网址:https://gdgpo.czt.gd.gov.cn/help/transaction/download.html。投标供应商在使用过程中遇到涉及系统使用的问题,可通过020-88696588进行咨询或通过广东政府采购智慧云平台运维服务说明中提供的其他服务方式获取帮助。
2.供应商参加本项目投标,需要提前办理CA和电子签章,办理方式和注意事项详见供应商操作手册与CA办理指南,指南获取地址:https://gdgpo.czt.gd.gov.cn/help/problem/。
3.如需缴纳保证金,供应商可通过"广东政府采购智慧云平台金融服务中心"(http://gdgpo.czt.gd.gov.cn/zcdservice/zcd/guangdong/),申请办理投标(响应)担保函、保险(保证)保函。
4.云平台操作过程中如有相关问题可通过广东省政府采购网(http://gdgpc.czt.gd.gov.cn )下载操作手册查询,或通过云平台公布的在线客服、微信/QQ群、专线电话等方式咨询。
5.本项目开标方式为“远程开标”,有关事项如下:
(1)由云平台进行自动在线签到及在线解密。
(2)供应商的法定代表人或其授权代表应当按照本招标公告载明的时间和模式等要求参加开标。在投标截止时间前30分钟,应当登录云平台开标大厅进行签到,并且填写授权代表的姓名与手机号码。若因签到时填写的授权代表信息有误而导致的不良后果,由供应商自行承担。
(3)项目开标时,供应商应当使用编制本项目(采购包)电子投标文件时加密所用数字证书开始解密,解密时限为主持人开启远程解密起30分钟内完成,逾期未完成解密将作无效投标处理。各供应商在参加开标之前须自行对使用电脑的网络环境、驱动安装、客户端安装以及数字证书的有效性等进行检测,确保可以正常使用。
6.本招标文件内要求的扫描件,可以是原件的扫描件,也可以是复印件的扫描件。
7.如提供系统操作视频(带语音讲解)或系统截图的供应商须把视频(含播放软件)或系统截图拷贝在U盘中并单独密封,请于开标当天2025年8月18日8时30分至9时00分之间携带身份证原件、法定代表人证明书、授权委托书(如有)、密封的U盘到达开标地点(佛山市南海区桂城街道夏南路61号创越时代文化创意园4号楼807室之一)递交。
8.其他内容详见招标文件。
八、凡对本次采购提出询问,请按以下方式联系。
1.采购人信息
名 称:佛山市农业农村局
地 址:佛山市禅城区岭南大道市政府大院11号楼
联系方式:0757-83032125
2.采购代理机构信息
名 称:广东中舜项目管理有限公司
地 址:佛山市南海区桂城街道夏南路61号创越时代文化创意园4号楼807室之一
联系方式:0757-86209727
3.项目联系方式
项目联系人:魏健明
电 话:0757-86209727
项目概况
佛山市顺德区第三人民医院2025年-2028年饭堂运营辅助服务项目(三次)招标项目的潜在投标人应在广东省政府采购网https://gdgpo.czt.gd.gov.cn/获取招标文件,并于 2025年08月26日 09时00分 (北京时间)前递交投标文件。
一、项目基本情况
项目编号:440606-2025-03015
项目名称:佛山市顺德区第三人民医院2025年-2028年饭堂运营辅助服务项目(三次)
采购方式:公开招标
预算金额:4,089,600.00元
采购需求:
采购包1(佛山市顺德区第三人民医院2025年-2028年饭堂运营辅助服务项目):
采购包预算金额:4,089,600.00元
本采购包不接受联合体投标
合同履行期限:★自合同签订生效之日起36个月(合同一年一签,年度考核合格后方可续签次年合同)或实际结算总金额达到本项目合同金额即合同终止,以先到者为准。
二、申请人的资格要求:
1.投标供应商应具备《中华人民共和国政府采购法》第二十二条规定的条件,提供下列材料:
1)具有独立承担民事责任的能力:在中华人民共和国境内注册的法人或其他组织或自然人,投标(响应)时提交有效的营业执照(或事业法人登记证或身份证等相关证明) 副本复印件。分支机构投标的,须提供总公司和分公司营业执照副本复印件,总公司出具给分支机构的授权书。
2)有依法缴纳税收和社会保障资金的良好记录:提供投标截止日前6个月内任意1个月依法缴纳税收和社会保障资金的相关材料(如依法免税或不需要缴纳社会保障资金的, 提供相应证明材料。),或提供《政府采购供应商资格信用承诺函》(承诺函格式见采购公告附件)。
3)具有良好的商业信誉和健全的财务会计制度:供应商必须具有良好的商业信誉和健全的财务会计制度(提供2024年度财务状况报告或基本开户行出具的资信证明或提供《政府采购供应商资格信用承诺函》(承诺函格式见采购公告附件))。
4)履行合同所必需的设备和专业技术能力:按投标(响应)文件格式填报设备及专业技术能力情况。
5)参加采购活动前3年内,在经营活动中没有重大违法记录:参照投标(报价)函相关承诺格式内容或提供《政府采购供应商资格信用承诺函》(承诺函格式见采购公告附件)。 重大违法记录,是指供应商因违法经营受到刑事处罚或者责令停产停业、吊销许可证或者执照、较大数额罚款等行政处罚。(根据财库〔2022〕3号文,“较大数额罚款”认定为200万元以上的罚款,法律、行政法规以及国务院有关部门明确规定相关领域“较大数额罚款”标准高于200万元的,从其规定)
2.落实政府采购政策需满足的资格要求:
采购包1(佛山市顺德区第三人民医院2025年-2028年饭堂运营辅助服务项目)落实政府采购政策需满足的资格要求如下:
1、采购包整体专门面向小微型企业采购,监狱企业、残疾人福利性单位视同小型、微型企业(本项目属于专门面向小、微企业采购的项目。参与投标的供应商应为小型、微型企业。供应商应按要求出具《中小企业声明函》;属于监狱企业的,提供由省级以上监狱管理局、戒毒管理局(含新疆生产建设兵团)出具的属于监狱企业的证明文件;属于残疾人福利性单位的,提供《残疾人福利性单位声明函》)。
2、本项目采购标的对应的中小企业划分标准所属行业:“租赁和商业服务业”。本项目为服务类项目,供应商须根据本项目采购类别选择对应的《中小企业声明函》填写。
3.本项目的企业划分标准所属行业为:租赁和商务服务业。从业人员300人以下或资产总计120000万元以下的为中小微型企业。其中,从业人员100人及以上,且资产总计8000万元及以上的为中型企业;从业人员10人及以上,且资产总计100万元及以上的为小型企业;从业人员10人以下或资产总计100万元以下的为微型企业。
3.本项目的特定资格要求:
采购包1(佛山市顺德区第三人民医院2025年-2028年饭堂运营辅助服务项目)特定资格要求如下:
(1)供应商未被列入“信用中国”网站(www.creditchina.gov.cn)“记录失信被执行人或重大税收违法案件当事人名单”记录名单;不处于中国政府采购网(www.ccgp.gov.cn)“政府采购严重违法失信行为信息记录”中的禁止参加政府采购活动期间。(以采购代理机构于投标(响应)截止时间当天在“信用中国”网站(www.creditchina.gov.cn)及中国政府采购网(http://www.ccgp.gov.cn/)查询结果为准,如相关失信记录已失效,供应商需提供相关证明资料)。
(2)单位负责人为同一人或者存在直接控股、管理关系的不同供应商,不得同时参加本采购项目(或采购包)投标(响应)。为本项目提供整体设计、规范编制或者项目管理、监理、检测等服务的供应商,不得再参与本项目投标(响应)。投标(报价)函相关承诺要求内容。
(3)本项目不接受联合体投标。
三、获取招标文件
时间: 2025年08月05日 至 2025年08月12日 ,每天上午 00:00:00 至 12:00:00 ,下午 12:00:00 至 23:59:59 (北京时间,法定节假日除外)
地点:广东省政府采购网https://gdgpo.czt.gd.gov.cn/
方式:在线获取
售价: 免费获取
四、提交投标文件截止时间、开标时间和地点
2025年08月26日 09时00分00秒 (北京时间)
递交文件地点:广东省政府采购网https://gdgpo.czt.gd.gov.cn/
开标地点:广东省政府采购网https://gdgpo.czt.gd.gov.cn/
五、公告期限
自本公告发布之日起5个工作日。
六、其他补充事宜
1.本项目采用电子系统进行招投标,请在投标前详细阅读供应商操作手册,手册获取网址:https://gdgpo.czt.gd.gov.cn/help/transaction/download.html。投标供应商在使用过程中遇到涉及系统使用的问题,可通过020-88696588 进行咨询或通过广东政府采购智慧云平台运维服务说明中提供的其他服务方式获取帮助。
2.供应商参加本项目投标,需要提前办理CA和电子签章,办理方式和注意事项详见供应商操作手册与CA办理指南,指南获取地址:https://gdgpo.czt.gd.gov.cn/help/problem/。
3.如需缴纳保证金,供应商可通过"广东政府采购智慧云平台金融服务中心"(http://gdgpo.czt.gd.gov.cn/zcdservice/zcd/guangdong/),申请办理投标(响应)担保函、保险(保证)保函。
/
七、对本次招标提出询问,请按以下方式联系。
1.采购人信息
名 称:佛山市顺德区第三人民医院(佛山市顺德区北滘医院)
地 址:佛山市顺德区北滘镇君兰社区诚德路8号
联系方式:0757-26663753
2.采购代理机构信息
名 称:广东华伦招标有限公司
地 址:佛山市顺德区大良沿江北路121号龙威大厦20楼CD区
联系方式:0757-22332909
3.项目联系方式
项目联系人:周倩
电 话:0757-22332909

微信
新浪微博
QQ空间
QQ好友
豆瓣
Facebook
Twitter












































































































































































































































