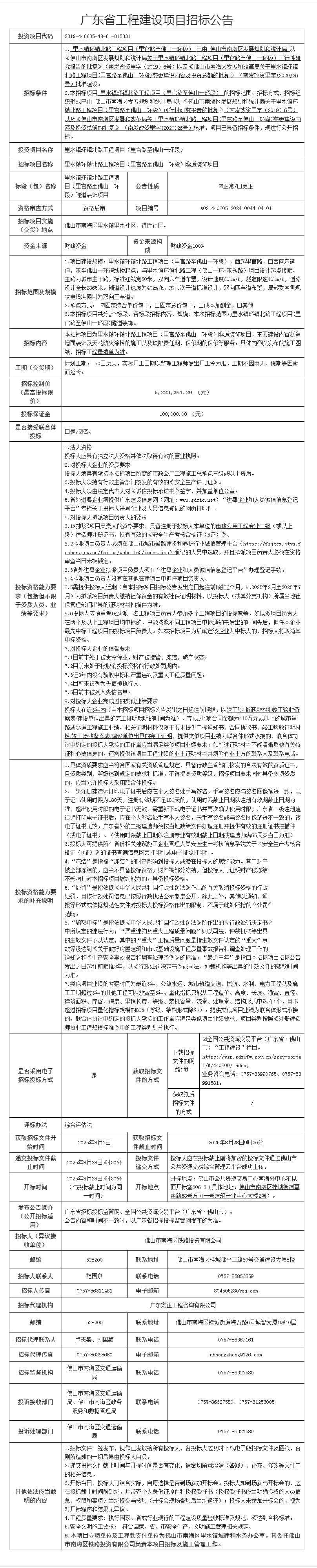
佛山市高明区荷城街道岭南社区老旧小区改造项目施工招标公告


(一)项目基本情况
1.招/出租人:佛山禅城水乡新城物业管理有限公司
2.项目信息:
3.产权证照情况:有土地证。
4.租金收取方式:采取先交租后使用的原则,租金按6个月为一个租期收取。
5.租金递增情况:租赁期内每5年为一个递增周期,每周期在上一周期的租金基础上递增5%。
6.优先承租权情况:无。
(二)竞买资格及要求
1.中华人民共和国境内的企业法人、个体经营者、自然人,除法律、法规另有规定外,均可申请参加竞买活动。
2.本次网上竞价采用增价方式进行报价,按照价高者得原则确定竞得人。
3.意向人可登录广东省公共资源交易平台(佛山市)>交易公开>国有产权>交易公告页面(网址:https://ygp.gdzwfw.gov.cn/ggzy-portal/#/440600/index)下载本项目交易文件。如有关于本项目交易文件的修改、澄清、说明等,将通过上述网址发布,不再另行通知,请意向人密切留意。
4.意向人需要现场查看交易资产状况的,请与招/出租人联系。
5.申请人提交竞买申请参与竞价的,请点击进入佛山市公共资源交易信息化综合平台-交易平台页面(网址:https://jy.ggzy.foshan.gov.cn/TPBidder/login.aspx)进行登录操作(操作指引详见交易须知)。
意向人、申请人、竞买人在网上交易使用电脑操作过程中,仅能使用IE9/IE10/IE11以上的IE浏览器,请勿使用其它浏览器,如出现不正确使用浏览器导致出现的问题,由意向人、申请人、竞买人自行负责承担。
6.本次网上竞价仅接受网上竞买申请和报价,不接受书面、邮寄、电子邮件、电话、传真、口头等其他形式的申请。
(三)交易时间
1.提交竞买申请时间:2025年8月6日至2025年8月13日17时30分止;
2.竞买保证金到账截止时间为2025年8月14日16时;
3.网上报价时间:2025年8月15日9时30分至10时00分,网上报价时间结束后,如有竞买人愿意参加网上限时竞价的,则系统自动进入网上限时竞价环节。
(四)招/出租人对本《交易文件》拥有解释权。
(五)联系方式
1.佛山市公共资源交易信息化综合平台系统使用咨询电话:0757-83990765
2.佛山市公共资源交易中心禅城分中心
联系人:陈先生 联系电话:0757-83905327
地址:佛山市禅城区季华西路131号B1座八楼
3.招/出租人:佛山禅城水乡新城物业管理有限公司
联系人:霍先生 联系电话:0757-82013915
地址:佛山市禅城区南庄镇弘德路6号
微信
新浪微博
QQ空间
QQ好友
豆瓣
Facebook
Twitter












































































































































































































































