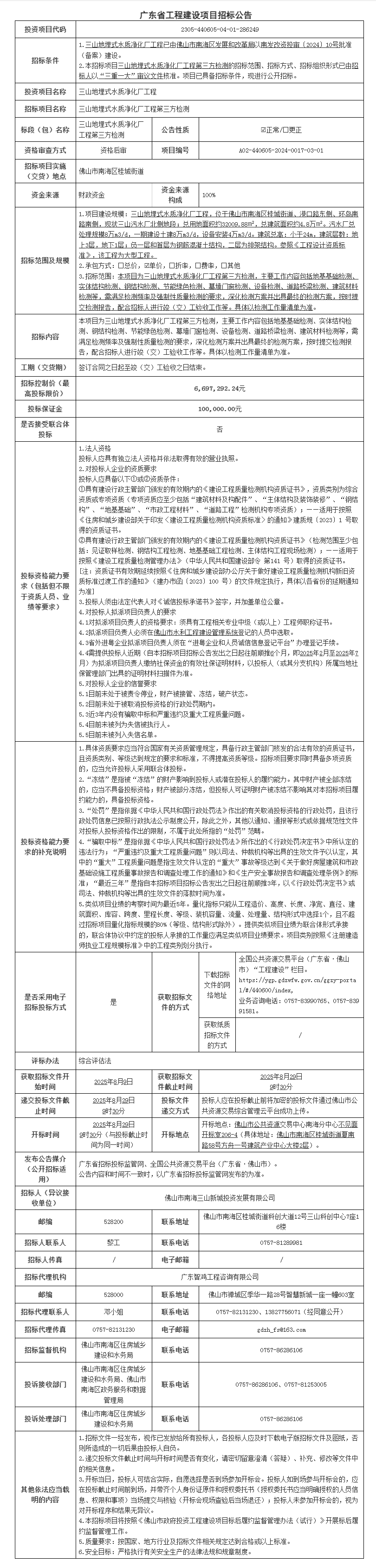
南海三山地埋式水质净化厂工程第三方检测招标公告

项目概况
第十五届全国运动会群体项目舞龙舞狮赛事服务采购项目招标项目的潜在投标人应在广东省政府采购网https://gdgpo.czt.gd.gov.cn/获取招标文件,并于 2025年08月29日 09时30分 (北京时间)前递交投标文件。
一、项目基本情况
项目编号:440604-2025-01623
项目名称:第十五届全国运动会群体项目舞龙舞狮赛事服务采购项目
采购方式:公开招标
预算金额:4,290,000.00元
采购需求:
采购包1(第十五届全国运动会群体项目舞龙舞狮赛事服务采购项目):
采购包预算金额:4,290,000.00元
本采购包接受联合体投标
合同履行期限:自签订合同之日起至整个赛事结束。
二、申请人的资格要求:
1.投标供应商应具备《中华人民共和国政府采购法》第二十二条规定的条件,提供下列材料:
1)具有独立承担民事责任的能力:在中华人民共和国境内注册的法人或其他组织或自然人,投标(响应)时提交有效的营业执照(或事业法人登记证或社会团体法人登记证书或身份证等相关证明)副本复印件。分支机构响应的,须提供总公司和分支机构营业执照复印件,总公司出具给分支机构的授权书。(联合体投标各方均须提供相关证明材料)
2)有依法缴纳税收和社会保障资金的良好记录:提供投标截止日前6个月内任意1个月依法缴纳税收和社会保障资金的相关材料。如依法免税或不需要缴纳社会保障资金的,提供相应证明材料;或提供《政府采购供应商资格信用承诺函》(承诺函格式见采购公告附件)。(联合体投标各方均须提供相关证明材料)
3)具有良好的商业信誉和健全的财务会计制度:供应商必须具有良好的商业信誉和健全的财务会计制度(提供第三方出具的2024年度财务状况报告或基本开户行出具的资信证明或政府采购专业担保机构出具的投标担保函,或提供《政府采购供应商资格信用承诺函》(承诺函格式见采购公告附件) 注: 1、2024年度财务状况报告:①提供由第三方会计师事务所出具的审计报告,能清晰显示第三方会计师事务所的印章,并能反映审计结论;②财务报告包括审计结论、资产负债表、利润表、现金流量表等。 2、基本开户行出具的资信证明:①资信证明应在有效期内;②资信证明的落款单位名称必须与开户(基本户)许可证的开户银行名称一致,如不一致的,应提供银行证明,银行无法开具证明的提供其他证明材料,有效性由采购人审核;③资信证明书格式有抬头的,可以写本项目的采购人或采购代理机构的单位全称。3、政府采购专业担保机构出具的投标担保函。(联合体投标各方均须提供相关证明材料)
4)履行合同所必需的设备和专业技术能力:按投标(响应)文件格式填报设备及专业技术能力情况。(联合体投标各方均须提供相关证明材料)
5)参加采购活动前3年内,在经营活动中没有重大违法记录:参照投标(报价)函相关承诺格式内容或提供《政府采购供应商资格信用承诺函》(承诺函格式见采购公告附件)。 重大违法记录,是指供应商因违法经营受到刑事处罚或者责令停产停业、吊销许可证或者执照、较大数额罚款等行政处罚。(根据财库〔2022〕3号文,“较大数额罚款”认定为200万元以上的罚款,法律、行政法规以及国务院有关部门明确规定相关领域“较大数额罚款”标准高于200万元的,从其规定)。(联合体投标各方均须提供相关证明材料)
2.落实政府采购政策需满足的资格要求:
采购包1(第十五届全国运动会群体项目舞龙舞狮赛事服务采购项目)落实政府采购政策需满足的资格要求如下:
(1)本项目非专门面向中小企业采购的项目。(2)本项目采购标的对应的中小企业划分标准所属行业:“其他未列明行业”。
3.本项目的特定资格要求:
采购包1(第十五届全国运动会群体项目舞龙舞狮赛事服务采购项目)特定资格要求如下:
(1)供应商未被列入“信用中国”网站(www.creditchina.gov.cn)“记录失信被执行人或重大税收违法失信主体或政府采购严重违法失信行为”记录名单;不处于中国政府采购网(www.ccgp.gov.cn)“政府采购严重违法失信行为信息记录”中的禁止参加政府采购活动期间。(以资格审查人员于投标(响应)截止时间当天在“信用中国”网站(www.creditchina.gov.cn)及中国政府采购网(http://www.ccgp.gov.cn/)查询结果为准,如相关失信记录已失效,供应商需提供相关证明资料)。(如联合体投标的,联合体各方成员均须满足)
(2)单位负责人为同一人或者存在直接控股、 管理关系的不同供应商,不得同时参加本采购项目(或采购包) 投标(响应)。 为本项目提供整体设计、 规范编制或者项目管理、 监理、 检测等服务的供应商, 不得再参与本项目投标(响应)。 投标函相关承诺要求内容。(如联合体投标的,联合体各方成员均须满足)
(3)本项目接受联合体投标,每个联合体的组成单位数量不超过2家。联合体各方须提交联合体协议,明确联合体牵头单位及各方的服务内容及责任,联合体牵头方对联合体成员完成采购任务负有责任且联合体任何一方不能再单独或与其他投标人组成另一联合体参与本项目的投标(以联合体形式投标时,提交《联合体共同投标协议书》)。
三、获取招标文件
时间: 2025年08月08日 至 2025年08月15日 ,每天上午 00:00:00 至 12:00:00 ,下午 12:00:00 至 23:59:59 (北京时间,法定节假日除外)
地点:广东省政府采购网https://gdgpo.czt.gd.gov.cn/
方式:在线获取
售价: 免费获取
四、提交投标文件截止时间、开标时间和地点
2025年08月29日 09时30分00秒 (北京时间)
递交文件地点:广东省政府采购网https://gdgpo.czt.gd.gov.cn/
开标地点:广东省政府采购网https://gdgpo.czt.gd.gov.cn/
五、公告期限
自本公告发布之日起5个工作日。
六、其他补充事宜
1.本项目采用电子系统进行招投标,请在投标前详细阅读供应商操作手册,手册获取网址:https://gdgpo.czt.gd.gov.cn/help/transaction/download.html。投标供应商在使用过程中遇到涉及系统使用的问题,可通过020-88696588 进行咨询或通过广东政府采购智慧云平台运维服务说明中提供的其他服务方式获取帮助。
2.供应商参加本项目投标,需要提前办理CA和电子签章,办理方式和注意事项详见供应商操作手册与CA办理指南,指南获取地址:https://gdgpo.czt.gd.gov.cn/help/problem/。
3.如需缴纳保证金,供应商可通过"广东政府采购智慧云平台金融服务中心"(http://gdgpo.czt.gd.gov.cn/zcdservice/zcd/guangdong/),申请办理投标(响应)担保函、保险(保证)保函。
4.本项目采用远程电子开标,参与本项目的供应商在投标截止时间前30分钟,应当登录云平台开标大厅进行签到,并且填写授权代表的姓名与手机号码。供应商须在系统规定的开标解密时长内完成响应文件解密。各供应商在参加开标以前须自行对使用电脑的网络环境、驱动安装、客户端安装以及数字证书的有效性等进行检测,确保可以正常使用。
5.采购公告内容与采购文件内容不一致的,以采购文件要求为准。
七、对本次招标提出询问,请按以下方式联系。
1.采购人信息
名 称:中国共产党佛山市禅城区委员会宣传部
地 址:广东省佛山市禅城区岭南大道北80号
联系方式:0757-82341230
2.采购代理机构信息
名 称:广东华伦招标有限公司
地 址:佛山市禅城区岭南大道北128号天禧华园一座八层
联系方式:0757-83284195
3.项目联系方式
项目联系人:潘志杰
电 话:0757-83284195
(一)项目基本情况
1.招/出租人: 广东省人民医院南海医院(佛山市南海区第二人民医院)
2.项目信息:
3.有产权证照。
4.租金收取方式:
4.1场地租赁费、水电费竞得人于每月15日前通过银行转账方式向出租人按时按价缴纳上月费用。
4.2租金的递增情况:每年租金递增5%。
(二)竞买资格及要求
1.竞投人必须是在中华人民共和国注册的具有独立民事责任的法人,并取得合法企业工商营业执照,且具有眼科器械相关3年或以上的经营范围和能力(以提供营业执照的经营范围及登记时间为准,若营业执照未能全部反映本项信息,应同时提供工商部门出具的企业机读档案登记资料)。
2.竞投人必须具有《医疗器械经营许可证》,需包含“6822”角膜接触镜及其护理液相关的许可范围。
3.自2022年1月1日至今,竞投人须具有公立医院视光中心同类项目运营经验,其中至少包含一家佛山市内二级或以上(含二级)综合医院运营经验,(竞投人须提供相关项目合同复印件加盖竞投人公章,日期以合同签订时间为准)。
4.参加报价的竞标人代表必须是法定代表人或者法人授权代表。
5.本项目不接受联合体报价。
6.具体的服务要求、技术要求、双方权利义务可详见交易文件第三章交易方案。
7.本次网上竞价采用增价方式进行报价,按照价高者得原则确定竞得人。
8.经出租人资格审核通过后,竞得人须持《成交确认书》与出租人在5个工作日内签订相关交易合同,办理好有关手续,否则,出租人视竞得人放弃竞得资格,竞买保证金全额不予退还。合同签订之日竞得人须向出租人交纳合同履约保证金,交纳合同履约保证金后5个工作日内须向出租人提出竞买保证金的退还申请通知,出租人收到申请通知后为其办理竞买保证金退还手续。
9.意向人可登录广东省公共资源交易平台(佛山市)>交易公开>国有资产>交易公告页(网址:https://ygp.gdzwfw.gov.cn/ggzy-portal/#/440600/index)下载本项目交易文件。
如有关于本项目交易文件的修改、澄清、说明等,将通过上述网址发布,不再另行通知,请意向人密切留意。
10.意向人需要现场查看交易资产状况的,请与招/出租人联系。
11.申请人提交竞买申请参与竞价的,请点击进入佛山市公共资源交易信息化综合平台-交易平台页面(网址:http://jy.ggzy.foshan.gov.cn:3680/TPBank/newweb/framehtml/onlineTradex/indexzcjy.html)进行登录操作(操作指引详见交易须知)。
意向人、申请人、竞买人在网上交易使用电脑操作过程中,仅能使用IE9/IE10/IE11以上的IE浏览器,请勿使用其它浏览器,如出现不正确使用浏览器导致出现的问题,由意向人、申请人、竞买人自行负责承担。
12.本次网上竞价仅接受网上竞买申请和报价,不接受书面、邮寄、电子邮件、电话、传真、口头等其他形式的申请。
13.本项目网上竞价交易方式采用资格后审,即交易成交后,竞得人按交易文件规定的时间及要求,持需提交的竞得资格证明文件(证明文件具体内容详见交易文件“二、交易须知”第10款“(十)竞得人资格审核及成交确认书签订”的相关要求)到出租人指定的地点办理。
(三)交易时间
1.提交竞买申请时间:2025年8月8日至2025年8月14日17时30分止;
2.竞买保证金到账截止时间为2025年8月15日16时;
3.网上报价时间:2025年8月18日9时00分至9时30分,网上报价时间结束后,如有竞买人愿意参加网上限时竞价的,则系统自动进入网上限时竞价环节。
(四)特别提示
1.招/出租人承诺已如实披露项目信息,并对其披露信息的真实性、完整性、有效性负责。佛山市公共资源交易中心南海分中心对招/出租人披露的信息及其后果不承担任何法律责任。
2.佛山市公共资源交易中心南海分中心通过佛山市资产交易网上交易系统及粤公平网站发布的项目信息(包括但不限于公告信息、交易文件、合同条款等)并不构成佛山市公共资源交易中心南海分中心对项目的任何交易建议。意向竞买人应不依赖于已披露的项目信息并自行对项目的相关情况进行必要的尽职调查和充分了解,对是否竞买该项目及项目成交后可能发生的费用和存在的风险自行作出充分评估,并独立承担所有风险。意向竞买人一经申请参加竞买,即视为知晓、认可项目现状,佛山市公共资源交易中心南海分中心对此不承担任何法律责任。
(五)招/出租人对本《交易文件》拥有解释权。
(六)联系方式
1.佛山市公共资源交易信息化综合平台系统使用咨询电话:0757-83990765
2.佛山市公共资源交易中心南海分中心
联系电话:0757-86322057 86396255
地址:佛山市南海区桂城街道夏南路58号公共资源交易中心
3.招/出租人:广东省人民医院南海医院(佛山市南海区第二人民医院)
联系人:霍先生 联系电话:0757-88387103
地址:广东省佛山市南海区桂城街道夏东路23号
微信
新浪微博
QQ空间
QQ好友
豆瓣
Facebook
Twitter












































































































































































































































