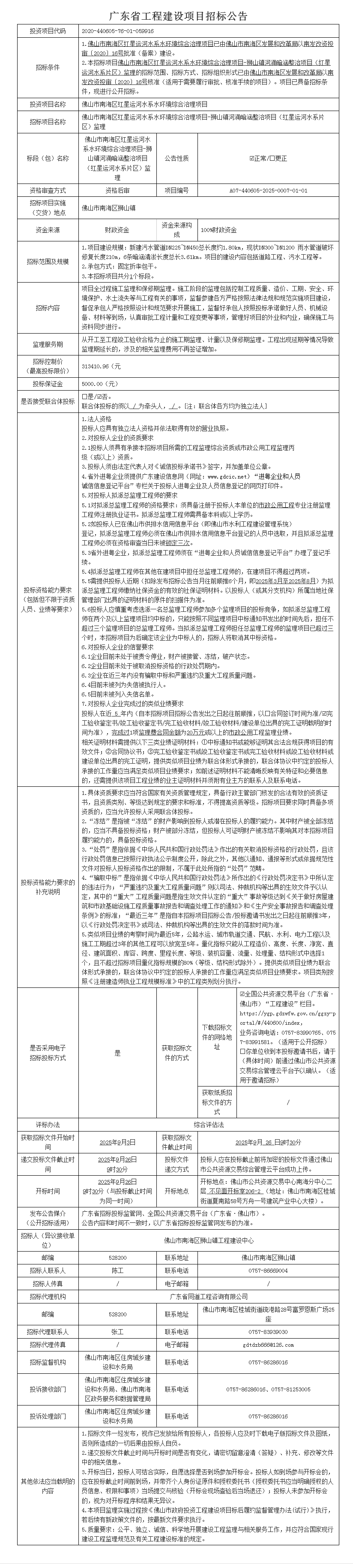
佛山市基金业协会招聘见习岗位员工
佛山市基金业协会成立于2012年,是佛山市唯一一家由公募基金、政府引导基金、私募证券基金、股权投资基金以及相关金融服务、科研机构等自愿组成,受市委相关主管部门指导,在千灯湖创投特色小镇日常办公的非营利性社会组织。
一、见习岗位、人数、条件及见习期
(一)见习岗位
岗位职责:参与协会微信公众号、企业微信群等融媒体平台的运营与维护,推广智能办公应用;协助策划协会日常活动;完成秘书处领导交办的其他相关工作。
(二)见习人数
2-3人
(三)见习条件
1、基本要求:见习对象为2025届未就业的、拥有学士(硕士)学位的合格高校毕业生(或条件特别优秀的2026届毕业生)。
2、专业背景:本科及以上学历,经济金融类、计算机类(含大数据、人工智能)、融媒体类等相关专业优先。
3、实践能力:具备良好的文字功底、沟通协调能力及学习能力,有相关实习或项目经验者优先。
4、身体状况:身体健康,无传染病、无精神疾病,能胜任岗位工作。
5、本地便利:在广佛地区有稳定住所者优先。
(四)见习期
见习期3-6个月(每周非全日制工作,可选择3-4天工作)
二、具有以下情形之一的,不得报名
1、曾因犯罪受过刑事处罚的;
2、进入人民法院失信人员名单者。
三、福利待遇
1、签订就业见习协议。
2、具体见习待遇如下:
①每个工作日正常工作时段为9:00-17:30(有午休);
②国家法定节假日正常休息;
③我们可按天提供餐补及交通综合补贴(具体双方面议后,写入见习协议);
④见习期满,我们会择优录取表现优异人员为正式员工,或根据个人意愿推荐至协会核心投资机构实习工作。
四、报名方式
报名时间:即日起至2025年9月18日(或视情况调整,招满即止)。
申请材料:请将个人简历电子档(附生活照1张)发送至协会邮箱:fssjjyxh@163.com。
邮件标题:请注明“【2025见习应聘申请】+姓名+学校+专业”。

9月3日,港口路12号地块(以下简称“12号地块”)带着“现成红利+确定性价值+独家稀缺性”等一系列优势成功摘牌!合肥瑞伦房地产开发有限公司、广东佰业泰建设工程有限公司以47700万元竞得12号地块,地块规划净用地面积为23373.26平方米(约合35.06亩),折合楼面价约8000元/㎡。
立体配套资源网
“成熟”无需等待
在城市配套方面,12号地块呈现出“即享型成熟配套”的显著特征。交通上,地块距佛山地铁2号线与3号线换乘站湾华站步行距离仅600米,步行即可实现快速通勤,无论是前往佛山各区还是衔接广州,都具备高效出行优势,这种“双地铁边上盖”的优势在当前佛山的土地市场中已属稀缺。
地块700米半径内,天虹购物中心、鸿海市场、嘉港市场等商业体密集分布,购物、买菜、休闲需求全部满足;粤海拾桂府、龙光君悦华府、碧桂园城市花园等高端小区环绕,烟火气与品质感兼具,生活氛围已然醇熟。
片区同时具备产业势能加持价值,集聚中国中药(香港联交所上市企业)、青山控股华南总部(世界500强企业)等知名企业总部,及高新发展大厦等优质产业载体。地块作为片区近年唯一新增改善型楼盘,将直接承接产业人群的高品质居住需求,租赁与增值潜力无需培育,直接承接产城融合的红利。
600米双地铁+700米商业圈,12号地块的底气,在于生活、交通、产业配套已全部落地,避免“配套滞后”,建成即享!
新规赋能
30%阳台率+低密度指标
打造改善型住宅范本
12号地块位于石湾奔赴“千亿镇街”重要组成的港口路片区,优越的地理位置和便捷的交通条件,使其成为今年禅城土地市场当之无愧的“封面之作”。
值得一提的是,在产品打造维度,面对“高容积率、紧指标”成为常态的土地市场,12号地块的规划指标,给出了独一份的“产品打造自由度”。12地块的规划指标为竞得人提供了充分的创新空间。作为新规地块,其套内阳台率最高可达30%(套内阳台面积不超过套内建筑面积30%时按折半计算),这意味着可设计更大的观景空间和拓展区域,无论是做改善型住宅,还是高端平层,都能打造出别具一格的产品。
配合容积率3.0、建筑密度≤28%、绿地率>25%的指标组合,竞得人完全有条件打造“高绿化、宽楼间距、大阳台”的高端楼盘。出让文件还要求配建社区养老服务中心、体育健身场地、社区文化活动站等设施,进一步提升生活品质的完整性。
摘牌即启动
“教育配套”价值同频兑现
12号地块最吸睛的地方,是其与佛山市实验学校港口路校区的深度绑定——这不仅是普通配套承诺,更是纳入地块挂牌文件的刚性约束。竞得人将以0元代建管理费模式承担学校的代建管理工作,且必须满足“住宅最后一栋竣工验收前完成代建学校竣工验收”的硬指标。根据代建管理合同,这所总投资2.2亿元的名校将力争在明年年底前完成主体工程,“硬核保障”教育价值兑现与土地开发同频。
更值得关注的是学校教育资源的升级迭代,对比去年,港口路代建学校品牌升级为佛山市实验学校分校区,办学规格全面提升。根据最新披露的设计效果图,校区将建成教学楼、体育馆、图书馆及完整运动场地体系,总建筑面积达4.35万平方米,按“近期36班、中远期60班”规模设计,叠加周边石湾一幼陶湾分园、市机关幼儿园(东平园)、佛山三中构成的全龄教育矩阵,以及华英学校、佛山实验学校本部的就近入学机会,港口路片区将形成禅城的优质教育资源集聚区之一。
12号地块开发联动佛山市实验学校港口路校区代建,是石湾镇街道在推动城市高质量发展、奔赴“千亿镇街”的重要成果。未来,石湾镇街道将继续加大土地市场供应力度,优化土地资源配置,吸引更多优质项目落户,共同推动区域的繁荣发展。
微信
新浪微博
QQ空间
QQ好友
豆瓣
Facebook
Twitter












































































































































































































































