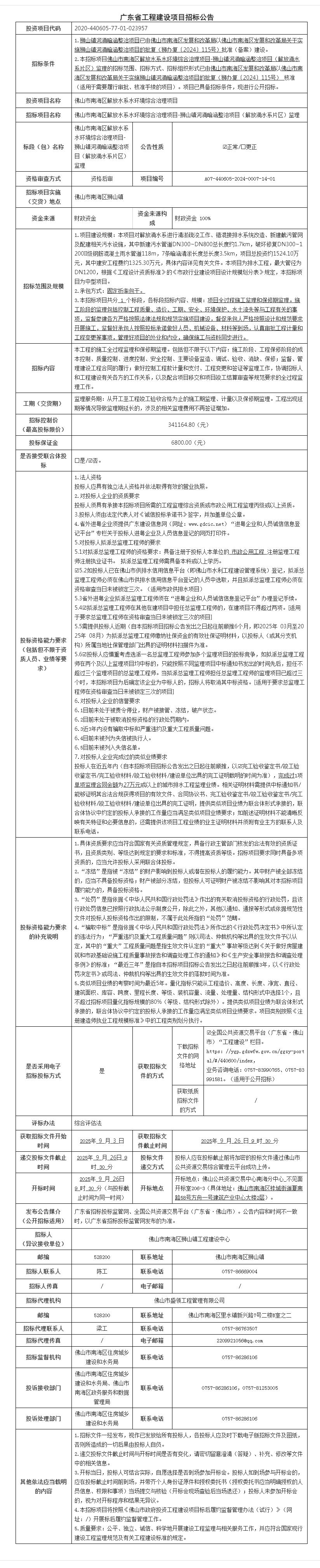
佛山市南海区红星运河水系水环境综合治理项目-狮山镇河涌暗涵整治项目(红星运河水系片区)监理招标公告
点亮城市夜色,摊玩人间烟火
夏夜的欢乐
是炊烟袅袅的烧烤,是星火闪烁的繁华
生活气与烟火气
是夏夜经济的灵魂内核
9月12日—13日晚
让我们一起来里水青创夜肆开摊
为城市打造“千般喜乐”的不夜之境
本次活动专为怀揣热爱与创业想法的你而来,精心规划60个黄金摊位,免摊位费、送流量扶持,无论你是初涉创业的新手、身怀巧思的手作达人,还是擅长技能变现的玩家,这趟秋日创富机遇,千万别错过!
“‘青’松 YES!”第二季2大优势,60个摊位先到先得!
零成本体验,创业无压力:本次青创夜市全程免摊位费,无需承担高额租金成本。60个摊位覆盖多元品类,从美食到手作再到特色服务,无论你是想测试产品市场反响,还是想开启副业增收,都能轻松起步,降低创业风险。
全渠道引流,人气有保障:活动将通过官方平台、本地生活社群等多维度宣传,提前为60个摊位预热造势。
超燃舞台、逛吃创业
还能解锁视听盛宴!
👇👇👇
本次夜市特别邀请专业乐队驻场,9月12日—13日晚18:30-21:30(舞台专属时段),将带来流行金曲、摇滚热曲等多元风格演唱,用动感旋律点燃秋日夜晚。
60个摊位分3大区域,总有一类适合你!
1、舌尖美味区(25席):用味道圈粉
招募范围:特色小吃(手工卤味、老广糖水、创意饭团等)、网红美食(爆浆豆腐、鲜果冰饮、韩式炸鸡等)、烘焙甜点(手工饼干、定制蛋糕、低糖面包等)。
特别要求:需提供食材安全相关证明,让顾客吃得安心,摊主经营合规。
2、手作创意区(20席):用巧思吸睛
招募范围:手工饰品(水晶手串、银饰 DIY、黏土耳饰)、文创周边(手绘帆布袋、定制徽章、复古明信片)、居家好物(香薰蜡烛、手工皂、编织挂毯)。
3、特色服务区(15席):用技能变现
招募范围:生活服务(美甲美睫、手工编发、手机贴膜)、体验互动(塔罗占卜、石膏彩绘、亲子手工教学)。
摊主报名方式分3步,锁定60席中的1席!
1、填写报名表:扫描下方二维码,准确填写个人信息、摊位类型、主营产品/服务、是否需要电源等内容,报名截至9月8日17:00,60个摊位按报名顺序审核,满额即止!
2、等待审核对接:提交报名后,工作人员将在2个工作日内与你联系,确认摊位细节、完善准备方案;审核通过后,将告知具体出摊时间、摊位位置及现场注意事项,确保你顺利参与“‘青’松 YES!” 第二季活动。
注:所有报名信息将严格保密,仅用于“‘青’松 YES!”里水镇党群服务嘉年华之青创夜市(第二季)活动登记与沟通。
3、咨询电话:0757-85621560、18022290607(微信同号)
夜市关键信息,提前收藏!
活动名称:“‘青’松 YES!” 里水镇党群服务嘉年华之青创夜肆(第二季)
活动时间:9 月12日—13日(周五、周六)17:00-22:00(建议摊主16:00前到场布置)
活动地点:里水镇南双路旁青创夜肆(具体摊位区域待审核通过后通知)
面向人群:上班族、新市民、手作达人、创业爱好者等所有有想法的朋友
9月12日—13日晚
一起相约青创夜肆
把秋日夜晚变成
热爱发光、梦想落地的创富现场!
微信
新浪微博
QQ空间
QQ好友
豆瓣
Facebook
Twitter












































































































































































































































