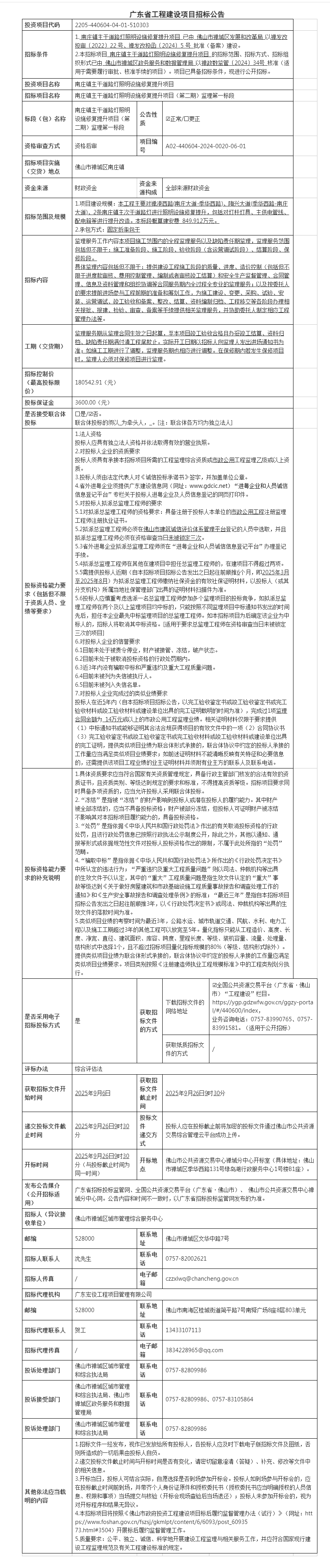
禅城南庄镇主干道路灯照明设施修复提升项目(第二期)监理第一标段招标公告
项目概况
第十五届全国运动会竞技体育女子成年组足球项目采购项目的潜在供应商应在广东省政府采购网https://gdgpo.czt.gd.gov.cn/获取采购文件,并于 2025年09月15日 09时00分 (北京时间)前提交响应文件。
一、项目基本情况
项目编号:JF2025(NH)WS0141
项目名称:第十五届全国运动会竞技体育女子成年组足球项目
采购方式:竞争性磋商
预算金额:2,062,456.00元
采购需求:
采购包1(第十五届全国运动会竞技体育女子成年组足球项目):
采购包预算金额:2,062,456.00元
本采购包接受联合体投标
合同履行期限:自签订合同之日起至整个活动结束。
二、申请人的资格要求:
1.投标供应商应具备《中华人民共和国政府采购法》第二十二条规定的条件,提供下列材料:
1)具有独立承担民事责任的能力:在中华人民共和国境内注册的法人或其他组织或自然人,投标(响应)时提交有效的营业执照(或事业法人登记证或身份证等相关证明)扫描件。分支机构投标的,须提供总公司和分公司营业执照扫描件,总公司出具给分支机构的授权书。(联合体投标各方均须提供相关证明材料)
2)有依法缴纳税收和社会保障资金的良好记录:提供下列材料之一:(1)提供投标截止日前6个月内任意1个月依法缴纳税收和社会保障资金的相关材料。如依法免税或不需要缴纳社会保障资金的,提供相应证明材料;(2)提供《政府采购供应商资格信用承诺函》(格式见招标公告附件)。(联合体投标各方均须提供相关证明材料)
3)具有良好的商业信誉和健全的财务会计制度:提供2024年度经审计的财务状况报告或基本开户行出具的资信证明或提供《政府采购供应商资格信用承诺函》(格式见招标公告附件)。(联合体投标各方均须提供相关证明材料)
4)履行合同所必需的设备和专业技术能力:提供具备履行合同所必须的设备和专业技术能力的证明资料或提供声明函(格式自拟)。(联合体投标各方均须提供相关证明材料)
5)参加采购活动前3年内,在经营活动中没有重大违法记录:参照投标(报价)函相关承诺格式内容或提供《政府采购供应商资格信用承诺函》(格式见招标公告附件)。重大违法记录,是指供应商因违法经营受到刑事处罚或者责令停产停业、吊销许可证或者执照、较大数额罚款等行政处罚。(根据财库〔2022〕3号文,“较大数额罚款”认定为200万元以上的罚款,法律、行政法规以及国务院有关部门明确规定相关领域“较大数额罚款”标准高于200万元的,从其规定)(联合体投标各方均须提供相关证明材料)
2.落实政府采购政策需满足的资格要求:
采购包1(第十五届全国运动会竞技体育女子成年组足球项目)落实政府采购政策需满足的资格要求如下:
采购包整体专门面向中小企业采购。投标人须为中小微型企业。监狱企业、残疾人福利单位视同小型、微型企业。符合中小微企业划分标准的个体工商户,视同中小微企业。 注: (1)采购标的对应的中小企业划分标准所属行业为:其他未列明行业。 (2)中小微型企业(个体工商户)以供应商填写的《中小企业声明函》(见投标文件格式)为判定标准。 (3)残疾人福利性单位以供应商填写的《残疾人福利性单位声明函》(见投标文件格式)为判定标准。 (4)监狱企业须供应商提供由省级以上监狱管理局、戒毒管理局(含新疆生产建设兵团)出具的属于监狱企业的证明文件,否则不予认定。(如联合体投标的,联合体各方成员均须满足)
3.本项目的特定资格要求:
采购包1(第十五届全国运动会竞技体育女子成年组足球项目)特定资格要求如下:
(1)供应商未被列入“信用中国”网站(www.creditchina.gov.cn)“记录失信被执行人或重大税收违法案件当事人名单”记录名单;不处于中国政府采购网(www.ccgp.gov.cn)“政府采购严重违法失信行为信息记录”中的禁止参加政府采购活动期间。(以采购代理机构于投标(响应)截止时间当天在“信用中国”网站(www.creditchina.gov.cn)及中国政府采购网(http://www.ccgp.gov.cn/)查询结果为准,如相关失信记录已失效,供应商需提供相关证明资料。联合体投标各方均须提供相关证明材料)。
(2)单位负责人为同一人或者存在直接控股、管理关系的不同供应商,不得同时参加本采购项目(或采购包)投标(响应)。为本项目提供整体设计、规范编制或者项目管理、监理、检测等服务的供应商,不得再参与本项目投标(响应)。投标(报价)函相关承诺要求内容。(联合体投标各方均须提供相关证明材料)
(3)本项目接受联合体投标,每个联合体的组成单位数量不超过2家。联合体各成员不得再以其他任何形式重复参与本次采购项目的投标。(联合体投标须提供联合体共同投标协议书)。
三、获取采购文件
时间: 2025年09月04日 至 2025年09月11日 ,每天上午 00:00:00 至 12:00:00 ,下午 12:00:00 至 23:59:59 (北京时间,法定节假日除外)
地点:广东省政府采购网https://gdgpo.czt.gd.gov.cn/
方式:在线获取
售价: 免费获取
四、响应文件提交
截止时间: 2025年09月15日 09时00分00秒 (北京时间)
地点:广东省政府采购网https://gdgpo.czt.gd.gov.cn/
五、开启
时间: 2025年09月15日 09时00分00秒 (北京时间)
地点:广东省政府采购网https://gdgpo.czt.gd.gov.cn/
六、公告期限
自本公告发布之日起3个工作日。
七、其他补充事宜
1.本项目采用电子系统进行招投标,请在投标前详细阅读供应商操作手册,手册获取网址:https://gdgpo.czt.gd.gov.cn/help/transaction/download.html。投标供应商在使用过程中遇到涉及系统使用的问题,可通过020-88696588进行咨询或通过广东政府采购智慧云平台运维服务说明中提供的其他服务方式获取帮助。
2.供应商参加本项目投标,需要提前办理CA和电子签章,办理方式和注意事项详见供应商操作手册与CA办理指南,指南获取地址:https://gdgpo.czt.gd.gov.cn/help/problem/。
3.如需缴纳保证金,供应商可通过"广东政府采购智慧云平台金融服务中心"(http://gdgpo.czt.gd.gov.cn/zcdservice/zcd/guangdong/),申请办理投标(响应)担保函、保险(保证)保函。
4.云平台操作过程中如有相关问题可通过广东省政府采购网(http://gdgpc.czt.gd.gov.cn )下载操作手册查询,或通过云平台公布的在线客服、微信/QQ群、专线电话等方式咨询。
5.本项目开标方式为“远程开标”,有关事项如下:
(1)由云平台进行自动在线签到及在线解密。
(2)供应商的法定代表人或其授权代表应当按照本招标公告载明的时间和模式等要求参加开标。在投标截止时间前30分钟,应当登录云平台开标大厅进行签到,并且填写授权代表的姓名与手机号码。若因签到时填写的授权代表信息有误而导致的不良后果,由供应商自行承担。
(3)项目开标时,供应商应当使用编制本项目(采购包)电子投标文件时加密所用数字证书开始解密,解密时限为主持人开启远程解密起30分钟内完成,逾期未完成解密将作无效投标处理。各供应商在参加开标之前须自行对使用电脑的网络环境、驱动安装、客户端安装以及数字证书的有效性等进行检测,确保可以正常使用。
6.本招标文件内要求的扫描件,可以是原件的扫描件,也可以是复印件的扫描件。
7.其他内容详见招标文件。
八、凡对本次采购提出询问,请按以下方式联系。
1.采购人信息
名 称:佛山市南海区文化广电旅游体育局
地 址:佛山市南海区桂城天佑五路一号
联系方式:0757-86222782
2.采购代理机构信息
名 称:广东中舜项目管理有限公司
地 址:佛山市南海区桂城街道夏南路61号创越时代文化创意园4号楼807室之一
联系方式:0757-86209727
3.项目联系方式
项目联系人:魏健明
电 话:0757-86209727

微信
新浪微博
QQ空间
QQ好友
豆瓣
Facebook
Twitter












































































































































































































































