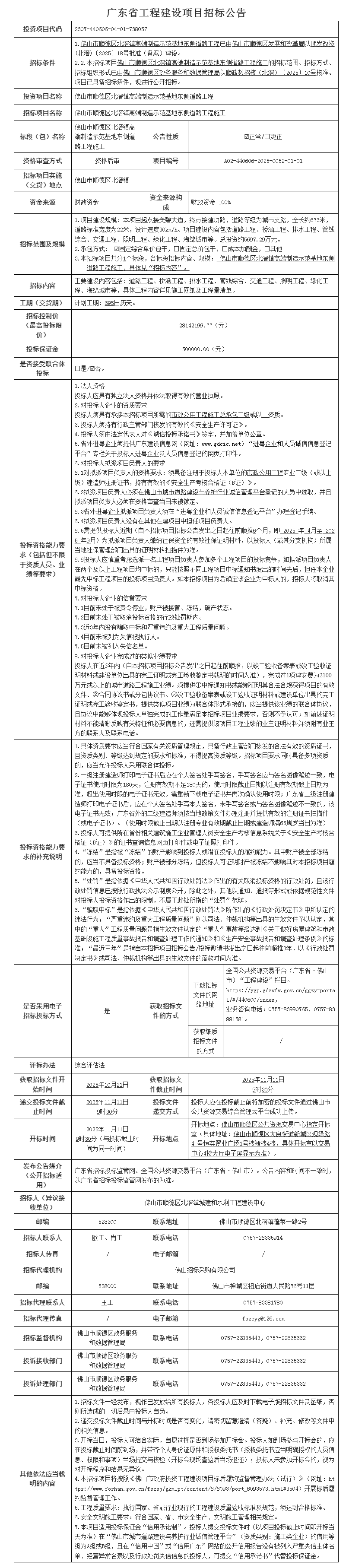
佛山市顺德区北滘镇设计城工业大道提升改造工程施工招标公告
10月21日,乐从镇乐西路以北、禅西大道以东的三宗相邻工业地块成功摘牌,分别由佛山市赛玛电子科技有限公司、广东帕沙曼投资有限公司和沃时智能(佛山)家具有限公司竞得,三宗地块总面积约55.3亩,总成交价约1.1亿元。三家企业拟投资建设企业总部及智能化生产基地,预计总投资额约6.5亿元,达产后预计年营收超6亿元。
01、三地联动:共筑高端产业新生态
三家企业均规划建设集前沿研发、智能制造与总部功能于一体的综合性基地,致力于在乐从形成具有辨识度与辐射力的智能家居产业集群。
赛玛科技:创新引领,开拓健康智造新赛道
佛山市赛玛电子科技有限公司以4188万元竞得占地20.94亩的地块,拟投资约2亿元建设赛玛健康智造基地项目。项目聚焦智能按摩椅的研发与制造,融合人工智能、健康传感与柔性生产技术,规划建设创新研发中心、智能工厂与体验空间。项目达产后预计年营收达1.5亿元。
作为在乐从本土成长起来的高新技术企业,赛玛科技深耕智能健康设备领域20年,拥有多项自主知识产权,产品远销欧美、中东、非洲等市场。
帕沙曼:智创家居,构建数字生态新体系
广东帕沙曼投资有限公司以4770万元竞得占地23.85亩的地块,拟投资约3亿元建设帕沙曼家具总部及智造基地。项目以战略前瞻驱动产品线全面迭代升级,聚焦于智能家具的研发与制造,以高效集约化的软体家具生产基地为主体,垂直整合供应链资源并汇聚起研发、设计、生产、营销与品牌展示的企业总部创新枢纽,旨在满足现代智能家居系统对个性化、互联互通及场景化体验的核心需求,从而打造一个从智能单品到全屋解决方案的科技生活新生态。项目达产后预计年营收3.7亿元。
沃时智能:双核驱动,打造高端办公新标杆
沃时智能(佛山)家具有限公司以2101万元竞得占地10.51亩的地块,计划投资约1.5亿元建设企业总部与智能生产基地。项目以“总部+智造”双核驱动,重点打造人体工学办公椅的研发与全自动化生产线,涵盖自动化压铸、激光裁剪、智能组装等环节,实现模块化高效生产。预计达产后年营收超1亿元,显著提升企业在高端智能办公领域的竞争力。
02、人文筑基:制造业注入文化灵魂
今年9月发布的《乐从镇人文经济融合发展战略蓝图(2025-2028)》提出六大核心战略,本次三大项目正是“人文赋能焕新”与“人文筑基提质”战略的生动实践,让制造不仅有“技术精度”,更有“人文温度”。
赛玛科技将中医理疗技法与现代人体工程学深度融合,引领健康科技行业未来发展,这与乐从支持企业将用户体验与生活美学深度融入产品创新的战略方向不谋而合。
帕沙曼作为软体家具互联网零售的头部企业,已构建“研、产、销、服”一体化产业布局,产品涵盖沙发、床、床垫等主要家居品类,定位年轻消费市场,曾获“广东知名品牌”“IAA伦敦设计金奖”等诸多荣誉。未来,帕沙曼将重点发力智能沙发品类,以数字化赋能和产业链协同抢抓消费升级机遇。
沃时家具始终坚持“设计驱动”理念,研发团队从自然生态曲线中汲取灵感,深度融合自然之美与人体工程学,追求产品时尚外观与舒适体验的完美平衡。作为高新技术企业,其拥有原创设计开发专利80余项,产品荣获红棉奖、美国铂金奖等多项大奖。
人文是乐从的深厚底蕴,经济是乐从的澎湃动能。在顺德区“二次创业再出发”的号召下,乐从镇正以精准施策与高效招商服务不断激发市场活力,既支持本土企业深耕发展、又吸引优质新项目落地,推动文化价值与经济价值相互转化。
03、产业升级:从“交易场”到“价值高地”
乐从素以“中国家居商贸与创新之都”闻名,来自全国各地的商客每日穿梭于此,成千上万的家具展厅组成了一片商业的海洋。如今,乐从不再满足于“交易场”的标签,它正以人文为翼,为产业注入文化内核、情感链接与体验价值。乐从正致力于实现从“卖产品”到“卖生活方式”、从“制造”到“智造”与“文创”并重的深刻转变。
近两年在新消费业态升级背景下,转型中的顺德乐从正不断“出圈”。数据显示,2024年乐从家具城到访人次突破930万,游客平均停留时间超过5小时。接下来,乐从将持续推动产业走向“文化美学”,推动家具城改造、打造全案定制中心,构建沉浸式场景。
未来,乐从将持续在产业链的强链补链上发力,增强企业间的协同效应,构建更具韧性与竞争力的产业体系,为区域经济高质量发展注入源源动能,为“再造一个新佛山”的宏伟目标贡献坚实的乐从力量。
微信
新浪微博
QQ空间
QQ好友
豆瓣
Facebook
Twitter












































































































































































































































