佛山中考改革方案征求意见:2027年起满分700分!化学比重调整!
佛山中考政策或有变!
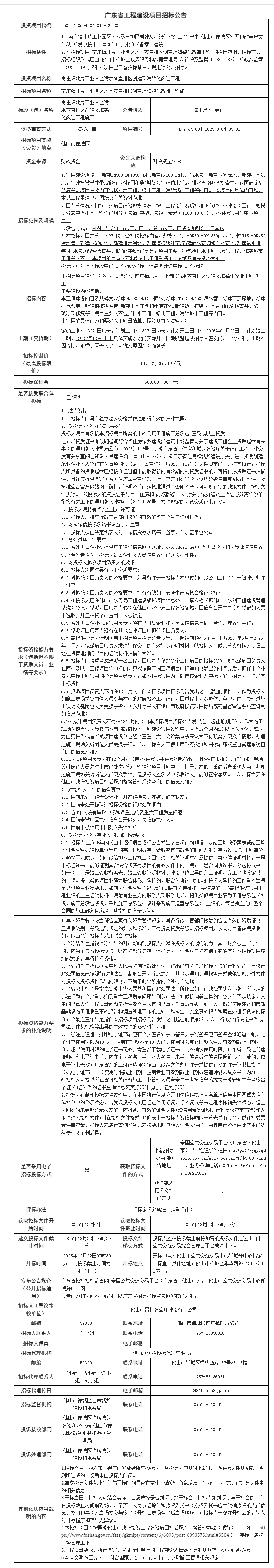
12月2日,佛山发布《佛山市教育局关于深化高中阶段学校考试招生制度改革的实施意见(公开征求意见稿)》 意见的公告。
扩大高中阶段教育资源供给
主动适应高中阶段入学需求趋势,提早谋划学位供给,充分挖潜,推动新改扩建一批普通高中,适度扩大优质民办高中招生计划,鼓励民办高中扩大公费生招生计划,逐步提高初中毕业生入读普通高中占比。
调整录取计分科目分值
基于省改革文件要求,化学是录取计分科目之一,同时根据国家课程标准规定的课时和课程容量,化学仅学一年,可适当降低比重,以减轻考生负担。从2027年起,化学科按卷面分值60%折算计入总分,单科满分由100分调整至60分,调整后其比重与广州、深圳、东莞等地在录取中的比重大体相当(8%至9%之间)。生物学实验操作考试等级不作为录取依据。其他科目构成和折算方法不变,总分由740分调整至700分。提升了语数英等科目在总分中的占比。
优化招生录取批次设置
合理设置招生录取批次层次,降低考生志愿报考难度。完善“公民同招”政策,探索优质民办高中部分招生计划与公办高中同批次招生。推进中职学校与普通高中同批次并行招生,推动“普职”协调发展。
完善普通高中录取办法
逐步提高普通高中名额分配比例,探索均衡派位试点。提高名额分配实际录取比例。逐步扩大普通高中自主招生范围,完善规范体育、艺术等特长生选拔考核方式。优化综合素质评价结果在录取时运用方式。
加强中等职业学校招生工作
逐步扩大中职学校综合高中、中高职贯通和中职本科贯通培养招生规模,在原中高职贯通基础上,拓宽中职到高职和应用型本科的纵向培养通道,构建衔接贯通的现代职教体系。
从严规范招生秩序
强化考生填报志愿服务,规范成绩发布,克服唯分数论,不得炒作“状元”和升学率。完善考试招生违纪举报和申诉受理机制,落实按审批区域“属地招生”,按国家、省规定严肃查处各种违规违纪行为,维护教育公平。
近日
佛山多宗地块成功摘牌
投资“热度”拉满!
南海里水将打造
216亩可分割销售产业园区
12月2日,里水万洋众创城科技(佛山市南海区)有限公司以32467.86万元成功竞得位于里水镇里水村环镇北路北侧的一宗144301.62平方米(约216亩)工业用地,标志着佛山(里水)万洋科技城项目即将落地。
项目总建筑面积约52万平方米,总投资30亿元,将聚焦装备制造、医疗器械、电子电器、数字化服装鞋袜、新材料、汽车零部件等高端产业及配套,打造里水首个国有可分割销售的大型产业集聚园区。
朗境新材料落户南海九江
12月1日,广东省朗境材料技术有限公司竞得九江镇临港国际产业社区40亩产业用地。项目总投资3亿元,将建设高端密封材料研发与产销基地。
国资摘牌
将建设高标准产业园区
11月28日,广东乐控集团有限公司下属佛山市顺德区乐从镇房地产投资控股有限公司竞得乐从镇汾江南路以西、新吉路以南一宗面积约8.13亩的科研用地。该地块是顺德区首宗由镇属国资成功摘牌的土地1.5级开发项目,将投入近1500万元资金,建设建筑面积近5000平方米高标准的“可租型”总部办公园区。
三水298亩体育地块1.5亿成交
将打造大湾区足球产业新高地
近日,广东国灏企业服务有限公司以15000万元成交价,竞得虹岭西路以北、塘西线三期以西一宗面积298.41亩的地块,规划建设集足球赛事、演艺活动、足球集训、运动康养、休闲生活于一体的现代足球产业基地,将为三水新城增添运动休闲新地标。
此外
多个优质项目
相继动工启用
涉及智能家居、智慧仓储等多个领域
一起来看看
↓↓↓
佛山民生保障
供应链基地项目动工
11月27日,佛山民生保障供应链基地项目在禅城区南庄镇动工。项目总投资9亿元,占地168亩,计划将现代物流设施提升为城市战略性基础设施,创新构建“平急两用”体系。在日常运营中,智慧仓储空间为区域制造业与商贸业提供精准供应链服务。在应急状态下,项目可迅速转换为区域应急物资枢纽,确保重点企业供应链持续运转。
宏旺控股集团总部
“彩宏里大楼”启用
11月27日,中国500强企业宏旺控股集团总部“彩宏里大楼”启用。项目位于南海区桂城街道文翰湖畔,总投资超7亿元,总建筑面积约7万平方米,是一座集总部办公、产业展示与商业配套于一体的现代化产业综合体。详情
中兴新地
佛山智能制造产业园投产
11月27日,中兴新地佛山智能制造产业园投产。项目选址南海区丹灶镇,总投资1.7亿元,将聚焦医疗器械、新能源、通讯、无人机库等产品结构件的加工制造,达产后年产值约2亿元。
金硕智能仓储设备
研发生产总部基地项目动工
11月25日,金硕智能仓储设备研发生产总部基地项目在高明区专精特新湾动工。项目总投资5.5亿元、占地59亩,计划生产仓储设备、自动化物流设备、工业自动化设备等产品,打造集研发、生产、总部办公于一体的综合性基地。
甜秘密智能家居
产业园项目动工
11月27日,甜秘密智能家居产业园项目在佛山市高明区专精特新湾动工,实现“当年引进、当年动工”。项目总投资13亿元,重点聚焦智能睡眠系统、智能家居核心部件的研发与规模化生产,深度融入高明区智能家居产业生态,联动上下游企业形成产业集群效应。
这些新项目
你最期待哪一个?
微信
新浪微博
QQ空间
QQ好友
豆瓣
Facebook
Twitter














































































































































































































































