佛山市南国陶都城南片排水管网更新改造工程3标段监理招标公告
时间:2025-12-26 人气:49 来源:佛山市公共资源交易信息化综合平台 作者:
概述:本招标项目佛山市南国陶都城南片排水管网更新改造工程监理的招标范围、招标方式、招标组织形式已由佛山市禅城区政务服务和数据管理局以禅政数监管[2025]18号核准......
(声明: 网站所收集的部分公开资料来源于互联网,转载的目的在于传递更多信息及用于网络分享,并不代表本站赞同其观点和对其真实性负责,也不构成任何其他建议。本站部分作品是由网友自主投稿和发布、编辑整理上传,对此类作品本站仅提供交流平台,不为其版权负责。如果您发现网站上有侵犯您的知识产权的作品,请与我们取得联系,我们会及时修改或删除。 )
-
佛山220千伏城北输变电线路通道建设工程施工招标公告
-
佛山市南国陶都城南片排水管网更新改造工程3标段监理招标公告
-
禅城南庄横三路(紫湖大道~佛山一环)建设工程监理招标公告
-
禅城石湾镇街道西片区产业园升级改造项目(星光产业园东区工程)全过程造价咨询服务招标公告
-
佛山市南国陶都城南片排水管网更新改造工程2标段监理招标公告
-
佛山顺德中心城区老旧小区改造项目-老旧小区无物业管理住宅建筑消防设施增设工程(二标段)施工招标公告
-
广东南海“岭南幻境”数字文化旅游区(一期)设计施工总承包招标公告
-
禅城区中心城区照明设施更新项目(村居路灯照明设施更新工程(祖庙片区、石湾片区))监理招标公告
-
中药饮片和中药配方颗粒供应服务项目招标公告
-
南海区人民医院飞利浦DSA维保2台招标公共
下一条:
顺德区教育局招聘事业单位编制教师314名
佛山市顺德区教育局将赴华中师范大学、陕西师范大学、华南师范大学设点公开招聘事业单位编制教师314名。
招聘对象
普通高等教育取得本科以上学历及学士以上学位的2026年应届毕业生(即2025年9月1日至2026年8月31日期间毕业的应届毕业生,以毕业证书落款日期为准)。博士研究生(非在职)可放宽毕业年限(即2026年8月31日前毕业的毕业生)。
报名时间及方式
1.报名时间:2025年12月22日8:30-12月26日16:00。
2.应聘人员登录顺德区教师招聘系统(网址:http://zp.sdedu.net),点击公共服务栏中的“公开招聘报名”开始报名,报名前注意仔细阅读《顺德区教师招聘系统应聘人员网上报名指南》。应聘人员登录后即可在系统中选取招聘岗位(学科)报名,报名时需通过系统上传报名材料。
扫描二维码查看招聘详情

分享
微信
新浪微博
QQ空间
QQ好友
豆瓣
Facebook
Twitter
取消
资讯
招标
招聘
租售
美食
房产
展会
广佛
企业
积金
社保
户口
教育
特色
旅游
酒店
医疗
交通
办证
书院
代运营
风水
车辆
图片
移民
产业
综合体
市场
网红
画展
南海桂城商圈江湖进化论
作为南海中心城区,桂城商圈星罗棋布、特色鲜明。从滨水微度假综合体到二次元主题聚落,从公园式购物空间到便民社区商业,这片热土正以多元形态重构广佛消费版图。...[阅读全文]
2025-12-24 11:09:06 人气:513
高明:园区向美,产业向强,人心向齐!
“我们都是追梦人,携手奔赴共同富裕新征程;我们都是筑梦人,共同开启美好生活的大门。”这是在佛山市高明区广泛流传的《百千万之歌》...[阅读全文]
2025-12-24 10:59:15 人气:534
攻坚“环两江” 打造城乡融合新样本
岭南春潮涌,两江正扬帆。在全省纵深推进“百县千镇万村高质量发展工程”(下称“百千万工程”)的关键时期,佛山市住房和城乡建设局...[阅读全文]
2025-12-24 10:54:01 人气:544
南海里水镇和顺滨江路3号原收缩模厂土地、厂房租赁项目
中华人民共和国境内的企业法人、个体工商户(须开立银行账户)、自然人,除法律、法规另有规定外,均可申请参加竞买活动。...[阅读全文]
2025-12-24 08:51:15 人气:541
2026年元旦春节,顺德区这些区域、时段可放烟花!
根据《佛山市顺德区烟花爆竹安全管理规定》(顺府办发 〔2024〕1号)要求,在全区范围内划定燃放烟花爆竹的时间、地点和种类...[阅读全文]
2025-12-23 15:38:25 人气:746
2026年元旦春节,南海区这些区域、时段可放烟花!
根据《烟花爆竹安全管理条例》《佛山市烟花爆竹安全管理规定》等有关规定,结合我区实际情况,对2026年—2027年在南海区内燃放烟花爆竹的时间...[阅读全文]
2025-12-23 15:31:45 人气:749
2026年元旦春节,禅城区这些区域、时段可放烟花!
为顺应群众在传统节日期间燃放烟花爆竹的强烈意愿,引导文明安全燃放烟花爆竹,保障广大群众人身和财产安全...[阅读全文]
2025-12-23 15:26:36 人气:434
佛山适龄青年,请务必完成登记
2026年12月31日前年满18周岁的本市户籍男性公民(2008年1月1日至12月31日出生的,含2026年12月31日前,在本市辖区内就读普通高等学校...[阅读全文]
2025-12-23 15:21:59 人气:458
南海“村菜”大赛12月27日开锣
2025年南海区村民厨艺“村菜”大赛将于12月27日开赛,来自7个镇(街道)不同村居的“民间厨神”将同场竞技。届时,现场还设有40个“南海好物”创意市集摊位...[阅读全文]
2025-12-23 15:18:05 人气:429
三大项目落地顺德伦教双智园
顺德伦教街道三宗产业用地在双智产业园集中摘牌。胜业电气、大夹万科技、漫丰科技竞得地块,总占地约58亩,合计总投资10亿元...[阅读全文]
2025-12-23 15:16:15 人气:434
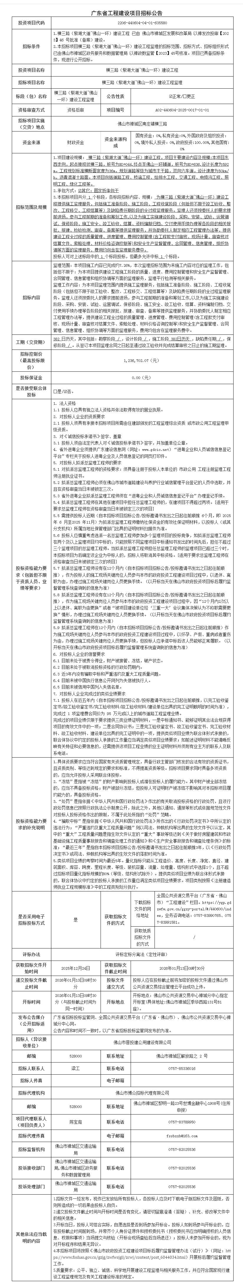
禅城南庄横三路(紫湖大道~佛山一环)建设工程监理招标公告
本招标项目横三路(紫湖大道~佛山一环)建设工程监理的招标范围、招标方式、招标组织形式已由佛山市禅城区政务服务和数据管理局 以禅政数监管【2023】45号核准...[阅读全文]
2025-12-26 14:27:46 人气:45
禅城石湾镇街道西片区产业园升级改造项目(星光产业园东区工程)全过程造价咨询服务招标公告
本招标项目石湾镇街道西片区产业园升级改造项目(星光产业园东区工程)全过程造价咨询服务的招标范围、招标方式、招标组织形式已由招标人自行确定...[阅读全文]
2025-12-26 14:23:53 人气:49
佛山市南国陶都城南片排水管网更新改造工程2标段监理招标公告
本招标项目佛山市南国陶都城南片排水管网更新改造工程2标段监理的招标范围、招标方式、招标组织形式已由佛山市禅城区政务服务和数据管理局...[阅读全文]
2025-12-26 14:22:20 人气:47
佛山顺德中心城区老旧小区改造项目-老旧小区无物业管理住宅建筑消防设施增设工程(二标段)施工招标公告
佛山顺德中心城区老旧小区改造项目-老旧小区无物业管理住宅建筑消防设施增设工程已由佛山市顺德区发展和改革局以顺发改资(大良)[2025]5号(备案)建设...[阅读全文]
2025-12-26 14:17:57 人气:47
广东南海“岭南幻境”数字文化旅游区(一期)设计施工总承包招标公告
该招标项目总投资约为:134600万元,项目主要建设内容:一、功夫城片区数字文商旅学研综合体建设打造范围约256亩,其中规划建筑面积约71000㎡...[阅读全文]
2025-12-26 14:16:07 人气:25
禅城区中心城区照明设施更新项目(村居路灯照明设施更新工程(祖庙片区、石湾片区))监理招标公告
本招标项目禅城区中心城区照明设施更新项目(村居路灯照明设施更新工程(祖庙片区、石湾片区) )监理项目的招标范围、招标方式...[阅读全文]
2025-12-26 14:11:34 人气:30
中药饮片和中药配方颗粒供应服务项目招标公告
中药饮片和中药配方颗粒供应服务项目招标项目的潜在投标人应在广东省政府采购网https://gdgpo.czt.gd.gov.cn/获取招标文件,并于 2026年01月09日 09时00分 (北京时间)前递交投标文件...[阅读全文]
2025-12-26 13:04:15 人气:47
南海区人民医院飞利浦DSA维保2台招标公共
南海区人民医院飞利浦DSA维保2台招标项目的潜在投标人应在广东省政府采购网https://gdgpo.czt.gd.gov.cn/获取招标文件,并于 2026年01月12日 09时00分 (北京时间)前递交投标文件。...[阅读全文]
2025-12-26 10:57:21 人气:91
佛山市中心城区排水防涝能力提升项目(桂城片区)—桂城街道石啃片区排水管网改造工程(桂澜路以西片区)监理招标公告
佛山市中心城区排水防涝能力提升项目(桂城片区) 已由 佛山市南海区发展和改革局 以 南发改资桂字投审[2024]11号批准(备案)建设。...[阅读全文]
2025-12-25 09:03:21 人气:302
佛山市南海区里水镇瑶岗200MW400MWH独立储能电站项目监理招标公告
佛山市南海区里水镇瑶岗200MW/400MWH独立储能电站项目 已由佛山市南海区发展和改革局 以广东省企业投资项目备案证(项目代码:2412-440605-04-01-667431)备案建设...[阅读全文]
2025-12-25 09:00:09 人气:246
禅城区培立实验学校公开招聘教师多名
初中部学科教师:语文3名,数学3名,英语2名,历史1名,地理1名,物理1名,生物1名,体育1名,信息1名,道德与法治1名...[阅读全文]
2025-12-25 09:14:17 人气:242
佛山市外国语学校公开招聘初中教师多名
发送简历、相关资格证书扫描件、个人全身照片1张(非艺术照)等材料到学校邮箱:3288664925@qq.com。...[阅读全文]
2025-12-25 09:12:11 人气:250
佛山职业技术学院招聘文化旅游创意学院教师
邮件报名:应聘者填写《佛山职业技术学院应聘人员登记表》及《应聘情况一览表》(附件1、2)。提供佐证材料...[阅读全文]
2025-12-25 09:08:37 人气:248
佛山开放大学 (佛山社区大学)公开招聘工作人员
提供佐证材料:身份证、毕业证、学位证、学历、职称(资格)证书、业绩成果(主要学术研究成果、主要教科研课题立项或结项证明...[阅读全文]
2025-12-25 09:06:50 人气:251
佛山市投资促进中心招聘招商工作人员
报名方式:应聘人员在规定报名时间内将如下材料(证件用扫描件格式)发送电子邮件至:fsszhr@fstalentdev.com,投递时请注明应聘报名+姓名+联系电话...[阅读全文]
2025-12-25 09:05:44 人气:232
南海狮山镇小塘第二幼儿园招聘工作人员
1.已取得保育员资格证,高中或以上学历。2.热爱幼儿教育、喜欢孩子、吃苦耐劳、身心健康、品性良好、有爱心、有责任感。...[阅读全文]
2025-12-24 16:04:33 人气:362
南海狮山镇英才学校招聘教师多名
1.报名时间:即日起至招满为止。2.报名所需材料:个人简历、身份证、毕业证、学位证、教师资格证、普通话等级证...[阅读全文]
2025-12-24 16:01:47 人气:369
南海狮山镇罗村第一幼儿园招聘幼儿教师
符合要求的报名人员一经录用,工资待遇以狮山镇教育发展中心核定标准执行。本招聘解释权为佛山市南海区狮山镇罗村第一幼儿园(大圃园区)...[阅读全文]
2025-12-24 15:58:19 人气:187
南海狮山镇小塘初级中学招聘初中英语教师
1.报名时间:即日起至招满为止。2.报名所需材料:个人简历、身份证、毕业证、学位证、教师资格证、普通话等级证、主要荣誉等电子扫描件。...[阅读全文]
2025-12-24 15:53:23 人气:195
佛山市顺德区容桂土地发展中心拟拆除涉及位于佛山市顺德区容桂马冈胜江东路8号12宗建(构)筑物的残值交易项目(三次)
佛山市顺德区容桂土地发展中心采用网上竞价方式转让位于佛山市顺德区容桂马冈胜江东路8号12宗建(构)筑物的拆除残值...[阅读全文]
2025-12-26 10:54:33 人气:76
佛山市顺德区伦教街道羊额村羊官路6号之二等2宗公有物业公开招租项目
佛山市顺德区粮食局伦教粮食管理所采用网上竞价方式出租位于佛山市顺德区伦教街道羊额村羊官路6号之二等2宗公有物业使用权,欢迎符合资格的竞买人参与竞价...[阅读全文]
2025-12-26 10:52:30 人气:72
南海桂城街道深海路17号瀚天科技城A区5号楼三楼302-2(2)单元物业租赁项目
3.产权证照情况: 有房产证 。4.租金收取方式: 每月交纳一次,竞得人应在每月15日前(如遇节假日可顺延至节假后第一个工作日)支付给出租方 。...[阅读全文]
2025-12-26 10:50:11 人气:73
南海大沥镇黄岐岐阳路原供销社黄岐百货1号、五金2号出租项目
自租赁物移交之日起6个月内,承租人须对租赁物改造投入不少于人民币6万元(包括完善消防设施、屋顶加固改造等)。改造期结束后30日内...[阅读全文]
2025-12-26 08:18:04 人气:71
南海大沥镇黄岐鄱阳路嘉洲花园西区商铺14号出租项目(第三次)
租赁期间,承租人负责修理、重作、更换租赁物的相关设备、设施及建(构)筑物(包括但不限于安装消防喷淋、智能烟感器等),使之能达到消防安全管理的相关规定和要求...[阅读全文]
2025-12-26 08:13:56 人气:70
南海大沥镇黄岐鄱阳路嘉洲花园西区商铺23号出租项目(第三次)
租金收取方式:租金采用先交付后使用的方式,承租人于每月10日前向招租人缴清当月租金。租赁期内,租金每满一年在上一期租金基础上递增3%...[阅读全文]
2025-12-26 08:02:35 人气:73
佛山市南海区西樵镇广明高速南侧、工业大道东侧4号地块网上挂牌出让
本宗地的公告期自2025年12月19日至2026年1月9日止;网上报价期限为2026年1月10日8时30分至2026年1月20日10时止。竞买保证金须于2026年1月18日17时之前到达本中心指定账户后...[阅读全文]
2025-12-26 07:54:40 人气:21
佛山市南海区九江镇樵江路以东、横二路以北2号地块网上拍卖出让
本宗地设有保密底价。本宗地开发建设需符合产业类型、固定资产总投资、税收、项目、园区基础设施维护等方面的要求,具体事项详见网上拍卖出让文件...[阅读全文]
2025-12-26 07:52:34 人气:24
佛山市南海区九江镇樵江路以东、横二路以北3号地块网上拍卖出让
本宗地设有保密底价。本宗地开发建设需符合产业类型、固定资产总投资、税收、项目、园区基础设施维护等方面的要求...[阅读全文]
2025-12-26 07:45:46 人气:21
佛山市南海区九江镇樵江路以东、横二路以北1号地块网上拍卖出让
经佛山市人民政府批准,佛山市自然资源局决定委托佛山市公共资源交易中心南海分中心采用网上拍卖方式出让下列地块的国有建设用地使用权...[阅读全文]
2025-12-26 07:44:41 人气:20
双节寻味顺德乐从!这份私房菜清单藏着 “世界美食之都” 的地道镬气!
红馆喜宴一茶两饭市,茶点堪称一绝,融合了中西式的精华,既有传统中式点心的韵味,又有西式点心的精致新颖,每一款点心都是味蕾的惊喜。...[阅读全文]
2025-10-01 08:30:59 人气:11838
佛山首条牛肉美食街来了!国庆开街!
该项目位于高明区荷城街道三洲兴明路,紧邻肉联厂,依托得天独厚的地理优势,构建了“屠宰——加工——餐饮”一体化供应链...[阅读全文]
2025-09-30 10:54:41 人气:11839
佛山早茶地图大公开!本地人强推这几家,味道真的绝了!
说到饮早茶,肯定要到老字号才够情怀。位于禅城区升平路的天海酒家创始于20世纪初,曾是佛山“四大酒家”之一...[阅读全文]
2025-09-15 10:22:35 人气:3566
南海桂城林岳吊丝丹竹笋入选“国字号”!南海唯一!
三山林岳处于南番顺的几何中心,三面环水,一条“冬瓜窿”河流经林岳,串起了番禺、南海和顺德。依河围栏形成的林岳...[阅读全文]
2025-09-13 10:44:20 人气:2471
来禅城吃啥好?地标美食清单速存!
将鱼肉与木耳丝、胜瓜丝、冬菇丝等多种配料入锅烩制,宛如一场美食交响乐,随着烹制羹体变得绵密,起锅时再撒上榄仁、葱花和生磨胡椒粉调...[阅读全文]
2025-09-11 15:09:53 人气:1952
佛山「街头牛杂地图」更新了,吃一周都不重样!
已经开了30多年的牛杂老店,没有店面,就是一辆简单的手推车+几张折叠台,每天下午3点开档。牛杂焖得相当绵软入味,加上秘制的蒜蓉辣椒酱和海鲜酱...[阅读全文]
2025-09-01 08:46:30 人气:4113
三水十大好食材出炉!白坭产黑皮冬瓜、鹿茸菇入围!
三水黑皮冬瓜是广东省首个蔬菜类证明商标和佛山市首个农产品证明商标。2016年,获得农业部颁发的“农产品地理标志”证书...[阅读全文]
2025-08-29 09:13:37 人气:4910
佛山五区糖水地图来啦!从老字号到网红店,一键收藏→
在禅城提起糖水,十个本地人九个会指向燎原路!开放式店面、三叶吊扇、清一色“白衫”阿叔……几十年如一日的老广风情!芝麻糊浓滑如绸...[阅读全文]
2025-08-11 10:49:03 人气:2038
佛山年夜饭之珍馐美馔与祥瑞象征
在佛山,白切鸡是年夜饭必不可少的一道菜。选用优质的三黄鸡,经过精心处理后,用热水浸熟,保持了鸡肉的鲜嫩和原汁原味。鸡皮金黄爽滑...[阅读全文]
2025-01-28 09:03:45 人气:7258
66道佛山地标美食正式授牌
近日,2025佛山市“品味佛山 焕新过年”系列促消费活动启动,66道佛山地标美食及相关认定餐饮经营企业被正式授牌...[阅读全文]
2025-01-21 10:12:27 人气:7358
2026年将着力稳定房地产市场
一方面将高质量开展城市更新,编制实施“十五五”城市更新专项规划,抓好城市体检、更新试点,实施一批民生工程、发展工程...[阅读全文]
2025-12-24 10:49:16 人气:408
南海一村民公寓开建!376套!总投资2.5亿元!
“敢饮头啖汤 改革创新篇”里水镇北沙村新型城乡社区建设改革实践现场会召开,北沙红荔园融合家园(村民公寓)项目(以下简称“红荔园”)正式动工...[阅读全文]
2025-12-23 15:47:17 人气:543
103套优质房源保价6个月!南海好房放大招!
为更好满足群众刚性和改善性住房消费需求,助力广大市民安家置业,由佛山市南海区住房城乡建设和水务局指导、佛山市南海区房地产业协会主...[阅读全文]
2025-12-05 13:41:48 人气:1058
这些房地产广告不能发!佛山发布合规指引!
本指引所称房地产广告,指房地产开发企业、房地产权利人、房地产中介服务机构发布的房地产项目预售、预租、出售、出租、项目转让...[阅读全文]
2025-11-26 10:39:05 人气:2496
佛山出台12条楼市措施!即日起施行!
为深入贯彻落实党中央、国务院决策部署,适应房地产市场供求关系新变化,用好城市调控自主权,持续巩固房地产市场稳定态势...[阅读全文]
2025-11-19 10:59:42 人气:3579
南海九江业主喜提小区公共收益33万
南海区九江镇誉江华府小区1766户居民首次领取到小区公共收益“分红”总金额达33万元。这笔收益的绝大部分按“每户150元”的标准直接派发给业主...[阅读全文]
2025-11-11 10:47:04 人气:4713
千套保质保价房定心、交易热度攀升!2025 佛山好房节绘就“安居梦”新图景!
10月的佛山,秋意初显,东建・明德城营销中心内却暖意融融——不少市民围在沙盘前仔细咨询,销售人员手持户型图耐心讲解...[阅读全文]
2025-10-24 10:03:48 人气:7684
南海村民喜提超千套回迁房!年内交付!
桂城街道夏北社区洲表村开展首期回迁安置住宅物业抽签选房办法表决,最终以87.79%同意率通过,意味着洲表村将根据该办法开展摇号分房...[阅读全文]
2025-10-23 14:44:20 人气:7857
禅城首个配售型保障房项目封顶,预计明年投入使用
禅城首个配售型保障房项目——安然居顺利封顶。该项目位于季华商务圈核心地带,是佛山首批计划配售型保障房建设项目之一,预计2026年建成投入使用...[阅读全文]
2025-09-19 08:23:18 人气:1941
“2025佛山好房节”将在佛山中欧中心正式启动
在“好房子”首次被写入2025年国务院《政府工作报告》的政策背景下,佛山整合政府、媒体、房企、中介、银行等各方资源,构建“政策支持-舆论引导-品质供给-服务保障-金融支持”...[阅读全文]
2025-09-12 09:30:10 人气:1940
新馆见!第49届国际龙家具展览会和第39届亚洲国际家居产业博览会2026年3月启幕
2026年3月17日至20日,第49届国际龙家具展览会和第39届亚洲国际家居产业博览会将在亚洲国际展贸中心A馆盛大启幕。...[阅读全文]
2025-12-18 20:41:07 人气:1405
2026 HST 第十届广州国际氢科技产业博览会
站在氢科技产业行业发展的前沿,第十届广州国际氢科技产业博览会(HST)【简称:氢博会】将于2026年5月在广州琶洲保利世贸博览馆隆重举行...[阅读全文]
2025-12-17 16:26:25 人气:1537
2025第九届中国陶瓷创意周即将启幕
2025第九届中国陶瓷创意周将于12月5日-11日在佛山美陶湾全域启幕,涵盖艺术展览、赛事活动、文创市集、音乐表演等各类活动...[阅读全文]
2025-12-02 15:06:10 人气:1583
佛山巾帼优品展销活动即将举行
11月20-22日10:00-20:00,23日10:00-14:00,佛山东平保利洲际酒店一楼大堂将开设佛山巾帼优品展销专区...[阅读全文]
2025-11-20 14:49:54 人气:3349
双十一佛山车展来了!11月7-9日品牌齐聚,让利空前!
为持续激发市场活力,释放消费潜力,助力佛山市社会消费品零售总额稳步增长,2025第二届汽车消费季·佛山市双十一惠民车展,将于2025年11月7日至11月9日...[阅读全文]
2025-11-07 14:52:19 人气:5534
2025 顺德茶业博览会(大良站)启幕!
当中华茶文化遇上大湾区消费活力,一场属于茶人的盛会即将在顺德绽放!2025 顺德茶业博览会(大良站)以 “茗聚顺德 匠蕴茶香” 为主题...[阅读全文]
2025-11-06 14:46:49 人气:5554
第二届千灯湖青年戏剧节来啦!11月7日开票!
2025-2026千灯湖青年戏剧节媒体面对面活动在本年度戏剧节的主会场——桂城夏漖粮园举办。据透露,本届千灯湖青年戏剧节将从今年11月延续至明年8月举行...[阅读全文]
2025-11-06 07:54:58 人气:5575
2025顺德珠宝时尚文化节12月初启幕!打造“美丽经济首发站”!
2025顺德珠宝时尚文化节新闻发布会在顺德举行,正式宣布以“顺德珠宝 金彩钻放”为主题的文化节,将于12月5日至7日在顺德伦教金福盛黄金珠宝创新生态城举办...[阅读全文]
2025-10-30 15:55:38 人气:1303
2025中国氢能产业大会将在南海举行
偶爱你杯“氢松游・乐生活”系列主题体验活动通过“两游一赛一集市”,带你走进南海氢能全民体验新时代。参会嘉宾和报名的市民将骑氢能两轮车穿行...[阅读全文]
2025-10-21 09:35:42 人气:8134
第43届佛山陶博会来了
第43届中国(佛山)陶博会在禅城拉开帷幕。本届陶博会以“革新2.0”为主题,在中国陶瓷城、中国陶瓷卫浴总部、佛山国际会议展览中心三大展馆同步开展...[阅读全文]
2025-10-20 09:19:57 人气:7375
南海⇄广州,缩短20分钟!
随着一声鸣笛响起,南海区里水镇上沙路(广物汽车城至金沙半岛路段)正式通车。这条道路是周边居民期盼已久的“民心路”...[阅读全文]
2025-12-22 15:27:32 人气:727
广州基本实现自动驾驶示范运营全域开放
广州市政府新闻办召开发布会,市发展改革委、市科技局、市工业和信息化局、市商务局、市政务和数据局、市总工会的主要负责同志介绍了广州“十四五”...[阅读全文]
2025-12-21 08:03:36 人气:909
本周日,广州地铁部分线路有变!
市区部分道路将采取临时交通管制措施,预计较多市民将搭乘地铁前往现场观看比赛。为确保赛事期间运营组织有序、可控,广州地铁将采取多项措施做好全面保障。...[阅读全文]
2025-12-18 16:22:36 人气:1386
广州地铁线网图变了!多了两条线路信息
新增了二十二号线后通段(陈头岗-芳村)地铁线路信息,与广清城际铁路南延线接驳换乘的车站增加了城际换乘标识。...[阅读全文]
2025-12-11 16:27:45 人气:2550
1.5小时到广州!两条新高铁即将开通
广湛高铁正线全长401千米,设计行车速度350公里/小时,途经广州、佛山、肇庆、云浮、阳江、茂名、湛江等城市,是连接粤港澳大湾区和海南自贸港...[阅读全文]
2025-12-11 16:20:26 人气:2565
开通倒计时!广州白云⇌清远30分钟!
位于广州白云区、花都区境内,正线全长22公里,线路自广州白云站引出,经广州江高至广州北站,设广州白云站城际场、白云湖站、江高站、神山站4座车站...[阅读全文]
2025-11-19 14:50:22 人气:3585
周末来三水,开启你的上天入地极限冒险!
当深蓝矿湖化身潜水秘境,当森林上空划过飞行轨迹,当国际赛道响起引擎轰鸣……一场关于极限、潮流与自然生态的激情碰撞...[阅读全文]
2025-10-18 07:23:15 人气:8572
广州地铁“看海专列”,安排上了
2025年8月11日至9月11日,《广州市海岸带及海洋空间规划(2021—2035年)》(公示草案)通过网站留言、邮件等渠道公开征求意见,该处公布了采纳的3条意见...[阅读全文]
2025-09-22 14:12:27 人气:12712
番禺-白云机场北即将通车!31分钟直达白云机场!
广州东环城际铁路(番禺-白云机场北)及琶莲城际铁路顺利完成按图行车以及“肇庆-飞霞”“惠州北-飞霞”长距离贯通测试...[阅读全文]
2025-09-18 11:00:55 人气:1788
增天高速穿越4个区,这条高速预计今年通车!
增天高速总体呈东西走向,起于增城区朱村街,终于白云区太和镇,线路全长约38.6公里,双向六车道,设计速度100公里/小时。...[阅读全文]
2025-08-27 16:09:45 人气:4081
100万元奖励!佛山市数字化示范工厂!
近日,佛山市工业和信息化局公布2025年数字化示范工厂名单,里水镇企业广东水晶岛智能健康股份有限公司凭借其在智能制造...[阅读全文]
2025-12-24 15:41:33 人气:400
洛梵狄登榜德勤中国高科技高成长暨明日之星前30强
创新无界,韧性生长。“2025德勤中国高科技高成长50强暨明日之星”榜单12月16日揭晓。广东洛梵狄智能科技有限公司凭借其在智能变速器与智能车锁领域的技术创新名列27...[阅读全文]
2025-12-19 13:40:50 人气:808
德霖绿色环保家居项目落户高明!产品供宜家,对标国际!
继12月9日,两项目成功拍地后,高明区招商引资喜讯接踵而至。12月10日,德霖绿色环保家居项目成功摘得高明区荷城街道一宗35亩工业用地...[阅读全文]
2025-12-12 15:01:22 人气:2430
佛山首个化工新材料中试基地落子三水,产业焕新升级迎关键引擎
实验室里的技术突破,如何跨越鸿沟变为车间里的量产产品?科技成果向现实生产力转化的“最后一公里”,怎样才能走得更稳更快?...[阅读全文]
2025-12-09 14:45:10 人气:2950
国内气动钉龙头落子南海狮山
华尖公司计划投资5亿元,在现有气动钉及相关五金产品制造基础上,进一步拓展新型高性能气动钉产品和配套工具的研发与生产,同时加强进出口贸易业务和相关技术服务...[阅读全文]
2025-12-04 14:29:11 人气:1345
三只松鼠华南总部动工!未来将辐射东南亚市场!
佛山市正式发布《佛山市环西江—北江区镇村高质量发展先行区总体规划》,明确提出将构建“三核、一轴、三带、四区、多节点”的产业空间格局...[阅读全文]
2025-11-24 16:30:41 人气:2807
造船造车场馆装修 佛山朗顿往铝蜂窝材料产业板块发力
近日,柳州百里柳江游船项目确定委托佛山市朗顿蜂窝材料有限公司,安排船用铝蜂窝材料生产。朗顿公司总经理黄焯超说,这是柳州船东经过多次考察后得出的结...[阅读全文]
2025-11-21 11:00:24 人气:3318
南海圣托研发大厦封顶
位于南海区桂城街道的圣托研发大厦在瀚天大湾区智造产业科技园正式封顶。大厦总建筑面积约14000平方米,仅用168天实现主体完工...[阅读全文]
2025-11-20 14:58:57 人气:3402
清溢光电南海基地投产!总投资35亿元!
深圳清溢光电股份有限公司(以下简称“清溢光电”)“平板显示及半导体用掩膜版”佛山生产基地项目投产仪式在南海区丹灶镇隆重举行。...[阅读全文]
2025-11-17 10:19:10 人气:4062
顺德低空经济,再落关键一子!总投资50亿元!
中通快递集团以38142万元成功竞得顺德区均安镇畅兴工业园三期纬二路南侧地块,标志着中通集团大湾区(佛山)空地一体智慧运营中心项目正式落户顺德...[阅读全文]
2025-11-11 10:49:34 人气:4827
佛山市住房公积金管理中心关于下调个人住房公积金贷款利率的通知
根据《中国人民银行关于下调个人住房公积金贷款利率的通知》要求,自2025年5月8日起,调整个人住房公积金贷款利率,现就我市有关事项通知如下:...[阅读全文]
2025-05-08 09:36:06 人气:4654
佛山市个人住房公积金贷款利率下调!
佛山市住房公积金管理中心发布通知称,根据《中国人民银行关于下调个人住房公积金贷款利率的通知》要求,自2024年5月18日起,下调个人住房公积金贷款利率0.25个百分点...[阅读全文]
2024-05-20 09:41:59 人气:18889
佛山住房公积金提取有新变化→
为进一步整合民生服务资源,加快推进民生用卡服务集成融合,佛山市住房公积金管理中心增加“佛山市社会保障卡”作为住房公积金提取划账银行账户...[阅读全文]
2023-11-02 11:26:54 人气:35351
佛山住房公积金新政8月起实施
据佛山市住房公积金管理中心消息,《佛山市住房公积金管理中心关于阶段性提高个人住房公积金贷款额度的通知》将于8月1日起实施...[阅读全文]
2023-07-25 14:59:21 人气:37439
在外市缴存公积金,这样也能申请贷款!
登录佛山市住房公积金管理中心网站【个人网上办事大厅(入口)】→主借款人登录→【我要办理】→【异地缴存明细申报】...[阅读全文]
2023-07-04 12:25:37 人气:38786
租房提取公积金有变化!7月1日起,最高可提取超6万元!
根据《佛山市住房公积金管理中心关于调整佛山市提取住房公积金支付房租有关事项的通知》(佛房金管〔2023〕29号),现将佛山市2023年度...[阅读全文]
2023-06-30 08:08:22 人气:38981
佛山公积金贷款上限拟提至50万/人,夫妻最高可贷100万
佛山市住房公积金管理中心发布《关于阶段性提高个人住房公积金贷款额度的通知(征求意见稿)》。其中提出,缴存职工个人申请的...[阅读全文]
2023-06-28 15:09:15 人气:35705
7月起多孩家庭住房公积金额度更高!提取额度上调好消息!
为贯彻落实党中央“租购并举”的决策部署,支持职工合理住房需求,根据《住房公积金管理条例》有关规定以及《住房城乡建设部 财政部 人民银行关于放宽提取住房公积金支付房租条件的通知》...[阅读全文]
2023-06-26 01:12:36 人气:38187
佛山职工租房提取额度上调!下月起公积金有新变化
职工在本市连续足额缴存住房公积金满3个月,本人及配偶在本市无自有住房且租赁住房的,可提取夫妻双方住房公积金支付房租...[阅读全文]
2023-06-16 10:06:06 人气:40030
住房公积金最新相关问题解答
在本市连续足额缴存住房公积金满3个月”是指职工在本市开设账户满3个月且已连续足额缴存住房公积金满3个月...[阅读全文]
2023-06-02 09:05:55 人气:41046
育儿补贴申领正式全面开放!入口→
国家卫生健康委9月8日举行新闻发布会。会上介绍,今天开始,育儿补贴申领正式全面开放,可通过支付宝、微信和各省份政务服务平台线上申领...[阅读全文]
2025-09-09 08:15:03 人气:2084
高温作业补贴来了!每人每月300元!
最近的天气又湿又热;从事高温作业的小伙伴请注意;什么是高温津贴?高温津贴是从事高温作业的劳动者,依法享受的岗位津贴。...[阅读全文]
2025-05-09 10:50:01 人气:4068
每人2000元!佛山发放创业带动就业补贴!
根据佛山市创业带动就业补贴申领指南,初创企业招用3人(含3人)以下的,按每人2000元给予补贴;招用4人以上的...[阅读全文]
2025-03-27 09:05:32 人气:6160
2025年度佛山住院起付标准及报销比例公布!
起付标准及报销比例:(一)起付标准以上、最高支付限额以下的纳入统筹基金支付范围的医疗费用按以下比例进行报销:...[阅读全文]
2025-03-18 09:32:01 人气:10137
佛山人才,租房有补贴!别忘了复核→
您此前已领取过租房补贴,但当前工作单位与资格申请时不一致,发生过同区工作单位变更,此时您应先完成【同区变更单位申请】后...[阅读全文]
2024-07-06 07:43:33 人气:29267
禅城区祖庙街道上门提供养老待遇资格认证服务
在祖庙街道行政服务中心工作人员的耐心服务和指导下,通过智能手机人脸识别等操作或现场收件等形式,60多名老人顺利完成了养老待遇资格认证...[阅读全文]
2024-03-31 08:42:27 人气:26716
3月21日开放参保!2024年“健康·佛医保”来啦
连续参保四年、三年或者两年无理赔的,医保目录内个人负担费用补偿、医保目录外个人自费费用补偿起付线分别下调...[阅读全文]
2024-03-19 14:57:59 人气:16845
一次申报、待遇直享!工伤保险“多件事一次办”全面升级
在佛山市社会保险基金管理局、市政务服务数据管理局、市行政服务中心的指导下,南海区作为争先示范区,从职工办事的难点堵点出发...[阅读全文]
2024-01-16 09:47:33 人气:31813
佛山新市民在支付宝办理居住证等业务,可领取专属医疗保险!
符合相关条件的新市民通过支付宝“佛山新市民服务通”在线办理相关业务,专享医疗保险投保后前两个月免费体验,包含好医保·门诊险产品以及好医保·长期医疗(0免赔)产品...[阅读全文]
2024-01-09 10:43:45 人气:30666
禅城社保推行“智能语音客服” 实现“政策找人”精准高效
养老保险待遇核定、养老资格认证,关系着养老待遇能否按时发放,是退休长者最为关切的事情。为满足群众需求...[阅读全文]
2023-12-30 11:21:11 人气:32922
最新通告!原肇庆9村村民换佛山户口、身份证!
11月9日(含当日,下同)前,9个行政村的户政业务由肇庆市公安局高要分局蛟塘派出所负责办理,按照肇庆市的有关规定执行。11月10日至11月16日...[阅读全文]
2025-11-03 09:53:42 人气:5949
入户登记即将启动,请积极配合
025年全国1%人口抽样调查正在进行,11月1日-11月15日,调查员将进行入户登记。调查内容为人口和住户的基本情况,主要包括姓名、公民身份号码...[阅读全文]
2025-10-21 09:12:12 人气:8035
禅城区2025年度积分入户指标数和分配方案的公告
根据《佛山市人民政府办公室关于印发佛山市2025年度积分入户指标数和分配方案的通知》(佛府办函〔2025〕1号)的文件精神...[阅读全文]
2025-01-14 15:16:01 人气:9883
佛山市2025年度积分入户指标数最新出炉
2025年度积分入户指标数为5000个,其中禅城区800个、南海区1900个、顺德区2000个、高明区100个、三水区200个...[阅读全文]
2025-01-10 09:30:45 人气:7623
租房也能入户!符合条件当场办理!
申请人、随迁人的居民身份证(年满16周岁或以上必须提供)、居民户口簿。属集体户的,提供本人的常住人口登记卡...[阅读全文]
2024-10-18 12:23:09 人气:11576
佛山实施新政后,居住半年以上就能入户!
本市持自有合法产权住宅房屋的非本市户籍人员,可以在房屋所在地申请入户,共同居住生活的配偶、未成年子女可以随迁...[阅读全文]
2024-07-11 07:45:23 人气:27373
佛山户籍新政实施首月,申请人数升升升
佛山市发布了《佛山市人民政府办公室关于稳定居住就业入户事项调整的通知》(佛府办〔2024〕7号),自发布之日起施行...[阅读全文]
2024-06-28 07:57:44 人气:30455
佛山迎来新市民入户高峰
自5月13日佛山开始实施稳定居住就业入户新政以来,新市民入户申请积极性爆棚,佛山不少行政服务中心预约爆满。数据显示...[阅读全文]
2024-05-17 14:58:43 人气:17187
佛山入户新政解答:持有公寓可以入户吗?在哪办理?
从5月13日开始就可以申请办理。线上请到“粤居码”微信小程序申请(选择“其他户籍业务”—“市外迁入”—“稳定居住就业”)...[阅读全文]
2024-05-16 08:31:46 人气:16689
南海桂城新市民积分入户申请须知→
具有大学本科以上学历或者中级及以上专业技术资格且年龄在50周岁以下的,不受1年社保限制,申请时上1个自然月起在我市缴纳社会保险费即可按照...[阅读全文]
2024-05-13 09:47:07 人气:16575
佛山初中生刷新吉尼斯世界纪录
首届CMG青少年跳绳公开赛·粤港澳大湾区分站赛举行,在初中女子组预赛中,来自顺德勒流育贤实验学校的陈嘉欣同学以422次的成绩...[阅读全文]
2025-12-23 15:06:17 人气:560
顺德区多镇街公办学校转学插班报名启动!
大良、伦教、勒流、北滘春季中小学转学插班已开启报名,家长们别错过啦!报名时间:2025年12月22日-12月26日(上午8:00-11:30;下午2:00-5:30),逾期不接受报名。...[阅读全文]
2025-12-23 14:55:51 人气:562
新增57个职教专业!低空经济、具身智能在列
依据《国家职业教育改革实施方案》要求,原则上每5年修订1次职业院校专业目录,学校依据目录灵活自主设置专业,每年调整1次专业...[阅读全文]
2025-12-20 08:18:58 人气:1099
教育部:减少中小学日常考试测试频次
中小学日常考试,是指地方和学校在日常教学过程中,为了检验学生阶段性学习效果、服务于教学改进而面向年级全体学生组织实施的考试...[阅读全文]
2025-12-18 15:27:28 人气:1395
华东师范大学第二附属中学美的高级中学正式启用
在佛山市委、市政府的大力支持下,华东师范大学第二附属中学联合美的集团于北滘镇创办华东师范大学第二附属中学美的高级中学...[阅读全文]
2025-12-18 10:46:11 人气:1393
广州美术学院2026年普通本科联合招收华侨港澳台学生招生章程
为保证我校普通本科联合招收华侨港澳台学生(以下简称全国联招)工作的顺利进行,切实维护学校和考生的合法权益,根据《中华人民共和国教育法》...[阅读全文]
2025-12-12 14:55:57 人气:2354
佛山22所学校拟获评省“书香校园”
近日,广东省教育厅公示2025年广东省青少年学生读书行动区域优秀案例和“书香校园”拟获选名单,佛山市22所学校拟获评“书香校园”,...[阅读全文]
2025-12-09 14:58:48 人气:2778
佛山中小学生寒假时间安排来了!
2026年1月31日起,小学、初中开始放寒假;2026年2月7日起,普通高中开始放寒假。所有中小学生统一于2026年3月2日开启春季学期...[阅读全文]
2025-12-09 14:54:51 人气:2954
三水云东海九年一贯制新校开建
佛山市三水区云东海基础教育设施建设项目启动仪式在虹岭路北侧项目规划用地举行。项目总投资近4亿元,将建设一所现代化九年一贯制学校,...[阅读全文]
2025-12-05 10:56:06 人气:1011
佛山中考改革方案征求意见:2027年起满分700分!化学比重调整!
12月2日,佛山发布《佛山市教育局关于深化高中阶段学校考试招生制度改革的实施意见(公开征求意见稿)》 意见的公告。...[阅读全文]
2025-12-04 14:50:29 人气:1233
近2000斤烧肉、筵开288围!南海大沥人提前“过年”!
冬祭仪式遵循旧例,宗亲们身穿传统礼服,进入后堂祖先灵位前列队致祭,随后联谊聚餐吃“九大簋”(广府地区高规格的粤菜宴席),进行“太公分猪肉”。...[阅读全文]
2025-12-23 07:56:25 人气:575
高明明城做大三洲黑鹅产业链
作为高明享有盛誉的国家地理标志品牌、高明“四大材子”之一、广东省三大名优鹅种之一的三洲黑鹅凭借骨细肉嫩、体肥皮滑、味道鲜美的特质...[阅读全文]
2025-12-19 12:09:57 人气:1248
“佛山老字号”再添28家新成员
佛山市第六批“佛山老字号”认定评审工作已顺利完成,并经过社会公示认可。本次共有28家本土企业及其品牌被认定为“佛山老字号”...[阅读全文]
2025-11-26 10:14:02 人气:2440
全国首个功夫宗师主题动态庙会落地佛山
河南少林鹅坡教育科技集团作为国内知名的文武教育及文旅演艺集团,曾参加国庆七十周年群众大联欢、杭州亚运会开幕式、世界大学生运动会开幕式...[阅读全文]
2025-11-20 14:45:58 人气:3427
省级非遗“均安关帝侯王出游”即将举行
省级非遗“均安关帝侯王出游”将于10月24日(农历九月初四)至11月9日举行,持续17天。这是顺德区均安镇一项延续170多年的传统民俗...[阅读全文]
2025-10-21 09:41:30 人气:8306
南海西樵非遗周来啦!佛山秋色巡游新亮点→
2025“非遗传承‘樵’好玩”西樵非遗周以“非遗活化+场景消费”为核心模式,打破传统非遗展示的静态局限,通过“体验式参与、游戏化互动、年轻化表达”三大路径...[阅读全文]
2025-10-11 10:29:49 人气:9946
国庆长假来南海西樵,日夜狂欢不重样 游玩全攻略→
国庆长假来西樵,日夜狂欢不重样🤩游玩全攻略→ #这个中秋国庆去哪玩!不用远行,大湾区出游就来好玩西樵🥳...[阅读全文]
2025-10-02 08:13:30 人气:5172
南海西樵香云纱亮相国家级年会,惊艳丹寨!
第三届中国非物质文化遗产保护年会暨第四届丹寨非遗周 “风起岭南・云纱入时” 非遗时尚之夜在丹寨万达小镇开启。西樵 “万象有衣” 品牌亮相...[阅读全文]
2025-09-23 09:20:54 人气:12476
关帝出巡“好墟冚”,汾江河再现彩龙竞渡
当天上午,水上关帝庙前旌旗招展、鼓乐喧天,河岸两旁挤满了前来一睹庙会风采的市民游客。悠扬粤剧乐声中,彩龙龙船护送“一王五将”...[阅读全文]
2025-09-15 15:06:21 人气:2114
来禅城祖庙赴一场庙会之约,寻一城古镇风情!
从地道小吃到潮流餐厅,从文艺小店到复古茶馆,每一处都能给你带来不一样的惊喜。玩累了也不用担心,贴心的住宿推荐帮你解决后顾之忧...[阅读全文]
2025-09-11 09:45:53 人气:2302
高明皂幕山将闭关升级!不过……
因升级改造需要,皂幕山旅游风景区将于2025年12月22日(星期一)至12月31日(星期三)期间临时闭园。...[阅读全文]
2025-12-23 07:53:25 人气:588
逛街、看赛、打球.….超7亿元打造文旅新地标!
里水镇海南洲-水口湾人文经济活力区——乐宜里·湾区国际户外运动活力区项目首期改造工程启动仪式举行。该项目位于广佛青创城核心区域...[阅读全文]
2025-12-21 07:56:47 人气:926
高明“最牛”的地方在这!码住攻略来打卡
尼教村旧名“泥滘”,后因谐音得名“尼教”。相传古时有邢姓女尼还俗后教子有方,传为佳话,村名由此而来!...[阅读全文]
2025-12-21 07:54:16 人气:931
2025→2026!南海九江这场嘉年华,超多满Fun活动陪你过节!
2025年12月31日至2026年1月1日,源林龙舟公园将化身欢乐海洋!活动将围绕“多巴胺彩虹之旅”视觉主线,打造嘉年华、元旦慈善音乐会两大精彩活动...[阅读全文]
2025-12-20 08:06:44 人气:1116
千年佛山·烟火岭南美食嘉年华最新节目单来袭!一站式打卡~
除了美食,现场还有多个精彩活动轮番上演:多元主题音乐会专场演出、潮汕英歌舞、中山非遗醉龙、大湾鸡、国潮快闪......“音乐+美食+表演”点燃全场...[阅读全文]
2025-12-20 08:01:32 人气:1083
全岛封关启动!海南旅游购物指南速看!
12月18日海南自贸港正式启动全岛封关什么是全岛封关?封关后去海南旅游购物有啥影响?会有哪些政策利好?下面一图说清...[阅读全文]
2025-12-19 12:11:49 人气:1233
佛山限时“飘雪”!周末免费活动预告!
儒林湾夕阳音乐会:12月20日19:30-21:00、南海九江源林西江湿地公园、本周六,九江将下“初雪”!还有夕阳音乐会又来喽!...[阅读全文]
2025-12-19 10:53:27 人气:782
旅游收入超3500万元!佛山这个村上演乡村“变形记”
高明区杨和镇石水村总面积约65.7平方公里,是佛山市辖区面积最大的行政村,拥有“佛山第一峰”皂幕山、西坑支流等优质生态资源。...[阅读全文]
2025-12-18 15:30:36 人气:658
南海宝藏小岛,如何跑出一场“高质量发展马拉松”?
一座曾经沉寂的江心绿洲,在“百千万工程”推进的三年间,以一条42.3公里的环岛碧道为轴,完成了从生态修复、...[阅读全文]
2025-12-12 14:31:31 人气:1640
一连10天,美食嘉年华等你来打卡!佛山周末活动预告→
千年佛山·烟火岭南美食嘉年华:米其林餐厅、老字号、品牌餐饮齐聚,一站吃遍潮流美食;多元主题音乐会专场演出轮番上演,“音乐+美食+表演”点燃全场。...[阅读全文]
2025-12-12 13:54:37 人气:1448
佛山市顺德区佛山福盈酒店:豪华与舒适的典范
酒店的外观气势恢宏,内部装饰豪华典雅,充满了现代时尚的气息。步入大堂,高挑的空间、璀璨的水晶吊灯以及精美的大理石地面,营造出奢华而温馨的氛围...[阅读全文]
2024-09-18 08:38:46 人气:16677
佛山市顺德区凤佛山依家精品酒店:精致体验,宾至如归
酒店的外观设计独具特色,融合了现代与当地文化元素,给人留下深刻的印象。步入大堂,宽敞明亮的空间、高雅的装饰和热情的服务人员...[阅读全文]
2024-09-18 08:02:05 人气:16019
佛山新颖宾馆:舒适与便捷的休憩之所
宾馆地理位置优越,交通便利。周边有多条公交线路,临近[主要交通枢纽],方便宾客前往顺德区的各个景点和商业中心...[阅读全文]
2024-09-06 08:31:10 人气:18550
佛山雅致宾馆:顺德的温馨驿站
宾馆地处顺德区的繁华地段,周边交通十分便利,距离[主要交通枢纽或地标]仅[距离]。无论是商务出行还是休闲旅游...[阅读全文]
2024-09-06 08:28:28 人气:19111
维也纳酒店(佛山顺德伦教店):舒适与品质的栖息之所
酒店地理位置优越,交通便利。周边配套设施齐全,临近商业中心、旅游景点和交通枢纽,方便宾客出行和购物娱乐...[阅读全文]
2024-09-05 11:19:42 人气:19102
佛山泓丰酒店:舒适与品质的完美邂逅
酒店的外观设计独具特色,融合了现代与传统的元素,给人留下深刻的印象。步入大堂,宽敞明亮的空间、精致的装饰和热情的服务...[阅读全文]
2024-09-01 15:26:59 人气:19481
城市便捷酒店(龙江会展中心店):顺德的舒适驿站
酒店的外观设计简约大方,内部装修精致典雅。步入大堂,宽敞明亮的空间和热情周到的服务人员给人宾至如归的感觉...[阅读全文]
2024-08-27 10:49:03 人气:11091
佛山旺业酒店(龙江会展中心店):顺德的温馨港湾
旺业酒店的外观气派,内部装饰精美。步入大堂,宽敞明亮的空间、优雅的装饰和热情友好的工作人员,让人立刻感受到温馨与舒适...[阅读全文]
2024-08-27 10:47:22 人气:20265
维纳斯国际酒店(龙江会展中心店):顺德的奢华休憩之所
酒店坐落于顺德区的核心地段,临近龙江会展中心,交通网络发达,出行极为便利。其优越的地理位置使它成为商务人士和游客的理想选择...[阅读全文]
2024-08-27 10:46:08 人气:19891
品质之选:佛山市顺德区亿湖烟酒店
亿湖烟酒店堪称丰富多样。香烟品牌涵盖了国内众多知名品牌以及一些特色地方品牌,能够满足不同消费者的需求...[阅读全文]
2024-08-21 08:38:30 人气:20801
三水新城核心区迎来便民卫生站!位置在这→
伴随着热烈的掌声与期盼的目光,三水新城核心区首座社区卫生服务站——云东海街道映海南社区卫生服务站揭幕启用。这不仅意味着周边数万居民“家门口看病”...[阅读全文]
2025-12-19 10:45:27 人气:1251
高明区中医院搬迁最新消息来了!
新院区的建设包括新建一栋10层的综合大楼,还有对原来的住院部、门诊部、月子中心进行装修改造。新建综合大楼在11月5日已经顺利封顶...[阅读全文]
2025-12-02 16:03:22 人气:1563
中国医生开创糖尿病逆转新路:62%患者实现停药 “2+N溯源系统法”推开慢病管理新大门
你有没有想过,有一天,糖尿病不再需要终身服药?你有没有想过,手机上的一个“健康任务卡”,就能代替药盒成为每日必看?...[阅读全文]
2025-11-24 19:40:09 人气:597
佛山首届妇幼健康科普大赛获奖名单揭晓
近日,佛山首届妇幼健康科普大赛获奖名单正式出炉!在400余件优秀作品中,共有332人次、26个单位获奖...[阅读全文]
2025-11-05 15:33:38 人气:5507
11月10日起,满13周岁女孩免费接种HPV疫苗!
自2025年11月10日起,组织各地为2011年11月10日以后出生的满13周岁女孩免费接种2剂次双价HPV疫苗(间隔6个月)...[阅读全文]
2025-11-01 08:17:09 人气:6647
全省首家热敏灸医院在南海正式启用
广东省中西医结合医院沙头院区(南海区热敏灸医院)焕新启用,增设热敏灸特色诊疗专区、智慧病房及AI灸疗机器人,推动传统艾灸向“精准化、数字化、智能化”跨越。...[阅读全文]
2025-10-31 10:19:10 人气:6500
高明人医妇幼院区妇女保健科10月25日搬迁
高明区人民医院妇幼院区妇女保健科(含女性整体康复中心)将整体搬迁至妇科门诊2号楼4/5/6层(荷城街道文明路313号,即原高明区计生站)...[阅读全文]
2025-10-23 09:51:00 人气:7379
佛山市第一人民医院肿瘤科(肿瘤医院)入选国家临床重点专科
广东省卫生健康委与财政厅联合印发《2025年医疗服务与保障能力提升(医疗卫生机构能力建设)国家临床重点专科能力建设项目实施方案》...[阅读全文]
2025-09-23 09:01:29 人气:11327
佛山医院国家自然科学基金立项数创历史新高
佛山市卫生健康局高度重视医学科研管理,先后成立佛山市医疗机构临床研究专家委员会、学术委员会、医学伦理委员会和医学科研质量控制中心...[阅读全文]
2025-09-12 09:31:55 人气:1807
南海九江医院新增中西医结合科!医疗服务再升级!
南海区第九人民医院中西医结合科(住院病区)正式开科,将为群众提供更加优质、全面、独具特色的健康服务...[阅读全文]
2025-09-05 13:11:58 人气:2862
南海这些公交线路基础票价调整→
根据《佛山市发展和改革局 佛山市交通运输局 关于统一全市公交票制票价及优惠政策的通知》(佛发改价格〔2025〕24号)规定...[阅读全文]
2025-12-22 15:23:44 人气:727
广湛高铁下周一通车,车票开售!
广湛高铁连接广州、佛山、肇庆、云浮、阳江、茂名、湛江等地市,线路全长401公里,设计时速350公里...[阅读全文]
2025-12-21 08:00:39 人气:927
连休3天!元旦火车票今天开售→
2025年就要跟我们说再见了,2026年元旦假期要来了,据国务院办公厅发布的《关于2026年部分节假日安排的通知》元旦放假安排如下:1月1日(周四)至3日(周六)放假调休,共3天...[阅读全文]
2025-12-19 11:19:35 人气:1272
广州至湛江高铁12月22日建成通车
广州至湛江高铁(以下简称广湛高铁)将于12月22日建成通车,广州白云站至湛江北站最快1小时32分可达,北部湾城市群与粤港澳大湾区时空距离大幅压缩...[阅读全文]
2025-12-19 10:39:35 人气:1274
广州新机场将迎重大进展,跑道方位与白云机场平行!高明全力提供建设保障→
佛山市推进“百千万工程”三年初见成效——深化区域紧密协作专题新闻发布会举行。会上,针对备受各方关注的广州新机场(又名:珠三角枢纽(广州新)机场)...[阅读全文]
2025-12-12 15:00:29 人气:2373
南海城区一道路围蔽施工!持续至2026年1月31日!
为确保南海区桂城天佑六路燃气主干管改造工程(南桂东路至南新一路段)的施工顺利进行,需对桂城天佑六路(南桂东路至南新一路段)的南行右侧车行道路进行分阶段临时围蔽施工...[阅读全文]
2025-12-12 14:48:26 人气:1859
注意!电动自行车禁入文华公园
公园将在各大出入口设置固定物理阻隔设施,同时在季华隧道上盖东西两侧、东广场(彩虹路口)、西广场(区政府对面)、两园互通人行天桥西侧...[阅读全文]
2025-12-12 13:34:53 人气:1791
广湛高铁佛山至湛江段通过初步验收
新建广州至湛江高铁佛山至湛江段顺利通过初步验收,为实现今年12月底具备开通运营条件迈出关键一步。初步验收是继静态验收、动态验收之后的重要环节...[阅读全文]
2025-12-10 15:34:52 人气:1955
佛山市富龙西江特大桥喜获全国“2020-2025年度十大最美桥梁”称号
2025年11月26日,“2020-2025年度十大最美桥梁”评选结果正式揭晓。由佛山交通集团下属企业佛山市建盈发展有限公司建设的富龙西江特大桥...[阅读全文]
2025-12-09 10:58:36 人气:423
11月20日起,出入境办证有调整!
根据试点政策规定,目前有三类证件可以在网上申办,分别是普通护照、往来港澳通行证、往来台湾通行证。只要证件符合:有效期不足6个月...[阅读全文]
2025-11-19 14:20:43 人气:2083
中国护照可免签或落地签进入90多个国家地区
国务院新闻办公室举行“高质量完成‘十四五’规划”系列主题新闻发布会,介绍“十四五”时期中国移民管理工作发展成就...[阅读全文]
2025-07-31 09:18:55 人气:4441
8月1日起,居住登记和居住证业务办理方式有新变化!
根据工作部署,自2025年8月1日起,在佛山市居住、生活、就业的非佛山户籍人员(港澳台同胞及外籍人士除外)需线上办理居住登记和居住证业务的...[阅读全文]
2025-07-25 14:40:37 人气:10001
好消息!婚姻登记将全国通办!不用再跑老家了
为满足人民群众异地办理婚姻登记需求,经国务院批准,自2021年6月起,全国陆续有21个省(自治区、直辖市)开展了2轮婚姻登记“跨省通办”试点...[阅读全文]
2025-03-24 08:35:27 人气:5225
港澳台居民可线上申办来往内地电子临时通行证
两项便利措施的具体内容为,一是港澳台居民因遗失损毁或忘记携带通行证,需紧急乘坐飞机、火车在内地(大陆)城市间出行的...[阅读全文]
2025-03-21 14:55:38 人气:4377
佛山五区已落地实施!居住权登记来了!
居住权登记服务已在全市五区落地实施,共办理38宗居住权设立登记。此项业务的高效开展既是我局践行“以人民为中心”发展理念的生动实践...[阅读全文]
2025-02-22 09:33:21 人气:6189
新市民服务管理中心可以办理居住证业务了
为进一步加强新市民服务管理,向新市民提供更加优质、便捷、高效的政务服务,白坭镇新市民服务管理中心将增设新市民事务服务点,受理新市民相关政务业务...[阅读全文]
2024-08-21 15:03:49 人气:21237
顺德户政、不动产和商事登记业务办理量呈井喷式增长
当前,顺德区户政、不动产和商事登记业务办理需求呈现井喷式增长,据悉,顺德区、镇(街道)两级强联动,出实招、解民忧,通过加号源...[阅读全文]
2024-06-21 10:24:04 人气:11805
庄子素解 第二章 徐无鬼
徐无鬼因女商见魏武侯,武侯劳之曰:“先生病矣!苦于山林之劳,故乃肯见于寡人。”徐无鬼曰:“我则劳于君,君有何劳于我!君将盈耆欲...[阅读全文]
2023-02-09 09:38:10 人气:49903
庄子素解 第一章 庚桑楚
老聃之役有庚桑楚者,偏得老聃之道,以此居畏垒之山。其臣之画然知者去之,其妾之挈然仁者远之。拥仲之与居,鞅掌之为使。居三年,畏垒大壤...[阅读全文]
2023-02-08 10:52:56 人气:47289
庄子素解 第十五章 知北游
知北游于玄水之上,登隐弅之丘,而适遭无为谓焉。知谓无为谓曰:“予欲有问乎若:何思何虑则知道?何处何服则安道?何从何道则得道?...[阅读全文]
2023-02-07 08:44:53 人气:48338
庄子素解 第十四章 田子方
田子方侍坐于魏文侯,数称谿工。文侯曰:“谿工,子之师耶?”子方曰:“非也,无择之里人也;称道数当,故无择称之。”文侯曰:“然则子无师邪?...[阅读全文]
2023-02-06 09:41:31 人气:47621
庄子素解 第十三章 山木
【原文】庄子行于山中,见大木枝叶盛茂,伐木者止其旁而不取也。问其故,曰:“无所可用。”庄子曰:“此木以不材得终其天年。...[阅读全文]
2023-02-02 08:43:02 人气:47929
庄子素解 第十二章 达生
达生之情者,不务生之所无以为;达命之情者,不务知之所无奈何。养形必先之以物,物有余而形不养者有之矣;有生必先无离形...[阅读全文]
2023-01-31 09:26:23 人气:51563
[东方哲学] 一处不立 处处能立
一处不立 处处能立;亦即任何角度与立场都不立,任何角度与立场都能立;也即全然地、无条件地接纳与随机(缘)起用;云门禅三句:涵盖乾坤,截断众流,随波逐流...[阅读全文]
2022-06-08 08:31:38 人气:52596
获取深度世界真相信息的两种途径
人获取外部信息的最原始、最基础的方式就是感觉;感觉信息来源的最初端口就是感觉器官;感觉器官的阀域与自身承受力决定了人感知外部环境的上下极限...[阅读全文]
2022-06-08 08:26:00 人气:50529
物理学遇到意识素解(7)
如果一位值得信赖的朋友告诉你一些似乎可笑的事情,你会尝试着揣摩他或她可能的真实意思。值得信赖的物理学演示就告诉了我们某些看似荒谬的东西。因此,我们试图解释这些结果可能的真正意思。...[阅读全文]
2019-12-16 09:48:47 人气:39290
海外需求萎靡背后:美国进口全面收缩、欧盟现结构性变化
5月中国进出口商品总值为5011.91亿美元,同比下降6.2%。其中出口总值2834.99亿美元,同比下降7.5%;进口总值2176.92亿美元...[阅读全文]
2023-06-24 20:30:07 人气:33391
欧洲议会已批准通过《新电池法》,新能源卖家将面临更加严格的考验
近日,欧洲议会议员以 587 票赞成、9 票反对和 20 票弃权通过了与理事会达成的一项协议(针对在欧盟销售的所有类型电池的设计、生产和废物管理的新规定-《新电池法》)...[阅读全文]
2023-06-24 20:28:34 人气:20029
美国亚马逊的销售税和免税的州有哪些?
美国的销售税是美国州和地方政府对商品及劳务,按其销售价格的一定比例征收的一种税款,是在美国发生消费的时候,由消费者一方缴纳的税款...[阅读全文]
2023-06-24 20:27:41 人气:33422
Amazon 店铺代运营案例:家居类目
窗帘,浴帘的工厂,工厂OEM实力非常强,专注于传统外贸贴牌,国内天猫京东都有店,想要扩展海外渠道...[阅读全文]
2023-06-24 21:41:21 人气:22980
Amazon 店铺代运营案例:户外类目
效果:宏那运营团队进行账户诊断后,重新调整了广告,优化了产品线。进行2个月的调整后,销售额增长180%...[阅读全文]
2023-06-24 21:38:22 人气:22328
Amazon 店铺代运营案例:家居类目
吸尘器类目,宏那团队根据客户工厂优势,放弃竞争激烈的美国站点,选择切入日本站点,第三个月单品达到7W美金销售额...[阅读全文]
2023-06-24 21:36:20 人气:22488
Amazon 店铺代运营案例:饰品类目
目前效果:通过半年的测试留存,和铺货老链接的优化,日出单在平均700单左右,同比增长100%;由单SKU日均平均出单5-10单左右...[阅读全文]
2023-06-24 21:34:33 人气:13929
Amazon 店铺代运营案例:宠物类目
目前效果:运营人员一年内通过选品测试留存,现平均日销售额8000美金,每天单款SKU出单60个左右,SKU12个,月度销售额在30W美金+...[阅读全文]
2023-06-24 21:31:31 人气:10173
Amazon运营团队老师介绍:simon
有8年的亚马逊运营经验,为20+ 多个品牌工作过,其中包括类目 Top10的卖家。擅长运营广告...[阅读全文]
2023-06-24 21:16:54 人气:10472
Amazon运营团队老师介绍:Fanny
Fanny:7年亚马逊操盘经验,擅长广告,运营策略制定,并着手从0-1打造过多个百万级别的项目;统筹各个项目的开展计划...[阅读全文]
2023-06-24 21:11:52 人气:6737
卧室家居风水布局:打造舒适与和谐的睡眠环境
卧室作为我们日常休息和恢复精力的场所,其家居风水布局对于居住者的身心健康和家庭和谐有着不可忽视的影响。了解并遵循卧室的风水原则,可以为您打造一个舒适、和谐的睡眠环境...[阅读全文]
2024-02-20 09:46:18 人气:15745
客厅家居风水布局:营造和谐与繁荣的社交空间
客厅作为家庭的核心区域,是家人聚会、招待客人的重要场所。一个和谐的客厅家居风水布局,不仅可以提升居住者的生活品质,还能为家庭带来好运和繁荣。...[阅读全文]
2024-02-20 09:44:52 人气:17216
餐厅家居风水布局:打造美味与和谐的用餐环境
餐厅作为家庭中重要的功能区域,不仅是家人用餐的地方,也是与亲朋好友聚会交流的场所。一个好的餐厅家居风水布局,能够提升家庭成员的食欲,增强家庭和谐氛围...[阅读全文]
2024-02-20 09:43:33 人气:16392
卫生间家居风水布局:打造舒适与和谐的卫浴空间
卫生间作为家庭中私密且重要的功能区域,其家居风水布局对于家庭成员的身心健康和家庭和谐有着不可忽视的影响。一个好的卫生间家居风水布局,能够提升家庭成员的幸福感,增强家庭的正能量。...[阅读全文]
2024-02-20 09:39:02 人气:15363
为什么家居不宜挂太多红色装饰物?
健康平安人生,一定要认识和拥有3个贵人:西医(治标)、中医(治本)、易医(治根)。当西医不行就要找中医...[阅读全文]
2022-06-25 21:03:39 人气:66597
如何将一间旧厂房催旺吉运?
企业新入驻旧厂房,如何做到催旺吉运,达至丁财两旺的效果?这就需要风水的综合策划:大门口形象包装,出入口的八卦方位...[阅读全文]
2022-06-25 21:01:04 人气:70423
装修前规划风水,好处多多
现在越来越多的人认识科学风水的好处,看风水已经是很平常的事。在装修前,先邀请风水师前来勘察毛坯房环境...[阅读全文]
2022-06-25 20:58:23 人气:65324
三角形的办公室如何化解?
方正规整的办公室气场稳定,三角形或不规整的办公室气场混杂,卦位不全,锐气回冲,形成老总思维不定,判断能力减弱。将三角形地方加上屏风...[阅读全文]
2022-06-21 20:33:27 人气:67527
工厂机器为什么不能放在车间中心点
工厂老板由于对风水不熟悉,为了方便,将重型机器设备放在车间〈宅)中心。宅中心为太极点,玄空风水叫“五黄大煞”,只能静不能动,如遇某年的流年凶星飞临该位...[阅读全文]
2022-06-21 20:29:46 人气:64262
国三国四非营运货车可领淘汰更新补贴,最高14万
补贴金额按车辆类型、提前淘汰时间不同,两类补贴叠加后,最高能拿到14万元。你淘汰更新的货车能不能领补贴?能领多少?...[阅读全文]
2025-10-20 14:09:33 人气:7699
明年买新能源车,购置税减免有新要求
工业和信息化部、财政部、税务总局等三部门近日联合公告2026—2027年减免车辆购置税新能源汽车产品技术要求,明确纯电动乘用车...[阅读全文]
2025-10-11 10:41:26 人气:9432
南海桂城豪派300万!二手同享车补!
2025桂城湾区第三届带“电”爱车节将于9月30日至10月3日在佛山顺联公园里和佛山鹏瑞利季华广场同时举行。...[阅读全文]
2025-09-14 10:34:08 人气:2050
买新能源汽车这些车型,减免购置税→
根据《中华人民共和国行政许可法》、《国务院对确需保留的行政审批项目设定行政许可的决定》、《财政部 税务总局 工业和信息化部 交通运输部关于节能...[阅读全文]
2025-05-27 10:36:35 人气:7465
补贴500元/辆!佛山市2025年电动自行车以旧换新指引来了!
对个人消费者在佛山市内交售报废老旧电动自行车(含蓄电池)并换购销售价格1500元(含)以上的电动自行车新车的,给予一次性补贴500元...[阅读全文]
2025-05-05 08:50:50 人气:8525
2025年老旧营运货车报废更新看这里→
根据《交通运输部 国家发展改革委 财政部关于实施老旧营运货车报废更新的通知》(交规划发〔2025〕17号)...[阅读全文]
2025-04-24 14:44:14 人气:6250
福田卡文乐福中山上市,智慧绿流打通珠三角新格局
自福田卡文乐福在东莞荣耀上市以后,广东地区绿色物流产业再添新华章。4月18日,以“乐汇湾区 福享未来”为主题的福田卡文乐福上市发布会在中山盛大举行...[阅读全文]
2025-04-21 14:56:28 人气:4559
电动汽车电池新国标!明年开始实施!
标准是由工业和信息化部组织制定的强制性国家标准——《电动汽车用动力蓄电池安全要求》,包括7项单体测试,17项电池包或系统测试等内容...[阅读全文]
2025-04-17 15:10:30 人气:3103
2025佛山汽车报废更新补贴申领!最高20000元/辆!
2025年,对个人消费者报废登记在本人名下的2012年6月30日前注册登记的汽油乘用车、2014年6月30日前注册登记的柴油及其他燃料乘用车...[阅读全文]
2025-03-25 07:52:28 人气:5774
最新召回!涉及车辆的这些进口车型→
日前,斯泰兰蒂斯(上海)汽车有限公司根据《缺陷汽车产品召回管理条例》和《缺陷汽车产品召回管理条例实施办法》的要求...[阅读全文]
2025-03-04 09:35:09 人气:3118
家具盛宴!第 45 届国际龙家具展览会震撼启幕!
全球家具看顺德,顺德家具看龙江。家具产业是龙江的根基,也是龙江和顺德的亮丽名片。经过五十多年的发展...[阅读全文]
2024-03-17 09:55:30 人气:16682
佛山机场重建航站楼进度刷新!效果图曝光!
按照建设目标和设计规划,由中国联合航空出资建设的新航站楼预计在2024年上半年完成建设并投入使用...[阅读全文]
2023-12-25 09:23:04 人气:31426
佛山国家高新技术产业开发区
佛山高新技术产业开发区(以下简称“佛山高新区”)于1992年12月经国务院批准成立,是全国最早的53个国家高新区之一...[阅读全文]
2023-08-27 21:28:39 人气:11150
佛山意美家卫浴陶瓷世界
意美家,全称意美家卫浴陶瓷世界(Casa Ceramics&Sanitarywares Mall),位于广东省佛山市禅城区季华四路与雾岗路口交汇处,原名为“河宕陶瓷批发直销仓”...[阅读全文]
2023-08-27 21:26:18 人气:11136
澳大利亚技术移民移民
澳洲技术移民是为了引进海外人才,促进澳洲劳动力市场平衡和发展而推出的移民政策,不仅适用于国内有专业技能的技术人才,也适用于在澳留学生,且移民成本低...[阅读全文]
2022-07-07 22:07:38 人气:54856
加拿大BC省雇主担保移民
新政策自2015年1月1日起开始实施。新政后增加了SIRS打分系统,每月公布2次分数,达到此分数的要求的申请人将被移民局选中。因此只要你的职业在加拿大NOC职业列表或职业列表中...[阅读全文]
2022-07-07 22:03:09 人气:55259
美国eb3雇主担保移民
美国eb3雇主担保移民 Other works按照美国移民法,职业移民划分为五类。而EB-3就属于职业移民的第三优先。EB-3职业移民的第三优先类别包括熟练工人、学士学位持有人以及其它工人...[阅读全文]
2022-07-07 21:59:21 人气:53562
马来西亚永久居留(红卡)
PR是PermanentResident的英文缩写,中文是永久居留的意思。获得PR, 就是获得永久居留身份证。 马来西亚永久居留(红卡)是大马政府授予给外国人士的永久居留身份证...[阅读全文]
2022-07-07 21:41:23 人气:54976
12月25日开园!南海要打造康养食品产业地标!
位于南海区预制菜产业园核心区(九江镇临港片区)的广东国际(南海)康养食品产业园将于12月25日(本周四)正式开业,并同期盛大举办食品康养产业招商大会...[阅读全文]
2025-12-23 15:44:22 人气:535
高明将建设新城三期、高铁枢纽新城和航空未来城!
佛山市高明区委十三届十次全会召开,为区域发展锚定新方向。会议明确,将以深化城乡融合为突破口,系统焕发城市气象,战略构建镇域格局...[阅读全文]
2025-12-22 15:38:04 人气:705
高明更合新增一个新材料智能产业园!年收入有望突破8.75亿!
亿固新材料智能产业园由亿固集团投资建设,是集研发、生产、销售于一体的综合性产业基地,占地约70亩。该产业园将专注于高性能...[阅读全文]
2025-12-19 11:06:34 人气:1230
佛山本土项目落子容桂战新区!机器人“心脏”国产化再提速!
佛山市顺德区宜进达机械有限公司(以下简称“宜进达”)先进装备智造项目成功竞得容桂街道伦桂路以东、骏业路以南地块一...[阅读全文]
2025-11-24 16:23:33 人气:2653
顺德均安这个体育综合体正式动工
均安镇重点民生工程——凫洲河全民健身基地项目在均良路及均安三桥侧地块正式动工。这一总投资达3200万元的大型综合性健身场所...[阅读全文]
2025-11-24 16:16:07 人气:2644
万洋众创城四期动工,再造产业集聚新高地
环两江先行区·顺德(龙江)万洋众创城四期项目在龙江镇九龙高端装备产业园正式动工。这是万洋集团六年来第四次落子顺德龙江...[阅读全文]
2025-11-24 15:46:45 人气:2682
“车世界”来了!投资60亿、年销超千亿!
位于顺德乐从的大湾区车世界汽车科技产业园正在紧锣密鼓开建,将于11月28日对外招商。该建筑面积超过100万平方米,总投资超过60亿元...[阅读全文]
2025-11-21 14:01:14 人气:3146
粤黔生鲜数智生态港项目主体结构封顶
位于顺德均安的粤黔生鲜数智生态港项目主体结构顺利封顶。该项目总投资16.5亿元,是国内首个采用先张法预应力技术建造的装配式高标仓与三层货运平台项目...[阅读全文]
2025-11-19 11:10:49 人气:3340
陈控·臻创园厂房建设项目签约!投资10亿元!
佛山市顺德区臻创建设有限公司以15722万元竞得顺德区陈村镇一地块,并于摘牌当日完成项目签约。该项目占地87.34亩,计划投资10亿元...[阅读全文]
2025-11-18 10:43:04 人气:3700
佛山云东海医药健康产业园重磅新政出台!三年最高1亿扶持!
佛山高新技术产业开发区管理委员会近日正式印发《促进佛山云东海医药健康产业园高质量发展扶持办法》(以下简称《办法》)...[阅读全文]
2025-11-07 15:40:13 人气:2999
佛山首个TOD+POD双模式驱动的商业中心来了
南海桂城城市广场地块将打造一处10万㎡、“盒街共生”形态的商业综合体。该综合体不仅规划了沉浸式立体空中公园街区...[阅读全文]
2025-12-05 10:44:23 人气:1016
顺德大良再添一大型商业综合体
顺控漫华里总占地面积约6万平方米,总建筑面积约11万平方米,周边叠加“商业+文旅+生态”区位优势...[阅读全文]
2025-12-02 15:58:49 人气:1545
禅城山姆项目封顶!开业时间→
禅城山姆项目位于三龙湾禅城片区桂澜路东侧核心地段,总建筑面积约6.69万平方米,规划为地上两层商业卖场、地下两层停车场的商业综合体...[阅读全文]
2025-10-31 10:42:22 人气:6486
佛山建业大厦封顶!打造湾区建筑产业新地标!
位于禅城石湾的佛山建业大厦(大湾区慧亚智造中心)正式封顶,预计将于2026年下半年竣备交付使用。该项目总建筑面积达4.13万平方米...[阅读全文]
2025-10-27 10:21:40 人气:6985
南海丹灶城市商业新坐标五一开业,多重好礼!
5月1日,佰汇盈广场二期将携手嘉荣超市、华美达酒店等多元业态盛大开业,构筑“商业+生活+社交”多维体验空间...[阅读全文]
2025-04-30 14:07:04 人气:4457
顺德万象汇即将开业!5折起吃大餐,还有100%中奖福利!
华润万象生活旗下有着“万象城”“万象汇”“万象天地”这三大商业核心产品线。华润万象生活商业布局佛山的首站,正是位于大良中心地带的顺德万象汇...[阅读全文]
2025-04-14 10:18:50 人气:5364
南海大沥这一重磅项目封顶!坐标广佛交界!
大沥镇环球水产工贸一体项目商业楼封顶仪式顺利举行,标志着大沥在推动传统商贸转型升级中的又一标杆项目取得新的进展。大沥镇人大主席李柏添出席活动...[阅读全文]
2025-04-02 10:52:56 人气:5047
禅城石湾黎冲状元文化广场奠基仪式举行
2月18日,石湾镇街道举办黎冲状元文化广场奠基仪式。项目位于魁奇路南侧,一期工程于2024年12月28日开工...[阅读全文]
2025-02-19 10:16:01 人气:5495
三水将新增一个高端酒店综合体!总投资5.3亿元!
三水乐平高端酒店综合体项目正式动工,项目总面积20.8亩,总投资5.3亿元,将进一步推动乐平镇第三产业发展...[阅读全文]
2024-12-27 10:32:46 人气:7244
禅城东基·禅西环宇城 将于12月28日开业!
东基·禅西环宇城位于季华二路北侧,紧邻佛山地铁2号线智慧新城站。东基·禅西环宇城是东基控股与中海商业在禅西新城板块联合打造的超10万㎡的品质型购物中心...[阅读全文]
2024-12-24 09:44:37 人气:33556
百亿级生猪交易市场开市!落户禅城南庄!
该项目注册地为南庄镇,将立足佛山、服务广东、辐射大湾区,力争在3-5年内实现生猪线上年交易量达500万头,交易规模突破百亿元...[阅读全文]
2025-11-25 14:56:50 人气:2510
三水区独树岗市场升级投用,绘写强农惠农富农新图景!
备受瞩目的芦苞镇独树岗市场升级改造项目圆满完成,以崭新的姿态正式投入使用,为当地村民带来了更加优质便捷的生活体验,赢得了村民们的纷纷点赞...[阅读全文]
2025-03-21 11:47:07 人气:5722
高明大茶泵站主厂房封顶!事关河江片区!
“大茶泵站重建工程项目主厂房的封顶,预示着这个项目的主厂房主体结构已经完成,也预示着项目水下部分基本完成。”...[阅读全文]
2025-01-06 15:06:42 人气:7023
禅城祖庙南堤街市阔别5年旧址重开!街坊:终于等到了!
新开业的南堤街市位于南堤路和升平交界路口,即中山桥桥底处,市场面积约2600平方米。市场内部分区明确,包含蔬菜、水果、肉类、海鲜...[阅读全文]
2024-11-26 09:48:10 人气:7093
繁华市井——佛山市顺德区永丰市场
永丰市场位于顺德区的核心地段,交通便利,周边居民众多。市场占地面积较大,内部摊位布局合理,通道宽敞整洁...[阅读全文]
2024-09-26 07:50:24 人气:15074
佛山市顺德区番村市场:充满烟火气的生活舞台
番村市场内部布局合理,划分清晰。主要分为蔬菜区、水果区、肉类区、水产区、熟食区、干货区等多个区域,方便顾客快速找到所需商品...[阅读全文]
2024-09-25 07:32:43 人气:17314
佛山市顺德区富裕市场:繁华热闹的民生之所
富裕市场内部空间宽敞明亮。市场布局清晰,分为蔬菜区、水果区、肉类区、水产区、粮油副食区、熟食区等多个区域,方便顾客快速找到所需商品...[阅读全文]
2024-09-25 07:18:06 人气:15377
佛山市顺德区南水市场:繁华市井中的生活百态
南水市场占地面积较大,布局合理清晰。市场内划分了多个区域,包括蔬菜区、水果区、肉类区、水产区、粮油副食区等...[阅读全文]
2024-09-23 15:28:08 人气:15574
汇鲜市场:顺德的美味之源
走进汇鲜市场,首先映入眼帘的是宽敞整洁的布局。市场内部划分清晰,摊位排列有序,通道宽敞明亮,让顾客能够轻松自如地穿梭其中...[阅读全文]
2024-09-22 15:34:02 人气:15302
佛山市顺德区桑麻市场:繁华热闹的生活舞台
市场内部布局合理,摊位规划整齐。蔬菜、水果、肉类、水产、粮油副食等各类商品琳琅满目,应有尽有。新鲜的蔬菜水灵灵地摆放着...[阅读全文]
2024-09-18 15:40:09 人气:16004
佛山消委会:网络直播套路深,翡翠消费需谨慎!
秦女士浏览某购物网站时,发现某玉石直播间正在直播销售翡翠手镯,主播称该翡翠种水为冰种...[阅读全文]
2022-03-21 15:24:43 人气:65997
机器视觉人才供应链第一梯队:清远市万金目视科技有限公司
清远市万金目视科技有限公司,定位为机器视觉人才供应链第一供应商。首先,以基于机器视觉和深度学习的实战实训平台。为高职高专,大学,提供机器视觉实战实训的人才...[阅读全文]
2021-07-05 15:21:34 人气:99397
跨境电商脱口秀:炮哥刘智勇
炮哥的跨境电商六脉神剑理论、炮哥的跨境电商1357创业模型、炮哥的跨境电商行业快速传播方法论、炮哥的跨境电商合伙人模型...[阅读全文]
2021-07-03 20:33:52 人气:68763
建材家居短视频直播达人——陈宣平
建材家居短视频直播达人——陈宣平,2011年从事互联网行业,2012年进入建材行业媒体工作,主要负责新媒体事业部...[阅读全文]
2021-07-03 20:29:36 人气:93625
广东金麦福餐饮管理服务有限公司
广东金麦福餐饮管理服务有限公司有着多年来连锁经营、机关食堂承包、学校食堂承包、工厂食堂承包、厨房设计经验。致力于食堂承包经营管理...[阅读全文]
2021-07-03 20:25:31 人气:86294
颛孙宏鸽(净雨):书法艺术跨界探索与禅悟
颛孙宏鸽,法名净雨,圣贤名门之后裔,为颛孙子张第七十三代传人,祖籍山东省,中国著名作家、书画家,新闻工作者和社会活动者,公益热心人...[阅读全文]
2021-12-05 20:21:15 人气:71156














































































































































































































































