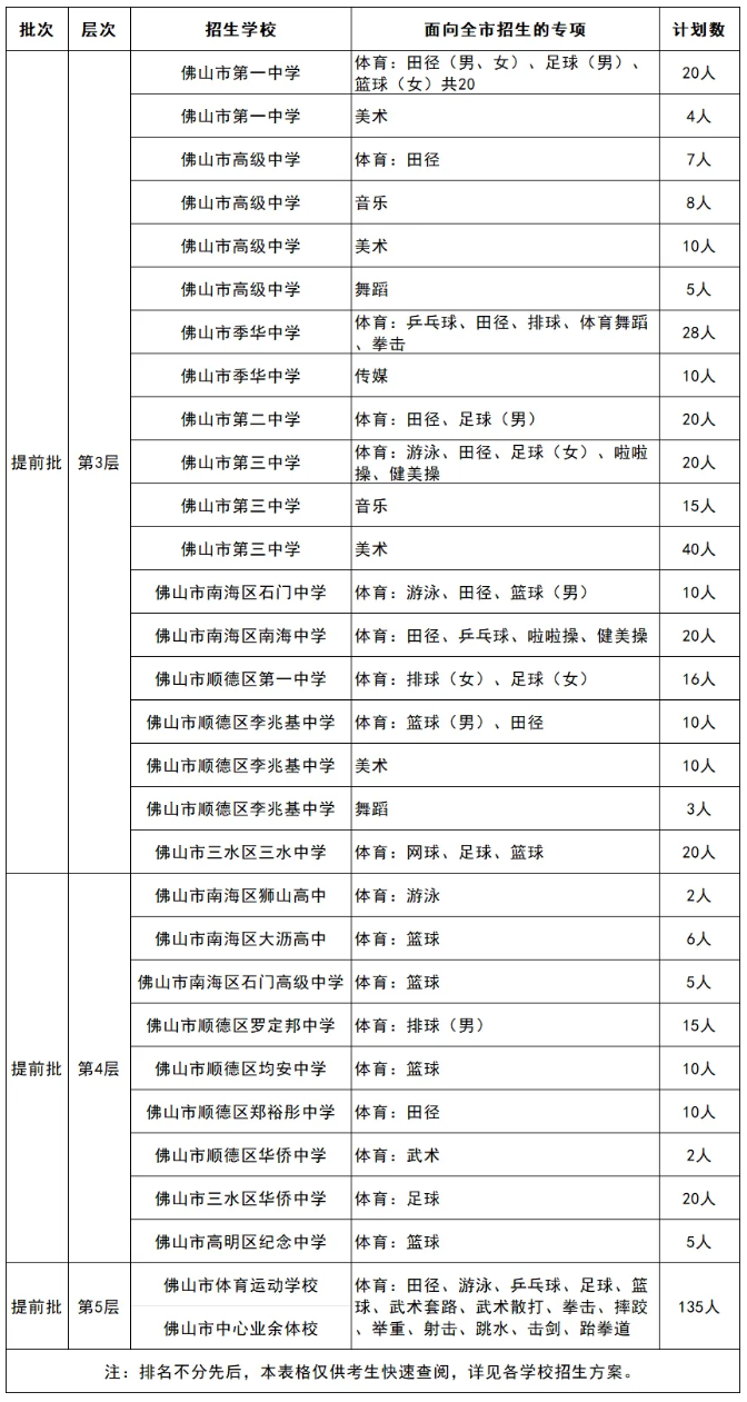
2026年佛山市中考提前批学校体育、艺术特长生招生信息
2026年佛山市中考提前批学校
体育、艺术特长生招生信息公布
本次公布的内容包括:
市一中等10所学校(不含美的高中)体育艺术特长生招生方案(提前批第3层)
其他公办高中面向全市体育类计划招生方案(提前批第4层)
市中心业余体校和市体育运动学校招生方案(提前批第5层)
请考生通过下方二维码或访问佛山招考网下载查阅招生信息,考生务必仔细阅读各校要求,例如体育类计划要求考生参加校考(专项测试)等,以免影响报考及录取。
提前批普通高中自主招生方案(提前批第2层)和其他面向全市招生艺术类计划(提前批第4层)另行通知。第二批面向区内招收体育、艺术特长生信息可留意各区通知。
各校实际招生人数及类型(含体育、音乐、美术及舞蹈)以市教育局公布的“2026年全市高中阶段学校招生计划”文件为准。考生有任何疑问请与学校联系。各校方案仅供参考,并由学校负责解释,如与上级文件有冲突,以市教育局文件为准。
“五一”假期将至,南庄镇再度成为佛山汽车消费热点。届时,南庄将举办第二届汽车生态博览会(下称“车博会”),今年的规模、体验、场景将进一步升级。
在佛山汽车商贸版图中,南庄只是后来者,但最近三年,通过政企联动、创新运营,车展规模、人气和交易额领跑全市镇街,打响了“佛山镇街第一车展”品牌,不仅带动全镇汽车销售额占全区一半以上,还服务辐射周边地区。
以车博会为引擎,南庄还将以数智化重塑消费场景,以生态化拓宽产业边界,加速奔向辐射佛山中西部的跨区域汽车商贸新中心。
南庄将车展办成佛山人气最旺的镇街车展。南庄镇供图南庄将车展办成佛山人气最旺的镇街车展
一场车博会的“跨界生态”
与往届不同,本届车博会,南庄不仅卖车,更要掀起一场“汽车生活方式”的消费风潮,构建整个汽车产业生态。
本届车博会打破传统展销模式,以“汽车生态布局、汽车科技潮玩、惠民购车补贴”为核心,规划八大主题展区,深度融合产业集群、汽车生态、潮流文化与本地特色商业,打造集新车发布、科技体验、改装文化、音乐娱乐、美食市集于一体的复合型消费体验平台。
从新车展销到改装养护,从主题露营到无人机驾校体验,从“杀价帮”团购到线上二手车拍卖,南庄把汽车消费全链条装进一个展会。
场景创新是最大看点。今年,南庄车博会增设“汽车后市场与生活方式专区”,汇聚蓝火新能源改装、吾行养车等全国连锁品牌,引入汽车生态场景、汽车养护知识沙龙、二手车拍卖体验等元素。
政策福利同样诚意满满。南庄镇政府拿出300万元专项购车补贴,5万元起步即享,新能源车最高补贴4000元。叠加厂家促销和“杀价帮”团购,整体让利超千万元。两台品牌新车“一年免费使用权”作为终极大奖,既以真金白银惠民生,也创新提振了消费市场活力。
值得注意的是,本届车博会还与“十一”的“车水马龙”节的惠民汽车展形成品牌错位,“双展”联动扩大销售,丰富“南庄车城”业态布局,助推“南庄车城”成为佛山中心城区乃至辐射周边地区的汽车消费、服务、体验的首选地。
从“展销会”到“产业生态平台”的跃迁,南庄正在打开汽车消费的新空间。
从换道到“换脑”的超车
作为传统建陶工业大镇,近年来,南庄强势押注汽车产业,在新赛道上一往无前。
纵观佛山汽车产业版图,南庄起步偏晚,但通过打出组合拳,推动汽车产业集聚成势,实现弯道超车。
空间硬件升级。南庄实施产业大道沿线23个节点的业态综合提升,推动全长约6公里的产业带焕然一新,吸引鸿蒙智行体验中心等标杆项目的落户。
制造扶强补链。一方面富惟汽配、天安新材等存量企业稳步向前,另一方面随着金溢科技、科霸新能源等新项目产能释放,南庄汽车零部件生产链条愈发壮实。
会展引爆消费。自2023年“五一”首次试水政企联办车展以来,三年间,南庄累计举办五场车展,通过专场补贴,撬动总销量近5000辆,销售额超9.7亿元,斩获中国会展产业大奖。
通过车展的持续举办,南庄汽车商贸业逐渐打响了品牌:三年间,区外客源占比从30%攀升至58%,吸引16个汽车品牌落地(其中新能源9个),全镇汽车零售额从不到40亿元增至56.6亿元,年均增长12.7%,从一个镇的“本地集市”进化为佛山中西部汽车消费引力场。
车展带来的不只是销量跃升,更有产业气质的重塑。
探路“会展+文旅”融合,南庄首创“车水马龙”节引流,点燃了工业重镇的商贸消费活力,带动餐饮、住宿、文旅等综合消费逾10亿元,去年社会消费品零售总额领跑全区。
今年是“十五五”开局之年,南庄的汽车产业故事将驶向新征程。接下来,南庄将围绕设施、产业、数字、科技、品牌、人才、服务、机制等八大维度全面赋能,目标打造珠三角一流汽车商贸体验区。同时,南庄还将引导汽配企业提升零部件制造精度和智能化水平,向新能源汽车零部件、智能网联汽车零部件延伸,打造“展会+展厅”双重展销场景。
这个“五一”
来南庄看一看
这不只是一个车展
更是一个佛山汽车新势力的
全链脉动
根据工作需要,佛山市南海区全科医院(佛山市南海区桂城医院)公开招聘合同制人员22名。其中,康复科、呼吸内科、儿科、普外科、中医科、口腔科、神经内科招学科带头人及高级职称人才!
更多岗位招聘场次、职位安排及职位报考具体条件见下表:
一、招聘条件
凡符合基本条件和资格条件的各类人员均可自愿报名应聘。
(一)基本条件
1.具有中华人民共和国国籍;
2.遵守中华人民共和国宪法和法律;
3.拥护中国共产党领导和社会主义制度;
4.具有良好政治素质和道德品行;
5.具备岗位所需的专业或者技能条件;
6.适应岗位要求的身体条件;
7.法律、法规规定的其他条件;
8.符合《广东省人力资源和社会保障厅粤港澳大湾区(内地)事业单位公开招聘港澳居民管理办法》及本公告规定的港澳居民可报考;
9.具备报考岗位所需其他条件。具体见附件1:2026年佛山市南海区全科医院公开招聘合同制专业技术人员岗位表(第二批)。
(二)下列人员不予招聘
1.受过刑事处罚的;
2.被开除中国共产党党籍的;
3.被开除公职的;
4.被依法列为失信联合惩戒对象的;
5.尚未解除纪律处分或者正在接受纪律审查的人员;
6.涉嫌违法犯罪正在接受调查的人员;
7.近两年内在广东省机关、事业单位招录(聘)考试、体检或考察中存在违纪行为的人员;
8.限制招录的人员(聘用后即构成回避关系的,对实施了“两违行为”且情节严重的);
9.法律、法规规定的其他情形。
二、招聘程序
(一)报名时间
2026年4月23日至2026年4月29日。
(二)报名方式
1.考生进入网址或扫描二维码进行预报名。
网址:https://f.wps.cn/g/FoYA0tjE/
2.通过资格审查人员在接收到短信通知后,在笔试当天提交纸质材料。
👉🏻纸质材料:《广东省事业单位公开招聘人员报名表》,本人身份证、毕业证、学位证、职称证、执业证、规培证、相关资历证明复印件。
👉🏻咨询电话:0757-86321350;
👉🏻联系人:叶老师,罗老师;
👉🏻联系地址:佛山市佛平路40号南海区全科医院(桂城医院)4号楼501人事科(邮编:528200)。
(三)资格审查
医院对应聘人员的资格进行初步审查,通过资格审查的人员名单在医院新浪微博:南海区全科医院南海区桂城医院发布。
通过资格初审的考生进入考试考核环节。考生须对报名材料的真实性和完整性负责。对考生资格审核贯穿整个招聘流程,凡提供虚假材料的,一经发现查实,当即取消报考资格或聘用资格,责任由考生自行承担。
(四)笔试、面试及技能操作考核
笔试、面试及技能操作考核具体时间、地点将以短信形式进行通知。
考试分笔试、面试和技能操作考核三个环节依次进行。考试总成绩满分100分,其中按笔试40%、面试30%、技能操作考核30%的比例合成总成绩,合格分数线为60分。
第一环节:笔试环节。
资格初审通过的人员均须参加笔试,笔试采用闭卷方式进行。笔试项目单项满分100分,根据笔试成绩从高分到低分排序,每个招聘岗位按1:10的比例确定面试人选,笔试人数未达到上述比例的,将全部笔试人员确定为入围面试人员。
第二环节:面试环节。
面试采用结构化面试形式,面试成绩按100分计算,合格分数线为60分,以考评小组成员的平均分为面试成绩(分数计算到小数点后一位),低于合格分数线的考生不进入下一考核项目或环节。
根据笔试占40%和面试占30%计算综合成绩从高到低排序,每个招聘岗位按1:2的比例确定下一轮考核人选,符合资格人数未达到上述比例的,将全部面试合格人员确定为入围技能操作考核人选,并在医院新浪微博:南海区全科医院南海区桂城医院公布。
第三环节:技能操作考核环节。
技能操作考核成绩按100分计算,合格分数线为70分,技能操作考核环节成绩低于70分的,或实践考核期内出现下列情况之一的,视为考核不合格,不确定为体检人员。
①有违法违纪行为的;
②违反医德医风规定的;
③违反试用单位规章制度的;
④违反医疗规范和操作规程,出现医疗事故的;
⑤收到投诉经查属实的;
⑥出现不适应岗位要求的其他情形。
实践考核报到时间及地点由医院另行通知。
微信
新浪微博
QQ空间
QQ好友
豆瓣
Facebook
Twitter

































































































