禅城区城市设施开发建设有限公司澜石二马路南地块商住项目检测服务项目合同信息公开
时间:2022-09-15 人气:1686 来源:佛山市公共资源交易中心 作者:
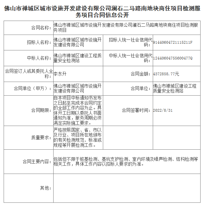
概述:: 包括但不限于桩基检测、基坑支护检测、室内环境及噪声检测、结构检测等相关工作,具体工作内容以招标人要求的为准......

(声明: 网站所收集的部分公开资料来源于互联网,转载的目的在于传递更多信息及用于网络分享,并不代表本站赞同其观点和对其真实性负责,也不构成任何其他建议。本站部分作品是由网友自主投稿和发布、编辑整理上传,对此类作品本站仅提供交流平台,不为其版权负责。如果您发现网站上有侵犯您的知识产权的作品,请与我们取得联系,我们会及时修改或删除。 )
分享
微信
新浪微博
QQ空间
QQ好友
豆瓣
Facebook
Twitter
取消
资讯
招标
招聘
租售
美食
房产
展会
广佛
企业
积金
社保
户口
教育
特色
旅游
酒店
医疗
交通
办证
书院
代运营
风水
车辆
图片
移民
产业
综合体
市场
网红
画展
高明三洲片区排水管网将投入1.59亿元改造
三洲片区排水管网提升改造工程有望本月底动工。工程总投资1.59亿元,建成后将有效降低三洲片区内涝风险,进一步改善河涌水质...[阅读全文]
2022-09-15 10:46:59 人气:1461
高明前8月招商引资成绩单来了,引进61个项目!
分析前8月引进项目,“大咖”项目、新兴产业是其中一大亮点。如新绿色现代中药华南总部项目、平谦现代智造产业基地(二期)项目...[阅读全文]
2022-09-15 10:35:17 人气:1369
“三台”共舞?佛山还要吹多久“空调外机”?
今年第12号台风“梅花”(强台风级)中心距离浙江省象山县东南方向约65公里,中心附近最大风力15级, 48米/秒(约173公里/小时)...[阅读全文]
2022-09-15 10:28:17 人气:1433
佛山市禅城区张槎街道办事处关于2022年预算调整方案的报告
据《预算法》和《佛山市禅城区人民代表大会常务委员会预算审查监督办法》(佛禅人常〔2018〕40号)...[阅读全文]
2022-09-15 09:01:43 人气:1986
禅城区司法局“锻造法援铁军 践行六最禅城”凸显成效
禅城区司法局举行全区法援律师参加的“锻造法援铁军 践行六最禅城”主题活动。禅城区政府副区长邓建勋出席活动并为专家律...[阅读全文]
2022-09-15 09:01:38 人气:1606
佛山百日行动 | 为朋友“代操作”手机后,男子盗刷17900元被抓获
朋友需要从投资平台取款但不会操作,男子“友情”提供代替操作服务,但同时也记下了朋友的支付密码...[阅读全文]
2022-09-15 09:01:15 人气:1559
佛山农业农村部检查组到我市开展饲料生产现场飞行检查及质量安全风险监测抽样
由全国畜牧总站饲料行业指导处处长胡广东带队、省农业农村厅畜牧与饲料处负责人陪同的农业农村部检查组一行7人...[阅读全文]
2022-09-15 09:01:09 人气:1825
顺德勒流:街道党工委领导带队开展在建工程安全生产检查
勒流街道党工委委员黄德明带队,联同城建水利办、应急办,聘请资深专家组成检查组到卢生成厂房...[阅读全文]
2022-09-15 09:01:04 人气:1669
三水获评佛山市重点项目建设先进单位
2022年佛山市第三次重点项目建设现场观摩活动举行,三水区获评佛山市2022年7月重点项目建设先进单位,全区分别有1个政府投资重点项目...[阅读全文]
2022-09-15 08:22:09 人气:1444
顺德开展重点企业服务调研及安全生产检查
为助力企业纾困解难,推动企业生产经营提质增效,力促顺德经济平稳增长,9月13日下午,顺德区委常委、副区长梁伟沛率顺德区发展和改革局...[阅读全文]
2022-09-15 08:22:04 人气:1636
高明荷城街道文华路第三、第四片区老旧小区改造项目合同信息公开
本工程为荷城街道文华路第三、第四片区老旧小区改造项目,具体工作内容包括:对辖区内的景观风貌、公共服务设施、楼门 楼道...[阅读全文]
2022-09-15 15:01:47 人气:1319
佛山市南海区金盾电子工程有限公司物业改造工程设计施工总承包合同信息公开
本项目位于佛山市南海区宝翠北路与清风西路交汇金科大厦3座。建设内容包括:室内结构加固、新做硅钙板天花、原天花刮塑...[阅读全文]
2022-09-15 15:01:15 人气:1150
高明区2022年三防应急抢险物资采购项目更正公告(第一次
原公告的采购项目名称:高明区2022年三防应急抢险物资采购项目;首次公告日期:2022年08月10日...[阅读全文]
2022-09-15 15:00:20 人气:996
南海里水镇和顺一中新建综合楼和宿舍楼工程项目合同信息公开
综合楼内容包括基坑支护工程、土溶洞处理、土建工程、室内外安装工程、室外市政工程、给排水工程、电气工程、防雷工程...[阅读全文]
2022-09-15 14:59:20 人气:1091
顺德乐从镇河涌疏浚工程(一期)(03标段)合同信息公开
完成乐从镇河涌疏浚工程(一期)(03标段)施工,主要内容有:平步村河道清淤、旧九沙涌清淤、杨滘水利枢纽出口处清淤及杨滘河堤堤外填塘...[阅读全文]
2022-09-15 14:58:32 人气:925
禅城区东平云谷片区道路工程(一标段)施工合同信息公开
包括本工程的道路工程、排水工程、交通工程、照明工程及绿化工程等工程,具体以施工图及工程量清单为准...[阅读全文]
2022-09-15 14:56:49 人气:946
高明区医养结合大楼空调设备采购安装工程项目(第二次)竞争性磋商公告
广东展诚工程咨询有限公司受佛山市高明区沧江物业管理有限公司的委托,拟对高明区医养结合大楼空调设备采购安装工程项目(第二次)进行竞争性磋商采购,欢迎符合资格条件的供应商参加...[阅读全文]
2022-09-15 11:28:47 人气:1099
顺德高新区西部启动区商务配套区D-XB-10-01A-10-02地块项目施工招标公告
顺德高新区西部启动区商务配套区D-XB-10-01A-10-02地块项目 已由 佛山市顺德区发展和改革局 以2103-440606-04-01-855623 备案建设,招标人为 中海企业发展集团有限公司...[阅读全文]
2022-09-15 11:27:04 人气:1392
南海区大沥镇岐海苑二期弱电智能化建设工程 招标公告
岐海苑二期弱电智能化建设工程已由佛山市南海区发展规划和统计局以南发改资沥字【2015】27号批准建设,招标人为佛山市南海区汉粤房地产开发有限公司...[阅读全文]
2022-09-15 11:25:39 人气:1197
南海区九江镇高质量推进农村生活污水治理建设工程(柳木大道)
南海区自然村“截污到户、雨污分流”建设项目——九江镇高质量推进农村生活污水治理建设工程(柳木大道)...[阅读全文]
2022-09-15 11:22:32 人气:1062
广东省事业单位2022年集中公开招聘高校应届毕业生(佛山市顺德区—卫生)面试成绩、总成绩及进入体检名单公告
根据《广东省事业单位2022年集中公开招聘高校应届毕业生公告》,佛山市顺德区卫生线于2022年9月8日组织了面试,现将面试成绩...[阅读全文]
2022-09-15 09:01:06 人气:3239
顺德伦教街道机关和村(社区)行政服务站第一批拟录用工作人员名单
张晓琳等24名人员经笔试、面试、体检、政审合格,拟录用为伦教街道办事处工作人员。现予以公示。如对拟录用人员有异议或其他问题...[阅读全文]
2022-09-14 17:46:39 人气:3146
顺德龙江青少年交响乐团招新啦,期待你的加入!
龙江青少年交响乐团,是在龙江镇宣传文体旅游办公室领导下,龙江镇管弦协会负责管理和训练的公益性乐团,主要招募在龙江地区学习生活的青少年学生...[阅读全文]
2022-09-14 14:04:27 人气:2199
佛山市禅城区民政局公开招聘专业技术岗位雇员面试工作安排的公告
根据《佛山市禅城区民政局公开招聘专业技术岗位雇员工作公告》要求,现将面试有关工作公告如下...[阅读全文]
2022-09-10 17:30:42 人气:4637
佛山市信安人力资源服务有限公司人力资源部文员招聘公告
佛山市信安人力资源服务有限公司是禅城区石湾镇街道全资公有企业,主要配合石湾镇街道各职能部门及下属单位解决人力资源需求...[阅读全文]
2022-09-09 09:48:04 人气:3836
佛山市石湾信力投资发展有限公司招聘公告
佛山市石湾信力投资发展有限公司及下属公司是禅城区石湾镇街道全资公有企业,主要负责石湾片区公有资产的经营管理...[阅读全文]
2022-09-09 09:48:02 人气:3577
瀚蓝(佛山三水)生物环保技术有限公司副总经理公开招聘公告
广东三水发展控股投资有限公司(下称三水发展公司)下属企业瀚蓝(佛山三水)生物环保技术有限公司(下称瀚蓝三水公司)因工作需要...[阅读全文]
2022-09-09 08:48:13 人气:4816
佛山市三水区广建德保安服务有限公司副总经理公开招聘公告
广东三水发展控股投资有限公司(下称三水发展公司)下属企业佛山市三水区广建德保安服务有限公司(下称广建德公司)因工作需要...[阅读全文]
2022-09-09 08:48:12 人气:3783
三水区乐平镇2022年公开招聘村(社区)党群服务中心工作人员拟聘人员公示(第二批)
根据《乐平镇2022年村(社区)党群服务中心工作人员招聘公告》的有关规定,经笔试、面试、体检、考察合格等程序,拟聘用陈嘉慧同志为乐平镇村...[阅读全文]
2022-09-09 08:13:45 人气:3660
佛山市禅城区城市管理和综合执法局直属事业单位招聘专业技术人才递补资格审核公告
根据《佛山市禅城区城市管理和综合执法局直属事业单位专业技术人才公开招聘公告》要求...[阅读全文]
2022-09-08 15:13:21 人气:3504
禅城区绿岛湖东岸广场全新复式公寓出租
绿岛湖东岸广场复式公寓出租,单层71方三房带空凋电器,管道煤气明火,电费按民用电费计算,带抽油烟机及烟气炉,洗衣机,饭台...[阅读全文]
2022-09-03 15:31:52 人气:7587
禅城绿岛广场东区二层E-2-06商铺公开竞租公告
佛山禅高投资开发有限公司定于2022年9月9日15:00于佛山市禅城区南庄镇公共资源交易所开标室...[阅读全文]
2022-09-02 10:58:22 人气:3988
南海区西樵镇官山片区25宗商铺物业招租
现有西樵镇官山片区的商铺物业共25宗招租,欢迎各位有意向的快快前来咨询报名吧~;联系人:...[阅读全文]
2022-09-01 17:41:37 人气:3963
南海区里水物业招商,15分钟可达广州,配套超齐全!
宇能数码广场位于佛山市南海区广佛核心经济区——里水镇里水大道南46号,临近原佛山一环盐南路出口,属于大金沙洲板块...[阅读全文]
2022-07-02 16:08:53 人气:26572
世纪金鼎复式公寓出售,坐拥季华路、桂澜路金十字核心
世纪金鼎位于季华七路与桂澜中路交汇处,是由佛山市丽日世纪房地产开发有限公司规划、开发的小区,规划面积6500平方米...[阅读全文]
2022-05-17 14:31:00 人气:37184
佛山金茂绿岛湖新光年 首付4万起 临湖空间6米层高
金茂绿岛湖位于佛山市禅城南庄,由佛山市金茂房地产开发有限公司建成,总建筑面积680000,总占地面积205683,共计房屋265户...[阅读全文]
2022-05-10 18:35:35 人气:35401
佛山南海区西樵60个“笋”铺招租,你心水的地段这里都有!
西樵镇公有物业招租啦60个“笋”铺等你入手,有意向的街坊,快快前来咨询报名吧...[阅读全文]
2022-03-29 16:18:59 人气:59811
佛山南海罗村花园四房两厅出售(非中介)
佛山南海罗村风度花园,面积:128.7㎡ ,购买年份:2017年6月(未装修),位置:佛山市南海区罗村街道罗湖中路3号14栋601房...[阅读全文]
2022-03-07 09:11:16 人气:36846
佛山南海罗村花园118 ㎡ 三房两厅出售(非中介)
罗村风度花园位于佛山市南海罗村,由佛山市南海罗村钜隆房产有限公司建成,总建筑面积240000,总占地面积55000,共计房屋1353户...[阅读全文]
2022-03-07 08:42:41 人气:34237
佛山三水区三业创新孵化产业园全新招租
智造三水全新厂房招租产业创新,湾区引擎!总面积4千3百多平方。国有性质工业用地,正规报建,已拿不动产权证...[阅读全文]
2022-03-04 18:03:52 人气:43852
冰镇的张槎“沙口笋”
自古以来,竹笋就是“菜中珍品”,难怪粤语经常用“笋嘢”来形容佳品,而讲究美食的大文豪苏东坡亦曾赋诗曰“无肉使人瘦,无竹令人俗”...[阅读全文]
2022-08-26 09:30:32 人气:15557
张槎豆沙角:手工磨馅,独特味道
张槎是老佛山美食的发源地,张槎十大名点之一的豆沙角是手工磨制的,红豆沙馅的质感与如今大多数机磨豆沙有明显区别...[阅读全文]
2022-08-26 09:30:31 人气:13951
传统鸡仔饼——古法还原童年回忆
说起广府点心,没有人不知道鸡仔饼,相信很多老广的童年都会弥漫过它独特的“饼香’。鸡仔饼作为一种标注有特定时代符号的美食样本...[阅读全文]
2022-08-26 09:28:54 人气:14320
乡下菜干煲——绿色农家风味
说起菜干,广东人家里许多时候会用菜干煲汤或者熬粥,而张槎名菜的乡下菜干煲,里面的原材料则选用芥菜干,又叫作梅菜干...[阅读全文]
2022-08-26 09:28:53 人气:15901
佛山五区2022年下半年普通住房标准出炉!
近日,禅城区发布《关于公布禅城区2022年下半年普通住房标准的通告》,通告指出,普通住房标准必须同时符合以下条件...[阅读全文]
2022-09-03 09:27:14 人气:7497
利率降,门槛低,2022买房首选市中心地铁现房!
常言道“耳听为虚,眼见为实”,买房准则也如此,宣传再好的期房都不如一目了然的实景现房...[阅读全文]
2022-09-01 14:44:49 人气:11953
佛山2022年下半年普通住房标准公布!
对个人购买家庭唯一住房(家庭成员范围包括购房人、配偶以及未成年子女,下同),面积为90平方米及以下的...[阅读全文]
2022-09-01 11:15:51 人气:7964
南海九江15套人才公寓接受申请,交通便利、毗邻商圈、每月有补贴!
南海鲲鹏人才公寓充分运用了市场化参与机制,引导并鼓励用人单位、园区企业、规模化租赁企业等社会力量参与人才公寓建设...[阅读全文]
2022-08-29 09:08:10 人气:8295
南海桂城上新96套人才公寓,面积25~121㎡!
项目位于桂城街道,毗邻佛山一环、佛平路、桂澜路,周边300米内公交车站8个,线路连接佛山各区域,交通出行便利...[阅读全文]
2022-08-28 20:44:55 人气:7683
禅城祖庙举办首期楼宇议事厅会议
提升企业服务水平,助推楼宇党建提质增效。8月16日,禅城区祖庙街道的新时代楼宇议事厅会议在万科楼宇党群服务中心举行。议事厅以问题为导向...[阅读全文]
2022-08-19 22:27:36 人气:11453
高明区明城镇2022年度第四批租赁补贴、公租房申请名单
根据《佛山市高明区保障性公共租赁住房管理实施细则》的精神,由明城镇城建和水利办公室初审,现将高明区明城镇2022年度住房租赁补贴...[阅读全文]
2022-08-17 16:46:58 人气:12253
佛山市2022年7月份房地产交易情况
2022年7月份佛山市房地产交易情况(新建);2022年7月份佛山市房地产交易情况(存量)...[阅读全文]
2022-08-13 14:56:29 人气:12592
广东上半年商品房销售趋于稳定,同比降幅连续两个月收窄
日前,广东省房地产行业协会(以下简称省房协)发布的《2022年上半年广东省房地产市场分析报告》(以下简称《报告》)显示...[阅读全文]
2022-08-10 09:00:25 人气:13650
佛山市改善户型放量,刚需户型趋紧
7月份以来,禅桂多个热点项目亮相,包括三龙湾一号、保利秀台天珺、建投恒福一号等。这些楼盘均以改善型户型为主...[阅读全文]
2022-08-10 08:56:16 人气:14240
佛山潭洲陶瓷展举办时间确定!
佛山陶联科技发展有限公司发布《关于2022佛山潭洲陶瓷展举办时间的公告》(下称《公告》),2022佛山潭洲陶瓷展定于2022年11月16-20日举办...[阅读全文]
2022-09-06 10:25:03 人气:9431
倪有鱼“穹顶与刻度”艺术作品在和美术馆展出
艺术家倪有鱼“穹顶与刻度”个人作品展在北滘和美术馆开展,本次展览作品涉及绘画、装置、雕塑、图像拼贴、木刻等200多件...[阅读全文]
2022-09-02 15:06:20 人气:9718
佛山也有好拍好玩的奇妙新展
最近,许多新奇有趣的展览在佛山开幕,逛逛拍拍也能一整天。木版叠印、梦幻猫咪、繁花画作、沉浸式互动装置……艺术家们的创意让人大开眼界。...[阅读全文]
2022-09-01 08:23:09 人气:9304
2022成都车展脚步临近,奇瑞展台抢先剧透
2022成都国际车展即将开幕,据悉,奇瑞汽车将携新技术、新产品,以及新形象盛装登陆蓉城。这一次,奇瑞“理工男”能为观众带来哪些新的看点、体验和期待,不妨让我们跟着下面这个小小的剧透...[阅读全文]
2022-08-23 17:48:06 人气:13915
华南国际铝工业展8月10日盛大开幕!
2022备受关注的华南国际铝工业展将于8月10-12日在佛山潭洲国际会展中心隆重举办。展会立足铝材之都佛山...[阅读全文]
2022-08-11 08:20:37 人气:14813
“锦绣中国”中国书画名家大展
“锦绣”往往用于比喻花纹色彩精美鲜艳的丝织品。来自华夏各地的艺术家们挥动手中的画笔,留下一幅又一幅极具地域色彩的动人作品...[阅读全文]
2022-08-07 15:52:17 人气:14988
佛山陶瓷新型“展厅”落地,为什么选石湾?
E3 SPACE,乍一看是家网红咖啡店,其实它还有一个隐藏的身份——设计师材料应用培训基地...[阅读全文]
2022-07-31 21:59:59 人气:15717
佛山市文艺鉴读月7月23日启幕,一个月内举行数十场活动
佛山市文艺鉴读月·文艺惠民新市集——共创《十二新作》·青年成长嘉年华开幕式将在佛山创意产业园举办。数十场文艺活动在一个月内相继举行...[阅读全文]
2022-07-22 10:22:15 人气:19561
佛山潭洲陶瓷展的公告延期举办
因广佛等地突发疫情,遵相关部门要求,我们抱歉通知大家,原定7月20-24 日举办的 2022 佛山潭洲陶瓷展将延期。具体开展日期我们将与相关部门保持密切沟通,待批准后另行通知。...[阅读全文]
2022-07-11 09:14:41 人气:22743
佛山市26家企业拟获奖金3.5亿元,最高奖励2000万元/家!
佛山市工业和信息化局公示2022年佛山市数字化智能化示范工厂评审结果。26家佛山企业拟入选示范工厂,拟奖励金额达3.5亿元...[阅读全文]
2022-09-15 10:43:46 人气:2769
佛山市数字化智能化示范工厂26家企业拟入选
市工业和信息化局公示2022年佛山市数字化智能化示范工厂评审结果。26家佛山企业拟入选示范工厂,拟获奖励金额达3.5亿元...[阅读全文]
2022-09-14 11:34:48 人气:3779
南海区拟认定为“第三批南海制造业全国隐形冠军”企业名单公示中
为进一步提振企业发展信心,激励企业家精神,2022年4月,由佛山市南海区总商会、南方日报社珠三角新闻部主办,共同发起了“活力新南海冠军再担当...[阅读全文]
2022-09-13 17:09:58 人气:3208
这家中国500强的佛山牛企业,你知道它的故事?
从佛山南海创业起步,到后来转至肇庆发展,再到如今总部重新回到南海,宏旺是佛山回流企业的代表...[阅读全文]
2022-09-09 11:13:53 人气:3385
南海40亿元留抵退税精准“落袋”切实惠企纾困
市场主体稳,经济和就业才能稳。作为今年新的组合式税费支持政策的“重头戏”,实施大规模增值税留抵退税政策是助企纾困、提振市场主体信心...[阅读全文]
2022-09-08 15:40:05 人气:3798
禅城区3家企业荣登提名奖榜单
第七届广东省政府质量奖及提名奖获奖名单正式公布。禅城区的新明珠集团、日丰集团、简一陶瓷3家企业荣登提名奖获奖榜单...[阅读全文]
2022-09-06 15:04:16 人气:3455
广东省工业和信息化厅关于组织开展2022年创新型中小企业评价、专精特新中小企业认定和复核推荐工作的通知
现将《佛山市工业和信息化局转发广东省工业和信息化厅关于组织开展2022年创新型中小企业评价、专精特新中小企业认定和复核推荐工作的通知》...[阅读全文]
2022-09-01 16:54:22 人气:4449
佛山市工业和信息化局关于开展第二批市级制造业创新中心建设申报工作的通知
现将《佛山市工业和信息化局关于开展第二批市级制造业创新中心建设申报工作的通知》(佛工信函〔2022〕592号)转发给你们...[阅读全文]
2022-08-31 09:16:02 人气:6090
禅城区工商联(总商会)加强沟通交流 共促企业发展
为进一步落实禅城区工商联(总商会)轮值制度,做好企业服务工作,8月26日,禅城区工商联(总商会)第三季度轮值会长走访交流会召开...[阅读全文]
2022-08-30 15:08:01 人气:5431
佛山市通济环境治理有限公司揭牌仪式在禅城区政府举行
佛山市通济环境治理有限公司揭牌仪式在禅城区政府举行。这意味着禅城正式开启省市区国资“三级联动、三资互动”治水兴水的新模式...[阅读全文]
2022-08-30 14:09:35 人气:5430
佛山公积金:购、建、大修住房该如何提取公积金?
职工以同一房产办理住房公积金使用提取,资金的划拨在有效期内采用银行自动划账形式,划账时间间隔为...[阅读全文]
2022-09-13 10:44:40 人气:10323
佛山公积金:住房公积金缴存地有讲究
根据规定,在异地(佛山以外)购买、建造、翻建、大修自住住房的,如申报提取住房公积金,需是职工在本人或其配偶户口所在地购建住房...[阅读全文]
2022-08-29 10:13:17 人气:11129
佛山公积金:在外市买房,可以用公积金贷款和提取吗?
购买、建造、翻建、大修普通自住住房需要使用住房公积金贷款时,按照属地原则,须向房屋所在地的住房公积金管理部门提出申请...[阅读全文]
2022-08-04 11:14:17 人气:18384
佛山市住房公积金管理中心关于业务系统升级期间暂停服务的通知
为更好地提供住房公积金服务,佛山市住房公积金管理中心(以下简称:管理中心)定于2022年7月15日18:30至2022年7月18日8:00进行住房公积金业务系统升级...[阅读全文]
2022-07-15 10:34:38 人气:20611
佛山拟出台住房公积金新规 高层次人才购房 最高可贷100万元
佛山市住房公积金管理中心发布《佛山市高层次人才住房公积金支持政策管理办法(暂行)(征求意见稿)》(以下简称《征求意见稿》)...[阅读全文]
2022-07-13 16:54:15 人气:17906
佛山公积金:购房提取办理流程
在《住房公积金管理条例》颁布实施之日(1999年4月3日)后在中国大陆境内个人购买自住住房(含二手房)...[阅读全文]
2022-06-28 09:11:04 人气:31716
佛山实施这项公积金新政
国务院关于高效统筹疫情防控和经济社会发展的决策部署,进一步加大住房公积金助企纾困力度,帮助受疫情影响的企业和缴存人渡过难关...[阅读全文]
2022-06-15 09:25:13 人气:35692
顺德市民注意!住房公积金有变化→
6月13日,顺德区住房城乡建设和水利局在官网站发出《关于顺德区2022年下半年享受优惠政策普通住房标准的通告》...[阅读全文]
2022-06-15 08:29:33 人气:31027
佛山公积金最新汇缴标准公布,较上年提升584元!
佛山市住房公积金管理中心发布《关于2022年度住房公积金汇缴调整的通告》,就2022年度(2022年7月至2023年6月)...[阅读全文]
2022-06-14 09:30:25 人气:29454
佛山公积金:公积金提取后会影响到公积金贷款吗?
住房公积金管理中心在审核时,会根据申请人的资料具体核定可贷额度,其计算除与个人住房公积金缴存额有关以外...[阅读全文]
2022-06-07 09:37:01 人气:34353
职业年金是什么?和企业年金有什么区别?
企业年金由用人单位和职工一方通过集体协商确定,而后制定企业年金方案,根据实际情况建立企业年金单一计划或者加入一个企业年金集合计划...[阅读全文]
2022-09-14 09:55:41 人气:3159
佛山社保“惠耆便民”—“社保直通车”第一站在这里
“社保直通车”志愿服务第一站来到了佛山市禅城区祖庙街道红棉社区。在禅城区社保局党组成员、副局长刘庆佳的带领下...[阅读全文]
2022-09-10 17:34:37 人气:3432
9月1日起,达到法定退休年龄参保人职工基本医疗保险缴费基数调整为6567元
达到法定退休年龄参保人,职工基本医疗保险缴费年限不符合本市相关规定的,选择按月延缴或一次性缴费的职工基本医疗保险缴费基数调整为6567元...[阅读全文]
2022-09-09 15:51:03 人气:3630
佛山医保!个人缴费标准不低于350元!
加大参保扩面宣传力度,严格贯彻落实参保和征缴计划,积极开展扩面征缴,确保基本医疗保险参保率稳定在95%以上...[阅读全文]
2022-09-08 15:41:08 人气:3868
广东省企业职工社会保险延长至9月15日!
因社保费征管信息系统上线实施工作,现决定将我省所属期为2022年8月的企业职工社会保险费缴款期限统一延长至2022年9月15日...[阅读全文]
2022-09-06 10:00:01 人气:4267
关于对2022年8月超期未认证人员暂停发放养老金公告
我局对2022年7月至8月到期尚未进行养老金领取资格认证的退休人员开展了全面筛查...[阅读全文]
2022-09-02 10:45:37 人气:4586
佛山医保:医保如何报?报哪些?报多少?
按照基本医疗保险药品目录规定,对医保药品目录内有报销限制规定的药品,在规定范围内使用,医保基金予以报销...[阅读全文]
2022-09-02 09:56:39 人气:4020
佛山社保:三步完成更换社保卡领养老金
社保卡具有身份识别、信息记录、就医结算、待遇发放等基本功能,也可以作为普通银行借记卡使用...[阅读全文]
2022-09-01 11:19:26 人气:5944
佛山社保:儿童可以办理社保卡吗?
新生儿家长可以在初次办理新生儿医保参保业务后,一并申领社保卡,如出生时未办理,后期也可通过社保卡合作发卡银行网点或者网上服务平台申领社保卡。...[阅读全文]
2022-08-31 10:33:56 人气:6846
佛山户口:参加这些活动,职工想落户佛山能加分!
新市民积分制服务管理计分指标体系由基础指标、加分指标、减分指标、一票否决指标和各区自定指标组成...[阅读全文]
2022-09-13 19:32:42 人气:8790
佛山市民入户积分,可以这样加分!
新市民积分制服务管理计分指标体系由基础指标、加分指标、减分指标、一票否决指标和各区自定指标组成。其中基础指标包括合法稳定住所...[阅读全文]
2022-09-07 15:41:40 人气:8712
三水区高技能人才入户城镇名单公示(8月第三批)
根据《转发省人力资源社会保障厅 发展改革委 公安厅关于对反映的情况和问题予以调做好高技能人才入户城镇工作意见的通知》(粤府办〔2012〕66号)精神...[阅读全文]
2022-08-23 16:56:14 人气:15024
禅城区2022年第二季度获得新市民积分入户资格申请人名单的公告
2022年第二季度禅城区新市民积分入户申请人名单及分数已于7月20日至7月26日向社会公示...[阅读全文]
2022-07-28 16:02:36 人气:18087
三水区2022年积分入户指标数和分配方案的调整通告
根据上级有关增加入户指标文件精神,为进一步优化2022年度积分入户指标,充分发挥指标的社会效益并能更好地服务新市民...[阅读全文]
2022-07-24 10:44:11 人气:18984
南海区各镇(街道)2022年第二季度新市民积分入户分数及名单公示
2022年第二季度南海区各镇(街道)新市民积分入户积分汇总工作已完成,根据《佛山市新市民积分制服务管理办法》...[阅读全文]
2022-07-22 09:55:26 人气:18320
南海区西樵镇2022年第二季度新市民积分入户分数及名单公示
根据《佛山市新市民积分制服务管理办法》(佛府办〔2018〕45号)和《关于按季分配南海区2022年度积分入户指标数的通知》规定...[阅读全文]
2022-07-22 09:49:34 人气:19833
禅城区新市民2022年第二季度积分入户分数的公示
根据《佛山市新市民积分制服务管理办法》(佛府办〔2018〕45 号)和《关于禅城区2022年度积分入户指标数和分配方案的公告》的规定...[阅读全文]
2022-07-21 16:24:48 人气:19072
南海区桂城街道2022年第二季度新市民积分入户分数及名单公示中
2022年第二季度南海区桂城街道新市民积分入户积分汇总工作已完成,根据《佛山市新市民积分制服务管理办法》...[阅读全文]
2022-07-21 10:51:22 人气:17794
南海里水镇2022年第二季度积分入户分数及名单公示中
2022年第二季度南海区里水镇新市民积分入户积分汇总工作已完成,根据《佛山市新市民积分制服务管理办法》...[阅读全文]
2022-07-21 10:46:43 人气:17783
佛山学校饭堂后厨多了双“眼睛”!
为深入贯彻习近平总书记关于食品安全的重要指示精神,坚决落实“四个最严”工作要求,保障学生舌尖上的安全,在《国家食品安全标准餐饮服务通用卫生规范》...[阅读全文]
2022-09-14 09:11:51 人气:2797
新学期,青少年如何保护视力?
疫情改变人们的生活方式,也改变青少年的学习方式。户外活动减少,看电视、电脑增多,上网课成为常态。长时间近距离用眼无疑会加重眼睛的负担...[阅读全文]
2022-09-14 08:54:14 人气:2808
佛山市对标最高最优 强教育力撑“强中心”
禅城区庆祝第38个教师节大会召开,禅城区教育系统先进单位、优秀教师、优秀班主任、先进教育工作者...[阅读全文]
2022-09-09 09:29:33 人气:3588
禅城区举行教师节庆祝大会
这次庆祝大会,距离禅城区教育大会大约100多天,距离全区锻造“禅城铁军”动员大会刚好10天。禅城区选择在这个时候召开庆祝大会...[阅读全文]
2022-09-09 09:29:30 人气:3486
中小学生原则上不得将手机带入校园,禁止带入课堂
新学年已至,保护好学生视力,让学生在校专心学习,防止沉迷网络和游戏,减少学生使用手机对学校管理和学生发展带来的不利影响十分重要...[阅读全文]
2022-09-07 15:31:59 人气:3838
华东师范大学附属顺德美的学校举行开学典礼
华东师范大学附属顺德美的学校开学典礼在学校体育馆举行,学校为顺德区人民政府与华东师范大学合作的首个公办项目,作为高水平研究型大学的附属学校...[阅读全文]
2022-09-07 10:12:56 人气:4187
佛山市委党校举行2022年秋季学期开学典礼
要深入学习贯彻习近平总书记重要讲话精神,切实把思想和行动统一到党中央的决策部署上来,深刻领悟“两个确立”的决定性意义...[阅读全文]
2022-09-07 09:35:51 人气:3816
禅城教育铁军全力推动区教育大会各项改革落地落实
禅城区智城学校、罗南小学新建教学楼、启智学校(福宁校区)、惠雅幼儿园等6个学校、幼儿园项目启用...[阅读全文]
2022-09-07 09:20:37 人气:3625
禅城区增加各类公办学位超5000个
禅城区新改扩建学校集中启用仪式举行。禅城区智城学校、罗南小学新建教学楼、启智学校(福宁校区)...[阅读全文]
2022-09-03 10:43:10 人气:3567
佛山市这四所学校周边交通情况有变化
佛山市第三中学是一所拥有超过三千名学生的学校。上下学高峰时段,学校南门外靠学校一侧车道易被临时停放的接送车辆占满...[阅读全文]
2022-09-03 08:45:01 人气:3590
三水区现存最古老街巷,探寻500年历史风烟!
三水,曾经因为河涌交错、地形复杂,又远离南海、番禺、四会、高要、清远各县县治,一度成为匪盗盘踞之地和水患频仍的...[阅读全文]
2022-08-15 10:37:40 人气:16990
顺德陈村醒狮文化碰撞水文化!
近日,以保育和传承文化为核心,结合“以水美城、以水兴城”的发展战略,陈村镇陆续开展本土文化与水文化结合的活动...[阅读全文]
2022-08-12 08:56:17 人气:17165
三水龙舟制作传承人坚守匠心创新手工技艺
龙舟竞速是一项体育活动,也是重要的民间习俗。要想在龙舟赛中夺得第一,不仅要靠扒丁的苦练,还要仰仗一艘工艺精良的龙舟。在三水...[阅读全文]
2022-07-30 10:36:33 人气:17853
顺德区均安镇李小龙祖居
国际武打巨星李小龙,1940年11月27日在美国旧金山出生,祖籍广东省佛山市顺德区均安镇上村。李小龙祖居位于均安镇上村李氏宗祠附近...[阅读全文]
2022-07-23 10:05:16 人气:17815
顺德香云纱代表广东亮相
以“传承创新共创锦绣世界”为主题的2022年(第二届)海南锦绣世界文化周在海口市开幕,顺德香云纱染整技艺代表广东亮相...[阅读全文]
2022-06-30 19:30:08 人气:23631
三水西酒“孖宝”:悠悠甜蜜留心间
说起全蛋萨琪玛和全蛋蛋散,不少三水人的脑海中都会出现这样的画面:全蛋萨琪玛色泽金黄,蛋味浓郁;全蛋蛋散吃下去甜而不腻,一咬开,糖浆还会拉丝...[阅读全文]
2022-06-30 07:45:41 人气:24625
顺德大良商贸原点,城南旧事迎新生
在顺德中心城区,大良街道南华社区历经三百多年发展,如今依然是城央繁华之地。凭借得天独厚的水陆交通优势,数百年来,此地商贸往来频繁...[阅读全文]
2022-06-28 21:00:39 人气:25770
佛山初地“塔坡”,探寻前世今生的故事
明初洪武间大毁寺观时经堂寺被拆,明天启七年(1627)拟重建时,塔坡岗已开辟为普君墟,不宜建寺,遂迁址万寿坊重建“塔坡禅寺”(经堂古寺)...[阅读全文]
2022-06-27 12:19:44 人气:24738
石湾陶艺:历经66年,传承+创新,小公仔创造出大奇迹!
1956年,新美陶的前身——石湾美术陶瓷厂成立。经过66年的发展,它已由一家单纯生产美术陶瓷的厂,发展成为一个以生产为主...[阅读全文]
2022-06-27 11:26:25 人气:24158
禅城张槎“新笋王”横空出世!11.3公斤!
来一份用笋丝、大米、花生、黄豆、排骨、鱼茸等多种食材精心熬制的笋粥,鲜香扑鼻,回味无穷,再尝一尝新鲜的冰镇沙口笋...[阅读全文]
2022-06-19 10:04:58 人气:29753
中秋假期佛山各地夜间节庆活动精彩纷呈,带旺本地旅游
逛创意集市,品尝特色美食;游园活动带来古风巡游、非遗粤剧文化演出;岭南灯会再现佛山昔日中秋赏灯传统景象……夜幕降临...[阅读全文]
2022-09-13 08:59:26 人气:6553
高明皂幕山景区进入需出示72小时核酸阴性证明
按照国务院联防联控机制通知以及广东省文化和旅游厅发布2022年中秋国庆假期旅游安全提示...[阅读全文]
2022-09-12 10:58:09 人气:7037
南海观音寺入场须知→
根据上级有关部门疫情防控要求,为保障广大信众、游客的身体健康安全,严格落实常态化疫情防控措施,即日起入寺须知...[阅读全文]
2022-09-12 09:52:21 人气:7577
高明景区推出系列优惠活动
这个中秋假期,你打算如何过?不妨来畅游高明自然风光吧!记者昨日了解到,高明各大景区、酒店已经推出特色节庆活动,结合各项文旅惠民措施...[阅读全文]
2022-09-10 17:35:19 人气:6470
南海区一项目入选非遗旅游景区
中国非物质文化遗产保护协会公示2022年“全国非遗与旅游融合发展优选项目名录”。本次遴选的200个非遗与旅游融合发展优选项目...[阅读全文]
2022-09-08 15:40:08 人气:5907
南海叠滘圩一期完工,免费开放!
项目分两期实施,一期主要对叠滘旧街从北面澳边桥头向南经顺泰大押、双溪茶楼、立善堂、图甲会馆到宝鸭池塘边...[阅读全文]
2022-09-05 08:13:53 人气:7010
南海千灯湖片区入选国家级夜间文旅消费集聚区
国家级夜间文化和旅游消费集聚区建设,主要是为了发展夜间文旅经济,更好满足人民日益增长的美好生活需要。集聚区需要符合文化和旅游发展方向...[阅读全文]
2022-08-28 09:27:57 人气:7606
顺德华侨城欢乐海岸PLUS入选国家级夜间文旅消费集聚区
文化和旅游部办公厅公布了《第二批国家级夜间文化和旅游消费集聚区名单》,全国共计有123个项目上榜,广东仅6个项目,顺德华侨城欢乐海岸PLUS榜上有名...[阅读全文]
2022-08-28 09:27:56 人气:6234
顺联温德姆酒店 | 夏日新启,美好时光
历经二个月多的匠心打造,顺联集团旗下的五星级酒店——顺联温德姆酒店中西餐区于盛夏绽放,2000㎡ 倾情演绎东南亚风情园林与独特私享空中花园景观...[阅读全文]
2022-07-04 14:19:22 人气:44818
禅城区王府井紫薇港:积极求变应变,带来超高人气!
企业是经济的基本细胞,是市场主体。企业兴则经济兴。2022年,受疫情和国际环境等诸多因素影响...[阅读全文]
2022-06-10 15:45:20 人气:58192
佛山首家人宠友好购物中心来了!
随着经济提升和城市发展,吸猫撸狗成为不少市民的一大爱好。佛山顺联公园里地处广佛交界的桂城,附近有天安数码城等产业园区...[阅读全文]
2022-06-01 18:18:08 人气:54600
云览四季中餐,同飨华夏名味
国际奢华酒店集团——四季酒店,一直以来以其屡获殊荣的餐饮及服务享誉国内外。深耕中国市场多年,秉承“待人如己”的黄金准则...[阅读全文]
2022-05-31 14:43:00 人气:55454
佛山维也纳3好酒店(顺德北滘美的中心店)电话地址
从酒店到佛山沙堤机场30km远,到广州南站约20分钟车程,交通便捷。包括君兰国际高尔夫俱乐部和万辉珠宝城都在酒店周边...[阅读全文]
2022-03-30 20:35:03 人气:71499
佛山维也纳3好酒店(顺德北滘美的中心店)
维也纳3好酒店(北滘美的中心店)位于佛山市顺德区北滘镇,地处“美的全球创新中心”对面...[阅读全文]
2022-03-30 20:33:58 人气:51927
佛山维也纳3好酒店(南海影视城店)电话地址
酒店坐落于佛山松岗镇松夏工业园东侧,紧邻禅炭公路和工业大道东,距离广州火车站,广州南站,佛山汽车站...[阅读全文]
2022-03-30 20:29:39 人气:62472
佛山维也纳3好酒店(南海影视城店)
维也纳3好酒店(佛山南海影视城店)是维也纳酒店公司旗下直营分店,坐落于有“武术之城”称号的佛山市...[阅读全文]
2022-03-30 20:27:30 人气:40511
初一女生为何要接种HPV疫苗?男孩子能接种吗?解答来了!
宫颈癌是全球女性第四大常见癌症,名副其实的“女性健康杀手”,而且有年轻化趋势,很多患者在35~55岁被诊断出宫颈癌...[阅读全文]
2022-09-15 10:32:58 人气:5862
顺德区婚、孕前免费检查 最高可受惠855元
顺德区的免费婚前医学检查服务与孕前优生健康检查服务已整合,服务内容十分丰富,所需经费由政府全额支付!怎样才可以享受免费婚前孕前健康检查...[阅读全文]
2022-09-14 14:25:55 人气:5860
三水区为新婚夫妻免费提供23项婚前孕前健康检查
一方或双方为广东省户籍或持有效《广东省居住证》在三水区登记的结婚人员,可在预约结婚登记后至怀孕3个月内享受一次免费婚前孕前健康检查...[阅读全文]
2022-09-12 09:31:21 人气:5849
12月1日起,这些药品不得在网络上销售!
市场监管总局公布《药品网络销售监督管理办法》,进一步落实药品经营企业主体责任、压实药品网络销售平台责任,自2022年12月1日起施行...[阅读全文]
2022-09-03 09:01:50 人气:6353
九价HPV疫苗新适应证获批,适用人群拓展至9~45岁女性
企默沙东宣布,其九价人乳头瘤病毒疫苗(简称“九价HPV疫苗”)的新适应证已获得国家药品监督管理局批准,这款疫苗的适用人群已拓展至9~45岁的女性...[阅读全文]
2022-09-02 15:31:13 人气:6236
2022年第三期取得定点资格医药机构名单的通告
根据《佛山市医疗机构医疗保障定点管理实施办法》(佛医保〔2021〕93号)和《佛山市零售药店医疗保障定点管理实施办法》...[阅读全文]
2022-09-01 10:51:28 人气:11912
高明适龄女生9月起,可免费接种HPV疫苗
广东将启动适龄女生HPV(人乳头瘤病毒)疫苗免费接工作,高明将有首批初一女生获免费接种HPV疫苗,帮助预防子宫颈癌...[阅读全文]
2022-09-01 08:53:05 人气:6701
佛山中医药文化馆体验活动启动,发现中医之美
原来中医药在生活中应用这么常见。”8月27日,位于佛山市图书馆的佛山中医药文化馆又迎来了一批新的客人,藏于馆内的百草园引起大家的热议...[阅读全文]
2022-08-31 09:32:55 人气:6932
南海区启动适龄女生HPV疫苗免费接种政策!
据南海区疾控中心消息,2022年9月起,广东将启动适龄女生HPV(人乳头瘤病毒)疫苗免费接种工作...[阅读全文]
2022-08-25 10:37:43 人气:10647
禅城区超50年医龄医师获颁证书
禅城区举行2022年中国医师节庆祝座谈会,为禅城20多位从医50年医生颁发纪念证书,营造尊医重医浓厚氛围...[阅读全文]
2022-08-23 16:09:23 人气:10309
佛山地铁3号线 | 南海广场站~叠滘站区间双线隧道顺利贯通
金秋九月,丹桂飘香,在这个收获的季节,佛山地铁3号线工程南海广场站~叠滘站区间(下文简称“南叠区间”)右线隧道于9月11日顺利贯通...[阅读全文]
2022-09-15 10:38:38 人气:1975
广湛高铁有重大进展!这些项目进入冲刺阶段!
广湛高铁湛江湾海底隧道盾构机攻克最大难关!广湛高铁湛江湾海底隧道“永兴号”盾构机顺利穿越湛江湾主航道...[阅读全文]
2022-09-15 10:25:56 人气:1858
顺德顺峰山公园实施停车收费后,这样停车最省钱→
提高停车场周转率,缓解停车难问题,顺峰山公园已实施停车收费管理,最大限度盘活停车位资源,...[阅读全文]
2022-09-15 09:00:45 人气:2382
广东新增终生禁驾79人,多半因这个行为导致
广东省道安办曝光“百日行动”以来的一批高风险运输企业、突出违法车辆、事故多发路段,并公布了新增的79名终生禁驾人员名单...[阅读全文]
2022-09-14 14:42:53 人气:1796
佛山车主速自查!这些信息变更,要及时换驾驶证!
第六十六条 有下列情形之一的,机动车驾驶人应当在三十日内到机动车驾驶证核发地或者核发地以外的车辆管理所申请换证...[阅读全文]
2022-09-14 14:20:28 人气:1911
顺德龙江交警查处一起醉驾+套牌+无证驾驶
酒驾、醉驾的驾驶员可谓是形形色色,所作所为“活久见”。近日,交警在开展夏季整治“百日行动”中,查获不少涉酒人员...[阅读全文]
2022-09-14 13:59:28 人气:1889
三水一环东路部分路段封闭施工,注意绕行!
三水一环东路部分路段封闭施工,注意绕行!9月14日-12月31日三水部分路段实行分段式围闭施工
请注意绕行!...[阅读全文]
2022-09-14 10:06:32 人气:2172
佛山司机大佬,这些防护要点请记牢!
为筑牢疫情防控防线切实保障司机朋友们健康严格防范新冠肺炎疫情通过道路货运渠道传播各位司机大佬这份防护指南请收下↓↓↓...[阅读全文]
2022-09-13 16:25:41 人气:2573
电动自行车上加篷,等于“扛着”隐患在骑车!
电动自行车加装遮阳篷(雨蓬)后,重心改变,迎风阻力增加,侧风时骑行更加不稳,加装遮阳篷(雨蓬)也导致车身高度和车重变化...[阅读全文]
2022-09-13 16:08:40 人气:2399
佛山司机即将年满60、70周岁的驾驶人,需注意这些事项!
《机动车驾驶证申领和使用规定》(公安部令第162号)第六十五条,年龄在60周岁以上的,不得驾驶大型客车、重型牵引挂车...[阅读全文]
2022-09-13 10:38:27 人气:3940
佛山领跑全国!看政务服务的“佛山速度”!
“企业少跑腿,代办我帮您!”走进佛山市行政服务中心的企业代办中心,专人办、协同办、网上办、全程办...[阅读全文]
2022-09-14 08:47:50 人气:5894
顺德区行政服务中心2022年中秋节放假通知
根据《国务院办公厅关于2022年部分节假日安排的通知》,顺德区行政服务中心于2022年9月10日至12日放假,共3天...[阅读全文]
2022-09-09 09:47:39 人气:5974
禅城区南庄镇行政服务中心对外服务时间有调整!
按照《佛山市政务服务数据管理局关于统一政务服务场所对外服务时间的通知》精神,为提升政务服务便利度...[阅读全文]
2022-09-05 14:29:45 人气:7186
佛山已有4人成功申领C6驾驶证!
新修订的《机动车驾驶证申领和使用规定》(公安部令第162号)正式实施,新增轻型牵引挂车准驾车型(C6),更好满足群众驾驶房车出游需求...[阅读全文]
2022-09-05 09:24:05 人气:6090
高明区居住证申领指引
公民离开其常住户口所在地,在我市居住地实际居住并办理居住登记满半年,符合有合法稳定就业、合法稳定住所、连续就读条件之一的...[阅读全文]
2022-09-02 09:02:21 人气:4581
顺德区居住证申领指引
公民离开其常住户口所在地,在我市居住地实际居住并办理居住登记满半年,符合有合法稳定就业、合法稳定住所、连续就读条件之一的...[阅读全文]
2022-09-02 08:55:22 人气:4358
[东方哲学] 一处不立 处处能立
一处不立 处处能立;亦即任何角度与立场都不立,任何角度与立场都能立;也即全然地、无条件地接纳与随机(缘)起用;云门禅三句:涵盖乾坤,截断众流,随波逐流...[阅读全文]
2022-06-08 08:31:38 人气:52565
获取深度世界真相信息的两种途径
人获取外部信息的最原始、最基础的方式就是感觉;感觉信息来源的最初端口就是感觉器官;感觉器官的阀域与自身承受力决定了人感知外部环境的上下极限...[阅读全文]
2022-06-08 08:26:00 人气:50492
物理学遇到意识素解(7)
如果一位值得信赖的朋友告诉你一些似乎可笑的事情,你会尝试着揣摩他或她可能的真实意思。值得信赖的物理学演示就告诉了我们某些看似荒谬的东西。因此,我们试图解释这些结果可能的真正意思。...[阅读全文]
2019-12-16 09:48:47 人气:39259
物理学遇到意识素解(6)
量子理论告诉我们,物理学正遇到意识方面的问题,原则上,由微观领域对这个问题的确证适用于一切范围。这里说的“一切”包括了整个宇宙。如果说哥白尼废黜了人类在宇宙中心的位置,那么量子理论是不是在以某种神秘的方式暗示,我们就是宇宙的中心?...[阅读全文]
2019-12-16 09:46:04 人气:27090
物理学遇到意识素解(5)
【双缝实验】包含着唯一的谜团。我们无法通过“解释”它是怎么工作的来解开这个谜团……在告诉它的作用原理的同时,我们也告诉了你整个量子力学的基本特性。...[阅读全文]
2019-12-16 09:43:47 人气:26771
物理学遇到意识素解(4)
物理学课程很少是按其历史发展的顺序写就的。但量子力学的入门课程是个例外。对学生来说,要看清楚为什么我们会接受一种与常识有激烈冲突的理论,就必须清楚物理学家们是如何在严酷的实验室观察事实面前从19世纪的自满中挣脱出来的。...[阅读全文]
2019-12-16 09:40:53 人气:27560
物理学遇到意识素解(3)
这是一位物理学家于1894年说的话,话音刚落下,就诞生了相对论和量子理论。现在物理学发展至今,围绕相对论和量子理论的争论仍然不绝于耳。...[阅读全文]
2019-12-16 09:33:13 人气:28660
物理学遇到意识素解(2)
对物理实在是由观察产生的这一现象的演示目前还只能在非常小的对象上进行。但随着时间的推移,科学的进步正在逐步证明,这种现象对越来越大的对象也是成立的。...[阅读全文]
2019-12-16 09:29:32 人气:28817
物理学遇到意识素解(1)
值得注意的是,要讲清楚什么是量子之谜,基本上无须涉及太多的物理学背景。那是不是有可能某个在量子理论方面未经多年训练的人就能提出新的见解?只有小孩子才会指出皇帝没穿衣服。...[阅读全文]
2019-12-16 09:27:08 人气:28730
为什么家居不宜挂太多红色装饰物?
健康平安人生,一定要认识和拥有3个贵人:西医(治标)、中医(治本)、易医(治根)。当西医不行就要找中医...[阅读全文]
2022-06-25 21:03:39 人气:66559
如何将一间旧厂房催旺吉运?
企业新入驻旧厂房,如何做到催旺吉运,达至丁财两旺的效果?这就需要风水的综合策划:大门口形象包装,出入口的八卦方位...[阅读全文]
2022-06-25 21:01:04 人气:70375
装修前规划风水,好处多多
现在越来越多的人认识科学风水的好处,看风水已经是很平常的事。在装修前,先邀请风水师前来勘察毛坯房环境...[阅读全文]
2022-06-25 20:58:23 人气:65275
三角形的办公室如何化解?
方正规整的办公室气场稳定,三角形或不规整的办公室气场混杂,卦位不全,锐气回冲,形成老总思维不定,判断能力减弱。将三角形地方加上屏风...[阅读全文]
2022-06-21 20:33:27 人气:67494
工厂机器为什么不能放在车间中心点
工厂老板由于对风水不熟悉,为了方便,将重型机器设备放在车间〈宅)中心。宅中心为太极点,玄空风水叫“五黄大煞”,只能静不能动,如遇某年的流年凶星飞临该位...[阅读全文]
2022-06-21 20:29:46 人气:64217
为什么家居阳台不宜放招阴绿植?
现在楼房许多是高层。如住在高层,地面绿植气场影响不到,在观赏阳台种些绿植是非常好的,可为宅内添加生机勃勃...[阅读全文]
2022-06-13 19:12:52 人气:63242
小孩晋考如何风水助力?
每年的小孩中考还是高考,牵动了多少家长的挂心,并为之使尽办法与招数。其实,风水的五行平衡,对人的记忆力判断力与智慧力有很大关系...[阅读全文]
2022-06-06 20:19:33 人气:64230
为什么老总办公室不能摆2张办公桌?
老总办公室摆2张桌子,除了老总办公桌外,多出一张桌子,或是股东,或是太太,无论摆在办公室那个方位,都对老总本人不利。宅有宅命,对应人卦,天无二日,地无二主,这种两张办公桌布置,气场混杂,造成思维紊乱。如将2张桌调为1张桌,就可提升老总决策准确率。...[阅读全文]
2022-06-06 19:27:44 人气:64039
情满中秋 福田祥菱礼惠香菱角
作为微卡界的杠把子,福田祥菱销量不断提升的同时,也始终坚持探寻与香菱角之间的关系,截止到2022年7月底,福田祥菱已经开展了多个“宠粉”行动,不断拉进与香菱角的...[阅读全文]
2022-09-06 20:17:15 人气:7736
汽车发出异响?原来跟它有关!
近日,家住南海小塘的赖先生准备开货车外出送货,当其启动车辆时却听到车辆传来明显的异响。赖先生心中纳闷...[阅读全文]
2022-09-03 09:44:34 人气:7492
承揽运输 大有用途 欧航优享版AR 200百城百场云端信赖之旅首站广州盛大启幕
伴随着科技发展和生活节奏普遍加快,越来越多的卡友开始利用碎片化时间来摄取咨询、娱乐休闲,直播迅速成为继“斗地主、看小说”之后卡友另一大心头好。针对卡友群体喜好的变化...[阅读全文]
2022-08-31 20:31:25 人气:7977
伪造证据主张租车补偿?法院开出高额罚单!
事故发生后,受损车辆事主将肇事方及保险公司诉至法院,并伙同汽修厂、租车公司伪造证据,要求赔偿车辆维修期间产生的租车费用损失...[阅读全文]
2022-08-22 16:11:00 人气:12919
商家交车时间一拖再拖,错过补贴时间还要车主掏钱?
张先生向某商家订购了一辆电动汽车,约定1个月内可以提车。签订认购书之后,张先生支付了2万元定金。认购书中约定,如果张先生不购买预订车辆...[阅读全文]
2022-08-22 14:58:50 人气:12604
佛山市民购买使用电动自行车,注意这6点!
大家在选购电动自行车时,要认准国标3C认证标志,选择证照齐全、售后有保障的商家购买车辆,注意索要有效票据并妥善保存...[阅读全文]
2022-08-11 11:03:35 人气:13029
新能源汽车购置税继续免征
国务院常务会议部署进一步扩需求举措,推动有效投资和增加消费。会议明确,延续免征新能源汽车购置税政策...[阅读全文]
2022-08-03 10:48:51 人气:14151
佛山车辆:轮胎花纹也会影响年检!
根据国家标准《机动车安全技术检验项目和方法》(GB38900-2020)的规定,在机动车年检时...[阅读全文]
2022-07-25 10:55:36 人气:15676
佛山市电动自行车上牌,有新变化啦!
以往市民预约电动自行车上牌,需要先通过“佛山市公安局”公众号或“佛山警邮合作服务号”完成视频普法学习并通过答题后...[阅读全文]
2022-07-25 08:19:32 人气:14939
澳大利亚技术移民移民
澳洲技术移民是为了引进海外人才,促进澳洲劳动力市场平衡和发展而推出的移民政策,不仅适用于国内有专业技能的技术人才,也适用于在澳留学生,且移民成本低...[阅读全文]
2022-07-07 22:07:38 人气:54801
加拿大BC省雇主担保移民
新政策自2015年1月1日起开始实施。新政后增加了SIRS打分系统,每月公布2次分数,达到此分数的要求的申请人将被移民局选中。因此只要你的职业在加拿大NOC职业列表或职业列表中...[阅读全文]
2022-07-07 22:03:09 人气:55202
美国eb3雇主担保移民
美国eb3雇主担保移民 Other works按照美国移民法,职业移民划分为五类。而EB-3就属于职业移民的第三优先。EB-3职业移民的第三优先类别包括熟练工人、学士学位持有人以及其它工人...[阅读全文]
2022-07-07 21:59:21 人气:53508
马来西亚永久居留(红卡)
PR是PermanentResident的英文缩写,中文是永久居留的意思。获得PR, 就是获得永久居留身份证。 马来西亚永久居留(红卡)是大马政府授予给外国人士的永久居留身份证...[阅读全文]
2022-07-07 21:41:23 人气:54907
佛山消委会:网络直播套路深,翡翠消费需谨慎!
秦女士浏览某购物网站时,发现某玉石直播间正在直播销售翡翠手镯,主播称该翡翠种水为冰种...[阅读全文]
2022-03-21 15:24:43 人气:65969
机器视觉人才供应链第一梯队:清远市万金目视科技有限公司
清远市万金目视科技有限公司,定位为机器视觉人才供应链第一供应商。首先,以基于机器视觉和深度学习的实战实训平台。为高职高专,大学,提供机器视觉实战实训的人才...[阅读全文]
2021-07-05 15:21:34 人气:99366
跨境电商脱口秀:炮哥刘智勇
炮哥的跨境电商六脉神剑理论、炮哥的跨境电商1357创业模型、炮哥的跨境电商行业快速传播方法论、炮哥的跨境电商合伙人模型...[阅读全文]
2021-07-03 20:33:52 人气:68728
建材家居短视频直播达人——陈宣平
建材家居短视频直播达人——陈宣平,2011年从事互联网行业,2012年进入建材行业媒体工作,主要负责新媒体事业部...[阅读全文]
2021-07-03 20:29:36 人气:93590
广东金麦福餐饮管理服务有限公司
广东金麦福餐饮管理服务有限公司有着多年来连锁经营、机关食堂承包、学校食堂承包、工厂食堂承包、厨房设计经验。致力于食堂承包经营管理...[阅读全文]
2021-07-03 20:25:31 人气:86253
颛孙宏鸽(净雨):书法艺术跨界探索与禅悟
颛孙宏鸽,法名净雨,圣贤名门之后裔,为颛孙子张第七十三代传人,祖籍山东省,中国著名作家、书画家,新闻工作者和社会活动者,公益热心人...[阅读全文]
2021-12-05 20:21:15 人气:71122

