顺德陈村镇产业发展规划系列服务项目采购更正公告(第一次)
一、项目基本情况
原公告的采购项目编号:440606-2022-05103
原公告的采购项目名称:陈村镇产业发展规划系列服务项目
首次公告日期:2022年05月18日
二、更正信息:
更正事项:采购文件
更正原因:
采购文件内容更正
更正内容:
1、采购文件中所有“生产性服务业”更正为“现代服务业”;
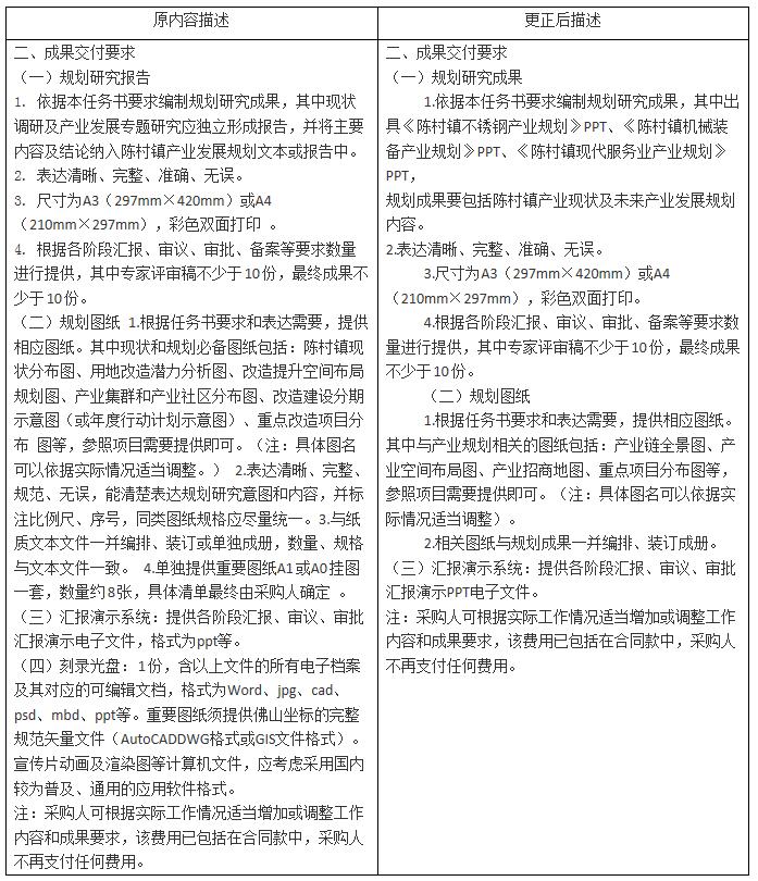
2、第8页中关于成果交付要求内容的更正如下:
其他内容不变
更正日期:2022年05月20日
三、其他补充事项
1.本项目采用电子系统进行招投标,请在投标前详细阅读供应商操作手册,手册获取网址:https://gdgpo.czt.gd.gov.cn/help/transaction/download.html。投标供应商在使用过程中遇到涉及系统使用的问题,可通过400-1832-999进行咨询或通过广东政府采购智慧云平台运维服务说明中提供的其他服务方式获取帮助。
2.供应商参加本项目投标,需要提前办理CA和电子签章,办理方式和注意事项详见供应商操作手册与CA办理指南,指南获取地址:https://gdgpo.czt.gd.gov.cn/help/problem/。
3.如需缴纳保证金,供应商可通过'广东政府采购智慧云平台金融服务中心'(http://gdgpo.czt.gd.gov.cn/zcdservice/zcd/guangdong/),申请办理投标(响应)担保函、保险(保证)保函。
4.本项目采用远程电子开标,参与本项目的响应供应商可登录云平台通过“开标大厅”进行开标签到及响应文件解密,签到需在开标时间前30分钟内完成。各供应商在参加开启以前须自行对使用电脑的网络环境、驱动安装、客户端安装以及数字证书的有效性等进行检测,确保可以正常使用。供应商须在响应文件提交截止时间前,将电子响应文件成功完整上传到云平台项目采购系统,且取得响应回执,响应文件在广东省政府采购网https://gdgpo.czt.gd.gov.cn/线上提交。
5.请供应商特别注意:供应商提供虚假材料谋取中标、成交的,中标或者成交后无正当理由拒绝与采购人签订合同的行为均属于违法行为,将被有关部门处以采购金额千分之五以上千分之十以下的罚款,列入不良行为记录名单,在一至三年内禁止参加政府采购活动,有违法所得的,并处没收违法所得,情节严重的,由工商行政管理机关吊销营业执照;构成犯罪的,依法追究刑事责任。
四、凡对本次公告内容提出询问,请按以下方式联系。
1.采购人信息
名 称:佛山市顺德区陈村镇经济发展办公室
地 址:陈村政和路1号陈村镇政府
联系方式:0757-23833342
2.采购代理机构信息
名 称:广东华禹工程咨询有限公司
地 址:广东省佛山市顺德区顺德区大良街道逢沙居委会萃智路1号车创置业广场1栋1009室
联系方式:0757-28090670/0757-28090671
3.项目联系方式
项目联系人:叶工、刘工
电 话:0757-28090670/0757-28090671
-
南海狮山镇南国桃园碧波湖(羊子岗水库)湖面水上运动经营权项目
-
南海狮山镇南国桃园鸭子湖引入文旅体验项目的经营权项目
-
新建深圳至南宁高铁珠三角枢纽机场至省界段项目甲供物资综合接地电缆采购招标公告
-
南海区北村水系流域水环境综合治理项目—石澎排涝泵站工程监理招标公告
-
原沙头三联食品厂物业改造项目施工招标公告
-
禅城莲塘排涝泵站工程设计招标公告
-
顺德区容桂、北滘、乐从、龙江生活垃圾中转站设备更新项目初步设计服务招标公告
-
佛山市临空经济区普通高中基础设施建设项目地基与基础检测招标公告
-
佛山市环两江先行区九江片两江流域沿线老旧小区改造项目工程设计招标公告
-
佛山市南海区西部片区排涝能力提升工程项目-丹灶镇东主涌劳边段排涝整治工程勘察设计招标公告
项目概况
桂城街道文翰二小厨房设备采购招标项目的潜在投标人应在广东省政府采购网https://gdgpo.czt.gd.gov.cn/获取招标文件,并于 2022年06月15日 09时30分 (北京时间)前递交投标文件。
一、项目基本情况
项目编号:FS2022(NH01)XZ0026
项目名称:桂城街道文翰二小厨房设备采购
采购方式:公开招标
预算金额:2,666,831.00元
采购需求:
合同包1(桂城街道文翰二小厨房设备采购):
合同包预算金额:2,666,831.00元
本合同包不接受联合体投标
合同履行期限:合同签订后,中标人接采购人通知进场之日起 60 日历天内完成供货、安装、调试并验收合格,并交付采购人使用。
二、申请人的资格要求:
1.投标供应商应具备《政府采购法》第二十二条规定的条件,提供下列材料:
1)具有独立承担民事责任的能力:在中华人民共和国境内注册的法人或其他组织或自然人,投标(响应)时提交有效的营业执照(或事业法人登记证或身份证等相关证明)副本复印件;
2)有依法缴纳税收和社会保障资金的良好记录:提供投标截止日前6个月内任意1个月依法缴纳税收和社会保障资金的相关材料。如依法免税或不需要缴纳社会保障资金的,提供相应证明材料;
3)具有良好的商业信誉和健全的财务会计制度:提供2020或2021年度财务状况报告或基本开户行出具的资信证明或财政部门认可的政府采购专业担保机构出具的担保函,成立不足一年的单位可提供投标截止日前上一月份财务会计报表;
4)履行合同所必需的设备和专业技术能力:按投标(响应)文件格式填报设备及专业技术能力情况;
5)参加采购活动前3年内,在经营活动中没有重大违法记录:参照投标(报价)函相关承诺格式内容。重大违法记录,是指供应商因违法经营受到刑事处罚或者责令停产停业、吊销许可证或者执照、较大数额罚款等行政处罚。(较大数额罚款按照发出行政处罚决定书部门所在省级政府,或实行垂直领导的国务院有关行政主管部门制定的较大数额罚款标准,或罚款决定之前需要举行听证会的金额标准来认定); 6)法律、行政法规规定的其他条件:须提供书面声明,格式自定。
2.落实政府采购政策需满足的资格要求:
合同包1(桂城街道文翰二小厨房设备采购)落实政府采购政策需满足的资格要求如下:
无,本采购包不属于专门面向中小企业采购的项目。本项目的中小企业划分标准所属行业为:工业。
3.本项目的特定资格要求:
合同包1(桂城街道文翰二小厨房设备采购)特定资格要求如下:
(1)供应商未被列入“信用中国”网站(www.creditchina.gov.cn)“记录失信被执行人或重大税收违法案件当事人名单”记录名单;不处于中国政府采购网(www.ccgp.gov.cn)“政府采购严重违法失信行为信息记录”中的禁止参加政府采购活动期间。(以采购代理机构于投标(响应)截止日当天在“信用中国”网站(www.creditchina.gov.cn)及中国政府采购网(http://www.ccgp.gov.cn/)查询结果为准,如相关失信记录已失效,供应商需提供相关证明资料)。
(2)单位负责人为同一人或者存在直接控股、管理关系的不同供应商,不得同时参加本采购包投标(响应)。为本采购包提供整体设计、规范编制或者项目管理、监理、检测等服务的供应商,不得再参与本采购包投标(响应)。投标(报价)函相关承诺要求内容。
(3)本采购包不接受联合体投标。
三、获取招标文件
时间: 2022年05月20日 至 2022年05月27日 ,每天上午 00:00:00 至 12:00:00 ,下午 12:00:00 至 23:59:59 (北京时间,法定节假日除外)
地点:广东省政府采购网https://gdgpo.czt.gd.gov.cn/
方式:在线获取
售价: 免费获取
四、提交投标文件截止时间、开标时间和地点
2022年06月15日 09时30分00秒 (北京时间)
地点:广东省政府采购网https://gdgpo.czt.gd.gov.cn/
五、公告期限
自本公告发布之日起5个工作日。
六、其他补充事宜
1.本项目采用电子系统进行招投标,请在投标前详细阅读供应商操作手册,手册获取网址:https://gdgpo.czt.gd.gov.cn/help/transaction/download.html。投标供应商在使用过程中遇到涉及系统使用的问题,可通过400-1832-999进行咨询或通过广东政府采购智慧云平台运维服务说明中提供的其他服务方式获取帮助。
2.供应商参加本项目投标,需要提前办理CA和电子签章,办理方式和注意事项详见供应商操作手册与CA办理指南,指南获取地址:https://gdgpo.czt.gd.gov.cn/help/problem/。
3.如需缴纳保证金,供应商可通过'广东政府采购智慧云平台金融服务中心'(http://gdgpo.czt.gd.gov.cn/zcdservice/zcd/guangdong/),申请办理投标(响应)担保函、保险(保证)保函。
/
七、对本次招标提出询问,请按以下方式联系。
1.采购人信息
名 称:佛山市南海区桂城街道办事处
地 址:佛山市南海区桂城街道南港路10号
联系方式:0757-86762281
2.采购代理机构信息
名 称:广东信诚招标代理咨询有限公司
地 址:广州市越秀区德政北路538号17楼1708
联系方式:020-83224833
3.项目联系方式
项目联系人:石小姐
电 话:020-83224833
“学习强国”禅城融媒号正式上线,打通宣传群众、服务群众“最后一公里”
讲好禅城故事、传播禅城声音、展示禅城形象。5月17日,“学习强国”禅城融媒号正式上线,这标志着禅城区新闻宣传工作迈入新起点,不仅满足广大干部群众个性化、智能化、便捷化的学习要求,连接党心和民心,同时向外界打开了一扇展示禅城美好形象的新窗口。
禅城融媒号设置5大版块,将依托“学习强国”学习平台传播优势,提升禅城主流媒体的传播力、引导力、影响力、公信力,展示禅城经济社会、改革发展成就。
接下来,禅城将推出“学习强国”文旅惠民活动,同时利用“学习强国”禅城融媒号主题公交车,积极打通宣传群众、服务群众的“最后一公里”。
设立五大版块 全方位传播城市形象
“学习强国”禅城融媒号是由中共佛山市禅城区委宣传部牵头组建运营专班,由禅城融媒体中心负责稿件采编和资源整合。
禅城融媒号共设置5大版块,分别为创新强核、智慧禅城、秀美禅城、民生实事、最佛山。立足“学习强国”阵地,该融媒号将利用音视频、图文等多种形式,努力为全区广大党员干部群众提供权威资讯,并对外展示禅城区政治、经济、文化、社会、生态建设方面的发展成果和典型经验,充分提升禅城的城市影响力。
“创新强核”版块 将聚焦区委、区政府重点工作,坚持供需两端发力,突出科技创新驱动,对禅城区立足新发展阶段、贯彻新发展理念、构建新发展格局、高质量发展、经验探索等方面进行集中展示。
“智慧禅城”版块 将聚焦禅城智慧化基层社会治理、完善社会治理体制、创新社会治理方式、提升社会治理效能,营造共建共治共享社会治理格局以及各方面的便民服务的实践探索。基层单位贯彻落实中央和省委决策部署要求,在全面建设社会主义现代化国家新征程中积极推进改革发展的实践探索。
“秀美禅城”版块 主要聚焦禅城美丽风光,集中展示禅城生产空间集约高效、生活空间宜居适度、生态空间山清水秀,岭南文脉古韵、现代城市风貌、全域旅游、美丽乡村,“小而美好而精”的全景城市等方面的实践经验。
“民生实事”版块 展示禅城4个镇街经济社会发展风采,突出镇街在各方面的独特魅力;各学校教师的慕课视频以及师生开展社会实践等公益活动和社团活动内容;聚焦经济社会发展、乡村振兴、基层治理等方面的先进人物事迹,普通人的感人故事,充分展现核心城区先进人物的精神面貌。
“最佛山”版块 展示禅城非物质文化遗产、禅城美食、功夫文化等方面佛山特有的城市名片;展现镇街历史文化古迹、红色景点、岭南民俗文化等。
提升理论水平 凝聚奋力前行力量
一直以来,禅城区坚持借助学习强国平台,奋力讲好禅城故事,以“最佛山”“最便捷”“最中心”“最活力”“最平安”“最幸福”六个“最”为优势和目标,不断做好推广使用工作,为市民营造“时时能学、处处能学”全域学习条件和良好氛围。
如今,“学习强国”学习平台已成为禅城区广大党员干部群众学理论、增知识、长才干的“指尖加油站”和展示禅城最佛山最活力中心城区城市形象的重要窗口。
据统计,禅城全区“学习强国”学习平台注册人数超10万人,直接或间接参与供稿的通讯员超300人。全区累计宣传推介80名季度“学习之星”、180名月度“学习之星”。全区党员个人积分超5万分的已有5000人。与此同时,禅城区在“学习强国”学习平台累计供稿超万篇,近5000篇被广东平台采纳,近300篇被全国平台采用。
禅城区委常委、宣传部部长王礼锋表示,禅城融媒号上线,将展示真实、立体、全面的禅城,传播禅城好声音,讲好禅城“奋进新征程、建功新时代”的好故事,让党的创新理论“飞入寻常百姓家”,推动党史学习教育常态化长效化,在服务群众中更好地强信心、暖人心、聚民心。
以禅城融媒号上线为契机,禅城将紧紧围绕“举旗帜、聚民心、育新人、兴文化、展形象”使命任务,聚焦落实党中央决策和省委“1+1+9”工作部署,锚定市委“515”高质量发展战略目标,不断增强佛山禅城的文化软实力、竞争力、影响力,围绕“六城”建设,高标准推进新时代文明实践中心、融媒体中心和禅城融媒号的深度融合和建设,引领广大党员干部群众埋头苦干,勇毅前行,不断助力推动禅城高质量发展。
市委宣传部副部长方华刚也表示,禅城区在推动“学习强国”推广使用工作走在全市前列,党员群众学习使用率高、稿件采用率高、推广活动丰富多彩。希望禅城区高度重视禅城融媒号的建设,通过整合资源,配强队伍,推动禅城融媒号办出特色、办出水平,进一步推动“学习强国”学习平台成为全区党员干部群众的“学习掌中宝”。
加大推广力度 引领“全民学习”热潮
为进一步推广使用“学习强国”学习平台,助力“全民学习”,打造“到佛山,逛禅城,品岭南”的品牌影响力,“学习强国”禅城融媒号联合梁园、南风古灶、紫南文化旅游区面向全国推出“学习强国”禅城文旅惠民活动。
即日起到年底,凡是“学习强国”总分达到50000分的游客都可凭本人“学习强国”APP和有效身份凭证免费畅游梁园、南风古灶、紫南欢乐谷。
佛山市南风古灶旅游发展有限公司总经理张滢表示,近年来,南风古灶举办的活动多次登上“学习强国”学习平台,既推广景区形象,也让陶文化等非遗文化在全国范围内传播开来。今后将充分利用禅城融媒号,助力提升佛山城市形象。
为打通宣传群众、服务群众的“最后一公里”,禅城将利用禅城融媒号主题公交车,推广“学习强国”学习平台。记者留意到,主题公交车车身和车厢内不仅印有“学习强国”的宣传标语,每个座位后面还附有二维码,方便市民“扫一扫”“学一学”,车厢内还有学习资料,方便市民随时看、随时学。
“我们选择了113、135这两条途经人员密集区域的公交车作为主题宣传车,希望能让更多市民接触到、利用好‘学习强国’学习平台。”佛山市粤运公共交通有限公司党委副书记、总经理周俊巍表示,主题宣传车的车长从公司1300多名车长中优选而出,将由“中国好人”“广东省五一劳动奖章”获得者吴惠萍,以及“佛山市最美家庭”、多次在疫情中冲锋一线的李庆德驾驶,传播文明榜样力量。
当天活动现场还举行了《我家的“人世间”禅城抗疫“三部曲”》书籍首发活动,同时上线了佛山市“学习强国”学习平台知识竞赛暨全民争当“学习达人”活动。
据悉,禅城区新时代文明实践中心、区委宣传部和区文明办联合有关媒体推出了禅城抗疫版“人世间”上中下三部曲——《孤勇者》《人世间》《都挺好》,三部曲总播放量和阅读量超1000万。
微信
新浪微博
QQ空间
QQ好友
豆瓣
Facebook
Twitter
