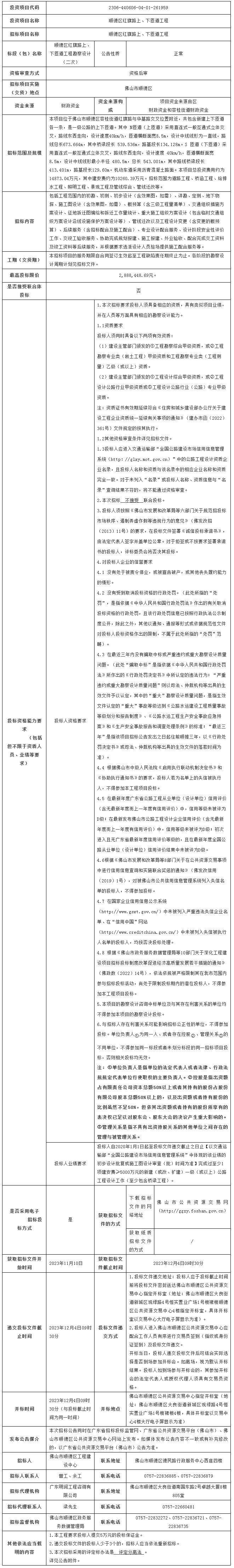
佛山市三水区大塘化工园区化工安全技能实训基地建设项目竞争性磋商公告
项目概况
佛山市三水区大塘化工园区化工安全技能实训基地建设项目采购项目的潜在供应商应在广东省政府采购网https://gdgpo.czt.gd.gov.cn/获取采购文件,并于 2023年11月23日 10时00分 (北京时间)前提交响应文件。
一、项目基本情况
项目编号:FSYC-23JC049
项目名称:佛山市三水区大塘化工园区化工安全技能实训基地建设项目
采购方式:竞争性磋商
预算金额:1,950,000.00元
采购需求:
合同包1(佛山市三水区大塘化工园区化工安全技能实训基地建设项目):
合同包预算金额:1,950,000.00元
本合同包不接受联合体投标
合同履行期限:自合同签订生效后60日历天内完成供货、安装调试并验收合格交付
二、申请人的资格要求:
1.投标供应商应具备《中华人民共和国政府采购法》第二十二条规定的条件,提供下列材料:
1)具有独立承担民事责任的能力:在中华人民共和国境内注册的法人或其他组织或自然人,投标(响应)时提交有效的营业执照(或事业法人登记证或身份证等相关证明)扫描件。分支机构投标的,须提供总公司和分公司营业执照扫描件,总公司出具给分支机构的授权书。
2)有依法缴纳税收和社会保障资金的良好记录:提供下列材料之一:(1)提供投标截止日前6个月内任意1个月依法缴纳税收和社会保障资金的相关材料。如依法免税或不需要缴纳社会保障资金的,提供相应证明材料;(2)提供《政府采购供应商资格信用承诺函》(格式见磋商公告附件)。
3)具有良好的商业信誉和健全的财务会计制度:提供下列材料之一:(1)提供2022年度的财务状况报告,财务状况报告须由第三方会计师事务所出具,并能清晰显示第三方会计师事务所的印章和注册会计师签字盖章,且能反映审计结论。(2)基本开户银行出具的资信证明(要求:提供投标截止日前6个月内(含投标截止时间当月)任意1个月出具的资信证明。如资信证明不能体现基本开户账户的,应另附开户许可证(无开户许可证的,可提供由银行开具的《基本存款账户信息》(公户账户主档)或其他相关证明资料)(3)财政部门认可的政府采购专业担保机构出具的投标担保函。(4)提供《政府采购供应商资格信用承诺函》(格式见磋商公告附件)。
4)履行合同所必需的设备和专业技术能力:提供具备履行合同所必须的设备和专业技术能力的证明资料或提供声明函(格式自拟)。
5)参加采购活动前3年内,在经营活动中没有重大违法记录:参照投标(报价)函相关承诺格式内容。 重大违法记录,是指供应商因违法经营受到刑事处罚或者责令停产停业、吊销许可证或者执照、较大数额罚款等行政处罚。(根据财库〔2022〕3号文,“较大数额罚款”认定为200万元以上的罚款,法律、行政法规以及国务院有关部门明确规定相关领域“较大数额罚款”标准高于200万元的,从其规定)
2.落实政府采购政策需满足的资格要求:
合同包1(佛山市三水区大塘化工园区化工安全技能实训基地建设项目)落实政府采购政策需满足的资格要求如下:
本项目为专门面向中小企业采购项目。中小企业具体标准根据《工业和信息化部、国家统计局、国家发展和改革委员会、财政部关于印发中小企业划型标准规定的通知》(工信部联企业〔2011〕300号)文件进行划分;监狱企业根据(财库〔2014〕68号)的规定;残疾人福利性单位根据(财库〔2017〕141号)的规定。提供有效的中小企业声明函(或残疾人福利性单位声明函或监狱企业证明文件),否则不予认定。本项目标的按照《中小企业划分标准规定》(工信部联企业[2011]300号)划分行业为:工业。
3.本项目的特定资格要求:
合同包1(佛山市三水区大塘化工园区化工安全技能实训基地建设项目)特定资格要求如下:
(1)供应商未被列入“信用中国”网站(www.creditchina.gov.cn)“记录失信被执行人或重大税收违法案件当事人名单”记录名单;不处于中国政府采购网(www.ccgp.gov.cn)“政府采购严重违法失信行为信息记录”中的禁止参加政府采购活动期间。(以采购代理机构于投标(响应)截止时间当天在“信用中国”网站(www.creditchina.gov.cn)及中国政府采购网(http://www.ccgp.gov.cn/)查询结果为准,如相关失信记录已失效,供应商需提供相关证明资料)。
(2)单位负责人为同一人或者存在直接控股、 管理关系的不同供应商,不得同时参加本采购项目(或采购包) 投标(响应)。 为本项目提供整体设计、 规范编制或者项目管理、 监理、 检测等服务的供应商, 不得再参与本项目投标(响应)。 投标(报价) 函相关承诺要求内容。
(3)本项目不接受联合体投标。
三、获取采购文件
时间: 2023年11月10日 至 2023年11月17日 ,每天上午 00:00:00 至 12:00:00 ,下午 12:00:00 至 23:59:59 (北京时间,法定节假日除外)
地点:广东省政府采购网https://gdgpo.czt.gd.gov.cn/
方式:在线获取
售价: 免费获取
四、响应文件提交
截止时间: 2023年11月23日 10时00分00秒 (北京时间)
地点:广东省政府采购网https://gdgpo.czt.gd.gov.cn/
五、开启
时间: 2023年11月23日 10时00分00秒 (北京时间)
地点:广东省政府采购网https://gdgpo.czt.gd.gov.cn/
六、公告期限
自本公告发布之日起3个工作日。
七、其他补充事宜
1.本项目采用电子系统进行招投标,请在投标前详细阅读供应商操作手册,手册获取网址:https://gdgpo.czt.gd.gov.cn/help/transaction/download.html。投标供应商在使用过程中遇到涉及系统使用的问题,可通过020-88696588进行咨询或通过广东政府采购智慧云平台运维服务说明中提供的其他服务方式获取帮助。
2.供应商参加本项目投标,需要提前办理CA和电子签章,办理方式和注意事项详见供应商操作手册与CA办理指南,指南获取地址:https://gdgpo.czt.gd.gov.cn/help/problem/。
3.如需缴纳保证金,供应商可通过'广东政府采购智慧云平台金融服务中心'(http://gdgpo.czt.gd.gov.cn/zcdservice/zcd/guangdong/),申请办理投标(响应)担保函、保险(保证)保函。
4.供应商应从广东省政府采购网(https://gdgpo.czt.gd.gov.cn/)上广东政府采购智慧云平台(以下简称“云平台”)的政府采购供应商入口进行免费注册后,登录进入项目采购系统完成项目响应登记并在线获取磋商文件(未按上述方式获取磋商文件的供应商,其响应资格将被视为无效)。
5.请投标/报价人按“远程开标”有关要求,在投标/报价截止时间前上传加密的电子投标/报价文件,未按要求上传的将视为自动放弃投标/报价。
6.在开标/唱价截止时间前,请各投标/报价人核实并确认填写授权代表的姓名与手机号码,若因填写的授权代表信息有误而导致的不良后果,由供应商自行承担。
7.开标/唱价时,供应商应当使用编制本项目(采购包)电子投标/报价文件时加密所用数字证书开始解密,在规定的解密时限内完成。各供应商在参加开标/唱价之前须自行对使用电脑的网络环境、驱动安装、客户端安装以及数字证书的有效性等进行检测,确保可以正常使用。
8.在谈判/磋商期间,报价人未按要求在云平台“等候大厅”填写/响应谈判/磋商承诺和报价而导致的不良后果,由报价人自行承担。
9.PDF版采购文件与WORD版采购文件如有不一致的,以PDF版采购文件为准。
八、凡对本次采购提出询问,请按以下方式联系。
1.采购人信息
名 称:佛山市三水区化工园管理局
地 址:广东省佛山市三水区塘西大道大塘新材料产业园展厅办公区
联系方式:0757-87261982
2.采购代理机构信息
名 称:佛山易采工程项目管理有限公司
地 址:佛山市三水区云东海街道德兴北路2号雅湖半岛3期20座105号
联系方式:13318362426
3.项目联系方式
项目联系人:谭小姐
电 话:13318362426


不要过早
对孩子进行过强柔韧训练!
近期
教育部对艺术类校外培训
做出“五不要”提醒
针对舞蹈、体育等
以身体训练为主
较易出现伤害风险的培训活动
提醒各位家长
校外培训安全“五不要”
↓↓↓
01、不要在无安全保障的情况下进行培训
孩子培训需要相关专业防护。在亮面瓷砖和水泥地等场地进行训练、未充分热身整理进行训练、无保护进行高危险性训练、疲劳状态下训练等,会增加孩子受伤风险,应该避免。
02、不要过早对孩子进行过强柔韧训练
孩子身体发育过程有不同阶段,需科学练习。过早过强的柔韧性训练可能产生孩子器官发育不良、肌肉发育缺陷等问题。
03、不要过度对脊椎和腰部做外力挤压
孩子存在个体成长差异,过度进行外界受力、按压、拉伸等关节、脊椎、韧带训练,可能发生骨骼错位变形、关节疼痛等,严重的会影响骨骼生长和发育。
04、不要做过高难度系数的训练
练习身体腾空翻转、下腰、掰腿、劈叉等动作需有系统化的专业训练基础,并在专业人员指导和成人看护下进行,不适合初学者和非专业人士。专家建议未满10周岁的儿童慎做“下腰”等脊椎、腰部身体训练,避免出现伤害。
05、不要让孩子练习与身心健康不符的内容
教学表演内容应符合不同年龄段孩子的身心发展特点,所选作品避免出现暴力、血腥、色情等少儿不宜的内容,要积极培育孩子向上向善向美的力量。
再次提醒广大家长朋友们,要理性看待校外培训,根据孩子自身兴趣爱好、年龄特点、身体状况等,综合考虑是否参加培训,或选择哪种培训项目。不盲目、不跟风,要随时关注孩子身体情况,如有不适切勿勉强坚持。
要选择合规的培训机构,看机构办学许可和营业执照是否齐全,师资队伍和课程教学是否规范,场地设施是否安全合格等,务必选择正规机构,为孩子的身心健康多一份安全保障。
孩子的健康成长
你我共同守护!
微信
新浪微博
QQ空间
QQ好友
豆瓣
Facebook
Twitter




























































































































































