顺德区北滘镇麦家沙涌还建工程施工招标公告
时间:2024-01-03 人气:1533 来源:佛山市公共资源交易信息化综合平台 作者:
概述:本次招标公告同时在广东省招标投标监管网、广东省公共资源交易平台(佛山市)、佛山市顺德区公共资源交易中心网站发布。公告内容和时间不一致时......
(声明: 网站所收集的部分公开资料来源于互联网,转载的目的在于传递更多信息及用于网络分享,并不代表本站赞同其观点和对其真实性负责,也不构成任何其他建议。本站部分作品是由网友自主投稿和发布、编辑整理上传,对此类作品本站仅提供交流平台,不为其版权负责。如果您发现网站上有侵犯您的知识产权的作品,请与我们取得联系,我们会及时修改或删除。 )
分享
微信
新浪微博
QQ空间
QQ好友
豆瓣
Facebook
Twitter
取消
资讯
招标
招聘
租售
美食
房产
展会
广佛
企业
积金
社保
户口
教育
特色
旅游
酒店
医疗
交通
办证
书院
代运营
风水
车辆
图片
移民
产业
综合体
市场
网红
画展
三水南山镇聚焦新业态,关心呵护新就业形态劳动者
为认真贯彻落实习近平总书记重要指示批示精神和党中央决策部署,推动新就业形态劳动者工会工作取得积极成效...[阅读全文]
2024-01-03 10:16:49 人气:1207
佛山首个中国田径协会认证的A1类全马赛事在顺德容桂举行
佛山首个中国田径协会认证的A1类全马赛事——万和·2024顺德容桂环岛马拉松燃情开跑,13000名参赛选手齐聚顺德区容桂街道...[阅读全文]
2024-01-03 10:02:14 人气:1505
元旦假期佛山市推出丰富多彩活动
伴随夜幕降临,三龙湾游船再度启动水上跨年玩唱会航班,游船在东平河缓缓滑行,船上彩灯齐挂,500多名游客手牵写着新年愿望的气球...[阅读全文]
2024-01-03 10:01:19 人气:1260
佛山城市品质提升打擂台(第二期)十大优秀项目公布
“家门口的大桥通车了,平时外出方便很多,还带动我们村陶瓷运输产业的发展。”凤翔大桥通车近一年,禅城区南庄镇上元村的村民受益良多...[阅读全文]
2024-01-03 10:01:17 人气:1211
佛山高明2024新春嘉年华系列活动启动
2024高明新春嘉年华系列活动正式拉开帷幕。嘉年华以“龙耀沧江 烟火高明”为主题,陆续在全区开展20余项文旅活动,满足广大群众过节需求...[阅读全文]
2024-01-03 10:00:57 人气:1342
禅城南庄行走秀美水乡 领略乡村蝶变
“我每年都会参加村举办的徒步(长跑)活动。今年徒步两村联合举办,参加人数更多。”20多岁的紫南村民陆先生叫来三两好友一起在新年第一天徒步...[阅读全文]
2024-01-03 09:59:50 人气:1635
佛山禅城南庄镇南庄村举办崇文丰收节
2023年12月30日,南庄镇南庄村举办首届“渔开南庄·竞标争先”崇文丰收节,以实际行动推动“百千万工程”落地生根,喜迎2024年到来...[阅读全文]
2024-01-03 09:59:23 人气:1739
广东省第五届宠物文化节在乐平镇开幕
赋能产业新业态,助力“百千万工程”。12月30日,广东省第五届宠物文化节暨酷贝e族首届宠物欢乐节在乐平镇开幕。为期3天的宠物文化盛宴中...[阅读全文]
2024-01-03 09:59:06 人气:1286
佛山禅城动能转换引领“禅城之变”
2023年,禅城全区上下深入贯彻上级部署,全力打造“佛山之心”、奔赴“六最”现代化禅城,努力实现从中心城区到城市中心的重大跨越...[阅读全文]
2024-01-03 09:29:40 人气:1701
佛山禅城激活“就业力” 撬动“大民生”
2023年以来,借助佛山市打造公共就业服务提升示范项目的契机,禅城区以空前力度、硬核举措,重点打造“ 多、快、好、省”的高质量就业服务体系...[阅读全文]
2024-01-03 09:29:08 人气:1361
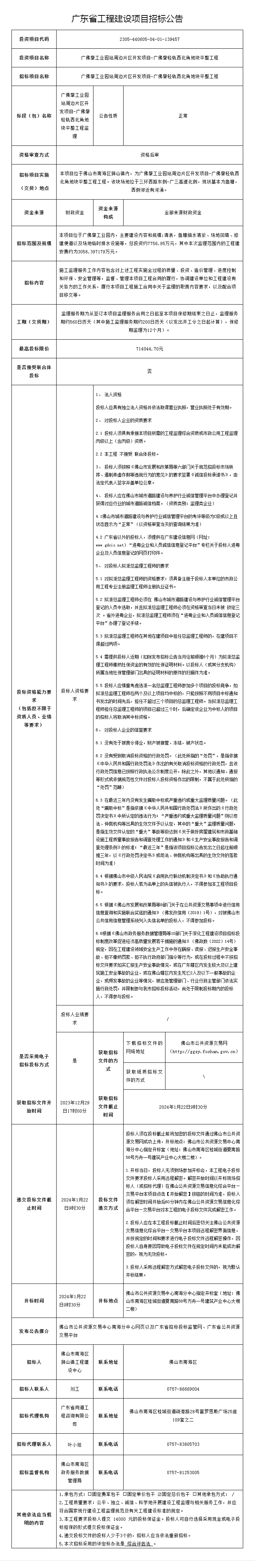
广佛肇工业园站周边片区开发项目-广佛肇轻轨西北角地块平整工程监理招标公告
本项目位于佛山市南海区狮山镇内,为广佛肇工业园站周边片区开发项目-广佛肇轻轨西北角地块平整工程工程。该块场地位于三环西路东侧-广三高速北侧...[阅读全文]
2024-01-03 12:02:01 人气:2794
佛山市禅城区南庄镇佛山一环以西、季华西路以南地块(二)公开竞租公告
佛山禅城水乡新城物业管理有限公司定于2024年1月10日上午10:00于佛山市禅城区南庄镇公共资源交易所开标室...[阅读全文]
2024-01-03 10:20:49 人气:2126
禅城女主新社屋 (高厅)资产处置(第二次)竞投公告
佛山市禅城区南庄镇上元村村民委员会拟对新社屋 (高厅)资产进行处置,通过公开竞投确定中标人负责拆除佛山市禅城区南庄镇上元村新社107号新社屋...[阅读全文]
2024-01-03 10:20:47 人气:2867
高明明城镇A区域(含经营权、房屋租金)烟花爆竹零售点经营权项目竞投公告
佛山市万亩稻田产业园建设有限公司受佛山市高明区明城镇应急管理办公室(以下简称:招标人)委托,定于2024年1月10日上午9时30分...[阅读全文]
2024-01-03 10:17:02 人气:2777
高明明城镇B区域(自行选址)烟花爆竹零售点经营权项目竞投公告
佛山市万亩稻田产业园建设有限公司受佛山市高明区明城镇应急管理办公室(以下简称:招标人)委托,定于2024年1月10日上午10时30分(北京时间)...[阅读全文]
2024-01-03 10:16:51 人气:3052
广佛肇工业园站周边片区开发项目-广佛肇轻轨西北角地块平整工程招标公告
本工程为广佛肇工业园站周边片区开发项目—广佛肇轻轨西北角地块平整工程,核心场地完成整平面平均标高在5.2m 左右(1985 国家高程系统)...[阅读全文]
2024-01-02 11:23:39 人气:2098
顺德区第一联围水体综合整治工程--桂畔海水上立交工程施工总承包招标公告
本项目为顺德区第一联围水体综合整治工程--桂畔海水上立交工程施工总承包,包括桂畔海人工河箱涵主体、箱涵地基处理及其配套设备;东、西景观桥主体...[阅读全文]
2024-01-02 11:17:54 人气:1837
佛山市第一人民医院三水院区(一期)建设项目全过程造价咨询服务招标公告
项目建设地址位于佛山市三水区乐平镇政府西北侧(佛山市第一人民医院附属乐平医院西侧地块)。本期工程用地面积约88150.75平方米...[阅读全文]
2024-01-02 11:14:37 人气:3010
佛山南海广弘创汇湾总部产业基地项目监理招标公告
4.1 法人资格 投标人应具有独立法人资格并依法取得营业执照,营业执照处于有效期。 4.2 对投标人企业的资质要求 4.2.1 投标人须具有承接本工程监理所需的工程监理综合资质或房屋建筑工程监理甲级资质...[阅读全文]
2024-01-02 11:01:48 人气:1449
佛山南海广弘创汇湾总部产业基地项目施工总承包招标公告
4.1 法人资格 投标人应具有独立法人资格并依法取得营业执照,营业执照处于有效期。 4.2 对投标人企业的资质要求 4.2.1 投标人须具有承接本工程所需的建筑工程施工总承包一级(或以上)资质...[阅读全文]
2024-01-02 10:52:10 人气:2055
2024年佛山市高明区公开招聘教师(第二场)公告
佛山市高明区面向全国公开招聘教师93名,属事业编制(公益一类)工作人员。现将有关事项公告如下:...[阅读全文]
2023-12-29 09:53:13 人气:3913
佛山市三水云东海创智城产业发展有限公司员工招聘公告
佛山市三水云东海创智城产业发展有限公司(以下简称“创智城公司”)于2018年4月18日挂牌经营,注册资本为590万元...[阅读全文]
2023-12-28 15:45:07 人气:3984
广东西南投资控股有限公司下属企业办事员招聘公告
广东西南投资控股有限公司(以下简称:西控公司)下属企业因业务发展需要,诚向社会公开招聘工作人员5名。有关事项如下:...[阅读全文]
2023-12-28 10:15:25 人气:3617
佛山市三水西江发展投资有限公司招聘工作人员公告
招聘对象为普通高校毕业生。其中,国内普通高校2023年应届毕业生(非在职)须于2023年12月31日以前取得相应毕业证书、学位证书...[阅读全文]
2023-12-27 10:30:08 人气:4752
佛山市禅城实验高级中学招聘高中数学教师
有意应聘且符合条件者请将求职材料的电子版(含个人简历、近照、学历学位证书、教师资格证、普通话测试等级证书、获奖证书等)...[阅读全文]
2023-12-26 10:32:55 人气:3803
佛山科学技术学院附属幼儿园招聘员工2名
具有中华人民共和国国籍,遵守我国宪法和法律,具有良好的品行和职业道德,严格遵守《会计法》等法律规章...[阅读全文]
2023-12-26 10:28:01 人气:3086
南海区西樵中心幼儿园听音湖分园招聘带班教师
40岁以下,大专或以上学历,具有教师资格证。身心健康,热爱幼教事业,有爱心、耐心和责任感,好学上进...[阅读全文]
2023-12-26 10:22:05 人气:4657
南海区丹灶金沙幼儿园公开招聘教师多名
1.热爱幼教事业,爱护幼儿,品德良好,身体健康,适宜从事幼教工作。2.学前教育或教育学等相关专业大专以上学历,具备教师资格证。...[阅读全文]
2023-12-26 10:17:41 人气:3394
顺德北滘镇公办幼儿园春季招聘教职人员多名
1.报名方式:实行网上报名,每人限报一个职位。2.报名时间:2023年12月25日9:00至12月29日17:00。...[阅读全文]
2023-12-26 10:07:54 人气:3445
佛山市机关幼儿园招聘带班教师
应聘人员请将简历、身份证、毕业证、学位证、幼儿园教师资格证、合同及社保清单等相关证明材料以电子版的形式发到幼儿园邮箱...[阅读全文]
2023-12-21 10:25:48 人气:3355
南海桂城街道广东夏西国际橡塑城B619物业租赁项目
租金收取方式:租金按月缴纳。在租赁期内,承租方必须于每月15日前足额缴纳当月的租金、综合设施配套服务费及上月的其它相关费用(如水、电费等)。租赁期内...[阅读全文]
2023-12-28 17:08:11 人气:3540
南海桂城街道橡塑城一期10号楼首、二层A10-5之一、之二(GZH0010)出租公告
租金收取方式:租金采用预付方式。租金每月一次收取,承租方应在每月初的10日前将当月租金一次性付清给招租方,且承租方须按银行托收的方式缴纳租金。租赁期内...[阅读全文]
2023-12-27 16:33:53 人气:3514
佛山市禅城区南庄文化服务公司公有物业竞租(2023年第1期)竞租公告
佛山市禅城区南庄文化服务公司定于2023年12月28日下午3:00于佛山市禅城区南庄镇公共资源交易所开标室...[阅读全文]
2023-12-21 19:28:51 人气:3777
2024年佛山市高明区明城镇公有资产招租项目(第二次) -招租公告
受委托,我司将对2024年佛山市高明区明城镇公有资产招租项目(第二次)商铺进行公开竞投招租,现就有关事项公告如下:...[阅读全文]
2023-12-21 19:13:51 人气:4718
佛山市禅城区南庄镇公有资产管理办公室公有物业竞租罗村沙公园基塘竞租公告
佛山市禅城区南庄镇公有资产管理办公室定于2023年12月25日-27日上午10:00,下午3:00于佛山市禅城区南庄镇公共资源交易所开标室...[阅读全文]
2023-12-16 10:43:29 人气:4315
南海大沥镇盐步老干活动中心外围二层建筑网上租赁竞投公告
竞投人通过网上交易系统提交的报价一经报出,不得撤回。在报价期间,竞投人可多次报价,首次报价不得低于起始价,每次加价的幅度不得小于交易方案规定的增价幅度...[阅读全文]
2023-12-11 16:49:11 人气:6041
南海大沥镇盐步竹岗(原竹岗仓库)商铺之四网上租赁竞投公告
租金收取方式:租金采用先交付后使用的方式,承租人于每月10日前向招租人缴清当月租金。租赁期内,租金每满一年在上一期租金基础上递增3%...[阅读全文]
2023-12-11 16:44:47 人气:5582
南海大沥工业大道45号厂房及空地网上租赁竞投公告
租金采用先交付后使用的方式,承租人于每月10日前向招租人缴清当月租金。租赁期内,租金每满一年在上一期租金基础上递增3%...[阅读全文]
2023-12-11 16:33:26 人气:4284
南海大沥镇黄海路怡海花园十八至二十一座11号铺网上租赁竞投公告
租金采用先交付后使用的方式,承租人于每月10日前向招租人缴清当月租金。租赁期内,租金每满一年在上一期租金基础上递增3%...[阅读全文]
2023-12-11 09:15:07 人气:5298
南海大沥镇黄海路怡海花园十八至二十一座12号铺网上租赁竞投公告
承租人于每月10日前向招租人缴清当月租金。租赁期内,租金每满一年在上一期租金基础上递增3%。首月装修期的租金按成交价的75%计收...[阅读全文]
2023-12-11 09:06:40 人气:4557
天气进入速冻模式,吃佛山特色火锅刚刚好!
世间火锅千千万,只有佛山的「清水打边炉」,原汁原味却又让人过“嘴”不忘。以一锅清水征服味蕾,除了食材够鲜够正,没有别的招数...[阅读全文]
2023-12-18 10:19:37 人气:7887
佛山特色美食都有那些推荐?
佛山,简称“佛”,别称禅城、佛山、三山、顺德、高明区等,广东省地级市,由佛山市管辖,地处珠江三角洲西部,东临顺德和番禺...[阅读全文]
2023-12-01 12:26:51 人气:9804
节后想清清肠道?来杯炒米茶,健脾和胃、祛痰燥湿……
中国的传统节日基本与“吃”有关,这是最能表达情感的方式之一。因此,我们常听到“每逢佳节胖三斤”的说法...[阅读全文]
2023-10-07 10:51:26 人气:12655
佛山高明万人濑粉节即将开幕!9.9元食正宗濑粉!
活动当天将推出高明濑粉VI视觉形象,举行《至味悠长》高明濑粉书籍暨赠书仪式,公布独具创意的高明百味濑粉和高明“明点”...[阅读全文]
2023-09-18 15:25:49 人气:11411
三水农村宅基地建房有新动向,选政府设计方案有奖补!
佛山市三水区拟出台新指引,指导农村宅基地建房。《佛山市三水区农村宅基地建房全流程审批管理办法(试行)(征求意见稿)》(下称“意见稿”)正在公示...[阅读全文]
2023-12-29 11:22:49 人气:4236
禅城朝安·珺府人才住房首批业主“领证”
朝安·珺府人才住房授牌仪式暨美好交付日活动在朝安·珺府展示中心举行,现场为首批业主代表发放房产证和“金钥匙”...[阅读全文]
2023-12-27 10:46:43 人气:3918
高明区岁末年初购房优惠补贴活动最新提示发布
为方便购房人申报2023年高明区岁末年初购房优惠补贴,即日起,符合补贴申报条件的购房人可通过“佛山扶持通”平台进行在线申报...[阅读全文]
2023-12-13 10:26:25 人气:4578
三水乐平兴发铝业人才公寓正式启用
12月9日,兴发铝业人才公寓揭牌暨首批人才入住仪式正式举行,这既是兴发铝业深入推进“人才强企”战略、真心真情服务人才的重要体现...[阅读全文]
2023-12-11 10:40:45 人气:4901
佛山高明购房优惠和补贴来了!快看→
参加活动的各房地产开发企业对意向购买其旗下新建商品住房项目的购房者推出额外优惠活动。购房者与参加活动的房企在签订...[阅读全文]
2023-12-04 10:53:26 人气:6113
佛山禅城区99套共有产权房开放申购
此次可申报房源位于南庄镇禅港东路71号世茂望樾花园六座2-26层,涵盖建面约92-142㎡的产品,房源单价在1.46-1.62万/㎡不等...[阅读全文]
2023-11-13 09:39:42 人气:5964
佛山市禅城区房地产开发项目办理商品房首次登记时间的公告
为配合《佛山市人民政府办公室关于修订佛山市新市民积分制服务管理办法的通知》(佛府办〔2018〕45号)的实施...[阅读全文]
2023-11-04 10:39:21 人气:5263
佛山禅城最大住宅小区改造动工!国企参与!打造15分钟便民生活圈!
惠景社区二期改造工程是佛山首个国企参与的老旧小区改造项目,在改造中引入佛山建发智城,以“政府主导+国企参与+片区有机更新+生态重塑+长效运营”理念...[阅读全文]
2023-11-02 11:03:59 人气:4632
佛山南海最新普通住房标准出炉!下调1345元/㎡!
按照国家税务总局、财政部、建设部《关于加强房地产税收管理的通知》(国税发〔2005〕89号)、广东省住房和城乡建设厅...[阅读全文]
2023-10-27 10:01:25 人气:4834
2023佛山金秋房博会人气旺,市民一站式看房好评连连
“我们准备在佛山买房安家,今天这趟来对了!”10月14日,在禅城工作的付先生与女友趁周末休息来到位于禅城岭南天地的2023佛山金秋房博会线下展会...[阅读全文]
2023-10-16 10:27:11 人气:5062
CCLE第六届中国教育后勤展览会圆满落幕!下一站,明年4月上海见!
本届展会期间,展览展示、嘉宾巡馆、系列论坛、供需对接、食韵校园品鉴打卡等精彩活动轮番上演,让大家领略了一场精彩绝伦的教育后勤行业盛会!...[阅读全文]
2023-12-09 20:39:03 人气:12356
2024第三届中国(济南)国际化工产业博览会
“2024第三届中国(济南)国际化工产业博览会”旨在加强化工全产业链对接交流合作,促进山东化工产业双招双引和产业链上下游协同发展...[阅读全文]
2023-12-06 09:08:42 人气:14096
2023工业安全与应急创新技术暨南海产品展览会举行
2023工业安全与应急创新技术暨南海产品展览会在南海国际会展中心举行,进一步推动南海区工业安全及应急技术创新发展...[阅读全文]
2023-12-04 10:03:02 人气:14775
“南岭伏脉——粤湘美术作品联展”在三水区举办
“南岭伏脉——粤湘美术作品联展”在佛山市三水区文化馆开幕,本次展览为“探寻湾区源头”写生节第二期活动,以独有的艺术视角与笔触...[阅读全文]
2023-12-01 10:33:37 人气:13268
第五届平洲玉器珠宝文化周来袭!11月28日启幕→
中国翡翠看平洲。由中国珠宝玉石首饰行业协会、佛山市南海区桂城街道联合主办的“东方翡翠 耀聚平洲”2023首届东方翡翠平洲论坛暨平洲玉器珠宝小镇第五届玉器珠宝文化周即将开幕!...[阅读全文]
2023-11-24 16:39:11 人气:11921
CCLE第六届中国教育后勤展览会
中国教育后勤展览会(简称“CCLE教育后勤展”)是由中国教育后勤协会、灵硕展览集团主办,上海傲展会展服务有限公司承办,全国唯一专注校园管理服务的品牌展会...[阅读全文]
2023-10-20 15:16:34 人气:11695
第134届广交会即将开幕:佛企全力备战,抢滩海外市场
第134届中国进出口商品交易会(广交会)将于10月15日到11月4日在广州举办,线上平台也将继续常态化运营。连日来,佛山各参展企业积极备战...[阅读全文]
2023-10-13 09:41:04 人气:9491
第二十四届佛山茶业博览会
本届佛山茶业博览会,展览面积约为10000㎡,设国际标准展位约500个;汇聚了350+全国各地优质参展商,网罗南北佳茗,荟萃名陶雅器...[阅读全文]
2023-08-27 20:55:41 人气:19263
2024深圳国际碳化硅及相关材料设备展览会
近年来,碳化硅等宽禁带半导体已成为全球高技术领域竞争战略制高点之一,国际半导体及材料领域研究和发展的热点。宽禁带半导体照明已经形成巨大规模的产业...[阅读全文]
2023-08-23 07:38:13 人气:13981
全球家具 顺德时代!龙江家具两展盛大开幕!
8月19日上午,第44届国际龙家具展览会和第34届亚洲国际家具材料博览会在龙江镇正式开幕。全球家具,顺德时代,顺德家具,龙江智造。龙江,素有中国家具设计与制造重镇...[阅读全文]
2023-08-19 16:48:21 人气:14766
岭南中医药博物馆藏品征集公告
岭南中医药博物馆作为广州市2023年“重点项目”和“攻城拔寨项目”,由中国工程院院士何镜堂团队领衔设计,致力于“建中国最好的中医药博物馆”...[阅读全文]
2024-01-03 09:45:43 人气:2481
广州元旦假期接待市民游客589.3万人次
据初步测算,元旦假期三天,广州共接待市民游客589.3万人次,同比上升117%,较2019年增长超11%,全市实现文旅消费总额43.5亿元...[阅读全文]
2024-01-03 09:21:25 人气:2634
广州发力破解世界级商圈“流量密码”
历经风雨沧桑,广州的商业流量密码,有如珠江水涌流,穿过广州的繁华商业街区,勾勒出一幅丰富多彩、气象万千的商贸重镇画卷...[阅读全文]
2024-01-02 09:54:38 人气:1743
广铁连续两天运客超185万人次
元旦假期第2天,旅客出行意愿强烈,铁路客流持续高位运行,广铁当天预计发送旅客187.1万人次。广铁集团客运部相关负责人介绍...[阅读全文]
2024-01-02 09:53:25 人气:1482
首届荔湾特色美食旅游推广暨西关城市漫步开幕
《食在广州 味在荔湾——荔湾美食手绘地图》首发,十大“人气粤菜名店”和二十大“人气小吃名店”美食榜单同步推出...[阅读全文]
2023-12-31 10:46:44 人气:2374
明年1月16日起广州推行电子居住证
为进一步提升来穗人员服务管理水平,经省公安厅批复同意,广州作为全省首批试点城市,将从2024年1月16日起全面推行电子居住证...[阅读全文]
2023-12-31 10:46:38 人气:2724
广州市黄埔区人民法院政府雇员专场招聘拟聘人员公示
根据我区政府雇员管理办法及区法院政府雇员专场招聘公告等相关规定,现将拟聘人员予以公示,公示时间为2023年12月29日至2024年1月4日...[阅读全文]
2023-12-30 10:25:15 人气:2753
广州这些场所有消防新规,2024年1月1日起施行!
近日,《广州市消防规定》(下称《规定》)已经广东省第十四届人民代表大会常务委员会第六次会议于2023年11月23日批准...[阅读全文]
2023-12-30 10:25:00 人气:2767
广州增城区新塘镇巷口村股份经济联合社巷口村创誉路地块1、创誉路地块2、创誉路地块3出租公告
新塘镇综合保障中心(农村集体资产组)受增城区新塘镇巷口村股份经济联合社的委托,定于2024年1月30日上午10:00在新塘镇人民政府对增城区新塘镇巷口村股份经济联合社的巷...[阅读全文]
2023-12-30 10:24:58 人气:2933
广州小众海景游玩路线!地铁直达山顶看海
在2020年对外开放后,这里也成为了重要的教育基地。值得一提的是蒲洲山炮台“LED时光隧道”,该隧道长25米,穿过这条时光隧道...[阅读全文]
2023-12-30 02:22:11 人气:2787
佛山制造企业可以使用chat GPT降低企业运营成本及加快企业发展吗?
“数字化转型”已经成为佛山制造企业的核心战略,但如何利用数字化技术进行企业转型是佛山制造企业面临的巨大挑战...[阅读全文]
2024-01-03 09:39:08 人气:6136
粵桂合作无缝制衣前景好
一年计在于春!2024年元旦期间,广东佛山宝仕龙无缝服饰公司总经理郭裕辉和设计师应邀赴广西柳州,到福漫缘服饰公司作无缝制衣技术指导和产业合作探讨。...[阅读全文]
2024-01-02 15:03:20 人气:4927
2023佛山国际商会年度峰会举行
“商通世界 贸促未来”2023佛山国际商会年度峰会举行。本次峰会发布2022-2023年度佛山外向型草灌乔标杆企业名单、《佛山外向型骨干企业全球化发展白皮书》...[阅读全文]
2023-12-29 09:47:24 人气:4767
首届“南商赢”企业家年会举行
由南海农商银行主办,南海区金融办、南海区工商联 (总商会)与千灯湖创投特色小镇联合协办的南海农商银行“南商赢”企业家年会举行...[阅读全文]
2023-12-27 10:58:34 人气:4475
佛山高新区近40名企业家5天的西安之行,收获了什么?
佛山市顺德区乐普达电机有限公司副总经理李斌就从顺德赶往广州白云机场,赴一场与西安交通大学的产学研对接之约。与他同行的,还有来自佛山高新区顺德园的近40位企业家...[阅读全文]
2023-12-27 10:56:48 人气:4261
喜讯!和治友德再获国家高新技术企业认定
根据《高新技术企业认定管理办法》(国科发火〔2016〕32号)和《高新技术企业认定管理工作指引》(国科发火〔2016〕195号)有关规定...[阅读全文]
2023-12-25 11:07:01 人气:5764
世界经济论坛授予和治友德公司“2023年度新领军者创新奖”
近日,天津和治友德制药有限公司从国内外众多的行业新领军企业中脱颖而出,获得世界经济论坛新领军者社区颁发的“2023年度新领军者创新奖”...[阅读全文]
2023-12-23 09:19:25 人气:7196
同甘共济,合力抗震!健合集团捐赠物资驰援甘肃抗震
身在井隅,眼望星光。近日,甘肃地震灾情牵动着全国人民的心。震灾面前,时间就是生命。当得知在这个寒冷而艰难的时刻,为保障灾区群众民生健康物资需求...[阅读全文]
2023-12-22 15:56:29 人气:5676
佛山信智汇助力客户通过快速预审35天获得发明专利授权
佛山一家照明行业公司的一款多模热拉丝机产品,在知识产权服务机构佛山信智汇知识产权代理事务所的助力下,仅用35天在昨日成功获发明专利快速授权...[阅读全文]
2023-12-22 09:05:53 人气:4748
2023年度佛山市和谐劳动关系企业、标杆企业发布
广东汇源通集团有限公司、佛山市东鹏陶瓷发展有限公司、市光法雷奥(佛山)汽车照明系统有限公司、佛山市投资控股集团有限公司、广东星联精密机械有限公司...[阅读全文]
2023-12-15 10:29:17 人气:3591
佛山住房公积金提取有新变化→
为进一步整合民生服务资源,加快推进民生用卡服务集成融合,佛山市住房公积金管理中心增加“佛山市社会保障卡”作为住房公积金提取划账银行账户...[阅读全文]
2023-11-02 11:26:54 人气:35290
佛山住房公积金新政8月起实施
据佛山市住房公积金管理中心消息,《佛山市住房公积金管理中心关于阶段性提高个人住房公积金贷款额度的通知》将于8月1日起实施...[阅读全文]
2023-07-25 14:59:21 人气:37393
在外市缴存公积金,这样也能申请贷款!
登录佛山市住房公积金管理中心网站【个人网上办事大厅(入口)】→主借款人登录→【我要办理】→【异地缴存明细申报】...[阅读全文]
2023-07-04 12:25:37 人气:38742
租房提取公积金有变化!7月1日起,最高可提取超6万元!
根据《佛山市住房公积金管理中心关于调整佛山市提取住房公积金支付房租有关事项的通知》(佛房金管〔2023〕29号),现将佛山市2023年度...[阅读全文]
2023-06-30 08:08:22 人气:38932
佛山公积金贷款上限拟提至50万/人,夫妻最高可贷100万
佛山市住房公积金管理中心发布《关于阶段性提高个人住房公积金贷款额度的通知(征求意见稿)》。其中提出,缴存职工个人申请的...[阅读全文]
2023-06-28 15:09:15 人气:35657
7月起多孩家庭住房公积金额度更高!提取额度上调好消息!
为贯彻落实党中央“租购并举”的决策部署,支持职工合理住房需求,根据《住房公积金管理条例》有关规定以及《住房城乡建设部 财政部 人民银行关于放宽提取住房公积金支付房租条件的通知》...[阅读全文]
2023-06-26 01:12:36 人气:38122
佛山职工租房提取额度上调!下月起公积金有新变化
职工在本市连续足额缴存住房公积金满3个月,本人及配偶在本市无自有住房且租赁住房的,可提取夫妻双方住房公积金支付房租...[阅读全文]
2023-06-16 10:06:06 人气:39965
住房公积金最新相关问题解答
在本市连续足额缴存住房公积金满3个月”是指职工在本市开设账户满3个月且已连续足额缴存住房公积金满3个月...[阅读全文]
2023-06-02 09:05:55 人气:40990
公积金提取额度上调,可按月提!多孩家庭额度更高!
职工在本市连续足额缴存住房公积金满3个月,本人及配偶在本市无自有住房且租赁住房的,可提取夫妻双方住房公积金支付房租...[阅读全文]
2023-06-02 08:59:27 人气:39472
佛山公积金:买自建房、公寓能申请公积金贷款吗?
通过合规合法的房屋买卖手续购买房屋,而且又符合《佛山市住房公积金住房抵押贷款办法》的规定,可以申请公积金贷款...[阅读全文]
2023-05-30 15:20:38 人气:40186
禅城社保推行“智能语音客服” 实现“政策找人”精准高效
养老保险待遇核定、养老资格认证,关系着养老待遇能否按时发放,是退休长者最为关切的事情。为满足群众需求...[阅读全文]
2023-12-30 11:21:11 人气:32898
佛山南海在全市首推!港澳居民可“掌上办”居民医保
据南海区政务服务数据管理局消息,南海在全市首推港澳居民参加城乡居民基本医疗保险“掌上办”,在南海生活的港澳人员可通过线上操作...[阅读全文]
2023-12-08 10:25:50 人气:21026
跨省异地看病怎么走医保,领你全流程办理→
推出“高效办成一件事”系列服务,助力提升办事便利和效率。今天推出“高效办成一件事”第1期:跨省就医直接结算...[阅读全文]
2023-12-05 11:12:02 人气:20226
佛山医保新规出台!事关住院、大病保险→
《佛山市基本医疗保险住院管理办法》按照“分类保障、统一管理,优化待遇、保障权益,提升服务、完善细节”的原则,对待遇和管理进行全面优化提升...[阅读全文]
2023-12-05 11:10:59 人气:18081
2024年度佛山居民医保申报开始啦!
为深入贯彻落实习近平总书记关于医疗保障事业的重要指示批示和重要讲话精神,提升居民医保参保率...[阅读全文]
2023-11-04 10:54:57 人气:15250
佛山2024年居民医保启动参保
2024年度佛山居民医保参保启动,11月1日至12月15日,广大市民可进行参保申报。2024年度佛山居民医保参保缴费标准为596元/人·年...[阅读全文]
2023-11-04 10:19:32 人气:13678
佛山社保:“生育异地备案”等3项社保主题集成服务上线了
为进一步深化“一件事”改革,实现“集成办、一次办”,提升群众办事便捷度和体验感,10月31日,佛山市社保局联合市政务服务数据管理局...[阅读全文]
2023-11-04 02:45:06 人气:14390
佛山社保:如何享受门特病种待遇?申办指南→
确定需申请的病种(根据医院诊断) ;目前佛山市门诊特定病种有61个(详见下表),参保人可根据主诊医生诊断确定需要申请的病种...[阅读全文]
2023-11-04 02:45:01 人气:14398
南海区2024年度居民基本医疗保险接受申报
在佛山市参加职工医疗保险累计缴费满1年且在南海区处于参保缴费状态的异地务工人员,或者父母一方为本区户籍并参加本市基本医疗保险的...[阅读全文]
2023-11-03 09:27:56 人气:12601
三水区2023年10月第三批就业困难人员的初审公示
根据《广东省就业困难人员认定管理办法》的有关规定,经初步审查,下列人员符合就业困难人员认定条件,现予以公示 5 个工作日...[阅读全文]
2023-11-01 10:27:39 人气:11970
“佛山新市民积分计算器”帮你一键估算积分
本系统结果仅供参考,真实结果需前往佛山新市民通提交资料申请。本系统暂时只收录了全市积分,各区的加分项请参考区政策文件。...[阅读全文]
2023-12-31 10:52:27 人气:22018
佛山积分新标准发布!落户更容易!
在佛山办理居住证(暂住证)累计每满1年积20分,最高可积240分;在佛山参加社会保险的(职工基本养老保险、职工基本医疗保险...[阅读全文]
2023-12-28 16:01:46 人气:21298
佛山新市民:居住证一年要签注一次!这样操作1分钟完成续签
近日,家住高明区荷城街道的区女士欲为其丈夫代办居住证续签,但却被告知该业务不可代办。区女士的丈夫正在外地,又赶上居住证即将到期...[阅读全文]
2023-12-04 09:42:17 人气:20986
佛山市完善积分制服务管理制度 帮助更多新市民落户佛山融入佛山
指出积分制服务管理制度实施以来,较好满足了新市民入户需求,保障了新市民随迁子女平等接受义务教育权利,是我市入户政策和入学政策的有益补充...[阅读全文]
2023-12-01 11:17:02 人气:17958
2023年第三季度南海区各镇(街道)新市民积分入户分数及名单公示
2023年第三季度南海区各镇(街道)新市民积分入户积分汇总工作已完成,根据《佛山市新市民积分制服务管理办法》(佛府办〔2018〕45号)...[阅读全文]
2023-10-26 10:49:27 人气:19108
佛山三水7月新入户人数迎爆发式增长
自全市7月1日实施调整部分区域稳定居住就业入户政策以来,三水7月份申请入户人数为8456人...[阅读全文]
2023-09-07 15:33:38 人气:16836
佛山稳定居住就业入户办事指引
2023年7月1日起,在本市高明区及高明河以南的西岸社区(属南海区)、三水区持自有合法产权住宅房屋(含二手房、自建房)的非本...[阅读全文]
2023-09-06 14:59:12 人气:14542
居住证没续签?影响积分入户入学!
居住证(暂住证)未按要求续期的断开时间不计算,其余有效居住证(暂住证)时间可连续计算,断开之前之后累计的时间满1年都可以加分...[阅读全文]
2023-08-25 22:07:15 人气:16976
佛山拟出台落户新政!
《佛山市引进人才落户管理办法(征求意见稿)》共5章18条,适用于符合佛山引进人才落户条件的非佛山户籍人员...[阅读全文]
2023-08-17 10:48:05 人气:15708
佛山禅城区2023年第二季度新市民积分入户分数公示
根据《佛山市新市民积分制服务管理办法》(佛府办〔2018〕45 号)和《关于禅城区2023年度积分入户指标数和分配方案的公告》的规定...[阅读全文]
2023-07-22 10:32:15 人气:18018
佛山南海区1月8日开启公办学校新生预报名→
为落实上级有关招生政策,进一步完善无纸化报名的全过程,通过适龄儿童少年关键数据的采集,提前进行数据的预测分析,为群众提供更好的服务...[阅读全文]
2024-01-02 16:36:54 人气:5399
禅城区获省幼儿园保育教育质量提升实验区立项
广东省教育厅在广州市越秀区少年宫举办学前教育高质量发展交流研讨活动。会上,深圳市福田区、佛山市禅城区、汕头市金平区3个区被首批立项为省...[阅读全文]
2023-12-30 11:23:33 人气:5996
佛山三水科创实验学校举行落成庆典
三水科创实验学校落成庆典暨航天特色学校建设启动仪式举行。三水科创实验学校与中国宇航学会航天医学工程与空间生物学专业委员会签署协议...[阅读全文]
2023-12-30 10:39:53 人气:3933
北大全国选基地,佛山两所学校入选!
北京大学于2023年11月启动新一期“北京大学博雅人才共育基地”遴选工作。据了解,通过多轮综合评审,目前佛山有两所中学入选...[阅读全文]
2023-12-29 15:54:59 人气:3884
禅城下朗小学推动禅城教育高质量发展
前,中国儿童中心公布2023年“环境友好 儿童友好”全国少年儿童生态文明教育活动案例征集结果,禅城区下朗小学杨淑意撰写的...[阅读全文]
2023-12-27 10:45:42 人气:4665
顺德区杏坛梁銶琚初级中学招聘临聘教师多名
临聘教师物理1人、化学1人、语文1人。聘期:2023-2024学年度第二学期。应聘者必须具有相应学科教育专业全日制本科或以上学历...[阅读全文]
2023-12-26 10:13:26 人气:4402
佛山市教育局:做好防寒保暖,不强制要求学生统一穿校服返校
不得强制要求学生统一穿着校服(园服)返校,也不得要求学生必须将校服(园服)穿在外套外面。各学校(幼儿园)要通过微信...[阅读全文]
2023-12-25 09:40:25 人气:3822
广东拟出新规!涉及中小学、幼儿园!
为进一步规范广东各级各类校园商超经营管理和服务行为,12月19日,广东省教育厅发布了《关于校园商超规范管理的指导意见(征求意见稿)》(下称“《意见》”),...[阅读全文]
2023-12-23 09:45:18 人气:4138
顺德多个镇街公办中小学转学插班工作方案
报名地点:符合转学申请条件的学生,选择其中一所有学位供给的学校提交报名申请材料。大塘边、连州街、东洲街的适龄儿童...[阅读全文]
2023-12-22 16:01:58 人气:3786
西樵大饼入选2023广东非遗手信名单
按照《广东省文化和旅游厅关于开展广东非遗手信征集评选工作的通知》(粤文非遗〔2023〕43号)要求,广东省非物质文化遗产保护中心组织开展了2023年广东非遗手信评选工作...[阅读全文]
2023-11-27 10:30:25 人气:8950
佛山华光诞重磅回归!专属于广东人的“说唱”约定你!
佛山粤剧华光诞民俗活动是粤剧界的一大盛事。今年将邀请广东八和会馆、广东粤剧院、广东舞蹈戏剧职业学院、佛山粤剧传习所(佛山粤剧院)...[阅读全文]
2023-11-10 10:45:58 人气:13544
顺德加州鲈、顺德草香猪纳入全国名特优新农产品名录
农业农村部农产品质量安全中心公布2023年第二批全国名特优新农产品名录。顺德加州鲈、顺德草香猪2个产品符合名录登录要求...[阅读全文]
2023-09-07 10:32:47 人气:10189
传统鸡仔饼——古法还原童年回忆
说起广府点心,没有人不知道鸡仔饼,相信很多老广的童年都会弥漫过它独特的“饼香’。鸡仔饼作为一种标注有特定时代符号的美食样本...[阅读全文]
2023-08-31 14:44:56 人气:11751
禅城张槎豆沙角:手工磨馅,独特味道
张槎是老佛山美食的发源地,张槎十大名点之一的豆沙角是手工磨制的,红豆沙馅的质感与如今大多数机磨豆沙有明显区别...[阅读全文]
2023-08-31 14:34:53 人气:10087
乡下菜干煲——绿色农家风味
说起菜干,广东人家里许多时候会用菜干煲汤或者熬粥,而张槎名菜的乡下菜干煲,里面的原材料则选用芥菜干...[阅读全文]
2023-08-31 14:34:51 人气:9350
佛山南风古灶文旅融合创新 助推禅城休闲业态发展
文化和旅游部发布公告,公布第三批国家级旅游休闲街区名单,佛山南风古灶等53家单位入选,广东省入选单位共2家...[阅读全文]
2023-12-29 09:37:57 人气:4405
佛山市禅城区祖庙鸿胜祖馆
1851年,鸿胜馆创始人张炎在佛山设馆传授蔡李佛拳,门徒陈盛、钱维方先后继任掌门。受佛山民主革命的影响...[阅读全文]
2023-12-12 10:49:09 人气:5187
港珠澳大桥游,票价定了!
港珠澳大桥旅游开通进入倒计时。2023年12月6日,珠海市组织相关职能部门、经营单位进行验收,并顺利通过。港珠澳大桥旅游计划12月15日开通试运营...[阅读全文]
2023-12-08 15:59:55 人气:5455
佛山首个国家级旅游度假区,有望落地这里!
顺德文化底蕴深厚,是岭南文化精髓最集中的地区之一。顺德地处粤港澳大湾区腹地,北接广州、南近港澳...[阅读全文]
2023-12-01 15:31:33 人气:6930
佛山都有哪些旅游景点呢?
佛山是广东省的一个城市,以其独特的文化和历史而闻名。一些著名的景点包括:岭南天地:这是一个集传统文化、美食、娱乐和居住于一体的历史街区...[阅读全文]
2023-11-30 09:56:10 人气:7280
2023千万老广游广西旅游产品对接会在佛山成功举办
由自治区文化和旅游厅主办、广西旅游协会承办的“秋冬游广西 山水暖桂客”2023年“秋冬游广西”黄金季宣传推广暨“千万老广游广西”...[阅读全文]
2023-11-27 10:13:01 人气:5695
港珠澳大桥游12月中旬开通试运营!对两类人士开放→
港珠澳大桥旅游试运营开通新闻发布会在珠海召开。会上宣布港珠澳大桥旅游试运营将于今年12月中旬开通,开通后将增加港珠澳大桥海关监管区...[阅读全文]
2023-11-26 09:21:30 人气:7475
两天一夜吃喝玩乐玩转香港,保姆级旅游攻略
第一天乘坐港铁迪士尼线去全球第五座、亚洲第二座、中国第一座迪士尼乐园——「香港迪士尼乐园」。除了家喻户晓的迪士尼经典故事及游乐设施外...[阅读全文]
2023-11-17 17:02:48 人气:6097
佛山使秋色巡游到南海!最佳打卡点→
佛山秋色,是佛山人民以庆丰收为主题的综合性大型群众文化娱乐活动,始于明代永乐年间,距今已流传五百多年,是国家级非遗项目...[阅读全文]
2023-11-02 11:08:54 人气:5003
佛山五星级酒店有哪些?
佛山山的酒店很多,五星级酒店也有,不过性价比不高。对于广东人来说,五星级酒店代表着什么?佛山有多家五星级酒店。选择一家好的五星级酒店入住...[阅读全文]
2023-11-30 16:36:41 人气:10002
三水区酒店行业招商推介会召开
“三水酒店行业有基础,更有市场,希望广大企业家将寻找商机的眼光投向三水,将开拓市场的行动落到三水。”7月5日,三水区召开酒店行业招商推介会...[阅读全文]
2023-07-07 09:53:51 人气:9245
三水大塘文旅配套再添新载体,麗枫酒店正式开业
麗枫酒店开业庆典暨商家入驻签约仪式在大塘镇万豪广场举行。伴随着该酒店投入运营及相关商家入驻,将进一步夯实大塘镇文旅产业基础...[阅读全文]
2023-07-04 12:27:41 人气:10454
南海西樵山酒店群改造方案出炉!
作为西樵山上规模最大的酒店住宿商业用地,碧云片区是西樵山发展酒店住宿、餐饮业态的最宝贵资源,该项目更是景区酒店业态发展的重要风向标...[阅读全文]
2023-06-22 09:01:51 人气:10935
三水白坭将新增一家主题酒店!预计九月下旬对外营业!
让“流量”变成“留量”,三水区白坭镇使出“炼金术”,在打造“吃住行游购娱”全产业链条上“再下一城”...[阅读全文]
2023-05-04 21:13:34 人气:13623
西樵山白天鹅君锦酒店!南海西樵地标酒店焕新!
白天鹅酒店管理公司是广东十大金牌酒店管理公司,拥有丰富的酒店开发和管理经验,可承接酒店的经营管理委托业务,酒店咨询顾问服务及提供专业的酒店管理...[阅读全文]
2023-04-17 09:32:52 人气:19207
佛山皇冠假日酒店玩出岭南新国潮
一场名为“春熹·天酿云裳之夜”的文化艺术活动在佛山皇冠假日酒店举行,活动将岭南非遗与当代潮流元素有机结合一起...[阅读全文]
2023-04-03 10:13:27 人气:28515
跟随四季,探寻千面泰式风情
泰国四季度假酒店诚邀宾客在新的一年重新出发,在泰国钟灵毓秀的文化遗产和包罗万象的自然美景中与爱人缔造难忘回忆...[阅读全文]
2023-03-21 15:01:38 人气:21058
居停四季 漫享商务休闲之旅 四季酒店集团奉上多样化商务休闲旅行服务体验
崭新的旅行时代悄然来临,随着商务与休闲的界限日益模糊,集二者于一体的旅行方式受到越来越多商务旅行者的青睐...[阅读全文]
2022-09-26 16:20:38 人气:32858
顺联温德姆酒店 | 夏日新启,美好时光
历经二个月多的匠心打造,顺联集团旗下的五星级酒店——顺联温德姆酒店中西餐区于盛夏绽放,2000㎡ 倾情演绎东南亚风情园林与独特私享空中花园景观...[阅读全文]
2022-07-04 14:19:22 人气:44816
《佛山市基本医疗保险门诊特定病种管理办法》重磅上线
为进一步完善基本医疗保险政策,减轻基本医疗保险参保人员的门诊特定病种(以下简称门特)医疗费用负担,规范门诊特定病种管理...[阅读全文]
2024-01-02 16:15:30 人气:7235
佛山市第一人民医院引领乳腺肿瘤治疗新趋势 聚焦超声消融治疗为患者带来福音
近日,佛山市第一人民医院成功完成了三位乳腺良性肿瘤患者的聚焦超声消融治疗,在乳腺治疗领域取得了新的突破。 第一位患者是一名患有乳腺纤维腺瘤的24岁年轻女性...[阅读全文]
2023-12-30 21:13:56 人气:6091
佛山高明区计生站HPV疫苗开放单针次预约
区计生站HPV九价疫苗接种为“三针”制,即一次预约,包含三针剂接种。但即日起,区计生站开放HPV四价、九价单剂次疫苗接种,未接种过HPV疫苗或之前已在其他地方接种过首针...[阅读全文]
2023-12-21 16:22:53 人气:8067
医保新政解读!定点、转诊、异地就医,需要申请办理哪些业务?
《佛山市基本医疗保险住院业务经办规程》于2023年12月1日起正式实施!新规具体有哪些内容?相关住院业务如何办理?...[阅读全文]
2023-12-11 08:51:13 人气:7160
住院新政出台,哪些医院可办理转诊至市外医院?
因病情需要到佛山市外定点医疗机构住院的,需要经转诊指定定点医疗机构办理转载备案,这个转诊指定定点机构是指哪些呢?...[阅读全文]
2023-12-11 08:44:52 人气:7094
禅城张槎医院优化就医环境 凝聚党建合力
佛山市中医院禅城高新区医院举行环境提升改造工程竣工暨党组织结对共建签约仪式,聚焦医疗卫生基础设施建设...[阅读全文]
2023-12-08 10:21:42 人气:5751
喜讯!佛山希玛眼科正式成为医保定点医院,即日起可凭医保结算!
根据《广东省医疗机构医疗保障定点管理暂行办法》文件规定,佛山希玛林顺潮眼科医院(以下简称佛山希玛眼科)目前已通过上级社保主管部门的层层审核...[阅读全文]
2023-11-27 16:44:36 人气:7481
这些药品不合格,召回、停售!
经中国食品药品检定研究院等3家药品检验机构检验,标示为乌兰浩特中蒙制药有限公司等15家企业生产的五味清浊丸等15批次药品不符合规定...[阅读全文]
2023-10-23 10:07:36 人气:6316
顺德北滘各社区卫生服务站开设超声门诊 市民家门口可接受专业诊疗
从今年9月份起,顺德区第三人民医院将超声检查下沉到村居,目前已经开设这项服务的村居卫生服务站有北滘社区卫生服务中心...[阅读全文]
2023-10-21 14:35:18 人气:7234
禅城区人民医院总院地下室架构封顶,主体结构已进至三层
禅城区人民医院总院建设项目传来好消息,该项目地下室结构工程施工顺利完成,正稳步推进主体结构施工。项目预计于2025年建成...[阅读全文]
2023-09-18 15:45:40 人气:6475
佛山禅城区第二座铝合金天桥—禅港西路(紫南翰林学校)人行天桥正式开通
禅港西路(紫南翰林学校)人行天桥(以下简称“禅港西路人行天桥”)正式对市民开放通行,这是继佛山大道-澜石路口人行天桥后...[阅读全文]
2024-01-03 10:20:02 人气:3432
佛山地铁2号线广州南站换乘通道即将建成!
南海大道和南桂路道路恢复工程已顺利完工通车,至此3号线在建段围蔽施工路段均已还路于民;2号线广州南站换乘通道工程基本成型...[阅读全文]
2024-01-02 10:17:47 人气:2880
元旦这52段高速繁忙易堵!
2024年元旦假期不实施七座及以下小客车免收通行费政策。预计12月29日开始,部分车主会选择提前出行,出行车流达到高峰...[阅读全文]
2023-12-29 16:23:05 人气:3201
佛山地铁元旦假期这两天“加时”服务
元旦期间请广大市民乘客提前规划出行路线,预留充足的出行时间以免耽误行程。如遇车站客流管控,请留意车站广播和宣传告示,配合工作人员指引...[阅读全文]
2023-12-29 16:18:21 人气:4097
佛山多条道路通车!出行更方便!
顺德龙洲路快速化改造工程(政和路节点)主线项目正式通车,项目路线全长约1.09公里,总投资约8.37亿元。项目将大大提升龙洲路交通运行效率...[阅读全文]
2023-12-29 15:58:00 人气:3427
佛山地铁3、4号线有新进展!广州地铁这2天运营时间有变!
随着最后一幅地下连续墙钢筋笼起吊、入槽及混凝土浇筑的完成,佛山地铁4号线一期工程绿岛湖中站地下连续墙全部完...[阅读全文]
2023-12-28 16:09:27 人气:4551
佛山顺德三洪奇大桥等三条大桥将重建
近日,顺德水道航道扩能升级工程建设动员会举行,标志着该项目将全面开工建设。项目总投资43.8亿元...[阅读全文]
2023-12-26 09:56:38 人气:2964
顺德公交K990路线明起有调整→
为优化顺德区公交线网布局,提高公交资源使用效率,满足市民的出行需求,自2023年12月26日起,优化调整公交K990路线走向及取消K990区间B路线...[阅读全文]
2023-12-26 09:52:28 人气:3128
高明荷城这条道路施工,途经车辆需这样绕行
因丽中路东侧K0+720-K1+100(海田路至支路D)施工需要,对本段进行全封闭施工,为保障道路交通有序、安全、通行,现决定从2023年12月30日至施工结束...[阅读全文]
2023-12-25 15:19:38 人气:2720
佛山市禅城区石湾镇街道惠景协税站、玫瑰东协税站搬迁整合的公告
为打造标准化、规范化的纳税服务环境,更好的服务于广大企业和人民群众,优化街道营商环境,石湾镇街道惠景协税站...[阅读全文]
2023-12-19 16:06:13 人气:36063
佛山市禅城区石湾镇街道行政服务中心搬迁公告
为打造标准化、规范化、便利化的政务服务环境,更好的服务于广大企业和人民群众,优化我街道营商环境,佛山市禅城区石湾镇街道行政服务中心...[阅读全文]
2023-12-14 15:11:31 人气:35472
三水区行政服务中心蝉联人民网县级“民心汇聚单位”
2023年度人民网网上群众工作单位名单发布,三水区行政服务中心名列其中,蝉联县级“民心汇聚单位”称号。今年以来,三水区行政服务中心共收到人民网留言389条...[阅读全文]
2023-12-06 09:52:20 人气:34270
佛山禅城城乡业务通进来 窗口搬进来
“城乡居保镇村通服务点”挂牌仪式分别在中国农业银行佛山华达支行、招商银行佛山禅城支行举行...[阅读全文]
2023-12-01 10:11:27 人气:31908
佛山市“公民身后”十个事项 一次办完
佛山市“公民身后”一件事在全市上线运行。市民只需要登录广东政务服务网找到佛山市“公民身后”一件事,即可一次完成注销户口...[阅读全文]
2023-11-29 10:43:25 人气:30628
南海新市民,这些居住证业务在支付宝上都能办啦!
好消息!“佛山新市民服务通”小程序;已正式上线支付宝APP;居住登记、居住证拍摄获取认证回执、居住证申领、居住证续签、分服务等...[阅读全文]
2023-11-03 09:09:49 人气:27868
三水区新市民,区、镇、村均可办居住证!
已经在佛山就业并可提供社保缴费满半年证明的,可以不受居住登记满半年限制,在办理居住登记后申领居住证。...[阅读全文]
2023-10-30 09:47:12 人气:24232
佛山市“员工录用”一件事上线
佛山市“员工录用”一件事正式上线运行。企业招录新员工后,通过广东省政务服务网的统一网办入口,即可一次完成就业登记等7个事项...[阅读全文]
2023-10-26 10:25:51 人气:22240
佛山车管业务最全收费标准出炉
除国家法定收取的费用外,公安交管部门办理各项业务均不会收取或变相收取任何中介费、服务费、代办费、加急费等费用...[阅读全文]
2023-10-08 08:49:46 人气:19984
佛山南海营业执照上门办 服务群众“零距离”
“我们店赶着时间开业,桂城市监所的人员早早就指导我们如何设计后厨了,今天审核通过当场就拿到证,服务太给力了。”...[阅读全文]
2023-09-27 10:59:07 人气:15434
庄子素解 第二章 徐无鬼
徐无鬼因女商见魏武侯,武侯劳之曰:“先生病矣!苦于山林之劳,故乃肯见于寡人。”徐无鬼曰:“我则劳于君,君有何劳于我!君将盈耆欲...[阅读全文]
2023-02-09 09:38:10 人气:49871
庄子素解 第一章 庚桑楚
老聃之役有庚桑楚者,偏得老聃之道,以此居畏垒之山。其臣之画然知者去之,其妾之挈然仁者远之。拥仲之与居,鞅掌之为使。居三年,畏垒大壤...[阅读全文]
2023-02-08 10:52:56 人气:47251
庄子素解 第十五章 知北游
知北游于玄水之上,登隐弅之丘,而适遭无为谓焉。知谓无为谓曰:“予欲有问乎若:何思何虑则知道?何处何服则安道?何从何道则得道?...[阅读全文]
2023-02-07 08:44:53 人气:48280
庄子素解 第十四章 田子方
田子方侍坐于魏文侯,数称谿工。文侯曰:“谿工,子之师耶?”子方曰:“非也,无择之里人也;称道数当,故无择称之。”文侯曰:“然则子无师邪?...[阅读全文]
2023-02-06 09:41:31 人气:47573
庄子素解 第十三章 山木
【原文】庄子行于山中,见大木枝叶盛茂,伐木者止其旁而不取也。问其故,曰:“无所可用。”庄子曰:“此木以不材得终其天年。...[阅读全文]
2023-02-02 08:43:02 人气:47877
庄子素解 第十二章 达生
达生之情者,不务生之所无以为;达命之情者,不务知之所无奈何。养形必先之以物,物有余而形不养者有之矣;有生必先无离形...[阅读全文]
2023-01-31 09:26:23 人气:51521
[东方哲学] 一处不立 处处能立
一处不立 处处能立;亦即任何角度与立场都不立,任何角度与立场都能立;也即全然地、无条件地接纳与随机(缘)起用;云门禅三句:涵盖乾坤,截断众流,随波逐流...[阅读全文]
2022-06-08 08:31:38 人气:52563
获取深度世界真相信息的两种途径
人获取外部信息的最原始、最基础的方式就是感觉;感觉信息来源的最初端口就是感觉器官;感觉器官的阀域与自身承受力决定了人感知外部环境的上下极限...[阅读全文]
2022-06-08 08:26:00 人气:50489
物理学遇到意识素解(7)
如果一位值得信赖的朋友告诉你一些似乎可笑的事情,你会尝试着揣摩他或她可能的真实意思。值得信赖的物理学演示就告诉了我们某些看似荒谬的东西。因此,我们试图解释这些结果可能的真正意思。...[阅读全文]
2019-12-16 09:48:47 人气:39254
海外需求萎靡背后:美国进口全面收缩、欧盟现结构性变化
5月中国进出口商品总值为5011.91亿美元,同比下降6.2%。其中出口总值2834.99亿美元,同比下降7.5%;进口总值2176.92亿美元...[阅读全文]
2023-06-24 20:30:07 人气:33340
欧洲议会已批准通过《新电池法》,新能源卖家将面临更加严格的考验
近日,欧洲议会议员以 587 票赞成、9 票反对和 20 票弃权通过了与理事会达成的一项协议(针对在欧盟销售的所有类型电池的设计、生产和废物管理的新规定-《新电池法》)...[阅读全文]
2023-06-24 20:28:34 人气:19981
美国亚马逊的销售税和免税的州有哪些?
美国的销售税是美国州和地方政府对商品及劳务,按其销售价格的一定比例征收的一种税款,是在美国发生消费的时候,由消费者一方缴纳的税款...[阅读全文]
2023-06-24 20:27:41 人气:33361
Amazon 店铺代运营案例:家居类目
窗帘,浴帘的工厂,工厂OEM实力非常强,专注于传统外贸贴牌,国内天猫京东都有店,想要扩展海外渠道...[阅读全文]
2023-06-24 21:41:21 人气:22924
Amazon 店铺代运营案例:户外类目
效果:宏那运营团队进行账户诊断后,重新调整了广告,优化了产品线。进行2个月的调整后,销售额增长180%...[阅读全文]
2023-06-24 21:38:22 人气:22278
Amazon 店铺代运营案例:家居类目
吸尘器类目,宏那团队根据客户工厂优势,放弃竞争激烈的美国站点,选择切入日本站点,第三个月单品达到7W美金销售额...[阅读全文]
2023-06-24 21:36:20 人气:22431
Amazon 店铺代运营案例:饰品类目
目前效果:通过半年的测试留存,和铺货老链接的优化,日出单在平均700单左右,同比增长100%;由单SKU日均平均出单5-10单左右...[阅读全文]
2023-06-24 21:34:33 人气:13904
Amazon 店铺代运营案例:宠物类目
目前效果:运营人员一年内通过选品测试留存,现平均日销售额8000美金,每天单款SKU出单60个左右,SKU12个,月度销售额在30W美金+...[阅读全文]
2023-06-24 21:31:31 人气:10153
Amazon运营团队老师介绍:simon
有8年的亚马逊运营经验,为20+ 多个品牌工作过,其中包括类目 Top10的卖家。擅长运营广告...[阅读全文]
2023-06-24 21:16:54 人气:10453
Amazon运营团队老师介绍:Fanny
Fanny:7年亚马逊操盘经验,擅长广告,运营策略制定,并着手从0-1打造过多个百万级别的项目;统筹各个项目的开展计划...[阅读全文]
2023-06-24 21:11:52 人气:6719
为什么家居不宜挂太多红色装饰物?
健康平安人生,一定要认识和拥有3个贵人:西医(治标)、中医(治本)、易医(治根)。当西医不行就要找中医...[阅读全文]
2022-06-25 21:03:39 人气:66555
如何将一间旧厂房催旺吉运?
企业新入驻旧厂房,如何做到催旺吉运,达至丁财两旺的效果?这就需要风水的综合策划:大门口形象包装,出入口的八卦方位...[阅读全文]
2022-06-25 21:01:04 人气:70371
装修前规划风水,好处多多
现在越来越多的人认识科学风水的好处,看风水已经是很平常的事。在装修前,先邀请风水师前来勘察毛坯房环境...[阅读全文]
2022-06-25 20:58:23 人气:65272
三角形的办公室如何化解?
方正规整的办公室气场稳定,三角形或不规整的办公室气场混杂,卦位不全,锐气回冲,形成老总思维不定,判断能力减弱。将三角形地方加上屏风...[阅读全文]
2022-06-21 20:33:27 人气:67491
工厂机器为什么不能放在车间中心点
工厂老板由于对风水不熟悉,为了方便,将重型机器设备放在车间〈宅)中心。宅中心为太极点,玄空风水叫“五黄大煞”,只能静不能动,如遇某年的流年凶星飞临该位...[阅读全文]
2022-06-21 20:29:46 人气:64214
为什么家居阳台不宜放招阴绿植?
现在楼房许多是高层。如住在高层,地面绿植气场影响不到,在观赏阳台种些绿植是非常好的,可为宅内添加生机勃勃...[阅读全文]
2022-06-13 19:12:52 人气:63237
小孩晋考如何风水助力?
每年的小孩中考还是高考,牵动了多少家长的挂心,并为之使尽办法与招数。其实,风水的五行平衡,对人的记忆力判断力与智慧力有很大关系...[阅读全文]
2022-06-06 20:19:33 人气:64228
为什么老总办公室不能摆2张办公桌?
老总办公室摆2张桌子,除了老总办公桌外,多出一张桌子,或是股东,或是太太,无论摆在办公室那个方位,都对老总本人不利。宅有宅命,对应人卦,天无二日,地无二主,这种两张办公桌布置,气场混杂,造成思维紊乱。如将2张桌调为1张桌,就可提升老总决策准确率。...[阅读全文]
2022-06-06 19:27:44 人气:64036
存在起火风险!过万辆汽车被紧急召回
日前,现代汽车(中国)投资有限公司决定自2024年1月8日起,召回2008年7月3日至2013年5月29日生产的部分进口起亚霸锐汽车,共计8284辆...[阅读全文]
2023-12-23 10:34:47 人气:11253
沃尔沃EM90全球首发:纯电豪华MPV引领潮流!
沃尔沃汽车首款纯电豪华MPV EM90迎来了全球首秀。沃尔沃EM90旨在打造一个可以联络感情、思考创作、放松身心的空间。在这里...[阅读全文]
2023-11-24 15:31:43 人气:14554
有才有趣有实力 祥菱Q川渝区域上市推广会圆满举行
有才有趣,“渝”你相遇。2023年10月20日,全球微卡新势力祥菱Q川渝区域上市推广会圆满举行。会上,祥菱Q凭借在能效、舒适...[阅读全文]
2023-10-23 15:56:18 人气:11552
佛山市超4000辆车辆处理公告!
根据《中华人民共和国道路交通安全法》和《中华人民共和国道路交通安全法实施条例》等有关规定,佛山市公安局南海分局现对因涉嫌交通违法行为...[阅读全文]
2023-10-23 10:44:04 人气:9170
有才有趣有实力 全球微卡新势力祥菱Q领潮上市
2023年9月20日,“有才 有趣 有实力——全球微卡新势力祥菱Q领潮上市”发布会在“红船精神”诞生地浙江嘉兴举行。祥菱Q引领全球微卡行业启势焕新...[阅读全文]
2023-09-21 22:29:23 人气:9002
美孚1号车养护“2023动力系统养护专家挑战赛”在沪圆满收官 体系实力赋能人才培养,消费者导向助推服务升级
2023年9月6日,美孚1号车养护“这就是1号高手”2023动力系统养护专家挑战赛总决赛在沪落下帷幕。19位优秀技师经过多轮专业技能与服务水准的全方位比拼...[阅读全文]
2023-09-07 18:35:30 人气:8667
有才有趣有实力 全球微卡新势力福田祥菱Q全球首发
2023年,我国汽车工业迎来了70周年的里程碑时刻,风雨中一路走来,无论是行业革命还是技术革新,都迎来变革新生的蜕变时刻。8月28日,在主题为...[阅读全文]
2023-08-30 14:41:13 人气:7600
成都车展首发,星途星纪元ET超舒适家居美学内饰,从新定义轻奢豪华
所见皆美好,所及皆舒适。8月25日,2023成都国际车展在中国西部国际博览城隆重开幕。星途星纪元凭借领先同级的产品力、不断进化的舒适美学一展中国高端自主品牌新实力。作为星途星纪元首款高端电动SUV...[阅读全文]
2023-08-25 19:08:32 人气:7147
以AI大模型为切入点,智能汽车下半场星途星纪元胜算有多大?
智能汽车下半场,大模型上车竞速赛迎来新的领跑者。8月17日,星途与科大讯飞携手宣布讯飞星火认知大模型首搭星纪元ES,LION AI大模型平台也...[阅读全文]
2023-08-21 14:51:10 人气:7092
这些汽车将被紧急召回!
本次召回范围内车辆由于零件结构原因,后视摄像头内部镜片与垫圈之间存在尖锐接触面,造成镜片上的防反射涂层损坏,影响摄像头图像质量...[阅读全文]
2023-08-21 09:23:03 人气:7196
佛山机场重建航站楼进度刷新!效果图曝光!
按照建设目标和设计规划,由中国联合航空出资建设的新航站楼预计在2024年上半年完成建设并投入使用...[阅读全文]
2023-12-25 09:23:04 人气:31375
佛山国家高新技术产业开发区
佛山高新技术产业开发区(以下简称“佛山高新区”)于1992年12月经国务院批准成立,是全国最早的53个国家高新区之一...[阅读全文]
2023-08-27 21:28:39 人气:11131
佛山意美家卫浴陶瓷世界
意美家,全称意美家卫浴陶瓷世界(Casa Ceramics&Sanitarywares Mall),位于广东省佛山市禅城区季华四路与雾岗路口交汇处,原名为“河宕陶瓷批发直销仓”...[阅读全文]
2023-08-27 21:26:18 人气:11110
澳大利亚技术移民移民
澳洲技术移民是为了引进海外人才,促进澳洲劳动力市场平衡和发展而推出的移民政策,不仅适用于国内有专业技能的技术人才,也适用于在澳留学生,且移民成本低...[阅读全文]
2022-07-07 22:07:38 人气:54798
加拿大BC省雇主担保移民
新政策自2015年1月1日起开始实施。新政后增加了SIRS打分系统,每月公布2次分数,达到此分数的要求的申请人将被移民局选中。因此只要你的职业在加拿大NOC职业列表或职业列表中...[阅读全文]
2022-07-07 22:03:09 人气:55200
美国eb3雇主担保移民
美国eb3雇主担保移民 Other works按照美国移民法,职业移民划分为五类。而EB-3就属于职业移民的第三优先。EB-3职业移民的第三优先类别包括熟练工人、学士学位持有人以及其它工人...[阅读全文]
2022-07-07 21:59:21 人气:53504
马来西亚永久居留(红卡)
PR是PermanentResident的英文缩写,中文是永久居留的意思。获得PR, 就是获得永久居留身份证。 马来西亚永久居留(红卡)是大马政府授予给外国人士的永久居留身份证...[阅读全文]
2022-07-07 21:41:23 人气:54901
佛山消委会:网络直播套路深,翡翠消费需谨慎!
秦女士浏览某购物网站时,发现某玉石直播间正在直播销售翡翠手镯,主播称该翡翠种水为冰种...[阅读全文]
2022-03-21 15:24:43 人气:65967
机器视觉人才供应链第一梯队:清远市万金目视科技有限公司
清远市万金目视科技有限公司,定位为机器视觉人才供应链第一供应商。首先,以基于机器视觉和深度学习的实战实训平台。为高职高专,大学,提供机器视觉实战实训的人才...[阅读全文]
2021-07-05 15:21:34 人气:99360
跨境电商脱口秀:炮哥刘智勇
炮哥的跨境电商六脉神剑理论、炮哥的跨境电商1357创业模型、炮哥的跨境电商行业快速传播方法论、炮哥的跨境电商合伙人模型...[阅读全文]
2021-07-03 20:33:52 人气:68724
建材家居短视频直播达人——陈宣平
建材家居短视频直播达人——陈宣平,2011年从事互联网行业,2012年进入建材行业媒体工作,主要负责新媒体事业部...[阅读全文]
2021-07-03 20:29:36 人气:93587
广东金麦福餐饮管理服务有限公司
广东金麦福餐饮管理服务有限公司有着多年来连锁经营、机关食堂承包、学校食堂承包、工厂食堂承包、厨房设计经验。致力于食堂承包经营管理...[阅读全文]
2021-07-03 20:25:31 人气:86250
颛孙宏鸽(净雨):书法艺术跨界探索与禅悟
颛孙宏鸽,法名净雨,圣贤名门之后裔,为颛孙子张第七十三代传人,祖籍山东省,中国著名作家、书画家,新闻工作者和社会活动者,公益热心人...[阅读全文]
2021-12-05 20:21:15 人气:71120




















































































































































































