佛山市顺德区勒流街道勒北工业大道以南、勒北发展大道以西地块之6网上挂牌出让
经佛山市顺德区人民政府批准,受佛山市顺德区勒流街槎涌股份合作经济社委托,本中心现采用网上挂牌方式流转以下地块的集体建设用地使用权,现将有关网上挂牌事项公告如下:
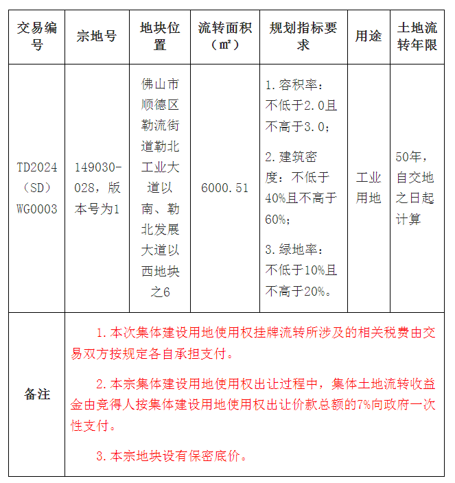
一、地块基本情况
该地块其他规划设计条件具体见该地块的交易文件中所附的顺规条件(2023)0208号-S《佛山市顺德区建设用地规划条件》。
二、竞买资格和要求:
(一)中华人民共和国境内外的法人、自然人(须具完全民事行为能力)和其他组织,除法律、法规另有规定外,均可单独或联合竞买该地块。
(二)申请人存在下列违法违规违约行为的,在结案和问题查处整改到位前,申请人及其控股股东不得参与本地块挂牌竞买活动:
1.存在伪造公文骗取用地和非法倒卖土地等犯罪行为的;
2.存在非法转让土地使用权等违法行为的;
3.因用地者自身原因导致土地闲置、尚未处理完毕的土地使用权人;
4.被佛山市中级人民法院列入《启动执行联动机制决定书》和《协助执行通知书》内的失信被执行人;
5.列入顺德区违法建设失信联合惩戒管理的对象;
6.列入重大欠薪失信联合惩戒管理的对象。
7.法律法规规定的其他情形。
三、本次集体建设用地使用权网上挂牌采用增价方式进行报价,按照价高者得的原则确定竞得人。
四、该宗地网上挂牌起始价为人民币:壹仟肆佰肆拾壹万元整(大写)(¥14410000.00),另设保密底价,增价幅度为人民币:壹拾伍万元整(大写)(¥150000.00)/次,竞买保证金为人民币:贰佰捌拾玖万元整(大写)(¥2890000.00)。
五、有意参与竞买者可于2024年1月9日后登陆网上交易系统下载TD2024(SD)WG0003地块的《佛山市顺德区集体建设用地使用权网上挂牌流转文件》。
申请人应于 2024 年 2 月 6 日9时之前登录网上交易系统提交竞买申请,选择银行,获得随机保证金账号,并向此指定账号一次性足额交纳竞买保证金。竞买保证金须于 2024 年 2 月 6 日9时之前到达本中心指定账户后(提示:竞买人须充分了解银行划转账的流程和时限,须跨省跨行支付的建议尽早缴纳竞买保证金),申请人方获得竞买权限。申请人必须以自己的名义交纳保证金,不得由他人代交,且保证金必须以人民币支付。
六、该宗地的公告期自 2024 年 1 月 9 日至 2024 年 1 月 28 日止;网上报价期限为 2024 年 1 月 29 日 8 时 30 分至 2024 年 2 月 8日 11 时。
七、上述时间均以网上交易系统的服务器时间为准。具体的竞价规则见该地块的交易文件。
八、需要到挂牌地块现场踏勘的竞买人请与佛山市顺德区公共资源交易中心联系。
九、本次网上挂牌仅接受网上竞买申请和竞买报价,不接受书面、邮寄、电子邮件、电话、传真、口头等其他形式的申请。
十、自本次公告起至网上挂牌截止期间,如有关于本地块网上挂牌文件的修改、澄清、说明等将通过网上交易系统、佛山市顺德区公共资源交易中心网站发布,请有意参与竞买者密切留意。其它未尽事宜,详见该地块的交易文件。
十一、联系方式
(一)有意参与竞买者可登录佛山市国有建设用地使用权和矿业权网上交易系统(下称“网上交易系统”,网址:http://jy.ggzy.foshan.gov.cn:3680/TPBank/newweb/framehtml/onlineTradex/index.html)或佛山市顺德区公共资源交易中心网站(网址:http://www.shunde.gov.cn/ggzy/)下载本网上挂牌流转文件。
(二)联系人及联系电话
中心地址:佛山市顺德区大良街道新城区观绿路4号恒实置业广场1号楼裙楼
联系电话:0757-22837810(梁先生)、22837811(陈小姐)、22837812(欧阳先生)
系统使用咨询电话:0757-83990765,联系人:龚工
新年已至,春节也脚步将近,冬日的广州,因为一场火热的明星见面会而增添了几分温馨与热烈。1月5日至7日,胡姬花携手品牌体验官陶大宇在广州太和金铂广场举办了明星见面会,众多粉丝到现场与心中的偶像零距离接触,音乐、美食、情感和故事在活动中相互交织,给粉丝们带来了难以忘怀的美好体验。
陶大宇力荐“真香”好油 现场复刻“好事就手”
当晚,陶大宇为现场观众倾情献唱经典影视主题曲,还与粉丝们分享了自己喜爱的私房菜,为大家推荐他中意的“真香”好油——胡姬花古法小榨花生油。他谈到了对美食的热爱,重要的团聚时刻,他总会准备一道“好事就手”,每当品尝这道菜,都会让他想起家的温暖和亲情的珍贵。在现场的大厨协助下,他亲手复刻了这道传统佳肴。
“好事就手”即是蚝豉炆猪手,是广东人年夜饭里的传统菜。“蚝豉”谐音“好市”或“好事”,“猪手”寓意“就手”,广东人的贺年菜一定少不了这个好彩头。大厨将胡姬花古法小榨花生油烧热,猪手焯水后下锅油炸,金黄色的油瞬间翻滚,发出“滋滋”的声响,肉香被激发出来,与油香融合在一起,活动会场飘香四溢。陶大宇非常推崇胡姬花古法小榨花生油,他表示:“胡姬花古法小榨花生油香气非常浓厚,用了这款油,整个烹饪过程都变得让人充满期待。”
菜品完成后,早已迫不及待的粉丝纷纷上台试吃明星私房菜,展开“闻香表情大挑战”等诸多互动,并争相与陶大宇合影留念,氛围爆棚。
港星青睐、“广府老饕”情有独钟
陶大宇的现身和推荐,让胡姬花古法小榨花生油成为了现场的焦点,其实,这并不是港星第一次推荐胡姬花,胡姬花古法小榨花生油在港粤两地一直备受青睐,在过去的几年里,有多位香港明星曾公开推荐过胡姬花古法小榨花生油,将其视为自己烹饪的必备好物。
港粤两地消费者对于这款花生油的热爱和信赖,更多是源于其香味的纯正和品质的保证。粤菜追求食物“本味”,除了食材本身要好,一瓶风味上好的花生油更可以提升整道菜的灵魂。对于以动手烹饪为乐的广府老饕来说,花生油是早已深入味觉基因的存在——他们非常懂得分辨油的好坏,胡姬花古法小榨花生油闻着香,吃起来更香,花生油口感好、香味浓,能够深入地融合到食材中,将粤菜的五滋六味发挥得淋漓尽致,为菜肴增色添香。
眼下春节脚步渐近,胡姬花古法小榨花生油在广东人的餐桌上又将扮演重要的角色。广府人过年习俗自成一派,年前要开油锅,炸油角、炸煎堆、炸蛋散、包油角等食物,年夜饭上,几乎家家要准备白切鸡、蚝豉炆猪手、蒸鱼、红烧肉、盘菜等传统菜肴,胡姬花古法小榨花生油凭借其出色的烹饪特性和独特的香味,展示独特的广东味道。
对于广东人来说,胡姬花古法小榨花生油是连接食材美味的纽带,也是家人之间情感的桥梁,它陪伴了一个个家庭的团聚温馨时刻,让家的团圆味道更加浓郁。
胡姬花只做花生油,真正够香
胡姬花古法小榨花生油传承非物质文化遗产技艺精髓,发挥“专注只做一件事”的精神,将古法压榨技艺精髓代代相传,传承中国传统压榨技艺精髓的匠心与智慧,其工艺精髓在于“古法六艺”,源于深厚的历史积淀和代代匠人积累下来的宝贵经验,选料、火候、压榨工艺、时间等都有其要诀所在。
选材严谨是品质之基,胡姬花古法小榨花生油坚持选用优质的红衣大花生,,具有浓郁的香气,胡姬花古法小榨花生油只用其中20%的精品作为原料,以确保油质的地道与上品。
工艺上,胡姬花古法小榨花生油更是精益求精,炒、榨、滤等环节都有近乎严苛的要求,采用适温全烘炒技术进行慢火烘炒,将花生炒到熟而不焦,香而不过的“平衡点”,再用小榨机压榨出油。相比起大榨机,小榨机处理更精细,慢工出细活,同等产量,比普通大榨机约慢10倍,榨出的油滴滴浓香、滴滴矜贵,更有韵味。同时,胡姬花古法小榨花生油还在不断优化生产流程和提高品质标准,引进先进的生产设备和技术,让传统工艺在当代社会中焕发出新的活力。
在当下这个衣食住行都被快节奏裹挟前行的时代,胡姬花古法小榨花生油以其匠心工艺和对品质的执着坚守,将耐心、执着、对细节的考究、对技艺的苛刻融入每一滴油中,为消费者沉淀出一丝慢下来的浓香风味。
胡姬花古法小榨花生油,适合各种烹饪方式,无论是炒、炸、煮还是凉拌,都能展现出卓越的烹饪优势,起到增香提色去腥的作用,为菜品增添丰富的层次感,突显菜品的原汁原味,非常适合粤菜烹饪。为了生产出更地道、更“广东味”的花生油,胡姬花古法小榨花生油还在茂名自建了工厂,本地榨风味好,力求做出更加让广东人中意的本土味道。
在新的一年里,胡姬花古法小榨花生油将继续坚守初心,传承古法榨油技艺的精髓,为消费者提供风味更好的花生油,陪伴每一个家庭的餐桌,见证每一次温馨的团聚时光,让更多人了解和喜爱这个承载着广东味道和饮食文化的高品质花生油品牌。
1月12日,OPPO Find X7系列正式开售,根据官方数据显示,全渠道开售5分钟是上一代的402%,销售成绩再创新高。得益于强大的产品力加持,OPPO Find X7系列从预热至发布吸引了很多人关注,特别是强悍的性能和影像表现,深受大众消费者青睐。
作为OPPO品牌的开年旗舰,OPPO Find X7系列在性能、影像、AI等各个方面都有全面增强。更是带来了潮汐架构、超级信号工程、卫星通话等诸多黑科技,加之外观品质等层面的提升,产品力和用户体验都是大幅提升。
天花板级影像体验
影像是OPPO Find X7系列的核心亮点,其中Find X7 Ultra搭载了1英寸双潜望四主摄,组成哈苏大师镜头群,以六个光学品质焦段提供目前手机最强大、品质最高的多摄变焦能力。毕竟配备14mm-300mm的创作焦段群覆盖,可让用户拥有充足的影像创作空间。加之审美驱动效果的新一代超光影图像引擎和全新升级的哈苏专业人像体验,再次刷新移动影像天花板。
这次OPPO Find X7系列安卓首发支持全焦段4K杜比视界HDR视频录制,具备高动态范围特性,带来浑然天成的画面表现,第一次真正地接近了行业标杆iPhone的视频拍摄能力,为用户提供卓越的视频录制体验。
极致性能加持,AI大模型实用性拉满
配置上,OPPO Find X7系列搭载天玑9300和骁龙8Gen3两款安卓顶级处理器。自研潮汐架构的加持,进一步释放芯片性能,通过将性能研究深入到芯片底层,实现异构计算单元的超动态调度,让旗舰手机可以兼具极致的性能释放、极致的能效表现,以及极致的持久稳定。
在AI大模型上,OPPO Find X7系列配备OPPO自主训练安第斯大模型,是全球首款端侧应用70亿参数大语言模型的手机,智慧效率层面大增。通过大模型能力更新实现全新升级的小布助手更聪慧,提供总共超过100种能力。对语义理解更好,文字摘要效率更高量更大。
比如大家日常能体验到的实用功能,可以消除照片瑕疵的AIGC消除、智能生成通话摘要的AI大模型语言摘要以及AI文字摘要等功能。OPPO Find X7系列这些功能对用户的日常使用、办公都有非常大的帮助。
其他硬件配置很亮眼
作为人机交互的重点,OPPO Find X7系列还配备了超通透钻石屏,采用全新一代屏幕发光材料,具备高达4500nit的局部峰值亮度特性,生动呈现明暗细节,画面清晰明目,同时支持硬件级低蓝光低频闪显示,实现全方位护眼。此外,OPPO Find X7系列配备了5000mAh大容量电池和100W超级闪充组合,带来长久续航表现。
OPPO Find X7系列还带来了通信增强技术,支持更多的信号频段,确保了更稳定的通信体验。国际逍遥游功能的加入则可为用户提供多达107个国家和地区的跨国数据服务。更有国密二级安全芯片搭配独家VIP模式,对手机隐私数据提供最高芯片级守护。
此次OPPO Find X7标准版起售价为3999元,共有12+256GB、16+256GB、16+512GB和16+1TB四个版本,提供海阔天空、大漠银月、烟云紫和星空黑四种配色可选。OPPO Find X7 Ultra起售价为5999元,共有12+256GB、16+256GB和16+512GB三个版本,提供海阔天空、松影墨韵和大漠银月三种配色可选。目前OPPO Find X7系列已在全渠道开售,有兴趣的可以了解一下。
微信
新浪微博
QQ空间
QQ好友
豆瓣
Facebook
Twitter
















































































































































































