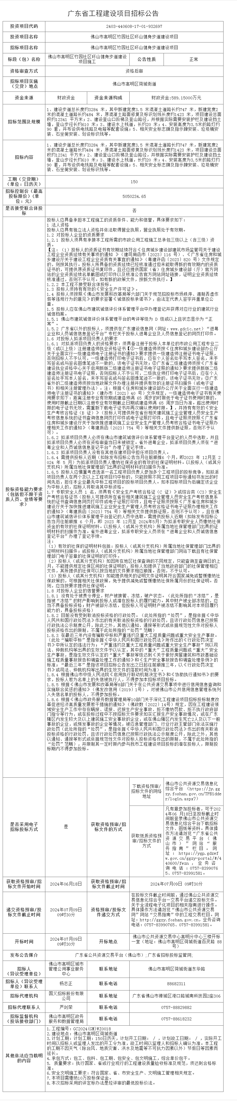
佛山市高明区更合镇合水社区及周边设施提升改造二期工程招标公告
(一)竞投项目基本情况
1.招租人:佛山市南海区大沥世裕实业投资有限公司
2.项目信息
3.产权证照情况:有房产证 。
4.租金收取方式:租金采用先交付后使用的方式,承租人于每月10日前向招租人缴清当月租金。租赁期内,租金每满一年在上一期租金基础上递增3%。首月装修期的租金按成交价的75%计收。
(二)准入条件
中华人民共和国境内的企业法人、个体经营者、自然人,均可参与本次网上竞投,但不接受联合体报名。
(三)竞投注意事项
1.本次网上竞投采用增价方式进行报价,按照价高者得原则确定最终成交价及竞得人。
2.竞投人通过网上交易系统提交的报价一经报出,不得撤回。在报价期间,竞投人可多次报价,首次报价不得低于起始价,每次加价的幅度不得小于交易方案规定的增价幅度。在规定竞价时间内,若无人应价,则本项目流标。
3.经相关部门及招租人认定出现下列情形之一,招租人有权取消其竞投人资格,交易保证金全额不予退还且招租人有权追讨竞得人造成第二次竞价的租金差额:
(1)竞投人相互串通竞投的;
(2)竞投人采用不正当手段竞得标的物的;
(3)竞得人提供虚假材料或虚假情况的;
(4)竞得人竞得标的物后反悔的(包括但不限于拒绝签订确认书、拒绝签订合同、无缴交履约保证金等违反《租赁合同书》行为);
(5)其他法律法规规定的情形。
(四)有意参与竞投者可点击广东省公共资源交易平台>交易公开>广东省项目所属选择:佛山市>国有产权页面(网址:https://ygp.gdzwfw.gov.cn/)或点击南海区人民政府网>部门导航>大沥镇人民政府>镇属公有资产交易信息公告页面(网址:http://www.nanhai.gov.cn/)下载本项目网上竞投出租文件。如有关于本项目条款的修改、澄清、说明等将通过上述网址发布,不再另行通知,请有意参与竞投者密切留意。其它未尽事宜,详见本项目网上竞投出租文件。
如有意向提交竞买申请(报名)及参与竞价请点击进入佛山市公共资源交易信息化综合平台-交易平台页面(网址:https://jy.ggzy.foshan.gov.cn/TPBidder/login.aspx)进行登录操作。(详细操作指引请查看出租文件中交易须知内容)
特别注意:竞投人使用电脑时,请按照佛山市公共资源交易信息化综合平台相关操作指引进行操作。网上竞价时请务必使用IE9/IE10/IE11(.net竞价系统)浏览器登录网上竞价交易系统,如使用其他浏览器可能会导致网上竞价交易系统无法正常竞价,相关责任由竞买申请人自行承担,所产生的一切责任与招租人和大沥镇公共资源交易所无关。
(五)交易时间(以下时间均以网上交易系统的服务器时间为准):
1.提交竞买申请(报名)时间:2024年6月19日上午8:30至2024年6月25日下午5:30截止(北京时间),竞投人须于竞买申请(报名)截止时间前登录网上交易系统提交竞买申请;
2.交易保证金到账截止时间为2024年6月26日下午4:00,超过截止时间达账则不能参加竞投;
3.网上报价时间:2024年6月27日下午3:30-4:00(注:网上报价时间结束后,若有竞投人愿意参加网上限时竞价的,则自动进入网上限时竞价环节)
(六)本次网上竞投仅接受网上竞买申请和竞投报价,不接受书面、邮寄、电子邮件、电话、传真、口头等其他形式的申请。
(七)本项目最终解释权归招租人所有。
(八)联系方式
1.系统使用咨询电话:0757-83990765
2.佛山市南海区大沥镇公共资源交易所联系人:朱小姐 叶小姐
联系电话:0757-85583010、85583020
地址:佛山市南海区大沥镇振兴路54号行政服务中心大院四号楼交易所一楼
3.招租人联系人:梁先生 联系电话:0757-85551236
微信
新浪微博
QQ空间
QQ好友
豆瓣
Facebook
Twitter




































































































































































































































