佛山市陶谷创智园建设开发有限公司佛山市电炉厂地块改造项目招标公告
时间:2024-06-21 人气:1287 来源:佛山市公共资源交易信息化综合平台 作者:
概述:佛山市电炉厂地块改造项目5栋综合楼2-14层装修工程的施工及缺陷责任期修复工作,具体内容详见装修设计图纸和工程量清单......
(声明: 网站所收集的部分公开资料来源于互联网,转载的目的在于传递更多信息及用于网络分享,并不代表本站赞同其观点和对其真实性负责,也不构成任何其他建议。本站部分作品是由网友自主投稿和发布、编辑整理上传,对此类作品本站仅提供交流平台,不为其版权负责。如果您发现网站上有侵犯您的知识产权的作品,请与我们取得联系,我们会及时修改或删除。 )
分享
微信
新浪微博
QQ空间
QQ好友
豆瓣
Facebook
Twitter
取消
资讯
招标
招聘
租售
美食
房产
展会
广佛
企业
积金
社保
户口
教育
特色
旅游
酒店
医疗
交通
办证
书院
代运营
风水
车辆
图片
移民
产业
综合体
市场
网红
画展
佛山市三水绿色环保项目室外景观园林施工招标公告
本工程为佛山市三水绿色环保项目室外景观园林施工,工程主要内容包括园建部分、绿化部分、给排水部分以及电气部分等...[阅读全文]
2024-06-21 14:55:45 人气:2117
奥雅纳推动澳门城市建设 助力琴澳一体化发展
第15届国际基础设施投资与建设高峰论坛于6月19 - 21日在澳门成功举办。奥雅纳与海内外众多工程企业及机构共聚一堂,分享项目设计与建设管理经验...[阅读全文]
2024-06-21 14:46:45 人气:1990
彰显信宜品质,天猫携手信宜银妃李开启溯源直播
每到夏季阳光与雨水充沛的时节,走进广东信宜的银妃李种植基地,一颗颗充盈着果粉的果实已然挂满枝头,大多数果子隐隐约约透出红影...[阅读全文]
2024-06-21 13:05:33 人气:1693
高明区举行工贸行业生产安全事故应急救援综合演练
高明区安委会组织的2024年高明区工贸行业生产安全事故应急救援综合演练,模拟作业人员违反有限空间作业安全管理规定,在操作中突遇意外的情形...[阅读全文]
2024-06-21 10:24:13 人气:1482
高明积极推进工业领域设备更新
高明区正积极推动工业领域大规模设备更新,以设备更新为契机加快形成新质生产力,为高质量发展奠定坚实基础。统计数据显示...[阅读全文]
2024-06-21 10:24:11 人气:1520
高明区家居焕新暨6·18促消费活动启动
近日,“乐购高明 悦享一夏”——2024高明区家居焕新暨6·18促消费活动在博艺家居建材城举行启动仪式。活动推出家居以旧换新让利措施...[阅读全文]
2024-06-21 10:24:09 人气:1717
高明公安创新方式,“反诈贴纸”随快递精准投放
为守好居民的“钱袋子”,增强居民对电信网络诈骗的防范意识,近日,高明公安创新反诈宣传方式,针对“618”购物节,以辖区各物流寄递点为全民反诈宣传阵地...[阅读全文]
2024-06-21 10:24:07 人气:1414
顺德报送的《商业秘密保护服务规范》获批为佛山市地方标准制修订计划项目
据顺德区市场监督管理局消息,广东省商业秘密保护示范基地(佛山顺德)报送的《商业秘密保护服务规范》于近日获批为2024年佛山市地方标准制修订计划项目...[阅读全文]
2024-06-21 10:24:00 人气:1627
南海区大沥镇启动沙溪汇谷科创产业园拆除行动
南海区大沥镇老旧工业园区改造升级攻坚行动——沙溪汇谷科创产业园拆除行动启动,不久的未来,48万平方米的产业载体将在此崛起...[阅读全文]
2024-06-21 10:23:58 人气:1543
第二届京佛人才发展会议6月22日在北京举行
新要素和新产业融合发展,加快打造现代化产业体系,第二届京佛人才发展会议将于6月22日在北京举行。几十家佛山企业将“带题”进京...[阅读全文]
2024-06-21 10:22:40 人气:1302
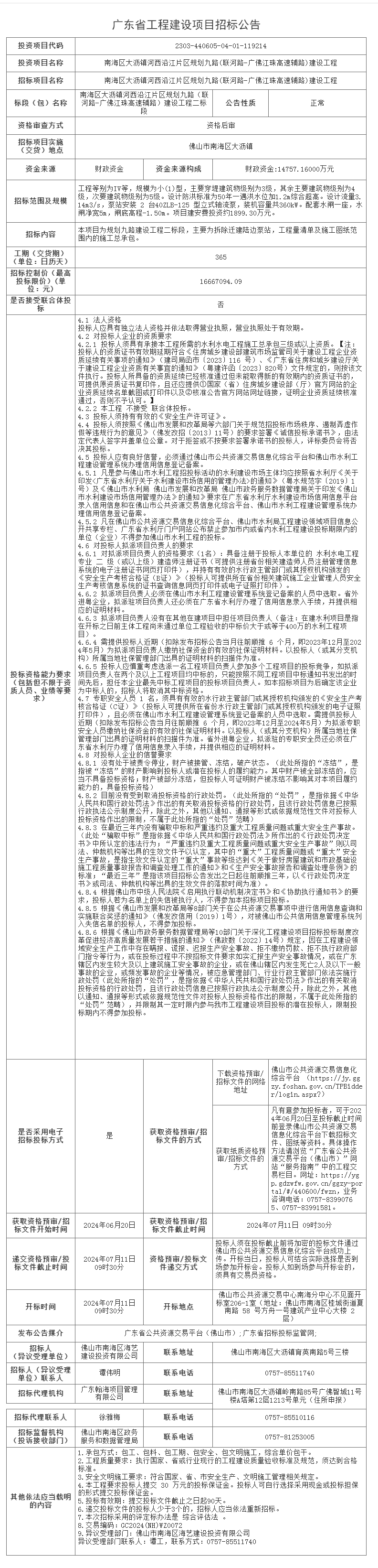
南海区大沥镇河西沿江片区规划九路(联河路-广佛江珠高速辅路)建设工程二标段招标公告
工程等别为IV等,规模为小(1)型,主要穿堤建筑物级别为3级,其余主要建筑物级别为4级,次要建筑物级别为5级。设计防洪标准为50年一遇洪水位加1.2m综合超高...[阅读全文]
2024-06-21 15:09:11 人气:1459
广佛肇工业园站周边片区开发项目-松厦站至敏溪站电缆线路土建工程勘察设计招标公告
广佛肇工业园站周边片区开发项目-松厦站至敏溪站电缆线路土建工程是为佛山 110 千伏敏溪输变电工程配套线路建设电缆通道...[阅读全文]
2024-06-21 14:52:39 人气:5271
顺德区第一联围水体综合整治工程招标公告
顺德区第一联围水体综合整治工程--西片(一期)、顺德区第一联围水体综合整治工程--东北片(一期)、顺德区齐杏联围水体综合整治工程--农村生活污水治理优化提升工程、顺德区樵桑联围水体综合整治工程...[阅读全文]
2024-06-21 14:48:37 人气:3432
佛山市南海区大沥镇河东中心路(穗盐路-佛山水道)配套10kV电力迁改工程招标公告
招标内容为:拆除低压水泥电杆,拆除低压电线,新建低压电缆,电线,新建电缆保护管,新建变压器、室外控制箱等。具体内容以工程施工图纸...[阅读全文]
2024-06-21 11:24:44 人气:2107
河宕陶瓷交易中心投资改造项目招标公告
项目拟对佛山市河宕陶瓷交易中心进行租赁,改造升级为区域电商直播产业园,总建筑面积 26715 ㎡。产业园由商业区、办公区、配套...[阅读全文]
2024-06-21 10:57:38 人气:1866
华东师范大学附属顺德美的学校(二期)—家具采购招标公告
华东师范大学附属顺德美的学校(二期)—家具采购招标项目的潜在投标人应在广东省政府采购网https://gdgpo.czt.gd.gov.cn/获取招标文件...[阅读全文]
2024-06-21 10:22:42 人气:5712
高明荷城街道迓元股份经济合作社关氏宗祠建设工程招标公告
广东顺安工程管理有限公司受佛山市高明区荷城街道迓元股份经济合作社的委托,对荷城街道迓元股份经济合作社关氏宗祠建设工程进行竞争性磋商采购...[阅读全文]
2024-06-21 10:20:18 人气:3900
顺德区岭南和园粤韵09号、岭南和园故里经营权项目公开竞投公告
广东良德工程咨询有限公司受佛山市顺德区北滘文化站的委托,对岭南和园粤韵09号、岭南和园故里经营权项目(项目编号:GDLD-SDBJ-JT-2024001)...[阅读全文]
2024-06-21 08:11:26 人气:2318
佛山市高明区更合镇合水社区及周边设施提升改造二期工程招标公告
按照招标文件及合同约定的范围内所有工程内容(具体以本项目施工图纸、工程量清单及招标人要求为准)的施工准备阶段、施工阶段、竣工验收阶段...[阅读全文]
2024-06-19 16:19:53 人气:12977
佛山市高明区竹园社区环山健身步道建设项目施工招标公告
1、建设步道总长度约3284 米,其中新建宽度3.5 米混凝土道路长约747 米,新建宽度2 米的混凝土道路长约484 米,原混凝土路面修复及标识划线长度约1423 米...[阅读全文]
2024-06-19 16:14:56 人气:12460
南海里水机关、事业单位实习岗位开始招聘!
实习对象:在读的本(专)科及以上学历的学生,优先协调南海区户籍、广佛地区高校学生参与。...[阅读全文]
2024-06-20 16:41:17 人气:5174
小红星禁毒普法服务中心公开招聘社工
提供戒毒康复服务,调查了解戒毒康复人员行为状况、生活状况、社会关系、现实表现等情况,开展戒毒康复人员心理社会需求和戒毒康复状况评估...[阅读全文]
2024-06-20 16:37:17 人气:4974
佛山市第三中学公开招聘高中化学实验员
1.身体健康,品行端正,具备良好沟通能力;2.男女不限,35岁以下;3.熟悉中学化学实验仪器,掌握实验原理及实验操作,胜任化学实验室管理...[阅读全文]
2024-06-17 15:36:29 人气:2734
南海区狮山镇罗村第二初级中学公开招聘教师
请在2024年6月25日前将个人简历、获奖和荣誉证书复印件连同近期彩色全身照片1张及联系方式,发送至邮箱31547279@qq.com...[阅读全文]
2024-06-17 15:34:06 人气:2753
南海区九江职业技术学校招聘教师多名
招聘岗位:语文教师3名、数学教师2名、英语教师3名、艺术教师1名、新能源汽车运用与维修专业教师1名...[阅读全文]
2024-06-17 15:30:04 人气:2744
南海区桂城街道映月中学招聘教师若干名
初中语文、初中数学、初中英语、初中历史、初中物理、初中地理、初中体育、初中信息技术合同制聘任教师若干名...[阅读全文]
2024-06-13 10:13:41 人气:2501
南海区狮山镇英才学校招聘代课教师多名
代课教师报名所需材料:个人简历、本人身份证、毕业证、学位证、相应学段学科的教师资格证、普通话等级证书等相关资料证明...[阅读全文]
2024-06-13 10:06:25 人气:2039
顺德区均安镇南浦幼儿园公开招聘幼儿教师
年龄35周岁以下(曾获区级以上奖项且德才兼备的优秀人才,年龄可适当放宽),身体健康,体貌端正...[阅读全文]
2024-06-13 10:02:57 人气:1919
顺德陈村新圩市场档位火热招租中→
陈村镇旧圩农贸市场档位于2024年6月底到期,具体档位竞投的事项如下:租赁期两年半,即由2024年7月1日至2026年12月31日止...[阅读全文]
2024-06-20 08:14:56 人气:7084
南海桂城街道南平西路夏西国际橡塑城一期佛山民间金融街3号楼首、二层A303 A303B物业租赁项目
竞得人竞得标的物后反悔的(包括但不限于拒绝签订确认书、拒绝签订合同、无缴交履约保证金等违反《租赁合同》行为);...[阅读全文]
2024-06-19 16:37:17 人气:8251
南海桂城街道南平西路夏西国际橡塑城一期佛山民间金融街2号楼第三层A2-1物业租赁项目
竞投人通过网上交易系统提交的报价一经报出,不得撤回。在报价期间,竞投人可多次报价,首次报价不得低于起始价,每次加价的幅度不得小于交易方案规定的增价幅度...[阅读全文]
2024-06-19 16:35:26 人气:7908
南海桂城街道南平西路夏西国际橡塑城一期佛山民间金融街2号楼第四层A2-5之一物业租赁项目
竞投人通过网上交易系统提交的报价一经报出,不得撤回。在报价期间,竞投人可多次报价,首次报价不得低于起始价,每次加价的幅度不得小于交易方案规定的增价幅度...[阅读全文]
2024-06-19 16:33:19 人气:8064
南海桂城街道南平西路夏西国际橡塑城一期佛山民间金融街2号楼第五层A2-16物业租赁项目
租金采用预付方式。租金每月一次收取,承租方应在每月初的10日前将当月租金一次性付清给招租方,且承租方须按银行托收的方式缴纳租金...[阅读全文]
2024-06-19 16:31:13 人气:7801
南海桂城街道南平西路夏西国际橡塑城一期佛山民间金融街4号楼首、二层A4-9物业租赁项目
中华人民共和国境内的企业法人、个体经营者、自然人均可参与本次网上竞投。1.本次网上竞投采用增价方式进行报价,按照价高者得原则确定最终成交价及竞得人。...[阅读全文]
2024-06-19 16:28:59 人气:7623
南海黄岐岐阳路18号之一(自编:黄岐城区公房10号)租赁公告
竞投人通过网上交易系统提交的报价一经报出,不得撤回。在报价期间,竞投人可多次报价,首次报价不得低于起始价,每次加价的幅度不得小于交易方案规定的增价幅度...[阅读全文]
2024-06-19 16:24:49 人气:7422
南海大沥镇横江市区大街24号(自编:盐公房574号)租赁公告
租金采用先交付后使用的方式,承租人于每月10日前向招租人缴清当月租金。租赁期内,租金每满一年在上一期租金基础上递增3%。首月装修期的租金按成交价的75%计收...[阅读全文]
2024-06-19 16:22:03 人气:7472
南海九江镇文明巷商铺、原越发工艺公司办公楼、九江华英楼、九江原电排站大楼等一批租赁公告
九江镇人民路5-6号104铺;九江镇人民路5-6号106-108铺;九江镇儒林东路文明巷1-6号铺二、三层;九江镇人民路7号之1铺;九江镇人民路5-6号109铺;...[阅读全文]
2024-06-18 15:09:13 人气:7763
三水云东海推出“广府菜三水荷花宴”团体标准
三水区云东海街道办事处举办了“放心消费美食集聚区双承诺单位”颁牌仪式暨“广府菜三水荷花宴”团体标准推广会。当天,云东海街道向10家餐饮店颁发“放心消费美食集聚区双承诺单位”牌匾...[阅读全文]
2024-06-16 09:03:27 人气:10569
美狮美高梅“蜀道”再度荣获米其林一星荣誉 正宗成都四川菜匠艺 勇获业界权威认可
【2024年3月14日,澳门】美高梅欣然宣布,旗下位于美狮美高梅内的餐厅“蜀道”在最新公布的《香港澳门米其林指南2024》中,再度获评为米其林一星餐厅...[阅读全文]
2024-03-14 21:05:58 人气:27469
佛山柱侯酱:一道美食背后的传奇故事
柱侯酱是佛山地区的特产之一,其名字来源于创始人梁柱侯。在清朝嘉庆年间,梁柱侯最初在佛山祖庙摆摊卖牛杂,因其发明了柱候酱...[阅读全文]
2024-02-02 15:47:47 人气:13382
石湾鱼腐:金黄鲜嫩,香滑可口
石湾鱼腐是一道源自中国广东省佛山市石湾镇的传统名菜,其历史悠久,口感独特,被誉为“岭南第一锅”...[阅读全文]
2024-02-02 15:46:11 人气:14275
岭南蒸水饺:皮薄馅嫩,鲜香可口
岭南蒸水饺是一道色香味俱佳的传统小吃,以其皮薄馅嫩、鲜香可口而著名。岭南蒸水饺的馅料通常包括猪肉、韭菜...[阅读全文]
2024-02-02 15:45:18 人气:17058
佛山沙口笋:美味与健康的完美结合
佛山沙口笋是广东省著名的特产,以其独特的口感和品质而受到广泛欢迎。沙口笋的产地位于佛山市内的东平河和汾江河交界处,这里土壤肥沃...[阅读全文]
2024-02-02 15:44:00 人气:11821
佛山祖传浸猪腰:一道美味的历史传承
佛山祖传浸猪腰是一道具有地方特色的传统美食,以其独特的制作工艺和口感而著名。在佛山地区,很多人都喜爱这道美食...[阅读全文]
2024-02-02 15:43:07 人气:9535
品味三水:探寻佛山市三水区的地道美食
官家豉油鸡。被评为“西南十大名菜”之一,是三水老字号金爪皇的特色菜。创始人官海文是三水粤菜大师之一...[阅读全文]
2024-01-23 14:43:28 人气:16556
禾杆盖珍珠:白坭疍家人的美食传奇
禾杆盖珍珠是一道传统美食,主要食材为禾秆、绿豆和五花肉。这道菜起源于白坭疍家先民所处的环境条件...[阅读全文]
2024-01-23 14:41:50 人气:14050
乐平大包:一道口感与文化并重的传统美食
制作乐平大包需要经过五个步骤:切、炒、和、封、蒸。首先,将所有馅料切成适当的大小,鸡肉、五花腩、鸡蛋、香菇、沙葛等...[阅读全文]
2024-01-23 14:36:27 人气:13543
佛山高明年内将持续推出各类购房优惠
佛山市房地产协会发出通知,即将启动商品住房“以旧换新”活动。据高明区房地产协会和区住建水务局消息,高明区暂未实施相关政策...[阅读全文]
2024-06-21 10:20:15 人气:2077
益禾人才公寓:佛山市南海区的理想居住选择
益禾人才公寓位于佛山市南海区,是一个为满足人才居住需求而打造的高品质公寓社区。以下是该公寓的详细介绍...[阅读全文]
2024-06-20 15:33:27 人气:7306
海景花园——南海区的海滨明珠
海景花园位于佛山市南海区,是一个拥有美丽海景的住宅小区。该小区占地面积约为 10 万平方米,总建筑面积约为 30 万平方米...[阅读全文]
2024-06-20 09:08:47 人气:7137
桂华丽景——南海区的宜居家园
小区占地面积较大,绿化面积充足,绿树成荫,花草繁盛。小区内设有多个休闲广场和花园,为居民提供了休闲娱乐的场所...[阅读全文]
2024-06-20 08:58:34 人气:7097
灯湖胜悦苑——南海区的璀璨明珠
灯湖胜悦苑小区位于佛山市南海区,是一个现代化的住宅小区。该小区占地面积较大,环境优美,绿树成荫,空气清新。小区内设有多个花园和休闲广场...[阅读全文]
2024-06-20 08:57:28 人气:7478
夏北聚龙北村——南海区的宁静村落
聚龙北村的建筑风格具有浓厚的岭南特色,古老的祠堂、庙宇和传统的民居保存完好。这些建筑不仅具有历史价值,也是村民们传承文化...[阅读全文]
2024-06-20 08:54:46 人气:7069
夏逸花园——南海区的舒适家园
小区内绿树成荫,花草繁盛,空气清新,为居民提供了一个舒适宜人的居住环境。小区内设有多个花园和休闲广场,居民可以在这里散步...[阅读全文]
2024-06-20 08:52:41 人气:6790
佛山中海千灯湖 1 号:千灯湖畔的理想家园
佛山南海区中海千灯湖 1 号小区位于广东省佛山市南海区桂城街道灯湖西路 3 号,是一个高档住宅小区。小区占地面积约 22.4 万平方米...[阅读全文]
2024-06-20 08:50:30 人气:6612
灯湖水韵南都——佛山南海的品质社区
灯湖水韵南都小区位于佛山市南海区桂城街道海七路 6 号,是一个现代化的住宅小区。小区周边配套设施齐全...[阅读全文]
2024-06-20 08:37:13 人气:6755
佛山南海时代廊桥:现代都市的品质家园
小区占地面积约为 10 万平方米,总建筑面积约为 30 万平方米。小区由 16 栋高层住宅组成,共有约 2000 户居民...[阅读全文]
2024-06-20 08:35:11 人气:6866
第40届中国(佛山)国际陶瓷及卫浴博览交易会开幕
4月18日,第40届中国(佛山)国际陶瓷及卫浴博览交易会(以下简称“佛山陶博会”)在佛山国际会议展览中心展馆正式开幕...[阅读全文]
2024-04-21 09:43:37 人气:18066
第40届佛山陶博会设有三大展馆 超800家展商参展
4月18日至21日,第40届佛山陶博会将在中国陶瓷城、中国陶瓷卫浴总部、佛山国际会议展览中心三大展馆举办。本届陶博会有哪些精彩亮点?记者探营带你抢先看...[阅读全文]
2024-04-18 15:18:16 人气:17353
第135届广交会4月15日开幕!628家佛企参展!
第135届中国进出口商品交易会(广交会)将在广州举办。佛山市出口展参展企业数量达628家,展位数1896个,其中品牌展位637个,一般性展位1259个...[阅读全文]
2024-04-12 09:38:01 人气:19737
第二届中国国际(佛山)预制菜产业大会闭幕
第二届中国国际(佛山)预制菜产业大会闭幕。为期3天的大会现场观展约11万人次,网络点击率破亿,现场交易、合作签约超16亿元...[阅读全文]
2024-03-19 11:00:48 人气:8877
第二届中国国际(佛山)预制菜产业大会开幕
第二届中国国际(佛山)预制菜产业大会开幕,来自全球十多个国家(地区)客商,我国超20个省份、超千家预制菜全产业链企业以及超千家预制菜采购商等齐聚展会...[阅读全文]
2024-03-17 11:10:00 人气:8973
全球家具行业瞩目:2024年龙江家具“两展”盛大启幕,揭秘家居行业新篇章!
第45届国际龙家具展览会和第35届亚洲国际家具材料博览会将于2024年3月16日至19日举行,再度聚焦全球家具行业的目光。届时,来自国内和全球各地的家具业参展商、经销商、采购商及同仁将齐赴盛会,共同见证、分享展会的盛况。展会延续了“五馆联展”的特色,展出面积达15万平方米。数千家品牌展商在展会上携新品、臻品亮相,为来自全国各地的客商呈现了一场规模盛大、品类齐全、潮流新品荟萃的家具盛会。...[阅读全文]
2024-03-09 08:50:39 人气:25183
家具展会 全球家具行业瞩目:2024年龙江家具“两展”盛大启幕,揭秘家居行业新篇章! 全球家具行业瞩目:2024年龙江家
第45届国际龙家具展览会和第35届亚洲国际家具材料博览会将于2024年3月16日至19日举行,再度聚焦全球家具行业的目光...[阅读全文]
2024-03-08 16:39:43 人气:45956
包装行业新春首秀,Sino-Pack包装展在广州盛大启幕!
2024年3月4日,在春日的暖阳下,一场规模盛大的包装行业盛会——【Sino-Pack中国国际包装展/PACKINNO包装制品与材料展】(简称Sino-Pack包装展)在广州广交会展馆B区拉开帷幕...[阅读全文]
2024-03-04 15:07:59 人气:7831
印包行业新春首秀,第30届华南印刷展标签展 今日在广州华丽启幕!
2024年3月4日,由中国对外贸易中心集团有限公司和雅式展览服务有限公司共同主办的第30届华南国际印刷工业展览会暨2024中国国际标签印刷技术展览会...[阅读全文]
2024-03-04 11:31:59 人气:6685
第二届中国国际(佛山)预制菜产业大会3月15日-17日举办
2月21日,据第二届中国国际(佛山)预制菜产业大会新闻发布会消息,第二届中国国际(佛山)预制菜产业大会将于3月15日-17日在佛山潭洲国际会展中心举办,规划超3万平方米展区,打造预制菜产业国际化合作交流、展示交易大平台,推动广东预制菜产业发展走在全国前列。目前,大会已吸引超1000家预制菜产业链企业参会参展,超1000家知名预制菜采购商报名“看展选菜”。...[阅读全文]
2024-02-23 11:59:37 人气:5812
广州航空及相关产业总产值明年预计突破1000亿元
2024年广州国际航空枢纽高质量发展大会在广州白云机场铂尔曼酒店举行。本次大会由广州市人民政府主办,广东省机场管理集团有限公司...[阅读全文]
2024-06-20 23:45:07 人气:2494
广州市第十二人民医院黄埔院区正式启用
“早就盼着这家医院开业了!我们周边没什么大医院,现在这家医院就在家门口,散个步就到了,实在太方便了!”...[阅读全文]
2024-06-20 23:44:09 人气:2467
国际中转游客月底起免费体验广州一日游
在以“开放的世界 中国的枢纽”为主题的2024年广州国际航空枢纽高质量发展大会上,记者了解到,为进一步促进入境游...[阅读全文]
2024-06-20 07:45:05 人气:2319
电动自行车、电动滑板车等禁入公园 违者可处200元以下罚款
广州市林业和园林局近日印发《广州市林业和园林局行政处罚裁量权基准表》(《广州市野生动物放生管理规定》《广州市公共休闲场地安全管理规定》部分)...[阅读全文]
2024-06-20 07:45:02 人气:2379
广州海珠“1+N”进法庭 以案释法强实效
为进一步提高社区“法律明白人”培养工作的针对性、实效性,不断提升海珠区社区居委专职干部和经济联社工作人员运用法治思维和法治方式处理事务的能力...[阅读全文]
2024-06-20 07:43:37 人气:2384
广州海珠文旅,月月上新!
近日,海珠区以“百千万工程”为总抓手,以“一月一主题”策划贯穿全年,精心策划推出一系列文商旅活动,每月都为广大市民奉上精彩纷呈的文化活动...[阅读全文]
2024-06-20 07:43:35 人气:2422
广州番禺区加强生物多样性保护
番禺区坚持贯彻人与自然和谐共生的理念,以绿美番禺生态建设为契机,全方位开展生物多样性保护工作,保障生态安全...[阅读全文]
2024-06-20 07:43:32 人气:1824
广东12地市联动发放惠民托育券
广东省托育服务宣传月启动暨广州市托育微纪录片发布活动在广州花城广场举行。全国托育服务宣传月期间...[阅读全文]
2024-06-20 07:43:30 人气:1729
广州天河核心商圈再添新动力 “Young城Yeah市”金融服务点隆重启动
广州天河区核心商圈消费再添新动力!广州市夜间经济发展联合会、中国银联广东分公司与广州银行共同携手,坐标天河路万菱汇购物中心举行...[阅读全文]
2024-06-20 07:36:57 人气:2138
广州海珠区成立琶洲商事调解中心
广州市海珠区琶洲商事调解中心在广东岭南律师事务所正式揭牌成立,并在商事调解中心内设立全省首个“非遗‘和’文化调解室”...[阅读全文]
2024-06-20 07:36:55 人气:3497
全国首批“名特优新”认定入库名单公布 顺德1022家个体工商户获认定
国家市场监管总局近日公布了全国首批“名特优新”认定入库名单,其中,顺德共有1022家个体工商户成功入库,占全市认定总量的32.94%...[阅读全文]
2024-06-21 08:18:32 人气:2719
三水搭建供需对接平台,促本地农企与食品企业携手共赢
区内20余家食品企业、农产品生产企业、协作帮扶企业以及区食品行业协会、渔业产业协会等相关单位积极参与,展示了水果玉米、葡萄、苏丹鱼等丰富农产品...[阅读全文]
2024-06-16 09:03:29 人气:3228
全球纺织化学品龙头企业华南总部项目在三水奠基
传化集团华南总部基地新型功能化学品项目(以下简称“传化集团华南总部基地”)奠基仪式在大塘新材料产业园举行。项目总投资50亿元...[阅读全文]
2024-06-14 14:55:55 人气:3366
三水启动新一轮国资国企改革,四大区属企业集团揭牌亮相
四大区属企业集团揭牌,有关部门解读《佛山市三水区深化改革促进国资国企高质量发展的实施方案》(以下简称《方案》)。《方案》包含8个部分30条...[阅读全文]
2024-06-14 14:55:50 人气:3620
“万亿之城”文商旅 朋友圈再扩容
禅城区委书记严冰带队到长沙天心区开展招商考察和交流座谈活动,洽谈招引项目,深化务实合作。会上,禅城区经济和科技促进局与天心区商务局...[阅读全文]
2024-06-12 16:17:45 人气:1722
顺德企业包揽全省首批家用燃气具产品《湾区认证证书》
广东粤港澳大湾区认证促进中心近日发出广东首批家用燃气具产品《湾区认证证书》。其中,顺德企业生产的家用供热水燃气快速热水器等...[阅读全文]
2024-06-07 08:32:29 人气:2815
佛山禅城数字赋能为企业提供一站式服务
第七届数字中国建设峰会近日在福建省福州市举办,集中展示数字中国建设最新成果。禅城区惠企服务平台作为佛山数字政府改革建设成果亮相本次峰会...[阅读全文]
2024-06-01 09:41:36 人气:4850
佛山高明加速构建全周期企业服务关爱体系 推出91条措施打造一流营商环境
《佛山市高明区构建全周期企业服务关爱体系打造一流营商环境的行动方案(2024年度版)》正式发布。《方案》提出包括《构建佛山“益晒你”...[阅读全文]
2024-05-30 14:21:26 人气:4063
全球化人士贴心的AI伴侣:基于CHATGPT技术的即时AI翻译机
亲爱的全球旅行者和国际商业人士,想象一下,如果有一个工具,可以将世界的商业信息连接在您的指尖,无论您飞往地球的哪个角落...[阅读全文]
2024-05-27 17:35:14 人气:4972
禅城企业入选全国绿色低碳典型案例
生态环境部正式发布2023年绿色低碳典型案例获选名单,广东东鹏控股股份有限公司榜上有名,入选2023年绿色低碳典型案例企业案例...[阅读全文]
2024-05-23 09:12:42 人气:5032
佛山市个人住房公积金贷款利率下调!
佛山市住房公积金管理中心发布通知称,根据《中国人民银行关于下调个人住房公积金贷款利率的通知》要求,自2024年5月18日起,下调个人住房公积金贷款利率0.25个百分点...[阅读全文]
2024-05-20 09:41:59 人气:18843
佛山住房公积金提取有新变化→
为进一步整合民生服务资源,加快推进民生用卡服务集成融合,佛山市住房公积金管理中心增加“佛山市社会保障卡”作为住房公积金提取划账银行账户...[阅读全文]
2023-11-02 11:26:54 人气:35290
佛山住房公积金新政8月起实施
据佛山市住房公积金管理中心消息,《佛山市住房公积金管理中心关于阶段性提高个人住房公积金贷款额度的通知》将于8月1日起实施...[阅读全文]
2023-07-25 14:59:21 人气:37393
在外市缴存公积金,这样也能申请贷款!
登录佛山市住房公积金管理中心网站【个人网上办事大厅(入口)】→主借款人登录→【我要办理】→【异地缴存明细申报】...[阅读全文]
2023-07-04 12:25:37 人气:38742
租房提取公积金有变化!7月1日起,最高可提取超6万元!
根据《佛山市住房公积金管理中心关于调整佛山市提取住房公积金支付房租有关事项的通知》(佛房金管〔2023〕29号),现将佛山市2023年度...[阅读全文]
2023-06-30 08:08:22 人气:38932
佛山公积金贷款上限拟提至50万/人,夫妻最高可贷100万
佛山市住房公积金管理中心发布《关于阶段性提高个人住房公积金贷款额度的通知(征求意见稿)》。其中提出,缴存职工个人申请的...[阅读全文]
2023-06-28 15:09:15 人气:35658
7月起多孩家庭住房公积金额度更高!提取额度上调好消息!
为贯彻落实党中央“租购并举”的决策部署,支持职工合理住房需求,根据《住房公积金管理条例》有关规定以及《住房城乡建设部 财政部 人民银行关于放宽提取住房公积金支付房租条件的通知》...[阅读全文]
2023-06-26 01:12:36 人气:38122
佛山职工租房提取额度上调!下月起公积金有新变化
职工在本市连续足额缴存住房公积金满3个月,本人及配偶在本市无自有住房且租赁住房的,可提取夫妻双方住房公积金支付房租...[阅读全文]
2023-06-16 10:06:06 人气:39966
住房公积金最新相关问题解答
在本市连续足额缴存住房公积金满3个月”是指职工在本市开设账户满3个月且已连续足额缴存住房公积金满3个月...[阅读全文]
2023-06-02 09:05:55 人气:40990
公积金提取额度上调,可按月提!多孩家庭额度更高!
职工在本市连续足额缴存住房公积金满3个月,本人及配偶在本市无自有住房且租赁住房的,可提取夫妻双方住房公积金支付房租...[阅读全文]
2023-06-02 08:59:27 人气:39472
禅城区祖庙街道上门提供养老待遇资格认证服务
在祖庙街道行政服务中心工作人员的耐心服务和指导下,通过智能手机人脸识别等操作或现场收件等形式,60多名老人顺利完成了养老待遇资格认证...[阅读全文]
2024-03-31 08:42:27 人气:26674
3月21日开放参保!2024年“健康·佛医保”来啦
连续参保四年、三年或者两年无理赔的,医保目录内个人负担费用补偿、医保目录外个人自费费用补偿起付线分别下调...[阅读全文]
2024-03-19 14:57:59 人气:16822
一次申报、待遇直享!工伤保险“多件事一次办”全面升级
在佛山市社会保险基金管理局、市政务服务数据管理局、市行政服务中心的指导下,南海区作为争先示范区,从职工办事的难点堵点出发...[阅读全文]
2024-01-16 09:47:33 人气:31790
佛山新市民在支付宝办理居住证等业务,可领取专属医疗保险!
符合相关条件的新市民通过支付宝“佛山新市民服务通”在线办理相关业务,专享医疗保险投保后前两个月免费体验,包含好医保·门诊险产品以及好医保·长期医疗(0免赔)产品...[阅读全文]
2024-01-09 10:43:45 人气:30640
禅城社保推行“智能语音客服” 实现“政策找人”精准高效
养老保险待遇核定、养老资格认证,关系着养老待遇能否按时发放,是退休长者最为关切的事情。为满足群众需求...[阅读全文]
2023-12-30 11:21:11 人气:32899
佛山南海在全市首推!港澳居民可“掌上办”居民医保
据南海区政务服务数据管理局消息,南海在全市首推港澳居民参加城乡居民基本医疗保险“掌上办”,在南海生活的港澳人员可通过线上操作...[阅读全文]
2023-12-08 10:25:50 人气:21026
跨省异地看病怎么走医保,领你全流程办理→
推出“高效办成一件事”系列服务,助力提升办事便利和效率。今天推出“高效办成一件事”第1期:跨省就医直接结算...[阅读全文]
2023-12-05 11:12:02 人气:20226
佛山医保新规出台!事关住院、大病保险→
《佛山市基本医疗保险住院管理办法》按照“分类保障、统一管理,优化待遇、保障权益,提升服务、完善细节”的原则,对待遇和管理进行全面优化提升...[阅读全文]
2023-12-05 11:10:59 人气:18081
2024年度佛山居民医保申报开始啦!
为深入贯彻落实习近平总书记关于医疗保障事业的重要指示批示和重要讲话精神,提升居民医保参保率...[阅读全文]
2023-11-04 10:54:57 人气:15250
佛山2024年居民医保启动参保
2024年度佛山居民医保参保启动,11月1日至12月15日,广大市民可进行参保申报。2024年度佛山居民医保参保缴费标准为596元/人·年...[阅读全文]
2023-11-04 10:19:32 人气:13678
佛山迎来新市民入户高峰
自5月13日佛山开始实施稳定居住就业入户新政以来,新市民入户申请积极性爆棚,佛山不少行政服务中心预约爆满。数据显示...[阅读全文]
2024-05-17 14:58:43 人气:17156
佛山入户新政解答:持有公寓可以入户吗?在哪办理?
从5月13日开始就可以申请办理。线上请到“粤居码”微信小程序申请(选择“其他户籍业务”—“市外迁入”—“稳定居住就业”)...[阅读全文]
2024-05-16 08:31:46 人气:16656
南海桂城新市民积分入户申请须知→
具有大学本科以上学历或者中级及以上专业技术资格且年龄在50周岁以下的,不受1年社保限制,申请时上1个自然月起在我市缴纳社会保险费即可按照...[阅读全文]
2024-05-13 09:47:07 人气:16531
佛山市孩子入学,入户要趁早!盘点入户方式→
在我市合法稳定就业满3年(连续缴纳社会保险满3年,或连续经商满3年,可互补叠加),并有合法稳定住所(含租赁)的人员,本人及其共同居住生活的配偶...[阅读全文]
2024-02-29 08:26:15 人气:17748
“佛山新市民积分计算器”帮你一键估算积分
本系统结果仅供参考,真实结果需前往佛山新市民通提交资料申请。本系统暂时只收录了全市积分,各区的加分项请参考区政策文件。...[阅读全文]
2023-12-31 10:52:27 人气:22018
佛山积分新标准发布!落户更容易!
在佛山办理居住证(暂住证)累计每满1年积20分,最高可积240分;在佛山参加社会保险的(职工基本养老保险、职工基本医疗保险...[阅读全文]
2023-12-28 16:01:46 人气:21299
佛山新市民:居住证一年要签注一次!这样操作1分钟完成续签
近日,家住高明区荷城街道的区女士欲为其丈夫代办居住证续签,但却被告知该业务不可代办。区女士的丈夫正在外地,又赶上居住证即将到期...[阅读全文]
2023-12-04 09:42:17 人气:20986
佛山市完善积分制服务管理制度 帮助更多新市民落户佛山融入佛山
指出积分制服务管理制度实施以来,较好满足了新市民入户需求,保障了新市民随迁子女平等接受义务教育权利,是我市入户政策和入学政策的有益补充...[阅读全文]
2023-12-01 11:17:02 人气:17958
2023年第三季度南海区各镇(街道)新市民积分入户分数及名单公示
2023年第三季度南海区各镇(街道)新市民积分入户积分汇总工作已完成,根据《佛山市新市民积分制服务管理办法》(佛府办〔2018〕45号)...[阅读全文]
2023-10-26 10:49:27 人气:19108
佛山三水7月新入户人数迎爆发式增长
自全市7月1日实施调整部分区域稳定居住就业入户政策以来,三水7月份申请入户人数为8456人...[阅读全文]
2023-09-07 15:33:38 人气:16838
港中大(深圳)管理学理学硕士MBM2025级第一批次入学申请将于6月27日截止!
香港中文大学(深圳)管理学理学硕士项目MBM2025级第一批次入学申请将于 6 月27日(星期四) 24:00 截止 ,欢迎准备报读的同学尽早提交申请...[阅读全文]
2024-06-20 15:51:51 人气:4638
灯湖中学——佛山市南海区的优质学府
学校占地面积约 52 亩,建筑面积约 8 万平方米,总投资约 4.8 亿元。学校按照广东省标准化学校建设,规划设置 42 个教学班...[阅读全文]
2024-06-20 15:24:36 人气:7971
灯湖第四小学——点亮孩子未来的明灯
学校占地面积约 22000 平方米,建筑面积约 16000 平方米,总投资约 8000 万元。学校按照广东省标准化学校建设...[阅读全文]
2024-06-20 10:26:56 人气:7684
佛山市现代商贸技工学校——培养现代商贸人才的摇篮
佛山市现代商贸技工学校是一所经广东省人力资源和社会保障厅批准成立的全日制技工学校,学校位于佛山市南海区桂城街道...[阅读全文]
2024-06-20 10:20:31 人气:7504
高明区荷城二小:培养未来之星的摇篮
佛山市高明区荷城二小创办于 1987 年,是一所历史悠久、文化底蕴深厚的学校。学校位于荷城街道泰华路 368 号,占地面积 26680 平方米...[阅读全文]
2024-06-19 11:29:10 人气:8723
高明区富湾中学:培育未来的学府
佛山市高明区富湾中学创办于 1976 年,是一所历史悠久、文化底蕴深厚的全日制完全中学。学校位于佛山市高明区荷城街道富湾圩...[阅读全文]
2024-06-19 11:27:33 人气:8836
佛山高明技师学院:培养高技能人才的摇篮
佛山高明技师学院是一所位于广东省佛山市高明区的全日制技师学院,成立于 2008 年。学校占地面积 100 多亩,建筑面积 6 万多平方米...[阅读全文]
2024-06-19 11:26:26 人气:9045
高明区杨梅中学:培养未来之星的摇篮
佛山市高明区杨梅中学创办于 1960 年,是一所历史悠久、文化底蕴深厚的学校。学校位于高明区杨和镇,占地面积约 60 亩,建筑面积约 2 万平方米...[阅读全文]
2024-06-19 11:25:21 人气:8471
高明区富湾小学:培养未来之星的摇篮
佛山市高明区富湾小学创办于 1953 年,是一所历史悠久、文化底蕴深厚的学校。学校位于高明区荷城街道富湾社区,占地面积约 2.5 万平方米...[阅读全文]
2024-06-19 11:23:04 人气:8396
高明跃华中学(小学部):培养未来之星的摇篮
高明跃华中学(小学部)位于广东省佛山市高明区荷城街道中山路百乐街 63 号,是一所拥有优秀教育资源和先进教育理念的学校...[阅读全文]
2024-06-19 11:21:17 人气:8248
书院文化展、状元巡游、打卡体验,今天这场活动文化魅力值拉满!
高明区举办书院文化展暨盛世文昌·状元文化节,现场通过文化体验、景点打卡的方式,感受高明千年文脉的文化魅力。区委副书记、组织部部长...[阅读全文]
2024-05-22 10:29:38 人气:12889
“顺德鱼生”获全省首张餐饮行业湾区认证
近日,由广东捞德顺餐饮管理有限公司(容桂店)出品的“淡水鱼‘顺德鱼生’”获颁《湾区认证证书》,这是全省首张餐饮行业《湾区认证证书》...[阅读全文]
2024-05-10 14:14:47 人气:13905
佛山高明区明城村民夜校推出舞狮文化传承课
在明城镇村民夜校课堂上,一群对舞狮文化怀揣浓厚兴趣的市民沉浸在舞狮的欢乐之中。他们跟着老师的示范,探寻舞狮技艺的奥秘...[阅读全文]
2024-04-27 14:29:47 人气:16157
高明濑粉制作技艺入选市级非遗项目
佛山市人民政府正式公布了第八批市级非物质文化遗产代表性项目名录,高明区“高明濑粉制作技艺”成功入选。至此,高明区共有市级非遗代表性项目9项...[阅读全文]
2024-04-16 14:47:47 人气:18950
佛山祖庙2024年庙会4月11日~14日举行
4月11日~14日,为期四天的2024佛山祖庙庙会(“三月三”北帝诞)将在佛山市祖庙博物馆举办,包括春祭祈福、北帝出巡、酬神演戏...[阅读全文]
2024-04-09 09:27:59 人气:19698
佛山新增13项市级非遗项目
近日,市政府办公室公布佛山市第八批市级非物质文化遗产代表性项目名录,其中,咸水歌(顺德)、太极拳、牛皮鼓制作技艺(佛山)...[阅读全文]
2024-03-21 20:09:13 人气:20404
在行走中品味千年陶都新韵
时代中国总冠名特约“美丽佛山 一路向前”——2024佛山50公里徒步活动即将来临,你是否已在搜索沿途的风景?禅城线第六段徒步亮点已为你备好...[阅读全文]
2024-03-21 15:39:56 人气:15586
佛山禅城民俗活动朱紫街 解锁新玩法
岭南年俗欢乐节之“游朱紫·大红大紫”系列活动正式启动,市民游客相约朱紫街,共庆民俗盛事,共期美好生活。...[阅读全文]
2024-03-13 09:22:20 人气:17509
禅城南庄孔家文昌诞民俗活动:观开笔礼 玩剧本游 品状元宴
观一次儒家开笔礼、来一场沉浸式剧本游、品一桌特色状元宴……3月9日上午,南庄镇罗格孔家村文昌塔前锣鼓喧天...[阅读全文]
2024-03-12 09:11:07 人气:11803
高明区更合镇第十一届角仔民俗文化节举行
更合镇第十一届角仔民俗文化节在鹏鹄蘑菇庄园举行。近两千名市民游客在现场品尝了两万多只角仔,通过民俗美食感受“百千万工程”在更合落地的新成果...[阅读全文]
2024-03-12 09:08:05 人气:11333
鹭湖水世界:佛山的水上乐园之旅
鹭湖水世界位于佛山市高明区杨和镇高明大道中 218 号美的鹭湖森林度假区内,是一个以水为主题的大型水上乐园...[阅读全文]
2024-06-19 11:05:39 人气:8570
茗湖香径湿地公园:高明的生态绿洲
茗湖香径湿地公园位于佛山市高明区荷城街道西安河西安圩段,是一个以生态保护和湿地景观为主题的公园...[阅读全文]
2024-06-19 11:04:01 人气:8347
安纳希小镇:高明的法式风情
安纳希小镇位于佛山市高明区杨和镇高明大道中 218 号美的鹭湖森林度假区内,是一个以法国安纳希小镇为蓝本打造的欧式风情小镇...[阅读全文]
2024-06-19 11:02:51 人气:8295
七星岗公园:高明区的城市绿洲
七星岗公园内设有多个景点,包括七星岗、湖心岛、文化广场、儿童游乐区等。七星岗是公园内的最高点,登上七星岗可以俯瞰整个高明区的城市风光...[阅读全文]
2024-06-19 10:56:46 人气:8334
灵龟园:高明的历史文化瑰宝
灵龟园,园内有一座小山丘,山上有一座古老的寺庙——灵龟塔。灵龟塔始建于明朝万历年间,距今已有四百多年的历史。灵龟塔是高明的标志性建筑之一...[阅读全文]
2024-06-19 10:54:14 人气:8297
鹭湖森林度假区:高明的自然与休闲胜地
鹭湖森林度假区位于佛山市高明区杨和镇高明大道 218 号,是一个集自然风光、休闲娱乐、度假养生为一体的综合性旅游度假区...[阅读全文]
2024-06-19 10:47:50 人气:7320
鹭湖茶景园:高明的茶文化之旅
鹭湖茶景园位于佛山市高明区杨和镇高明大道中 218 号美的鹭湖森林度假区内,是一个以茶文化为主题的旅游景区...[阅读全文]
2024-06-19 10:44:35 人气:7602
佛山市高明区旺林艺术公园——自然与艺术的完美融合
旺林艺术公园位于佛山市高明区杨和镇,是一个集自然景观、艺术展览、休闲娱乐为一体的综合性公园...[阅读全文]
2024-06-18 14:18:15 人气:7908
佛山市高明区檀边村公园——乡村休闲的好去处
檀边村公园位于佛山市高明区杨和镇,是一个以乡村休闲为主题的公园。以下是关于檀边村公园的详细介绍:...[阅读全文]
2024-06-18 14:16:56 人气:7847
7 天连锁酒店(佛山千灯湖店):舒适便捷的住宿选择
7 天连锁酒店(佛山千灯湖店)位于佛山市南海区桂城街道海五路,距离千灯湖地铁站仅 500 米,交通便利。酒店周边有多个购物中心...[阅读全文]
2024-06-17 08:04:58 人气:2321
佛山南海瞻云酒店:奢华与舒适的完美融合
**优越的地理位置**:酒店坐落于繁华的商业区或交通便利的地段,方便客人前往周边景点和商业中心...[阅读全文]
2024-05-30 10:37:39 人气:5671
佛山南海传承艺术酒店:艺韵悠长,宿享非凡
佛山市南海区传承艺术酒店是一家将艺术与住宿完美结合的特色酒店。它不仅提供舒适的住宿体验...[阅读全文]
2024-05-30 10:33:16 人气:5559
佛山市加悦酒店,一座奢华与舒适并存的都市绿洲
佛山市加悦酒店位于佛山市的中心地带,是一家集豪华住宿、精致餐饮、完善设施和贴心服务于一体的五星级酒店。酒店的建筑风格独特...[阅读全文]
2024-05-21 10:02:49 人气:7448
佛山白天鹅酒店:奢华与优雅的融合,打造非凡体验
酒店的外观设计独具匠心,融合了现代与传统的建筑风格,展现出典雅与大气的魅力。酒店内部装饰豪华精致,营造出温馨舒适的氛围...[阅读全文]
2024-05-21 10:00:00 人气:7423
佛山穗都假日酒店:畅享舒适与便利的度假胜地
酒店地理位置优越,交通便利,周边有许多商业中心、购物街区和旅游景点。无论是商务出行还是休闲旅游,都能满足客人的需求...[阅读全文]
2024-05-21 09:58:31 人气:7234
凯利莱国际酒店:奢华与舒适的完美融合
酒店拥有宽敞而豪华的客房,每间客房都经过精心设计,配备了最先进的设施,为客人提供舒适的住宿体验。从优雅的装饰到高品质的床品...[阅读全文]
2024-05-21 09:56:34 人气:7172
佛山凯兴酒店:打造非凡体验
酒店的客房设计精致,充满时尚感。每间客房都配备了舒适的床铺、现代化的设施和优美的装饰,为客人提供一个宁静舒适的居住环境...[阅读全文]
2024-05-21 09:55:20 人气:7093
佛山维也纳皇家酒店:尊贵体验的奢华之选
酒店拥有宽敞而典雅的客房,每间客房都精心布置,融合了现代与传统的元素。房间内配备了高品质的床品、舒适的家具和先进的设施...[阅读全文]
2024-05-21 09:53:45 人气:7080
高明中医院进校园开展脊柱侧弯筛查
为守护青少年脊柱健康,在区卫健局及教育局等的大力支持下,高明区中医院积极开展脊柱侧弯筛查进校园活动。近日,该院相关科室医护人员组成筛查小组走进高明区职业技术学校...[阅读全文]
2024-06-21 10:20:20 人气:2576
南海首个肿瘤医学中心成立,就在狮山!
华工附六院(南海医院)肿瘤医学中心暨佛山市肿瘤转化医学重点实验室正式揭牌成立,标志着医院在肿瘤综合诊疗、科学研究再迈出坚实的步伐...[阅读全文]
2024-06-20 07:41:07 人气:14428
佛山这些三甲医院有多牛?
佛山统计公报显示,截至2023年末,佛山全市共有卫生机构3083个,其中医院148个,卫生机构实有病床42248张。按照常住人口统计...[阅读全文]
2024-06-18 08:46:51 人气:15234
南海学子疫苗接种有专场!免预约→
中学生、大学生正处于青春期及性活跃期,且多为群体寄宿生活,有几率通过性途径、共用剃须刀、修足、文身等途径感染乙肝病毒...[阅读全文]
2024-06-18 08:23:48 人气:3834
佛山HPV疫苗二、四、九价供应充足
近期海南、广东等地公布了二价HPV疫苗采购中标价格,其中广东国产二价政府采购价降至86元。降价的另一面是供应量大增...[阅读全文]
2024-05-25 09:59:31 人气:7255
佛山禅城“两癌”免费筛查券5月6日9:00开抢!
2024年5月6日至30日,禅城区妇女“两癌”(乳腺癌、宫颈癌)免费筛查券将启动线上申领,共投放6000张免费检查券。届时,符合条件的禅城区妇女...[阅读全文]
2024-05-06 09:27:03 人气:8746
顺德爱尔眼科医院飞秒ICL晶体植入术顺利开展, 智能无刀为近视朋友高清视界护航!
近日,顺德爱尔眼科医院顺利完成了首台飞秒ICL晶体植入术。这一成功之举,标志着顺德爱尔眼科医院在屈光手术领域迈上了全新的台阶...[阅读全文]
2024-04-28 22:57:29 人气:11110
佛山市结核病防治所:防治结合,守护健康
佛山市结核病防治所是佛山市卫生健康局直属的公益一类事业单位,主要负责佛山市结核病的预防、控制、治疗和管理工作。该所拥有一支专业的医疗团队...[阅读全文]
2024-04-17 08:15:54 人气:12784
二十一年来,他的眼球总是不受控制颤动,究竟怎么了?
双眼先天性眼球震颤,双眼700度远视,伴散光、斜视和弱视问题,裸眼视力仅0.15——21岁小方(化名)眼球总是不由自主地左右晃动...[阅读全文]
2024-04-01 16:24:14 人气:15693
佛山三水初一女生HPV疫苗第二针免费接种开打啦!
具有三水区学籍、2023年9月起新进入初中一年级且未满14周岁的女生,2023年9月中下旬按照知情、同意、自愿的原则已免费接种了国产双价HPV疫苗的第一剂次...[阅读全文]
2024-03-29 15:06:05 人气:16324
佛山机场暑运航班计划出炉!7月1日起新增吐鲁番航点,全面提高暑运期间航班密度
佛山机场在今年暑运至夏秋航季结束期间,计划共执行14条航线,通航14个城市,15个航点。其中,7月1日起...[阅读全文]
2024-06-21 10:53:10 人气:1126
禅城这条路半封闭施工,注意绕行!
第1阶段(约1个月):华富北路(张槎西路至永和路段)东西两侧主线均围蔽一车道,分别保留一车道通行,此期间机动车道设置有限高限宽龙门架...[阅读全文]
2024-06-20 16:14:32 人气:4075
海七路——南海区的繁华动脉
海七路位于佛山市南海区,是一条东西走向的城市主干道。海七路沿线分布着众多的商业中心、写字楼、酒店和住宅小区,是南海区的商业和金融中心之一...[阅读全文]
2024-06-20 09:29:42 人气:6929
锦园路——南海区的繁华街道
锦园路是南海区一条非常重要的街道,它不仅为居民和游客提供了丰富的购物和餐饮选择,还连接着南海区的一些重要景点和商业...[阅读全文]
2024-06-20 09:22:36 人气:7023
海五路——南海区的交通动脉
海五路位于佛山市南海区,是一条重要的城市道路。海五路的交通流量较大,是南海区居民出行的重要通道之一。...[阅读全文]
2024-06-20 09:18:20 人气:7192
桂澜北路——南海区的商业动脉
桂澜北路是南海区的商业动脉,不仅为市民提供了便捷的交通和丰富的商业资源,还营造了舒适的居住和休闲环境。...[阅读全文]
2024-06-20 09:12:20 人气:6778
禅城公交6月21日起多条公交线路调整停靠站点
从2024年6月21日起公交G7等部分线路;往张槎村头(G7线)、村尾总站(128线)方向;增加停靠:地铁桂城站。...[阅读全文]
2024-06-20 08:09:05 人气:6911
“大湾区地铁”要加班次?有望间隔10-15分钟一班!
5月26日贯通的城际“四线”把大湾区的广州、佛山、肇庆、东莞和惠州五城连成了一条线,变成一座超级城市...[阅读全文]
2024-06-20 07:37:26 人气:7658
三和路:高明区的交通动脉与商业纽带
三和路位于佛山市高明区,是该区域的一条重要道路。它贯穿了多个街区,连接着不同的社区和商业区...[阅读全文]
2024-06-19 10:35:28 人气:7854
顺德户政、不动产和商事登记业务办理量呈井喷式增长
当前,顺德区户政、不动产和商事登记业务办理需求呈现井喷式增长,据悉,顺德区、镇(街道)两级强联动,出实招、解民忧,通过加号源...[阅读全文]
2024-06-21 10:24:04 人气:11774
学生出入境业务办理有变化!
1.预约禅城、南海、高明、三水区专场服务的,可通过“广东出入境”微信公众号预约;2.预约顺德区专场服务的,可通过“顺德政务百事通”微信公众号预约...[阅读全文]
2024-06-13 09:46:08 人气:14381
佛山禅城区民政局大年三十正月十五都可办理婚姻登记
春节将至,有不少想趁农历新年和心爱之人喜结连理、完成“人生大事”的市民。大年三十当天可以进行婚姻登记吗?2月14日“情人节”正值春节假期...[阅读全文]
2024-01-26 10:30:02 人气:31254
禅城石湾镇街道便民服务中心揭牌启用
石湾镇街道便民服务中心近日揭牌启用,新大厅两层共4700平方米,开设55个综合服务窗口,承接社保、卫健、市监等11个职能部门400多个事项...[阅读全文]
2024-01-23 10:01:33 人气:35749
禅城高明三水开设出入境办证“学生专场”,周末也能办!
2024年1月7日、14日两个周日全天(8:30-12:00,14:00-17:30)。在禅城区就学的未满16周岁在校中小学生(学生户籍为本省及省外户籍,不含港澳台居民)。...[阅读全文]
2024-01-08 15:37:37 人气:35506
佛山三水区特定人员参加工伤保险工伤认定申请办事指南
从业单位应当在职工发生事故伤害或者被诊断、鉴定为职业病之日起30日内(不含事故当日),向从业单位所属镇街公共服务办公室负责工伤认定经办窗口提出工伤认定申请...[阅读全文]
2024-01-07 10:39:15 人气:35148
佛山三水区工伤认定申请事项办事指南
用人单位应当在职工发生事故伤害或者被诊断、鉴定为职业病之日起30日内(不含事故当日),向所属镇街公共服务办公室负责工伤认定经办窗口提出工伤认定申请...[阅读全文]
2024-01-07 10:24:36 人气:33172
佛山市禅城区石湾镇街道惠景协税站、玫瑰东协税站搬迁整合的公告
为打造标准化、规范化的纳税服务环境,更好的服务于广大企业和人民群众,优化街道营商环境,石湾镇街道惠景协税站...[阅读全文]
2023-12-19 16:06:13 人气:36063
佛山市禅城区石湾镇街道行政服务中心搬迁公告
为打造标准化、规范化、便利化的政务服务环境,更好的服务于广大企业和人民群众,优化我街道营商环境,佛山市禅城区石湾镇街道行政服务中心...[阅读全文]
2023-12-14 15:11:31 人气:35472
三水区行政服务中心蝉联人民网县级“民心汇聚单位”
2023年度人民网网上群众工作单位名单发布,三水区行政服务中心名列其中,蝉联县级“民心汇聚单位”称号。今年以来,三水区行政服务中心共收到人民网留言389条...[阅读全文]
2023-12-06 09:52:20 人气:34271
庄子素解 第二章 徐无鬼
徐无鬼因女商见魏武侯,武侯劳之曰:“先生病矣!苦于山林之劳,故乃肯见于寡人。”徐无鬼曰:“我则劳于君,君有何劳于我!君将盈耆欲...[阅读全文]
2023-02-09 09:38:10 人气:49872
庄子素解 第一章 庚桑楚
老聃之役有庚桑楚者,偏得老聃之道,以此居畏垒之山。其臣之画然知者去之,其妾之挈然仁者远之。拥仲之与居,鞅掌之为使。居三年,畏垒大壤...[阅读全文]
2023-02-08 10:52:56 人气:47252
庄子素解 第十五章 知北游
知北游于玄水之上,登隐弅之丘,而适遭无为谓焉。知谓无为谓曰:“予欲有问乎若:何思何虑则知道?何处何服则安道?何从何道则得道?...[阅读全文]
2023-02-07 08:44:53 人气:48282
庄子素解 第十四章 田子方
田子方侍坐于魏文侯,数称谿工。文侯曰:“谿工,子之师耶?”子方曰:“非也,无择之里人也;称道数当,故无择称之。”文侯曰:“然则子无师邪?...[阅读全文]
2023-02-06 09:41:31 人气:47574
庄子素解 第十三章 山木
【原文】庄子行于山中,见大木枝叶盛茂,伐木者止其旁而不取也。问其故,曰:“无所可用。”庄子曰:“此木以不材得终其天年。...[阅读全文]
2023-02-02 08:43:02 人气:47878
庄子素解 第十二章 达生
达生之情者,不务生之所无以为;达命之情者,不务知之所无奈何。养形必先之以物,物有余而形不养者有之矣;有生必先无离形...[阅读全文]
2023-01-31 09:26:23 人气:51523
[东方哲学] 一处不立 处处能立
一处不立 处处能立;亦即任何角度与立场都不立,任何角度与立场都能立;也即全然地、无条件地接纳与随机(缘)起用;云门禅三句:涵盖乾坤,截断众流,随波逐流...[阅读全文]
2022-06-08 08:31:38 人气:52563
获取深度世界真相信息的两种途径
人获取外部信息的最原始、最基础的方式就是感觉;感觉信息来源的最初端口就是感觉器官;感觉器官的阀域与自身承受力决定了人感知外部环境的上下极限...[阅读全文]
2022-06-08 08:26:00 人气:50489
物理学遇到意识素解(7)
如果一位值得信赖的朋友告诉你一些似乎可笑的事情,你会尝试着揣摩他或她可能的真实意思。值得信赖的物理学演示就告诉了我们某些看似荒谬的东西。因此,我们试图解释这些结果可能的真正意思。...[阅读全文]
2019-12-16 09:48:47 人气:39256
海外需求萎靡背后:美国进口全面收缩、欧盟现结构性变化
5月中国进出口商品总值为5011.91亿美元,同比下降6.2%。其中出口总值2834.99亿美元,同比下降7.5%;进口总值2176.92亿美元...[阅读全文]
2023-06-24 20:30:07 人气:33343
欧洲议会已批准通过《新电池法》,新能源卖家将面临更加严格的考验
近日,欧洲议会议员以 587 票赞成、9 票反对和 20 票弃权通过了与理事会达成的一项协议(针对在欧盟销售的所有类型电池的设计、生产和废物管理的新规定-《新电池法》)...[阅读全文]
2023-06-24 20:28:34 人气:19983
美国亚马逊的销售税和免税的州有哪些?
美国的销售税是美国州和地方政府对商品及劳务,按其销售价格的一定比例征收的一种税款,是在美国发生消费的时候,由消费者一方缴纳的税款...[阅读全文]
2023-06-24 20:27:41 人气:33363
Amazon 店铺代运营案例:家居类目
窗帘,浴帘的工厂,工厂OEM实力非常强,专注于传统外贸贴牌,国内天猫京东都有店,想要扩展海外渠道...[阅读全文]
2023-06-24 21:41:21 人气:22926
Amazon 店铺代运营案例:户外类目
效果:宏那运营团队进行账户诊断后,重新调整了广告,优化了产品线。进行2个月的调整后,销售额增长180%...[阅读全文]
2023-06-24 21:38:22 人气:22280
Amazon 店铺代运营案例:家居类目
吸尘器类目,宏那团队根据客户工厂优势,放弃竞争激烈的美国站点,选择切入日本站点,第三个月单品达到7W美金销售额...[阅读全文]
2023-06-24 21:36:20 人气:22433
Amazon 店铺代运营案例:饰品类目
目前效果:通过半年的测试留存,和铺货老链接的优化,日出单在平均700单左右,同比增长100%;由单SKU日均平均出单5-10单左右...[阅读全文]
2023-06-24 21:34:33 人气:13906
Amazon 店铺代运营案例:宠物类目
目前效果:运营人员一年内通过选品测试留存,现平均日销售额8000美金,每天单款SKU出单60个左右,SKU12个,月度销售额在30W美金+...[阅读全文]
2023-06-24 21:31:31 人气:10155
Amazon运营团队老师介绍:simon
有8年的亚马逊运营经验,为20+ 多个品牌工作过,其中包括类目 Top10的卖家。擅长运营广告...[阅读全文]
2023-06-24 21:16:54 人气:10454
Amazon运营团队老师介绍:Fanny
Fanny:7年亚马逊操盘经验,擅长广告,运营策略制定,并着手从0-1打造过多个百万级别的项目;统筹各个项目的开展计划...[阅读全文]
2023-06-24 21:11:52 人气:6720
卧室家居风水布局:打造舒适与和谐的睡眠环境
卧室作为我们日常休息和恢复精力的场所,其家居风水布局对于居住者的身心健康和家庭和谐有着不可忽视的影响。了解并遵循卧室的风水原则,可以为您打造一个舒适、和谐的睡眠环境...[阅读全文]
2024-02-20 09:46:18 人气:15713
客厅家居风水布局:营造和谐与繁荣的社交空间
客厅作为家庭的核心区域,是家人聚会、招待客人的重要场所。一个和谐的客厅家居风水布局,不仅可以提升居住者的生活品质,还能为家庭带来好运和繁荣。...[阅读全文]
2024-02-20 09:44:52 人气:17185
餐厅家居风水布局:打造美味与和谐的用餐环境
餐厅作为家庭中重要的功能区域,不仅是家人用餐的地方,也是与亲朋好友聚会交流的场所。一个好的餐厅家居风水布局,能够提升家庭成员的食欲,增强家庭和谐氛围...[阅读全文]
2024-02-20 09:43:33 人气:16362
卫生间家居风水布局:打造舒适与和谐的卫浴空间
卫生间作为家庭中私密且重要的功能区域,其家居风水布局对于家庭成员的身心健康和家庭和谐有着不可忽视的影响。一个好的卫生间家居风水布局,能够提升家庭成员的幸福感,增强家庭的正能量。...[阅读全文]
2024-02-20 09:39:02 人气:15332
为什么家居不宜挂太多红色装饰物?
健康平安人生,一定要认识和拥有3个贵人:西医(治标)、中医(治本)、易医(治根)。当西医不行就要找中医...[阅读全文]
2022-06-25 21:03:39 人气:66556
如何将一间旧厂房催旺吉运?
企业新入驻旧厂房,如何做到催旺吉运,达至丁财两旺的效果?这就需要风水的综合策划:大门口形象包装,出入口的八卦方位...[阅读全文]
2022-06-25 21:01:04 人气:70371
装修前规划风水,好处多多
现在越来越多的人认识科学风水的好处,看风水已经是很平常的事。在装修前,先邀请风水师前来勘察毛坯房环境...[阅读全文]
2022-06-25 20:58:23 人气:65273
三角形的办公室如何化解?
方正规整的办公室气场稳定,三角形或不规整的办公室气场混杂,卦位不全,锐气回冲,形成老总思维不定,判断能力减弱。将三角形地方加上屏风...[阅读全文]
2022-06-21 20:33:27 人气:67492
工厂机器为什么不能放在车间中心点
工厂老板由于对风水不熟悉,为了方便,将重型机器设备放在车间〈宅)中心。宅中心为太极点,玄空风水叫“五黄大煞”,只能静不能动,如遇某年的流年凶星飞临该位...[阅读全文]
2022-06-21 20:29:46 人气:64215
最高可享1万元!汽车以旧换新补贴申领指引→
据商务部等部门4月印发的《汽车以旧换新补贴实施细则》(以下简称《细则》),报废符合要求的旧车并购买新车的消费者...[阅读全文]
2024-06-20 15:38:48 人气:11554
一手精品车2016年汉兰达豪华版七座,2.0T首付1.5万
新上架,准2016年汉兰达豪华版七座,2.0T排量,一手精品车,已过查搏士,小跑10万公里,配置丰富。支持分期,首付1.5万。...[阅读全文]
2024-06-05 16:01:41 人气:5643
佛山汽车“置换更新”补贴申领开启!最高补贴8000元!指引→
佛山开展汽车“置换更新”活动,对消费者售卖本人名下佛山号牌车辆(非运营性乘用车),并向参与活动的汽车销售企业购买新能源车或符合国六排放标准的燃油车(新车)...[阅读全文]
2024-05-20 09:45:34 人气:6995
汽车“置换更新”消费券申请系统,正式上线!
在佛山市售卖,佛山号牌,在2023年12月31日前注册登记在本人名下,并在2024年4月1日至2024年8月31日期间发生所有权转移...[阅读全文]
2024-05-13 10:35:05 人气:9614
顺德伦教一批企业参与汽车“置换更新”消费券补贴活动
好消息,到伦教买车,可享受高额补贴。近期,顺德区经济促进局印发了《2024年顺德区发放汽车、家电“以旧换新”消费券补贴工作方案》...[阅读全文]
2024-05-05 09:52:55 人气:10733
《汽车以旧换新补贴实施细则》印发 汽车以旧换新最多可领万元补贴
商务部、财政部等7部门联合印发了《汽车以旧换新补贴实施细则》(以下简称《细则》),明确了汽车以旧换新资金补贴政策。根据《细则》...[阅读全文]
2024-04-28 09:33:51 人气:5457
经典之上 再度加码 庆铃五十铃新100P轻卡佛山上市
古韵与现代交织,传承与创新共舞。3月7日庆铃五十铃新100P登陆广东佛山,再次激荡轻卡品质化.0新气象。行业专家...[阅读全文]
2024-03-08 15:15:28 人气:20662
欧拉闪电猫放“价”没够 等等党可以出手了!
春风裹挟着几分暖意缓缓而来,生活、工作渐入佳境的同时,又怎可辜负这大好春光,赏景、踏青也该提上日程啦!3月1日至31日,欧拉闪电猫开启新一轮购车福利大放送...[阅读全文]
2024-03-03 15:38:49 人气:6482
龙年开大G,生意杠杠滴 90后小伙耿师傅和领航大G的开年新生意
年关将至,人们购置年货的需求增加,90后年轻小伙耿师傅想着能用自己新买的领航大G轻卡在年末赶上一波年货生意,所以新车一到位...[阅读全文]
2024-02-06 10:31:59 人气:7603
存在起火风险!过万辆汽车被紧急召回
日前,现代汽车(中国)投资有限公司决定自2024年1月8日起,召回2008年7月3日至2013年5月29日生产的部分进口起亚霸锐汽车,共计8284辆...[阅读全文]
2023-12-23 10:34:47 人气:11253
家具盛宴!第 45 届国际龙家具展览会震撼启幕!
全球家具看顺德,顺德家具看龙江。家具产业是龙江的根基,也是龙江和顺德的亮丽名片。经过五十多年的发展...[阅读全文]
2024-03-17 09:55:30 人气:16640
佛山机场重建航站楼进度刷新!效果图曝光!
按照建设目标和设计规划,由中国联合航空出资建设的新航站楼预计在2024年上半年完成建设并投入使用...[阅读全文]
2023-12-25 09:23:04 人气:31376
佛山国家高新技术产业开发区
佛山高新技术产业开发区(以下简称“佛山高新区”)于1992年12月经国务院批准成立,是全国最早的53个国家高新区之一...[阅读全文]
2023-08-27 21:28:39 人气:11131
佛山意美家卫浴陶瓷世界
意美家,全称意美家卫浴陶瓷世界(Casa Ceramics&Sanitarywares Mall),位于广东省佛山市禅城区季华四路与雾岗路口交汇处,原名为“河宕陶瓷批发直销仓”...[阅读全文]
2023-08-27 21:26:18 人气:11110
澳大利亚技术移民移民
澳洲技术移民是为了引进海外人才,促进澳洲劳动力市场平衡和发展而推出的移民政策,不仅适用于国内有专业技能的技术人才,也适用于在澳留学生,且移民成本低...[阅读全文]
2022-07-07 22:07:38 人气:54799
加拿大BC省雇主担保移民
新政策自2015年1月1日起开始实施。新政后增加了SIRS打分系统,每月公布2次分数,达到此分数的要求的申请人将被移民局选中。因此只要你的职业在加拿大NOC职业列表或职业列表中...[阅读全文]
2022-07-07 22:03:09 人气:55201
美国eb3雇主担保移民
美国eb3雇主担保移民 Other works按照美国移民法,职业移民划分为五类。而EB-3就属于职业移民的第三优先。EB-3职业移民的第三优先类别包括熟练工人、学士学位持有人以及其它工人...[阅读全文]
2022-07-07 21:59:21 人气:53505
马来西亚永久居留(红卡)
PR是PermanentResident的英文缩写,中文是永久居留的意思。获得PR, 就是获得永久居留身份证。 马来西亚永久居留(红卡)是大马政府授予给外国人士的永久居留身份证...[阅读全文]
2022-07-07 21:41:23 人气:54902
友邦金融中心——佛山南海的金融地标
友邦金融中心位于佛山市南海区桂城街道灯湖东路 1 号,是一座集办公、商业、酒店于一体的综合性建筑。...[阅读全文]
2024-06-20 09:59:36 人气:8351
广发金融中心——佛山南海的金融地标
该中心由美国 SOM 建筑设计事务所设计,总建筑面积约 34 万平方米,由南塔、北塔、裙楼及地下室组成...[阅读全文]
2024-06-20 09:53:23 人气:8717
华亚金融中心——佛山南海的璀璨明珠
华亚金融中心的建筑设计独具匠心,外观采用了现代化的玻璃幕墙和铝板幕墙相结合的设计手法,使整个建筑显得简洁大方、时尚大气...[阅读全文]
2024-06-20 09:46:15 人气:7649
金安大厦——佛山南海的商务地标
该中心总建筑面积约 10 万平方米,由地上 30 层和地下 2 层组成。其中,1-5 层为商业裙楼,6-30 层为甲级写字楼...[阅读全文]
2024-06-20 09:41:49 人气:7598
美华国际金融中心——佛山南海的璀璨明珠
美华国际金融中心位于广东省佛山市南海区桂城街道,是一座集甲级写字楼、商业、酒店于一体的综合性商务大楼...[阅读全文]
2024-06-20 09:38:00 人气:7409
佛山市高明区电力科技智造园——创新驱动的电力产业高地
佛山市高明区电力科技智造园是一个专注于电力科技领域的产业园区,以下是对它的详细介绍:电力科技智造园位于佛山市高明区...[阅读全文]
2024-06-18 11:03:31 人气:8377
佛山市高明区沧江工业园——产业集聚的现代化园区
沧江工业园是佛山市高明区经济发展的重要引擎,它以产业集聚为特色,以科技创新为动力,以服务企业为宗旨,致力于打造一个现代化的工业园区...[阅读全文]
2024-06-18 10:59:39 人气:8430
佛山市高明区富湾工业区——产业升级的创新高地
佛山市高明区富湾工业区是一个充满活力和创新的地方,以下是对它的详细介绍:富湾工业区位于佛山市高明区荷城街道...[阅读全文]
2024-06-18 10:56:57 人气:8471
佛山市南海区田边童服城——孩子们的时尚乐园
田边童服城位于佛山市南海区,是一个专门销售儿童服装的大型市场。以下是对田边童服城的详细介绍:...[阅读全文]
2024-06-17 09:45:49 人气:1501
佛山市南海区铁柜广场——金属艺术的殿堂
铁柜广场以其独特的设计吸引着众多游客。广场上摆放着各种形状和大小的铁柜,形成了一道独特的风景线...[阅读全文]
2024-06-17 09:41:57 人气:1545
物业广场:高明区的商业明珠
物业广场是佛山市高明区的一个大型商业综合体,位于荷城街道中山路与沧江路交汇处,交通便利,地理位置优越...[阅读全文]
2024-06-19 10:42:23 人气:8027
高登国际广场:高明的城市新地标
高登国际广场位于佛山市高明区西江新城,是一座集购物、餐饮、娱乐、办公、酒店等多种功能于一体的大型城市综合体...[阅读全文]
2024-06-19 10:37:15 人气:8047
佛山市高明区新亨广场——繁华都市的商业中心
新亨广场是佛山市高明区的一个大型商业综合体,位于荷城街道文明路与沧江路交汇处,总建筑面积约 10 万平方米...[阅读全文]
2024-06-18 10:55:47 人气:8293
佛山市高明区丽柏广场——城市中心的璀璨明珠
丽柏广场是佛山市高明区的一座现代化综合性商业广场,位于荷城街道中山路与沧江路交汇处,地理位置优越...[阅读全文]
2024-06-18 10:52:37 人气:8407
佛山市南海区乐庆综合广场——购物娱乐新地标
乐庆综合广场位于佛山市南海区,是一个集购物、餐饮、娱乐、休闲等多种功能于一体的大型商业综合体。以下是对乐庆综合广场的详细介绍...[阅读全文]
2024-06-17 09:53:59 人气:1290
佛山市南海区智达广场——智慧与时尚的交汇之地
智达广场位于佛山市南海区,是一个集购物、餐饮、娱乐、办公等多种功能于一体的综合性商业广场。以下是对智达广场的详细介绍...[阅读全文]
2024-06-17 09:39:25 人气:1407
佛山南海区汇潮天地购物广场——购物娱乐一站式体验
佛山市南海区汇潮天地购物广场是一个集购物、娱乐、餐饮、休闲等多种功能于一体的大型购物中心。以下是对该购物广场的详细介绍:...[阅读全文]
2024-06-17 09:35:46 人气:1649
陈丰里商业广场——南海区的购物娱乐新地标
陈丰里商业广场位于佛山市南海区,是一个集购物、餐饮、娱乐、休闲等多种功能于一体的综合性商业广场。以下是对陈丰里商业广场的详细介绍...[阅读全文]
2024-06-17 09:00:08 人气:1650
佛山市南海区超盈市场——南海区的购物天堂
超盈市场位于佛山市南海区,是一个大型的综合市场。以下是对超盈市场的详细介绍:超盈市场占地面积广阔,拥有众多摊位和店铺...[阅读全文]
2024-06-17 09:51:00 人气:2699
南海桂城叠北市场——购物与美食的天堂
南海桂城叠北市场位于广东省佛山市南海区桂城街道叠北村,是一个集购物、美食、娱乐为一体的综合性市场...[阅读全文]
2024-06-17 09:25:40 人气:2880
丰富多彩的三洲市场:佛山市南海区的农副产品集散地
市场内设有多个区域,销售各类新鲜蔬菜、水果、肉类、禽类、水产品等农副产品。这里的商品种类丰富,品质优良,价格实惠...[阅读全文]
2024-06-14 10:52:44 人气:3537
佛山南海平洲花木市场:花花世界,等你来探索
平洲花木市场位于佛山市南海区,是一个集花卉、苗木、盆栽等销售和交易为一体的大型花木市场...[阅读全文]
2024-05-30 10:41:01 人气:6597
探寻佛山盐步河西市场:美食与生活的交汇之地
佛山市南海区盐步河西市场,是一个充满活力和生活气息的地方。以下是关于盐步河西市场的详细介绍:...[阅读全文]
2024-05-21 09:46:11 人气:7681
佛山市天隆城肉菜市场——美食之源,新鲜无忧
天隆城肉菜市场是佛山市的一个重要的肉类和蔬菜批发市场,提供各种新鲜的食材。1. **产品种类丰富**:市场供应各类肉类,包括猪肉...[阅读全文]
2024-05-09 11:20:31 人气:10385
佛山市新华生鲜肉菜市场——新鲜食材的汇聚地
新华生鲜肉菜市场位于佛山市,是一个以生鲜肉类和蔬菜销售为主的市场。市场以提供新鲜的生鲜肉和各类蔬菜为特色...[阅读全文]
2024-05-09 11:07:49 人气:9663
佛山市广佛国际水产交易中心——海鲜之都,鲜味汇聚
广佛国际水产交易中心是一个集水产品批发、零售、加工、配送为一体的大型水产交易市场。1. **规模庞大**:占地面积广阔,拥有宽敞的交易大厅和大量的摊位...[阅读全文]
2024-05-09 09:22:15 人气:10402
佛山市三眼桥省粮油市场——粮油之源,供应无忧
三眼桥省粮油市场位于佛山市,是一个专门销售粮油产品的批发市场。1. **产品种类丰富**:市场提供各种粮油产品,如大米、面粉、食用油、杂粮等,满足不同消费者的需求。...[阅读全文]
2024-05-09 09:19:48 人气:9596
南海区宏岗市场:丰富多彩的购物之地,佛山资讯网
佛山市南海区宏岗市场是一个位于南海区的集贸市场,为当地居民提供了丰富的商品和服务。以下是宏岗市场的一些详细介绍...[阅读全文]
2024-05-01 10:38:48 人气:11002
佛山消委会:网络直播套路深,翡翠消费需谨慎!
秦女士浏览某购物网站时,发现某玉石直播间正在直播销售翡翠手镯,主播称该翡翠种水为冰种...[阅读全文]
2022-03-21 15:24:43 人气:65967
机器视觉人才供应链第一梯队:清远市万金目视科技有限公司
清远市万金目视科技有限公司,定位为机器视觉人才供应链第一供应商。首先,以基于机器视觉和深度学习的实战实训平台。为高职高专,大学,提供机器视觉实战实训的人才...[阅读全文]
2021-07-05 15:21:34 人气:99362
跨境电商脱口秀:炮哥刘智勇
炮哥的跨境电商六脉神剑理论、炮哥的跨境电商1357创业模型、炮哥的跨境电商行业快速传播方法论、炮哥的跨境电商合伙人模型...[阅读全文]
2021-07-03 20:33:52 人气:68725
建材家居短视频直播达人——陈宣平
建材家居短视频直播达人——陈宣平,2011年从事互联网行业,2012年进入建材行业媒体工作,主要负责新媒体事业部...[阅读全文]
2021-07-03 20:29:36 人气:93588
广东金麦福餐饮管理服务有限公司
广东金麦福餐饮管理服务有限公司有着多年来连锁经营、机关食堂承包、学校食堂承包、工厂食堂承包、厨房设计经验。致力于食堂承包经营管理...[阅读全文]
2021-07-03 20:25:31 人气:86251
颛孙宏鸽(净雨):书法艺术跨界探索与禅悟
颛孙宏鸽,法名净雨,圣贤名门之后裔,为颛孙子张第七十三代传人,祖籍山东省,中国著名作家、书画家,新闻工作者和社会活动者,公益热心人...[阅读全文]
2021-12-05 20:21:15 人气:71120




































































































































































































































