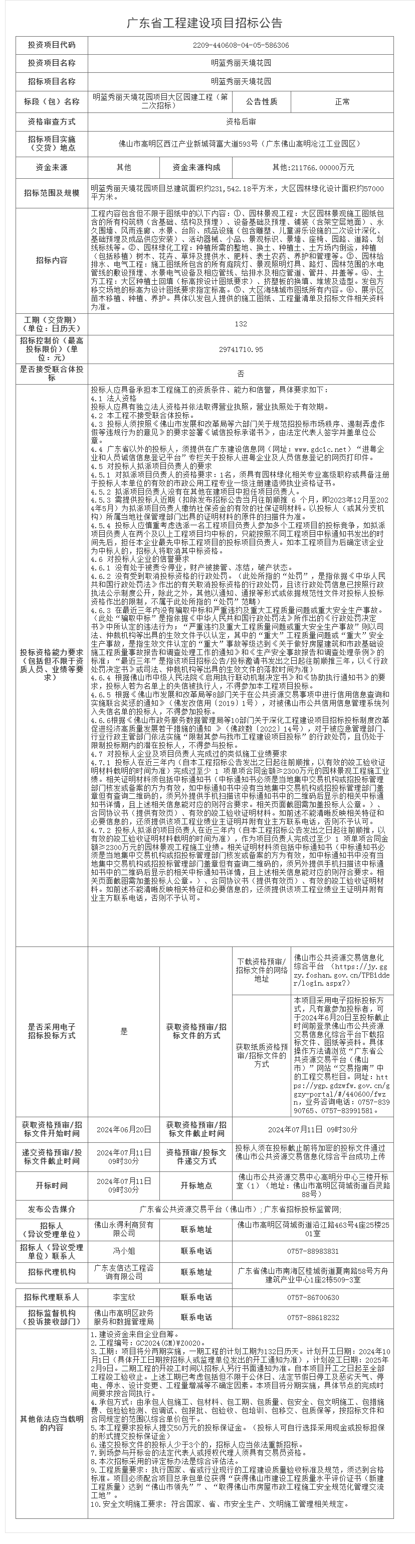
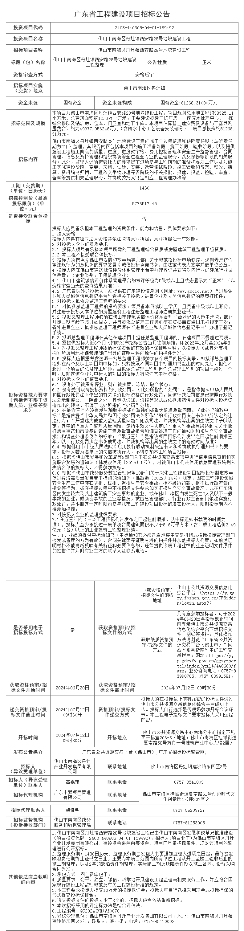
佛山市南海区丹灶镇西安路28号地块建设工程监理招标公告
佛山市国有建设用地使用权网上挂牌
租赁公告
受佛山市土地储备中心委托,本中心现采用网上挂牌方式租赁以下地块的国有建设用地使用权,现将地块有关网上挂牌事项公告如下:
一、地块基本情况
二、竞租资格和要求:
1、中华人民共和国境内外的自然人、法人和其他组织,除法律、法规另有规定外,均可独立竞租该地块,不接受联合竞租。
2、被自然资源部门、佛山市中级人民法院列入土地交易黑名单的单位或个人,不得参加本宗地网上挂牌交易活动。凡是发生租赁佛山市自然资源局建设用地使用权逾期未缴纳租金、不按时清退土地等违约行为的单位或个人不得参加本宗地网上挂牌交易活动。
三、本宗地网上挂牌租金起始价为人民币柒拾捌元/平方米/年(大写)(CNY 78.00/平方米/年),增价幅度为人民币壹元/次(大写)(CNY 1.00/次),竞租保证金为人民币拾陆万陆仟元(大写)(CNY 166,000.00)。本宗地国有建设用地使用权租赁采用网上挂牌交易方式进行,该地块不设置底价,以价高者得的方式决定承租人。
四、有意参与竞租者可于2024年6月20日后登录网上交易系统下载TD2024(SZ)WG0002地块的《佛山市国有建设用地使用权网上挂牌租赁文件》。
申请人应于2024年7月17日17时之前登录网上交易系统提交竞租申请,选择银行,获得随机保证金账号,并按交易文件要求向此指定账号一次性足额交纳竞租保证金。竞租保证金须于2024年7月17日17时之前到达本中心指定账户后(请自行留意银行办公时间),申请人方获得竞租权限。申请人必须以自己的名义交纳保证金,不得由他人代交。
五、该宗地的公告期自2024年6月20日至2024年7月9日止;网上报价期限为2024年7月10日8时30分至2024年7月19日15时止。
六、上述时间均以网上交易系统的服务器时间为准。具体的竞价规则见该地块的交易文件。
七、需要到挂牌地块现场踏勘的竞租人请与佛山市公共资源交易中心联系。
八、本次网上挂牌仅接受网上竞租申请和竞租报价,不接受书面、邮寄、电子邮件、电话、传真、口头等其他形式的申请。
九、自本次公告起至网上挂牌截止期间,如有关于本宗地网上挂牌文件的修改、澄清、说明等将通过广东省公共资源交易平台和佛山市国有建设用地使用权和矿业权网上交易系统进行发布,有意参与竞租者请密切留意。其它未尽事宜,详见该地块的交易文件。
十、联系方式
(一)广东省公共资源交易平台(土地矿业):https://ygp.gdzwfw.gov.cn/ggzy-portal/#/440600/jygg
佛山市国有建设用地使用权和矿业权网上交易系统地块信息查看页面和竞租人登录页面:http://jy.ggzy.foshan.gov.cn:3680/TPBank/newweb/framehtml/onlineTradex/index.html
(二)联系人、联系电话以及联系地址:
1.交易业务咨询电话:黄小姐、杨小姐(0757—83992717)
2.系统使用咨询电话:龚工(0757-83990765)
3.联系地址:佛山市禅城区季华五路28号公交大厦六楼
微信
新浪微博
QQ空间
QQ好友
豆瓣
Facebook
Twitter




































































































































































































































