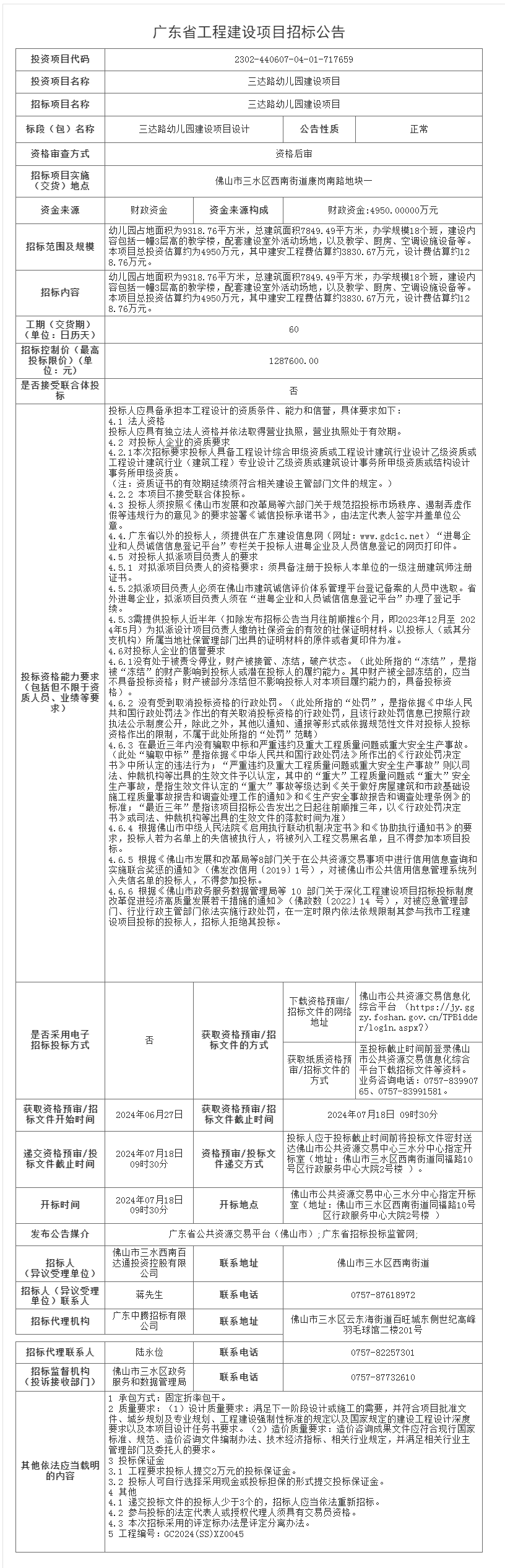
三水区西南街道三达路幼儿园建设项目设计招标公告
经佛山市顺德区人民政府批准,受佛山市自然资源局顺德分局委托,本中心现采用网上挂牌出让以下地块的国有建设用地使用权,现将有关网上挂牌事项公告如下:
一、地块基本情况
该地块其他规划设计条件具体见该地块的交易文件中所附的顺规条件(2024)0108号《佛山市顺德区建设用地规划条件》。
二、竞买资格和要求:
(一)中华人民共和国境内外的法人、自然人(须具有完全民事行为能力)和其他组织,除法律、法规另有规定外,均可单独或联合竞买该地块。
(二)申请人存在下列违法违规违约行为的,在结案和问题查处整改到位前,申请人及其控股股东不得参与本地块挂牌竞买活动:
1.存在伪造公文骗取用地和非法倒卖土地等犯罪行为的;
2.存在非法转让土地使用权等违法行为的;
3.因用地者自身原因导致土地闲置、尚未处理完毕的土地使用权人;
4.被佛山市中级人民法院列入《启动执行联动机制决定书》和《协助执行通知书》内的失信被执行人;
5.列入顺德区违法建设失信联合惩戒管理的对象;
6.列入重大欠薪失信联合惩戒管理的对象。
7.法律法规规定的其他情形。
三、本次国有建设用地使用权网上挂牌采用增价方式进行报价,按照价高者得的原则确定竞得人。
四、该宗地网上挂牌起始价为人民币:壹拾亿柒仟叁佰伍拾贰万元整(大写)(¥ 1073520000.00),另设保密底价,增价幅度为人民币:壹仟万元整(大写)(¥ 10000000.00)/次;竞买保证金为人民币:贰亿壹仟肆佰柒拾壹万元整(大写)(¥ 214710000.00)。
五、有意参与竞买者可于 2024年6月28日后登录网上交易系统下载TD2024(SD)WG0048地块的《佛山市顺德区国有建设用地使用权网上挂牌出让文件》。
申请人应于2024 年7月27日9时之前登录网上交易系统提交竞买申请,选择银行,获得随机保证金账号,并向此指定账号一次性足额交纳竞买保证金。竞买保证金须于2024 年7月27日9时之前到达本中心指定账户后(提示:竞买人须充分了解银行划转账的流程和时限,须跨省跨行支付的建议尽早缴纳竞买保证金),申请人方获得竞买权限。申请人必须以自己的名义交纳保证金,不得由他人代交,且保证金必须以人民币支付。
六、该宗地的公告期自 2024年6月28日至 2024年7月18日止;网上报价期限为 2024年7月19日 8 时 30 分至 2024 年7月29日11时止。
七、上述时间均以网上交易系统的服务器时间为准。具体的竞价规则见该地块的交易文件。
八、本宗地挂牌出让要求参与公开交易出让的购地资金必须为竞买人的自有资金,不得为银行贷款、债券融资、信托资金、资管计划配资、保险资金、股东借款等。挂牌交易结束后7个工作日内,竟得人须提供竞买资金承诺书一式三份给挂牌人。经核查竞得人资金来源与申报不符或违反规定的,取消竞得资格,已缴纳的竞买保证金不予退还;已签订出让合同的,经批准收回土地使用权,所交纳的定金不予退还。同时,将竞得人列入佛山市土地市场诚信系统黑名单,一年内不得参加佛山市土地市场公开竞买。
九、需要到挂牌地块现场踏勘的竞买人请与佛山市顺德区公共资源交易中心联系。
十、本次网上挂牌仅接受网上竞买申请和竞买报价,不接受书面、邮寄、电子邮件、电话、传真、口头等其他形式的申请。
十一、自本次公告起至网上挂牌截止期间,如有关于本地块网上挂牌文件的修改、澄清、说明等将通过网上交易系统、佛山市顺德区公共资源交易中心网站发布,请有意参与竞买者密切留意。其它未尽事宜,详见该地块的交易文件。
十二、联系方式
(一)有意参与竞买者可登录佛山市国有建设用地使用权和矿业权网上交易系统(下称“网上交易系统”,网址:http://jy.ggzy.foshan.gov.cn:3680/TPBank/newweb/framehtml/onlineTradex/index.html)或佛山市顺德区公共资源交易中心网站(网址:http://www.shunde.gov.cn/ggzy/)下载本网上挂牌文件。
(二)联系人及联系电话
中心地址:佛山市顺德区大良街道新城区观绿路4号恒实置业广场1号楼裙楼
联系电话:0757-22837810(梁先生)、22837820(陈小姐)
系统使用咨询电话:0757-83990765(龚工)
微信
新浪微博
QQ空间
QQ好友
豆瓣
Facebook
Twitter


































































































































































































































