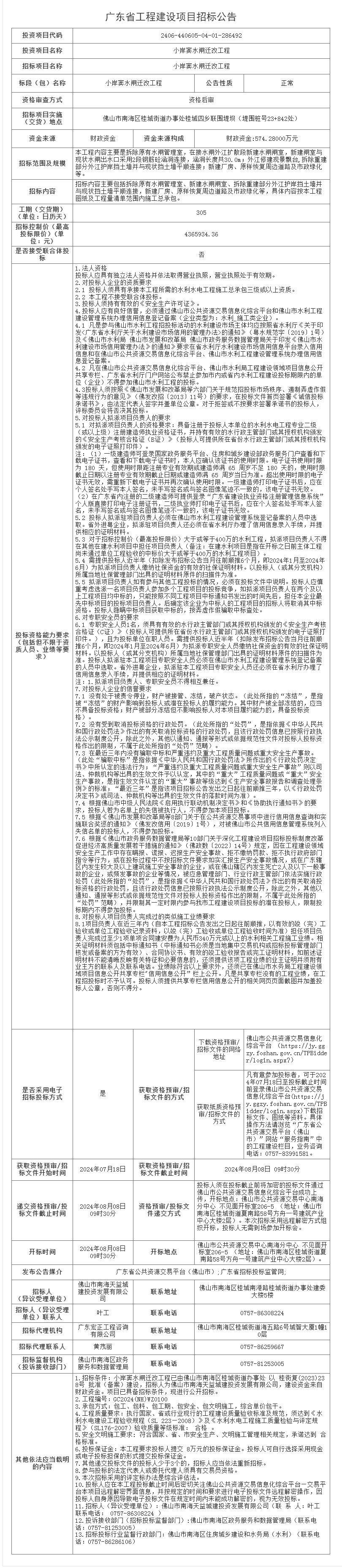
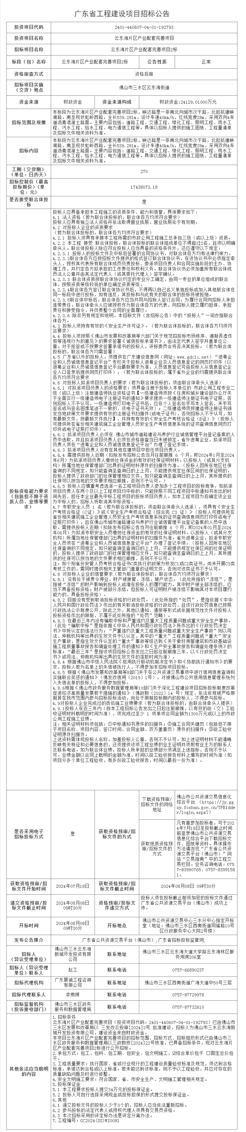
三水云东海片区产业配套完善项目2标招标公告
竞租项目基本情况
1.出租人(合同甲方):标的物权属人
承租人(合同乙方):竞得人
管理人(合同丙方):佛山市南海区西樵樵房物业管理有限公司
2.项目信息
备注:序号为1物业:上述物业内存放大量杂物,由乙方自行出资清理。给予2个月装修期,租赁费用从租赁期内第3个月起收取。
序号为12物业:上述物业内搭建有使用易燃材料的阁楼和分隔墙体,乙方承租上述物业后,需在租赁期起一个月内将阁楼和分隔墙体的易燃材料更换为防火材料(附证明书),或将其拆除,费用由乙方负责,签订合同时乙方须缴交¥5000元作为改造保证金,在租赁期起一个月内完成施工并经甲方验收后方可退还,否则视乙方违约,甲方没收改造保证金及租赁保证金,无偿收回物业。
3.产权证照情况:_________/__________。
4.租赁费用收取方式:租赁费用采用先交付后使用的方式,承租人于每缴交周期15日前向招租人缴清当期租赁费用。租赁期内,用途为商业类标的租赁费用每3年在上一期租赁费用基础上递增10%(约定除外)。
(二)准入条件
中华人民共和国境内的企业法人、个体经营者、自然人均可参与本次网上竞租。
(三)竞租注意事项
1.本次网上竞租采用增价方式进行报价,按照价高者得原则确定最终成交价及竞得人。
2.竞租人通过网上交易系统提交的报价一经报出,不得撤回。在报价期间,竞租人可多次报价,首次报价不得低于起始价,每次加价的幅度不得小于交易方案规定的增价幅度。在规定竞价时间内,若无人应价,则本项目流标。
3.经相关部门及招租人认定出现下列情形之一,招租人有权取消其竞租人资格,交易保证金全额不予退还且招租人有权追讨竞得人造成第二次竞价的租金差额:
(1)竞租人相互串通竞租的;
(2)竞租人采用不正当手段竞得标的物的;
(3)竞得人提供虚假材料或虚假情况的;
(4)竞得人竞得标的物后反悔的(包括但不限于拒绝签订确认书、拒绝签订合同、无缴交租赁保证金、水电保证金等违反《租赁合同》行为);
(5)其他法律法规规定的情形。
(四)有意参与竞租者可点击广东省公共资源交易平台(佛山市)>交易公开>国有产权点击进入(网址:https://ygp.gdzwfw.gov.cn/ggzy-portal/#/440600/index)或点击南海区人民政府网>部门导航>西樵镇人民政府>交易项目招标公告>镇资产交易平台>信息公告(网址:http://www.nanhai.gov.cn/)下载本项目网上交易竞租文件。如有关于本项目条款的修改、澄清、说明等将通过上述网址发布,不再另行通知,请有意参与竞租者密切留意。其它未尽事宜,详见本项目网上交易竞租文件。
如有意向提交竞买申请(报名)及参与竞价请选佛山市公共资源交易信息化综合平台 点击进入-交易平台页面(网址:https://jy.ggzy.foshan.gov.cn/TPBidder/login.aspx)进行登录操作。(详细操作指引请查看竞租文件中竞租须知内容。)
特别注意:竞租人使用电脑时,操作系统务必使用Windows7及以上版本操作系统,在登录交易系统竞价时,务必使用360安全浏览器,否则竞价过程中出现系统故障等问题由竞租人自行承担责任,产生的一切责任与招租人和西樵镇公共资源交易所无关。
(五)交易时间(以下时间均以网上交易系统的服务器时间为准):
1.提交竞买申请(报名)时间:2024年7月18日至2024年7月25日下午5:30截止(北京时间),竞租人须于竞买申请(报名)截止时间前登录网上交易系统提交竞买申请;
2.交易保证金到账截止时间为2024年7月26日下午5:30,超过截止时间达账则不能参加竞租;
3.网上报价时间:2024年7月29日上午9:30 -10:00
(注:网上报价时间结束后,若有竞租人参加网上限时竞价的,则自动进入网上限时竞价环节)
(六)本次网上竞租仅接受网上竞买申请和网上竞租报价,不接受书面、邮寄、电子邮件、电话、传真、口头等其他形式的申请。
(七)本项目最终解释权归招租人所有。
(八)联系方式
1. 佛山市樵昇资产经营管理有限公司
联系人:黎先生
联系电话:0757-86897212
地址:佛山市南海区西樵镇官山城区长堤路35号(公有物业招商中心)
2. 佛山市南海区西樵镇公共资源交易所
联系人:冼先生
联系电话:0757-81896857


微信
新浪微博
QQ空间
QQ好友
豆瓣
Facebook
Twitter



































































































































































































































