佛山市南海区狮山镇穆院刘洞村科宝南路地段网上挂牌出让
佛山市南海区农村集体经营性建设用地使用权
网上挂牌出租公告
经批准,佛山市公共资源交易中心南海分中心以网上挂牌方式出租交易编号为TD2025(NH)WG0005的农村集体经营性建设用地使用权。现将有关事项公告如下:
一、本次网上挂牌出租地块的基本情况和规划指标要求如下表:
二、竞租(投标)条件及要求:
(一)中华人民共和国境内的独立法人机构,不接受联合竞投;
(二)竞得人承诺在签订本项目地块出租合同《佛山市南海区农村集体经营性建设用地使用权出租合同》之日起60日内,必须设立注册地为狮山镇范围内的独立法人机构用作开发运营本项目。
三、本次网上挂牌出租地块的详细资料和具体要求,详见网上挂牌出租文件及附件。有意参与竞价者可登录佛山市国有建设用地使用权和矿业权网上交易系统(下称“网上交易系统”,网址:http://jy.ggzy.foshan.gov.cn:3680/TPBank/newweb/framehtml/onlineTradex/index.html)、广东省公共资源交易平台(佛山市)(网址:https://ygp.gdzwfw.gov.cn/#/440600/index)以及佛山市南海区人民政府网(网址:http://www.nanhai.gov.cn)佛山市公共资源交易中心南海分中心网页下载本次网上挂牌出租文件及附件。
五、本次网上挂牌出租地块的公告期自2025年1月9日至2025年2月6日止;网上挂牌期(网上报价期)为2025年2月7日8时30分至2025年2月17日10时止。竞租申请截止时间为2025年2月15日17时,竞租申请人须于竞租申请截止时间前登录网上交易系统提交竞租申请。竞租保证金须于2025年2月15日17时之前到达本中心指定账户,方可参加竞租。
上述时间均以网上交易系统的服务器时间为准。
六、本次网上挂牌采用增价方式进行报价,按照价高者得原则确定竞得人。
七、本次网上挂牌仅接受网上竞租申请和竞租报价,不接受书面、邮寄、电子邮件、电话、传真、口头等其他形式的申请。
八、自本次公告起至网上挂牌截止期间,如有关于本地块网上挂牌出租文件的修改、澄清、说明等将通过上述网上交易系统、佛山市南海区人民政府网发布,不再另行通知,请有意参与竞租者密切留意。其它未尽事宜,详见本地块的网上挂牌出租文件。
九、佛山市南海区农业农村局对本次农村集体经营性建设用地使用权出租拥有最终解释权。
十、联系方式
(一)业务咨询:0757-86322057、86369923
(二)系统使用咨询:0757-83990765
(三)地址:佛山市南海区桂城街道夏南路58号公共资源交易中心
佛山市南海区农村集体经营性建设用地使用权
网上挂牌出租公告
经批准,佛山市公共资源交易中心南海分中心以网上挂牌方式出租交易编号为TD2025(NH)WG0003的农村集体经营性建设用地使用权。现将有关事项公告如下:
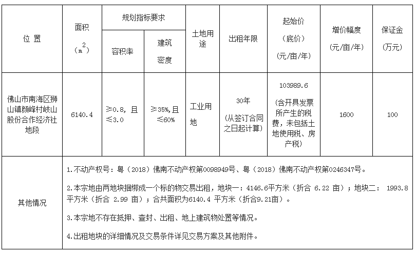
一、本次网上挂牌出租地块的基本情况和规划指标要求如下表:
二、竞租条件及要求:
1、中华人民共和国境内的独立法人机构,不接受联合竞投;
2、竞得人承诺在签订本项目地块出租合同《佛山市南海区农村集体经营性建设用地使用权出租合同》之日起60日内,必须设立以狮山镇范围内为注册地的独立法人机构用作开发运营本地块项目。
三、本次网上挂牌出租地块的详细资料和具体要求,详见网上挂牌出租文件及附件。有意参与竞价者可登录佛山市国有建设用地使用权和矿业权网上交易系统(下称“网上交易系统”,网址:http://jy.ggzy.foshan.gov.cn:3680/TPBank/newweb/framehtml/onlineTradex/index.html)、广东省公共资源交易平台(佛山市)(网址:https://ygp.gdzwfw.gov.cn/#/440600/index)以及佛山市南海区人民政府网(网址:http://www.nanhai.gov.cn)佛山市公共资源交易中心南海分中心网页下载本次网上挂牌出租文件及附件。
四、本次网上挂牌出租地块的公告期自2025年1月9日至2025年2月7日止;网上挂牌期(网上报价期)为2025年2月8日8时30分至2025年2月18日10时30分止。竞租申请截止时间为2025年2月16日17时,竞租申请人须于竞租申请截止时间前登录网上交易系统提交竞租申请。竞租保证金须于2025年2月16日17时之前到达本中心指定账户,方可参加竞租。
上述时间均以网上交易系统的服务器时间为准。
五、本次网上挂牌采用增价方式进行报价,按照价高者得原则确定竞得人。
六、本次网上挂牌仅接受网上竞租申请和竞租报价,不接受书面、邮寄、电子邮件、电话、传真、口头等其他形式的申请。
七、自本次公告起至网上挂牌截止期间,如有关于本地块网上挂牌出租文件的修改、澄清、说明等将通过上述网上交易系统、佛山市南海区人民政府网发布,不再另行通知,请有意参与竞租者密切留意。其它未尽事宜,详见本地块的网上挂牌出租文件。
八、佛山市南海区农业农村局对本次农村集体经营性建设用地使用权出租拥有最终解释权。
九、联系方式
(一)业务咨询:0757-81009276、86369923
(二)系统使用咨询:0757-83990765
(三)地址:佛山市南海区桂城街道夏南路58号公共资源交易中心
微信
新浪微博
QQ空间
QQ好友
豆瓣
Facebook
Twitter






































































































































































































































