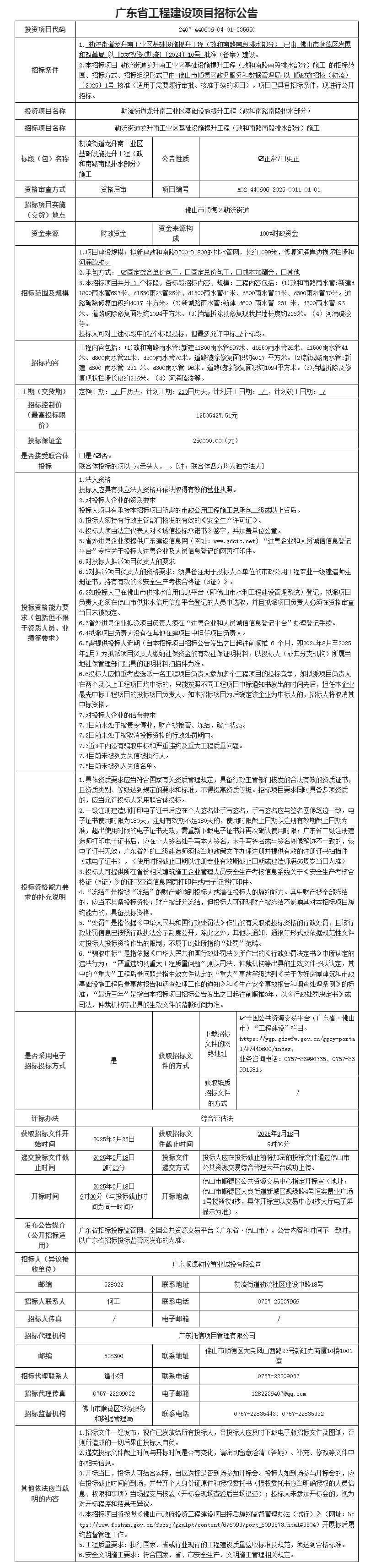
新建广州至湛江高速铁路GZZQ-11标第五批重要自购物资水泥、 钢材采购(第二次招标)招标公告
1. 招标条件
新建广州至湛江高速铁路(以下简称广湛铁路)已由中国国家铁路集团有限公司、广东省人民政府以《关于新建广州至湛江高速铁路可行性研究报告的批复》(铁发改函〔2019〕136号)及《关于新建广州至湛江高速铁路珠三角枢纽机场段及同步实施等相关工程初步设计的批复》(铁鉴函〔2022〕491号)批准建设,项目业主为广东广湛铁路有限责任公司,项目EPC工程总承包单位为中国铁路设计集团有限公司,建设资金来自广东省资本金和银行贷款,项目出资比例为资本金和银行贷款各占50%。本项目招标人为中交一公局集团有限公司广湛铁路站前十一标项目经理部,招标代理机构为广州国义粤兴工程咨询有限公司。该项目已具备招标条件,现对新建广州至湛江高速铁路GZZQ-11标第五批重要自购物资水泥、钢材采购(第二次招标)进行公开招标。
2. 项目概况与招标范围
2.1工程建设规模:
新建广州至湛江高速铁路自广州站引出,向西经佛山、肇庆、云浮、阳江、茂名、湛江,终至湛江北站,新建双线400.1km。新设佛山、新干线机场站、新兴南站、阳春东站、阳江北站、马踏站、茂名南站、吴川站、湛江北站9个车站,预留湛江东站、阳西站。广州枢纽新建联络线等工程。新建湛江北动车所。项目建设工期5年,投资估算998.0亿元。
2.2主要技术标准:
铁路等级:高速铁路;正线数目:双线;设计速度:350公里/小时,广州至三眼桥、三眼桥至佛山段设计时速分别为80、160公里/小时;最大坡度:一般地段20‰,困难地段30‰;最小曲线半径:一般地段7000m,困难地段5500m,广州至佛山间根据设计时速合理采用;到发线有效长度:650米;列车运行控制方式:自动控制;调度指挥方式:调度集中。佛山至湛江北段其它技术标准执行《高速铁路设计规范》(TB10621-2014)。
2.3站前GZZQ-11标段工程概况:中交一公局集团有限公司广湛铁路站前十一标项目,路线长15.703km,标段主要跨越佛山高明区和肇庆高要区,主要结构物包括:桥梁5座/7281.516米(南蓬山中桥、佛山一环立交特大桥、西安河特大桥、松柏特大桥、龟坑山大桥),隧道4座/7539米,(大田隧道、甲界隧道、凌云山隧道、石寨隧道),路基7段/882.395米,桥隧比高达94.4%。线路设计及标准:为双线高速铁路,设计时速350Km/h,施工难度比较大;合同中标金额:17.20亿元,合同工期:2022年11月30日~2025年11月30日,共36个月(含联调联试及运行试验),其中凌云山隧道控制工程工期26个月(含施工准备)。该项目下设3座拌合站、3座钢筋场。
2.4招标范围及包件划分:详见招标公告附表二。投标人可对其中一个包件进行投标,也可对多个包件进行投标。
3. 投标人资格要求
3.1本次招标要求投标人须具备资格条件详见招标公告附表一,投标人资格要求及招标公告附表一中近三年内指“2022年1月至投标截止时间”。
3.2投标人不得存在下列情形之一:
(1)与招标人存在利害关系且可能影响招标公正性;
(2)与本招标项目所投包件的其他投标人为同一个单位负责人;
(3)与本招标项目所投包件的其他投标人存在控股、管理关系;
(4)为本招标项目所投包件提供过设计、编制技术规范和其他文件的咨询服务;
(5)为本工程项目的相关监理人,或者与本工程项目的相关监理人存在隶属关系或者其他利害关系;
(6)为本招标项目的招标代理机构;
(7)与本招标项目的监理人或代建人或招标代理机构同为一个法定代表人;
(8)与本招标项目的监理人或招标代理机构存在控股或参股关系;
(9)被依法暂停或者取消投标资格,且在处罚期和处罚范围内;
(10)被责令停产停业、暂扣或者吊销许可证、暂扣或者吊销执照;
(11)进入清算程序,或被宣告破产,或其他丧失履约能力的情形;
(12)在最近三年内发生重大产品质量问题(以相关行业主管部门的行政处罚决定或司法机关出具的有关法律文书为准);
(13)被市场监管管理部门在全国企业信用信息公示系统中列入严重违法失信企业名单;
(14)被最高人民法院在“信用中国”网站(www.creditchina.gov.cn)或各级信用信息共享平台中列入失信被执行人名单;
(15)在近三年内投标人或其法定代表人有行贿犯罪行为的;
(16)投标人被中国国家铁路集团有限公司限制参与物资采购且在限制期内。投标物资被中国国家铁路集团有限公司禁止或暂停在铁路上使用且在限制期内(以评标委员会投标截止日在“国铁采购平台”网站查询结果作为评标时的判断依据);
(17)被纳入国家铁路局 “黑名单”管理,且在公布期限内(以评标委员会投标截止日在国家铁路局网站查询结果作为评标时的判断依据);
(18)被纳入中国交建、中交一公局集团有限公司企业“黑名单”管理且在公布期内。
4. 招标文件的获取
4.1凡有意参加投标者,请于2025年2月26日9时至2025年3月7日16时前(北京时间,下同),登录广东省公共资源交易中心工程建设项目招投标中心网站(以下简称“广东省招投标交易平台”,网址:https://www.gdgczb.com)选择对应项目,点击“进入项目”,在招标文件领取栏目点击“确认投标”,待招标代理确认后即可下载招标文件。
4.2在广东省公共资源交易中心工程建设项目招投标中心完成了4.1操作的投标人,登录国e平台(网址:www.ebidding.com )进行信息录入,由招标代理机构进行确认后通过广东省招投标交易平台下载招标文件等资料,具体详见招标公告附件3《获取招标文件操作说明》。
4.3招标文件售价0元/标段。
4.4 投标人投标登记前应在广东省招投标交易平台办理好企业信息登记,办理方法详见广东省公共资源交易中心工程建设项目招投标中心网站“服务指南”(网址为:www.gdgczb.com)。
5. 投标文件的递交
5.1投标文件递交的截止时间(投标截止时间,下同)为2025年3月18日9时30分,投标人应在截止时间前通过广东省招投标交易平台递交电子投标文件。项目开标时间同投标截止时间。
5.2逾期送达的投标文件,广东省招投标交易平台将予以拒收。
5.3递交方式及地点:电子投标文件统一采用网络上传的形式,投标人核对并确认投标信息无误后,需登录广东省招投标交易平台在递交投标文件截止时间前完整上传带有电子签名及电子签章的加密投标文件至广东省招投标交易平台。
如果电子投标文件在递交投标文件截止时间前未能上传完毕,该电子投标文件将视为无效投标文件。
5.4开标时间:2025年3月18日9时30分。
5.5纸质投标保函采用现场递交方式,递交时间:2025年3月18日9时0分至9时30分,递交截止时间同投标截止时间,地点为广东省公共资源交易中心(工程建设项目招投标中心)开标室三(地址:广州市天河北路28号时代广场中座7楼)。
逾期送达的或者未送达指定地点或者不按照招标文件要求密封的投标文件等资料,招标人不予受理。
6. 发布公告的媒介
本次招标公告同时在广东省公共资源交易中心工程建设项目招投标中心网站(网址:www.gdgczb.com)、中国招标投标公共服务平台(www.cebpubservice.com)、广东省招标投标监管网(zbtb.gd.gov.cn)等媒体发布。
7. 联系方式
招标人:中交一公局集团有限公司广湛铁路站前十一标项目经理部
地址:广东省佛山市高明区荷城街道广明高速公路有限公司
电话:15230861503
联系人:怀超超
招标代理机构:广州国义粤兴工程咨询有限公司
地址:广州市东风东路726号7楼
邮编:510080
联系人:田辰媌、罗宇媚
电话:020-37860727、37860723
传真:020-37658150
2025 年 2 月 22 日,以老挝国防部科技部副部长坤沙万・明占帕版将军为团长的老挝国防部代表访问团,莅临广东观音山国家森林公园(以下简称东莞观音山),参访考察了观音山文旅项目,宾主双方进行了友好且深入的互动交流。
访问团成员有老挝国防部科技部副部长坤沙万・明占帕版将军、老挝国防部办公厅副主任布特萨迪・因塔兰西将军、老挝国防部综合研究部主任萨亚笋・肯霍蒂先生、老挝国防部国防工业局副局长维来康・朗雄福先生、老挝驻中国大使馆国防部武官参赞赛马尼先生,副武官参赞翁潘先生。此外还有,(香港)中国国际投融集团董事长、(老挝)亚太国际金融投资有限公司董事长兼合作委员会委员周毓龙先生,(澳门)中国都市报社社长、(香港)中国国际投融集团有限公司总经理兼合作委员会委员张鸿超先生,(香港)中国国际投融集团有限公司副总经理、(澳门)中国都市报社副总裁兼合作委员会翻译周阳先生等一行 12 人。东莞观音山董事长黄淦波先生热情接待了代表团,此次访问以文化交流与合作为重点,进一步推动了中老两国在人文、旅游领域的互动与合作,践行“一带一路”倡议。
参观沿途,黄淦波先生介绍了东莞观音山优美的自然风光和独特文化魅力,展示了中国文化的深厚底蕴。老挝代表们一路交流,对东莞观音山的自然景观与文化氛围表示赞赏,认为此次访问让他们更加深入地了解了中国的传统文化与生态文明理念。
近年来,中国与老挝在“一带一路”框架下的合作不断深化,特别是在基础设施建设、经贸往来和人文交流等领域取得了显著成果,东莞观音山不仅是岭南佛教旅游文化的胜地,也是生态保护的典范。景区内森林覆盖率较高,拥有丰富的动植物资源,近年来通过举办各类文旅活动和生态旅游项目,吸引了大量游客。
此次访问,老挝代表团对观音山在生态保护与文化传播方面的经验表现出浓厚兴趣,双方就如何在文旅发展中平衡生态保护与文化传承进行了热烈探讨,东莞观音山表示,未来将继续发挥自身优势,推动更多国际文化交流活动,助力“一带一路”倡议下的人文合作与民心相通。
老挝国防部访问团表示,老挝与中国山水相连,文化相通,两国人民有着深厚的传统友谊,希望未来推动更多文旅、商贸交流,促进更多老挝民众来到中国,感受中华文化的魅力,同时也欢迎中国游客到老挝旅游,促进民间友谊,期待助力“一带一路”新发展。
微信
新浪微博
QQ空间
QQ好友
豆瓣
Facebook
Twitter







































































































































































































































