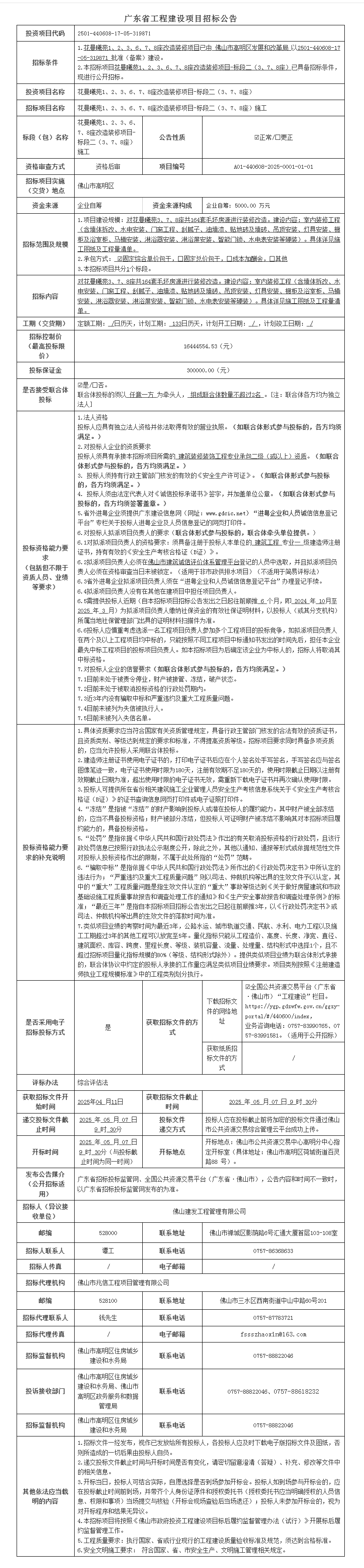
高明花曼曦苑1、2、3、6、7、8座改造装修项目-标段二(3、7、8座)施工招标公告


根据《国务院关税税则委员会关于对原产于美国的进口商品加征关税的公告》(税委会公告2025年第4号)、《国务院关税税则委员会关于调整对原产于美国的进口商品加征关税措施的公告》(税委会公告2025年第5号)——
自4月10日12时01分起,对原产于美国的所有进口商品,在现行适用关税税率基础上加征84%关税;
4月10日12时01分之前,货物已从启运地启运,并于4月10日12时01分至5月13日24时进口的(以下称“在途货物”),不加征本次加征的关税。
对美加征的84%关税怎么征?不加征本次加征关税的货物有什么要求?4月9日,海关总署就上述措施有关执行事项公告如下——
一、对4月10日12时01分起申报进口原产于美国的所有货物,在现行征税方式、适用关税税率(现行适用的最惠国税率或暂定税率与已实施的加征关税税率之和)基础上加征本次加征的关税。
二、对“在途货物”,进口企业可申请不加征本次加征的关税。进口企业应自行核实原产于美国进口货物的运输情况,确认装载有关货物的运输工具已于4月10日12时01分之前从启运地启运,且相关货物于5月13日24时前申报进口。
申请不加征本次加征关税的“在途货物”,应在装载该货物的运输工具申报进境后申报进口;
对自海关特殊监管区域、保税监管场所等出区内销和区外加工贸易内销等贸易方式下进口货物,申请不加征本次加征关税的,应在5月13日24时前申报内销进口。
三、对“在途货物”申请不加征本次加征关税的进口企业,其相关进口货物应当按如下要求申报:
(一)进口货物报关单“启运日期”栏目应填报入境货物离开境外第一个装运口岸的日期,填报的启运日期应在4月10日12时01分之前,同时应在备注栏注明“<加征关税在途货物>”。
其中,对自海关特殊监管区域、保税监管场所等出区内销和区外加工贸易内销等贸易方式下进口货物以及其他无实际进出境货物,申报时应在随附单据栏目上传货物运输情况证明材料(证明材料需包含货物自境外启运地运输至进境地的启运地、启运时间、运输路线等信息),同时应在备注栏注明“<加征关税在途货物>”。
(二)在进口申报环节,进口企业需作如下声明:
“本单位承诺,已核实进口货物符合税委会公告2025年第4号第三条规定的情形,申请不加征本次加征的关税。本单位对申报内容及提供的证明材料的真实性、准确性承担法律责任。”
四、对在5月13日24时之前已申报进口(对于采用提前申报方式进口的货物,该时间指运输工具申报进境时间),且已缴纳本次加征关税的货物,进口企业经自行核实进口货物运输情况,确认有关进口货物符合“在途货物”的规定,可向海关申请退还相关税款及利息,按本公告第三条(二)的规定向海关作出声明,并提交相关证明材料。
五、加工贸易项下进口原产于美国的货物,现行保税政策不变,具体管理要求如下:
(一)海关特殊监管区域保税进口原产于美国的货物,其加工后的成品,自4月10日12时01分起,不得保税流转,内销时按对应的全部保税料件申报;海关特殊监管区域外保税进口原产于美国的货物,其加工后的成品(含副产品、残次品),自4月10日12时01分起,不得保税流转,应当办理出口离境或内销手续,且加工后的成品(含残次品,不含副产品)内销时按对应的全部保税料件申报。
(二)自4月10日12时01分起,加工贸易手(账)册(B手册、C手册、E账册、H账册、TH账册、TG账册)项下的进口料件属于原产于美国的,加工贸易企业可实施专用手(账)册管理。加工贸易企业在手(账)册设立、变更时,应在专用手(账)册表头的备注栏首位注明“[M]”。加工贸易专用手(账)册项下所有成品不得保税流转。
加工贸易企业未能实施专用手(账)册管理的,自4月10日12时01分起,在加工贸易手(账)册设立、变更时,对原产于美国的保税料件和相关成品,应在其商品项的商品名称首位注明“[M]”,与原产于其他国家(地区)的同类货物分开商品项备案。
(三)自4月10日12时01分起,海关特殊监管区域、保税监管场所的物流账册(TW账册、L账册)涉及原产于美国的货物的,不得开展改变商品编码或原产地的简单加工业务。
微信
新浪微博
QQ空间
QQ好友
豆瓣
Facebook
Twitter









































































































































































































































