佛山市高明区西江产业新城鳌云路以西、畔江路以南网上拍卖出让
佛山市高明区国有建设用地使用权
网上拍卖出让公告
经佛山市人民政府批准,受佛山市自然资源局(以下称委托人)委托,本中心(以下称拍卖人)现采用网上拍卖方式出让以下地块的国有建设用地使用权,现将有关网上拍卖事项公告如下:
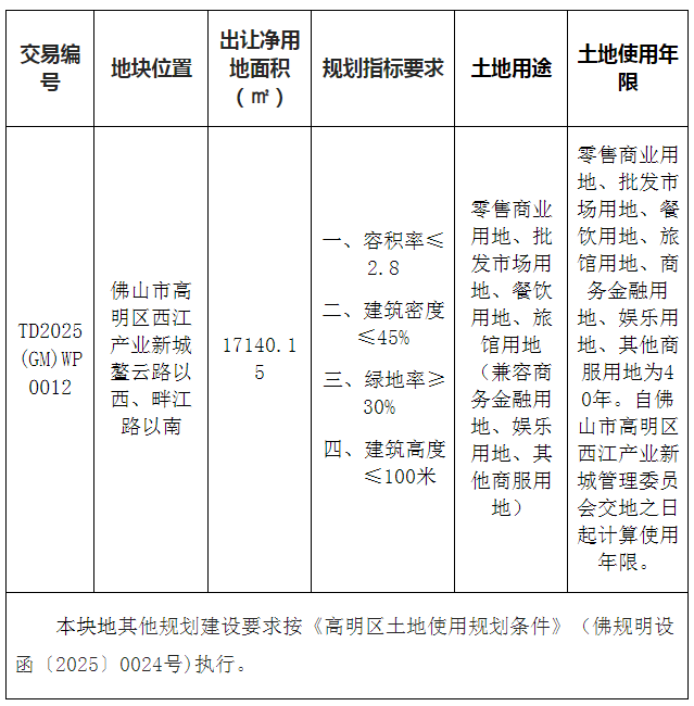
一、地块基本情况
二、竞买资格和要求:
(一)中华人民共和国境内外的法人和非法人组织,除法律、法规另有规定外,均可独立或联合竞买。
(二)被自然资源管理部门、佛山市中级人民法院列入土地交易黑名单的单位或个人,属于被执行人或被相关征信机构确认为失信人的;属于因用地者自身原因导致土地闲置、尚未处理完毕的土地使用权人不得参加该宗地网上拍卖出让活动。
若发现申请人存在上述违法违规违约行为仍参与竞买,并最终取得土地使用权的,经相关部门核实后,竞得结果无效,拍卖人取消其竞得资格,没收其交纳的竞买保证金。
三、本地块网上拍卖起始价为人民币肆仟陆佰贰拾捌万元(大写)(CNY46,280,000.00),增价幅度为不低于人民币伍拾万元(大写)(CNY500,000.00)/次,并设有保密底价。
四、本次国有建设用地使用权网上拍卖采用增价方式进行报价,按照价高者得的原则确定竞得人。
本地块竞买保证金为人民币玖佰贰拾陆万元(大写)(CNY9,260,000.00)。竞买保证金以美元交纳的,则为壹佰贰拾柒万美元(大写)(USD1,270,000.00);竞买保证金以港元交纳的,则为玖佰捌拾伍万港元(大写)(HKD9,850,000.00)。
五、有意参与竞买者可于2025年4月25日后登录网上交易系统下载该地块的《佛山市高明区国有建设用地使用权网上拍卖出让文件》。
申请人应于2025年5月15日9时30分之前登录网上交易系统提交竞买申请,选择银行,获得随机保证金账号,并向此指定账号一次性足额交纳竞买保证金。竞买保证金须于2025年5月15日9时30分之前到达本中心指定账户后(请自行留意银行办公时间),申请人方获得竞买权限。申请人必须以自己的名义交纳保证金,不得由他人代交。以美元或港元交纳竞买保证金的,竞买申请人应详尽了解国家关于外资及外汇管理的相关规定。
六、该宗地的公告期自2025年4月25日至2025年5月15日止,网上拍卖时间从2025年5月16日10:00开始。
七、上述时间均以网上交易系统的服务器时间为准。具体的竞价规则见该地块的交易文件。
八、需要到拍卖地块现场踏勘的竞买人请与拍卖人联系。
九、本次网上拍卖仅接受网上竞买申请和竞买报价,不接受书面、邮寄、电子邮件、电话、传真、口头等其他形式的申请。
十、自本次公告起至网上拍卖截止期间,如有关于本地块网上拍卖文件的修改、澄清、说明等将通过网上交易系统、佛山市公共资源交易网发布,请有意参与竞买者密切留意。其它未尽事宜,详见该地块的交易文件。
十一、联系方式
(一)佛山市国有建设用地使用权和矿业权网上交易系统地块信息查看页面和竞买人登录页面:https://jy.ggzy.foshan.gov.cn/TPBidder/login.aspx
(二)联系人及联系电话:
1.网上拍卖业务咨询:陈先生、周先生(0757—88620826)
2.系统使用及技术咨询: (0757—83990765)
地址:佛山市高明区荷城街道百灵路88号
佛山市三水区国有建设用地使用权网上拍卖出让公告
经佛山市人民政府批准,受佛山市自然资源局三水分局委托,本中心将对下列地块的国有建设用地使用权进行网上拍卖出让,现将有关网上拍卖事项公告如下:
一、地块基本情况
本地块其他规划指标和要求按《规划条件》(编号:440607202500102)相关规定执行。
二、竞买资格和要求:
(一)中华人民共和国境内外的法人、自然人和其他组织,除法律、法规另有规定外,均可单独或联合申请参加竞买。
(二)参加本宗地网上拍卖活动的必须使用数字证书。
(三)被自然资源部门、佛山市中级人民法院列入土地交易黑名单的单位或个人,不得参加本宗地网上拍卖活动。
三、本地块网上拍卖起始价为人民币贰仟捌佰万元(大写)(CNY28,000,000.00),增价幅度为人民币壹佰肆拾万元(大写)(CNY1,400,000.00)/次,并设有保密底价。按照价高者得原则确定竞得人及成交地价款。
四、本地块竞买保证金为人民币伍佰陆拾万元(大写)(CNY5,600,000.00);竞买保证金以美元交纳的,则为捌拾万美元(大写)(USD800,000.00);竞买保证金以港元交纳的,则为陆佰贰拾叁万港元(大写)(HKD6,230,000.00)。
五、有意参与竞买者可于2025年4月25日后登录网上交易系统下载TD2025(SS)WP0022地块的《佛山市三水区国有建设用地使用权网上拍卖出让文件》。
申请人应于2025年5月15日14时之前登录网上交易系统提交竞买申请,选择银行,获得随机保证金账号,并向此指定账号一次性足额交纳竞买保证金。竞买保证金须于2025年5月15日14时之前到达本中心指定账户后(请自行留意银行办公时间),申请人方获得竞买权限。申请人必须以自己的名义交纳保证金,不得由他人代交。以美元或港元交纳竞买保证金的,竞买申请人应详尽了解国家关于外资及外汇管理的相关规定。
六、该宗地的公告期自2025年4月25日至2025年5月15日止;网上拍卖时间从2025年5月16日15时开始。
七、上述时间均以网上交易系统的服务器时间为准。具体的竞价规则见该地块的交易文件。
八、需要到拍卖地块现场踏勘的竞买人请与佛山市公共资源交易中心三水分中心联系。
九、本次网上拍卖仅接受网上竞买申请和竞买报价,不接受书面、邮寄、电子邮件、电话、传真、口头等其他形式的申请。
十、自本次公告起至网上拍卖截止期间,如有关于本地块网上拍卖文件的修改、澄清、说明等将通过网上交易系统、广东省公共资源交易平台、佛山市自然资源局三水分局网站发布,请有意参与竞买者密切留意。其它未尽事宜,详见该地块的交易文件。
十一、联系方式
(一)佛山市国有建设用地使用权和矿业权网上交易系统网址:
http://jy.ggzy.foshan.gov.cn:3680/TPBank/newweb/framehtml/onlineTradex/index.html
(二)联系人及联系电话:
1.网上拍卖业务咨询联系人:刘先生、冯小姐,联系电话:0757-87731903
2.系统使用咨询联系人:刘先生、冯小姐,联系电话:0757-87731903
地址:佛山市三水区西南街道同福路10号2号楼
受佛山市顺德区乐从镇人民政府委托,佛山市顺德区公共资源交易中心以网上挂牌方式出租广东省佛山市顺德区乐从镇西村股份合作经济社(以下称“出租人”)的国有建设用地使用权(交易编号为TD2025(SD)WG0013)。现将有关事项公告如下:
一、本次网上挂牌出租地块的基本情况和规划指标要求如下表:
二、竞租人准入条件:
(一)竞投人必须是在中华人民共和国境内注册并合法运作的独立法人或独立法人的分支机构、其他非法人组织(如合伙企业、个人独资企业)、经工商登记注册的个体工商户以及具有完全民事行为能力的自然人,且不属于国家有关失信联合惩戒名单中禁止参与公共资源交易活动的,除法律法规另有规定外。
(二)凡是拖欠出租人各类租金和费用的单位或个人,在缴交完所有欠款、租金、费用和罚金后,才能参与本次竞投。凡有违反出租人合约的,均不能参加本次竞投。
(三)本项目不接受委托竞投和联合竞投。
三、建设要求:
(一)竞得人建设时必须按照《佛山市顺德区建设用地规划条件》(编号:顺规条件(2024)0156号)的要求进行设计和建设,在办理相关证件及不动产权证,权利人必须是出租人,办证所需要的费用一律由竞得人负责,出租人只协助竞得人办理证件的相关手续。合同到期后地上一切物业归出租人所有,且归还的物业为不少于建筑面积18000平方米的合法建筑物,如到期后合法建筑物的建筑面积不足18000平方米,则须按当时物价将剩余面积差的建筑物补偿费补给出租人。如遇国家征用该土地,土地补偿归出租人所有,地上建筑物及配套设施补偿归竞得人所有。
(二)本项目出租的建设用地面积是18064.84平方米(折合27.097亩),配套免费使用周边农业用地面积11519.7平方米(折合17.28亩),配套使用的农业用地须按土地性质使用,配套使用地块与建设用地租赁时间一致,该11519.7平方米无任何用地手续,需要维持农用地使用,不得进行搭建、硬底化等建设行为。18064.84平方米开发建设需根据地块的规划条件要求进行报建报批,未办理报建手续不得开工建设,必须先办理相关报建手续后方可动工。
(三)如因竞得人自身违法建设被相关部门责令限期整改时必须无条件配合整改工作,且竞得人不得通过围蔽等形式恶意阻碍、拒绝相关执法部门正常的检查工作。此外,未取得合法手续的免租使用周边农用地11519.7平方米用地位置,特别是耕地位置,不得从事《交易细则》中规定的商业用地、娱乐康体用地、公园绿地等建设行为。
(四)本项目18064.84平方米已办理建设用地手续和供地手续,如若建设建筑体必须先办理相关报建手续后方可动工。而免租使用的周边农用地11519.7平方米,该农用地未具有相关建设用地手续,该部分土地涉及耕地(附件图中蓝色阴影部分外的黄色片区)、一般农用地(附件图中蓝色阴影部分外的绿色片区)、建设用地(未办理合法用地手续、附件图中蓝色阴影部分外的红色片区)。特别是耕地位置,竞得人要对实地作出显眼的区分工作,以防使用时出现侵占行为,详见附件图。
(五)不得引入影响城市形象、或存在环境污染和安全生产隐患等的产业项目,不得引入再生资源回收行业,不得引入现行的《产业结构调整指导目录》中淘汰及限制类项目、《外商投资准入特别管理措施(负面清单)》中禁止类项目,以及《限制用地项目目录(2012年本)》和《禁止用地项目目录(2012年本)》所列项目,不得引入物流、再生资源回收行业,不得作仓储用途。
四、有意参与竞租人可登录佛山市国有建设用地使用权和矿业权网上交易系统(下称“网上交易系统”,网址:http://jy.ggzy.foshan.gov.cn:3680/TPBank/newweb/framehtml/onlineTradex/index.html)或佛山市顺德区公共资源交易中心网站(网址:http://www.shunde.gov.cn/ggzy/)下载本次网上挂牌出租文件。
五、本次网上挂牌出租地块的公告期自2025年4月25日至2025年5月15日止;网上挂牌期(网上报价期)为2025年5月16日8时30分至2025年5月26日15时止。
竞租申请人应于2025年5月24日9时之前登录网上交易系统提交竞租申请,选择银行,获得随机保证金账号,并向此指定账号一次性足额交纳竞投保证金。竞投保证金须于2025年5月24日9时之前到达本中心指定账户后(提示:竞租申请人须充分了解银行划转账的流程和时限,须跨省跨行支付的建议尽早缴纳竞投保证金),竞租申请人方获得竞投权限。竞租申请人必须以自己的名义交纳保证金,不得由他人代交,且保证金必须以人民币支付。
上述时间均以网上交易系统的服务器时间为准。
六、本次网上挂牌采用增价方式进行报价,按照价高者得原则确定竞得人。
七、本次网上挂牌仅接受网上竞租申请和竞租报价,不接受书面、邮寄、电子邮件、电话、传真、口头等其他形式的申请。
八、自本次公告起至网上挂牌截止期间,如有关于本地块网上挂牌出租文件的修改、澄清、说明等将通过上述网上交易系统、佛山市顺德区公共资源交易中心网站发布,不再另行通知,请有意参与竞租者密切留意。其它未尽事宜,详见本地块的网上挂牌出租文件。
九、佛山市顺德区乐从镇人民政府对本次国有建设用地使用权出租拥有最终解释权。
十、联系方式
交易中心地址:佛山市顺德区大良街道新城区观绿路4号恒实置业广场1号楼裙楼
联系电话:0757-22837810(梁先生)(陈小姐)
系统使用咨询电话:0757-83990765
交易细则咨询:0757-28861502(陈先生)
微信
新浪微博
QQ空间
QQ好友
豆瓣
Facebook
Twitter









































































































































































































































