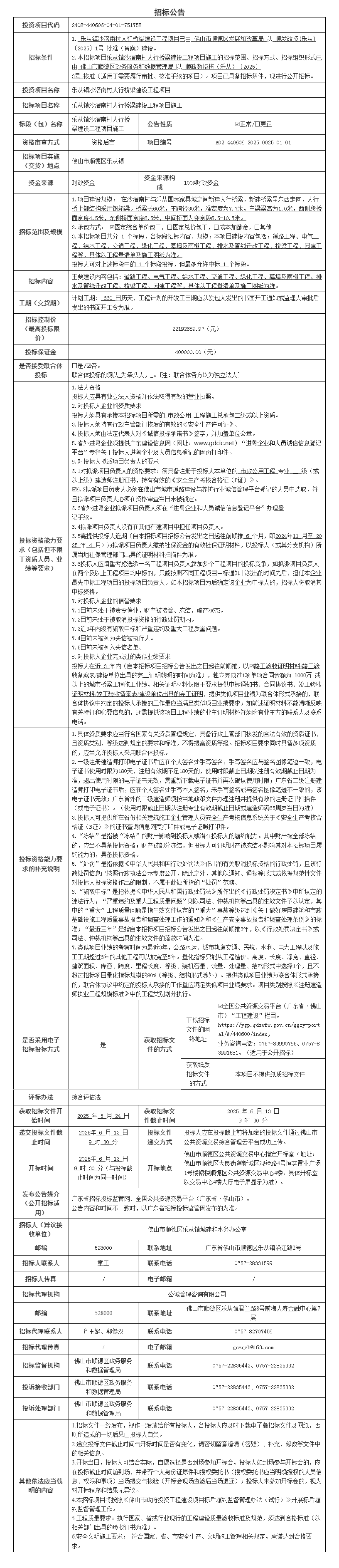
禅城祖庙街道下属职工食堂粮油、调味料副食品(二次)招标公告
项目概况
街道下属职工食堂粮油、调味料副食品(二次)招标项目的潜在投标人应在广东省政府采购网https://gdgpo.czt.gd.gov.cn/获取招标文件,并于 2025年06月12日 09时00分 (北京时间)前递交投标文件。
一、项目基本情况
项目编号:440604-2025-00605
项目名称:街道下属职工食堂粮油、调味料副食品(二次)
采购方式:公开招标
预算金额:4,800,000.00元
采购需求:
采购包1(街道下属职工食堂粮油、调味料副食品):
采购包预算金额:4,800,000.00元
本采购包不接受联合体投标
合同履行期限:自合同签订之日起三年或总结算金额累计达到合同预算总价的,合同提前终止。具体以合同约定时间为准。
二、申请人的资格要求:
1.投标供应商应具备《中华人民共和国政府采购法》第二十二条规定的条件,提供下列材料:
1)具有独立承担民事责任的能力:在中华人民共和国境内注册的法人或其他组织或自然人, 投标(响应)时提交有效的营业执照(或事业法人登记证或身份证等相关证明) 副本复印件。分支机构投标的,须提供总公司和分公司营业执照副本复印件,总公司出具给分支机构的授权书。
2)有依法缴纳税收和社会保障资金的良好记录:提供投标截止日前6个月内任意1个月依法缴纳税收和社会保障资金的相关材料或加盖供应商公章的《政府采购供应商资格信用承诺函》(详见公告附件)。 如依法免税或不需要缴纳社会保障资金的,提供相应证明材料。
3)具有良好的商业信誉和健全的财务会计制度:【提供财务状况报告或银行出具的资信证明或加盖供应商公章的《政府采购供应商资格信用承诺函》(详见公告附件)】。 (1)财务状况报告:要求:提供2023年度由第三方会计师事务所出具的审计报告,能清晰显示第三方会计师事务所的印章,并能反映审计结论。(2)银行出具的资信证明:要求:提供投标截止日前6个月内任意1个月银行出具的资信证明。
4)履行合同所必需的设备和专业技术能力:提供履行合同所必需的设备及专业技术情况表或相关承诺(自拟格式)。
5)参加采购活动前3年内,在经营活动中没有重大违法记录:参照投标函相关承诺格式内容或加盖供应商公章的《政府采购供应商资格信用承诺函》(详见公告附件)。 重大违法记录,是指供应商因违法经营受到刑事处罚或者责令停产停业、吊销许可证或者执照、较大数额罚款等行政处罚。(根据财库〔2022〕3号文,“较大数额罚款”认定为200万元以上的罚款,法律、行政法规以及国务院有关部门明确规定相关领域“较大数额罚款”标准高于200万元的,从其规定)
2.落实政府采购政策需满足的资格要求:
采购包1(街道下属职工食堂粮油、调味料副食品)落实政府采购政策需满足的资格要求如下:
参与的供应商(联合体)服务全部由符合政策要求的中小企业承接。只允许中小微企业、监狱企业、残疾人福利性单位参与本项目投标。中小企业具体标准根据《工业和信息化部、国家统计局、国家发展和改革委员会、财政部关于印发中小企业划型标准规定的通知》(工信部联企业〔2011〕300号)文件进行划分;监狱企业根据(财库〔2014〕68号)的规定;残疾人福利性单位根据(财库〔2017〕141号)的规定。提供有效的中小企业声明函(或残疾人福利性单位声明函或监狱企业证明文件),否则不予认定(以上规定如有更新,按最新执行)。本项目标的按照《中小企业划分标准规定》(工信部联企业[2011]300号)划分行业为:批发业。
3.本项目的特定资格要求:
采购包1(街道下属职工食堂粮油、调味料副食品)特定资格要求如下:
(1)供应商未被列入“信用中国”网站(www.creditchina.gov.cn)“记录失信被执行人或重大税收违法失信主体或政府采购严重违法失信行为”记录名单;不处于中国政府采购网(www.ccgp.gov.cn)“政府采购严重违法失信行为信息记录”中的禁止参加政府采购活动期间。(以资格审查人员于投标(响应)截止时间当天在“信用中国”网站(www.creditchina.gov.cn)及中国政府采购网(http://www.ccgp.gov.cn/)查询结果为准,如相关失信记录已失效,供应商需提供相关证明资料)。
(2)单位负责人为同一人或者存在直接控股、 管理关系的不同供应商,不得同时参加本采购项目(或采购包) 投标(响应)。 为本项目提供整体设计、 规范编制或者项目管理、 监理、 检测等服务的供应商, 不得再参与本项目投标(响应)。 投标函相关承诺要求内容。
(3)本项目不接受联合体投标。
(4)供应商具有有效《食品经营许可证》或《食品生产许可证》提供证书扫描件;如供应商的《食品经营许可证》与营业执照合并办理的,提供扫描营业执照二维码后的有效备案信息截图。
三、获取招标文件
时间: 2025年05月23日 至 2025年05月29日 ,每天上午 00:00:00 至 12:00:00 ,下午 12:00:00 至 23:59:59 (北京时间,法定节假日除外)
地点:广东省政府采购网https://gdgpo.czt.gd.gov.cn/
方式:在线获取
售价: 免费获取
四、提交投标文件截止时间、开标时间和地点
2025年06月12日 09时00分00秒 (北京时间)
递交文件地点:广东省政府采购网https://gdgpo.czt.gd.gov.cn/
开标地点:广东省政府采购网https://gdgpo.czt.gd.gov.cn/(本项目为远程电子开标,供应商无须到开标现场)
五、公告期限
自本公告发布之日起5个工作日。
六、其他补充事宜
1.本项目采用电子系统进行招投标,请在投标前详细阅读供应商操作手册,手册获取网址:https://gdgpo.czt.gd.gov.cn/help/transaction/download.html。投标供应商在使用过程中遇到涉及系统使用的问题,可通过020-88696588 进行咨询或通过广东政府采购智慧云平台运维服务说明中提供的其他服务方式获取帮助。
2.供应商参加本项目投标,需要提前办理CA和电子签章,办理方式和注意事项详见供应商操作手册与CA办理指南,指南获取地址:https://gdgpo.czt.gd.gov.cn/help/problem/。
3.如需缴纳保证金,供应商可通过"广东政府采购智慧云平台金融服务中心"(http://gdgpo.czt.gd.gov.cn/zcdservice/zcd/guangdong/),申请办理投标(响应)担保函、保险(保证)保函。
4.本项目采用远程电子开标,参与本项目的投标人可登录云平台通过“开标大厅”进行开标签到及投标文件解密,签到需在开标时间前30分钟内完成。各供应商在参加开标以前须自行对使用电脑的网络环境、驱动安装、客户端安装以及数字证书的有效性等进行检测,确保可以正常使用。投标人须在投标文件提交截止时间前,将电子投标文件成功完整上传到云平台项目采购系统。
七、对本次招标提出询问,请按以下方式联系。
1.采购人信息
名 称:佛山市禅城区祖庙街道党政和人大办公室
地 址:佛山市禅城区朝安北路23号
联系方式:0757-82165109
2.采购代理机构信息
名 称:广东智鸿工程咨询有限公司
地 址:广东省佛山市禅城区季华一路智慧新城T1栋0603室
联系方式:0757-82131230
3.项目联系方式
项目联系人:广东智鸿工程咨询有限公司
电 话:0757-82131230
项目概况
机关食堂委托管理服务项目招标项目的潜在投标人应在广东省政府采购网https://gdgpo.czt.gd.gov.cn/获取招标文件,并于 2025年06月12日 09时00分 (北京时间)前递交投标文件。
一、项目基本情况
项目编号:440601-2025-01345
项目名称:机关食堂委托管理服务项目
采购方式:公开招标
预算金额:11,480,000.00元
采购需求:
采购包1(机关食堂委托管理服务项目):
采购包预算金额:11,480,000.00元
本采购包不接受联合体投标
合同履行期限:自合同生效之日起提供2年服务。
二、申请人的资格要求:
1.投标供应商应具备《中华人民共和国政府采购法》第二十二条规定的条件,提供下列材料:
1)具有独立承担民事责任的能力:在中华人民共和国境内注册的法人或其他组织或自然人,投标(响应)时提交有效的营业执照(或事业法人登记证或身份证等相关证明)副本扫描件。
2)有依法缴纳税收和社会保障资金的良好记录:提供以下两种证明材料之一:①提供《政府采购供应商资格信用承诺函》,具体要求详见采购公告附件;②提供投标(响应)截止日前6个月内任意1个月依法缴纳税收和社会保障资金的相关材料。如依法免税或不需要缴纳社会保障资金的,提供相应证明材料。
3)具有良好的商业信誉和健全的财务会计制度:提供以下三种证明材料之一:①提供《政府采购供应商资格信用承诺函》,具体要求详见采购公告附件;②提供2023或2024年度财务状况报告,财务状况报告须由第三方会计师事务所出具,能清晰显示第三方会计师事务所的印章,并能反映审计结论;③提供投标截止日前6个月内基本开户银行出具的资信证明,并同时提交开户(基本户)许可证扫描件,开户(基本户)许可证已取消的,应提供能体现基本开户银行的“基本存款账户编号”的相关证明。
4)履行合同所必需的设备和专业技术能力:提供以下两种证明材料之一:①提供《政府采购供应商资格信用承诺函》,具体要求详见采购公告附件;②按投标(响应)文件格式填报设备及专业技术能力情况。
5)参加采购活动前3年内,在经营活动中没有重大违法记录:参照投标函相关承诺格式内容。重大违法记录,是指供应商因违法经营受到刑事处罚或者责令停产停业、吊销许可证或者执照、较大数额罚款等行政处罚。(根据财库〔2022〕3号文,“较大数额罚款”认定为200万元以上的罚款,法律、行政法规以及国务院有关部门明确规定相关领域“较大数额罚款”标准高于200万元的,从其规定)。
2.落实政府采购政策需满足的资格要求:
采购包1(机关食堂委托管理服务项目)落实政府采购政策需满足的资格要求如下:
本项目为预留份额专门面向中小企业采购,对于预留份额,要求合同分包给符合政策的中小微企业,且中小微企业的合同金额不低于合同总额的40%。合同分包具体要求如下:
(1)投标人不属于中小微企业的,须将适宜分包的内容分包给中小微企业(中小微企业分担的比例不得低于合同金额的40%,其中,小微企业分担比例不得低于合同金额的28%),且分包的货物、服务或工程须全部由中小微企业制造、承接或承建。提交《分包意向协议书》和《中小企业声明函》。
(2)投标人属于中型企业的,须将适宜分包的内容预留给中小微企业(小微企业分担的比例不得低于合同金额的28%),且分包的货物、服务或工程须全部由中小微企业制造、承接或承建。提交《分包意向协议书》和《中小企业声明函》。
(3)投标人属于小微企业的,是否采取分包不作强制要求。若进行分包,则只能分包给小微企业,且分包的货物、服务或工程须全部由小微企业制造、承接或承建,提交《分包意向协议书》和《中小企业声明函》。若不进行分包,提交《中小企业声明函》。
注:①本项目为服务类,投标人须根据本项目采购类别选择对应的《中小企业声明函》填写。
②本项目采购标的对应的中小企业划分标准所属行业详见采购文件“第二章采购需求—2.技术标准与要求”,中小企业划型标准详见《关于印发中小企业划型标准规定的通知》(工信部联企业〔2011〕300号)(http://www.gov.cn/zwgk/2011-07/04/content_1898747.htm)。
③接受分包合同的中小企业与分包企业之间不得存在直接控股、管理关系。
④监狱企业、残疾人福利性单位视同小型、微型企业。
⑤中小微企业以供应商填写的《中小企业声明函》(见投标文件格式)为判定标准,供应商应按要求完整填写《中小企业声明函》的所有信息,填写说明详见本项目采购公告附件“工程类、服务类项目中小企业声明函模板(填写说明)”。
⑥残疾人福利性单位以供应商填写的《残疾人福利性单位声明函》(见投标文件格式)为判定标准,监狱企业须由供应商提供省级以上监狱管理局、戒毒管理局(含新疆生产建设兵团)出具的属于监狱企业的证明文件,否则不予认定。
3.本项目的特定资格要求:
采购包1(机关食堂委托管理服务项目)特定资格要求如下:
(1)投标人未被列入“信用中国”网站(www.creditchina.gov.cn)记录“失信被执行人”或“重大税收违法失信主体”;未处于中国政府采购网(www.ccgp.gov.cn)“政府采购严重违法失信行为记录名单”中的禁止参加政府采购活动期间。(以采购代理机构于提交投标(响应)文件截止时间当天在“信用中国”网站(www.creditchina.gov.cn)、中国政府采购网(www.ccgp.gov.cn)查询结果为准,如相关失信记录已失效,投标人需提供相关证明资料扫描件。
(2)为采购项目提供整体设计、规范编制或者项目管理、监理、检测等服务的投标人,不得再参加该采购项目的其他采购活动。单位负责人为同一人或者存在直接控股、管理关系的不同投标人,不得参加同一合同项下的政府采购活动。(投标函相关承诺要求内容)。
(3)本项目不接受联合体投标。
(4)投标人须具备有效的《食品经营许可证》。如投标人的许可证书与营业执照合并办理的,提供扫描营业执照二维码后的“许可证”界面的有效许可信息截图。提供有效的资质证书或证明文件扫描件。
三、获取招标文件
时间: 2025年05月22日 至 2025年05月29日 ,每天上午 00:00:00 至 12:00:00 ,下午 12:00:00 至 23:59:59 (北京时间,法定节假日除外)
地点:广东省政府采购网https://gdgpo.czt.gd.gov.cn/
方式:在线获取
售价: 免费获取
四、提交投标文件截止时间、开标时间和地点
2025年06月12日 09时00分00秒 (北京时间)
递交文件地点:广东省政府采购网https://gdgpo.czt.gd.gov.cn/(线上提交)
开标地点:广东省政府采购网https://gdgpo.czt.gd.gov.cn/(远程开标)
五、公告期限
自本公告发布之日起5个工作日。
六、其他补充事宜
1.本项目采用电子系统进行招投标,请在投标前详细阅读供应商操作手册,手册获取网址:https://gdgpo.czt.gd.gov.cn/help/transaction/download.html。投标供应商在使用过程中遇到涉及系统使用的问题,可通过020-88696588 进行咨询或通过广东政府采购智慧云平台运维服务说明中提供的其他服务方式获取帮助。
2.供应商参加本项目投标,需要提前办理CA和电子签章,办理方式和注意事项详见供应商操作手册与CA办理指南,指南获取地址:https://gdgpo.czt.gd.gov.cn/help/problem/。
3.如需缴纳保证金,供应商可通过"广东政府采购智慧云平台金融服务中心"(http://gdgpo.czt.gd.gov.cn/zcdservice/zcd/guangdong/),申请办理投标(响应)担保函、保险(保证)保函。
/
七、对本次招标提出询问,请按以下方式联系。
1.采购人信息
名 称:佛山市机关事务管理局
地 址:佛山市禅城区岭南大道北12号2号楼7楼
联系方式:0757-83120126
2.采购代理机构信息
名 称:佛山招标采购有限公司
地 址:广东省佛山市禅城区祖庙街道人民路76号11层
联系方式:0757-83381780
3.项目联系方式
项目联系人:周幸怡
电 话:0757-83381780

微信
新浪微博
QQ空间
QQ好友
豆瓣
Facebook
Twitter











































































































































































































































