2025年广东高考录取分数线公布!
经省招生委员会研究决定,广东省2025年普通高校招生各批次录取最低分数线如下:
一、本科院校(含执行本批次最低分数线的提前批军检和非军检本科院校)
(一)本科各科类
普通类(历史):总分464分。
普通类(物理):总分436分。
体育类:文化科总分365分,体育类专业省统考210分。
音乐类(含音乐教育、音乐表演):文化科总分320分,音乐类专业省统考185分。
舞蹈类:文化科总分315分,舞蹈类专业省统考198分。
表(导)演类(戏剧影视表演):文化科总分355分,表(导)演类专业省统考220分。
表(导)演类(戏剧影视导演):文化科总分355分,表(导)演类专业省统考215分。
表(导)演类(服装表演):文化科总分325分,表(导)演类专业省统考210分。
播音与主持类(含粤语):文化科总分350分,播音与主持类专业省统考210分。
美术与设计类:文化科总分325分,美术与设计类专业省统考185分。
书法类:文化科总分355分,书法类专业省统考220分。
戏曲类:文化科总分220分,戏曲类专业省际联考须合格。
(二)特殊类型招生录取控制线(含强基计划、高校专项计划、综合评价)
普通类(历史):总分557分。
普通类(物理):总分534分。
(三)重点高校招收农村和脱贫地区学生(地方专项计划)
普通类(历史):总分527分。
普通类(物理):总分504分。
二、专科院校(含执行本批次最低分数线的提前批专科院校)
普通类(历史):总分215分。
普通类(物理):总分200分。
体育类:文化科总分300分,体育类专业省统考200分。
音乐类(含音乐教育、音乐表演):文化科总分200分,音乐类专业省统考150分。
舞蹈类:文化科总分200分,舞蹈类专业省统考150分。
表(导)演类(含戏剧影视表演、服装表演、戏剧影视导演):文化科总分310分,表(导)演类专业省统考205分。
播音与主持类(含粤语):文化科总分310分,播音与主持类专业省统考205分。
美术与设计类:文化科总分200分,美术与设计类专业省统考150分。
书法类:文化科总分310分,书法类专业省统考210分。
戏曲类:文化科总分190分,戏曲类专业省际联考须合格。
三、军队本科院校
(一)军队提前本科批次院校(含空军、海军招飞、武警工程大学、武警警官学院)
普通类(历史):总分557分。
普通类(物理):总分534分。
(二)军队本科批次院校
陆军工程大学(人防系统定向)
普通类(物理):总分465分。
四、中国消防救援学院
普通类(物理):总分534分。
五、本科院校订单定向培养农村教师人才(教师专项计划)
普通类(历史):总分487分。
普通类(物理):总分465分。
其中,华南师范大学、广州大学:普通类(历史)总分537分;普通类(物理)总分514分。
体育类:文化科总分365分,体育类专业省统考210分。
音乐类(音乐教育):文化科总分320分,音乐类专业省统考185分。
美术与设计类:文化科总分325分,美术与设计类专业省统考185分。
六、订单定向培养农村卫生人才(卫生专项计划)
(一)本科院校农村卫生人才专项计划
普通类(历史):总分537分。
普通类(物理):总分465分。
其中,广州中医药大学、汕头大学医学院:普通类(物理)总分514分。
(二)专科院校农村卫生人才专项计划
普通类(历史):总分444分。
普通类(物理):总分416分。
七、本科院校少数民族班(招收少数民族聚居地区少数民族考生)
广东技术师范大学(少数民族班)
普通类(历史):总分424分。
普通类(物理):总分396分。
八、预科班
本科院校边防军人子女预科班
普通类(历史):总分404分。
普通类(物理):总分376分。
其中,湖南大学:普通类(历史)总分557分;普通类(物理)总分534分。
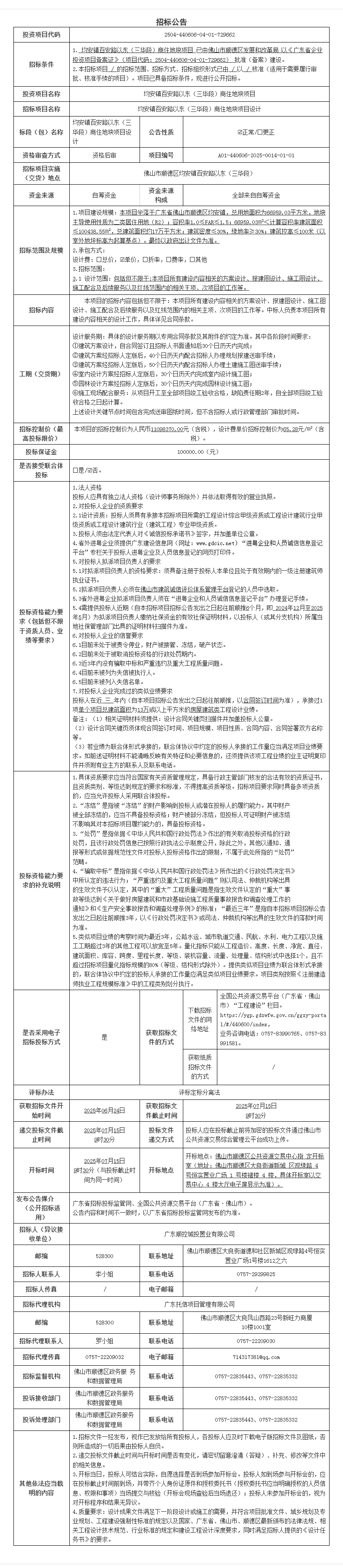
项目概况
彩色多普勒超声诊断仪招标项目的潜在投标人应在广东省政府采购网https://gdgpo.czt.gd.gov.cn/获取招标文件,并于 2025年07月11日 09时30分 (北京时间)前递交投标文件。
一、项目基本情况
项目编号:M4400000707529903001
项目名称:彩色多普勒超声诊断仪
采购方式:公开招标
预算金额:2,500,000.00元
采购需求:
采购包1(彩色多普勒超声诊断仪):
采购包预算金额:2,500,000.00元
本采购包不接受联合体投标
合同履行期限:合同所约定的全部义务履行完毕之日止。
二、申请人的资格要求:
1.投标供应商应具备《中华人民共和国政府采购法》第二十二条规定的条件,提供下列材料:
1)具有独立承担民事责任的能力:在中华人民共和国境内注册的法人或其他组织或自然人, 投标(响应)时提交有效的营业执照(或事业法人登记证或身份证等相关证明) 副本复印件。分支机构投标的,须提供总公司和分公司营业执照副本复印件,总公司出具给分支机构的授权书。
2)有依法缴纳税收和社会保障资金的良好记录:提供以下两种证明材料之一:①提供投标截止日前6个月内任意1个月依法缴纳税收和社会保障资金的相关材料(如依法免税或不需要缴纳社会保障资金的,提供相应证明材料);②提供《政府采购供应商资格信用承诺函》(承诺函格式见采购公告附件)。
3)具有良好的商业信誉和健全的财务会计制度:提供以下四种证明材料之一:①提供2024年度财务状况报告;②提供投标截止日前6个月内基本开户行出具的资信证明;③财政部门认可的政府采购专业担保机构出具的投标担保函;④提供《政府采购供应商资格信用承诺函》(承诺函格式见采购公告附件) 。
4)履行合同所必需的设备和专业技术能力:按投标(响应)文件格式填报设备及专业技术能力情况。
5)参加采购活动前3年内,在经营活动中没有重大违法记录:参照投标函相关承诺格式内容或提供《政府采购供应商资格信用承诺函》(承诺函格式见采购公告附件)。 重大违法记录,是指供应商因违法经营受到刑事处罚或者责令停产停业、吊销许可证或者执照、较大数额罚款等行政处罚。(根据财库〔2022〕3号文,“较大数额罚款”认定为200万元以上的罚款,法律、行政法规以及国务院有关部门明确规定相关领域“较大数额罚款”标准高于200万元的,从其规定)
2.落实政府采购政策需满足的资格要求:
采购包1(彩色多普勒超声诊断仪)落实政府采购政策需满足的资格要求如下:
无(本项目不属于专门面向中小企业采购的项目)。
3.本项目的特定资格要求:
采购包1(彩色多普勒超声诊断仪)特定资格要求如下:
(1)供应商未被列入“信用中国”网站(www.creditchina.gov.cn)“记录失信被执行人或重大税收违法案件当事人名单(重大税收违法失信主体)或政府采购严重违法失信行为”记录名单;不处于中国政府采购网(www.ccgp.gov.cn)“政府采购严重违法失信行为信息记录”中的禁止参加政府采购活动期间。(以资格审查人员于投标(响应)截止时间当天在“信用中国”网站(www.creditchina.gov.cn)及中国政府采购网(http://www.ccgp.gov.cn/)查询结果为准,如相关失信记录已失效,供应商需提供相关证明资料)。
(2)单位负责人为同一人或者存在直接控股、 管理关系的不同供应商,不得同时参加本采购项目(或采购包) 投标(响应)。 为本项目提供整体设计、 规范编制或者项目管理、 监理、 检测等服务的供应商, 不得再参与本项目投标(响应)。 投标函相关承诺要求内容。
(3) ①若投标人为所投产品的制造商:所投产品为第二、三类医疗器械,提供有效的《医疗器械生产许可证》复印件(或提供扫描营业执照二维码后反映的有效许可事项信息截图);所投产品为第一类医疗器械,提供有效的医疗器械生产备案凭证复印件(或提供扫描营业执照二维码后反映的有效备案事项信息截图)或承诺中标后且合同签订前取得医疗器械生产备案的承诺函。【如国家另有规定,则适用其规定。】②若投标人为经销商:所投产品为第三类医疗器械,提供有效的《医疗器械经营许可证》复印件(或提供扫描营业执照二维码后反映的有效许可事项信息截图);所投产品为第二类医疗器械,提供有效的医疗器械经营备案凭证复印件(或提供扫描营业执照二维码后反映的有效备案事项信息截图)或承诺中标后且合同签订前取得医疗器械经营备案的承诺函。【如国家另有规定,则适用其规定。】
(4)本采购包不接受联合体投标。
三、获取招标文件
时间: 2025年06月20日 至 2025年06月27日 ,每天上午 00:00:00 至 12:00:00 ,下午 12:00:00 至 23:59:59 (北京时间,法定节假日除外)
地点:广东省政府采购网https://gdgpo.czt.gd.gov.cn/
方式:在线获取
售价: 免费获取
四、提交投标文件截止时间、开标时间和地点
2025年07月11日 09时30分00秒 (北京时间)
递交文件地点:电子投标(响应)文件需按要求上传到广东政府采购智慧云平台项目采购系统(https://gdgpo.czt.gd.gov.cn/)
开标地点:佛山市禅城区汾江中路148号华美大厦10楼开标室(广东政府采购智慧云平台项目采购系统远程电子开标)
五、公告期限
自本公告发布之日起5个工作日。
六、其他补充事宜
1.本项目采用电子系统进行招投标,请在投标前详细阅读供应商操作手册,手册获取网址:https://gdgpo.czt.gd.gov.cn/help/transaction/download.html。投标供应商在使用过程中遇到涉及系统使用的问题,可通过020-88696588 进行咨询或通过广东政府采购智慧云平台运维服务说明中提供的其他服务方式获取帮助。
2.供应商参加本项目投标,需要提前办理CA和电子签章,办理方式和注意事项详见供应商操作手册与CA办理指南,指南获取地址:https://gdgpo.czt.gd.gov.cn/help/problem/。
3.如需缴纳保证金,供应商可通过"广东政府采购智慧云平台金融服务中心"(http://gdgpo.czt.gd.gov.cn/zcdservice/zcd/guangdong/),申请办理投标(响应)担保函、保险(保证)保函。
4.本项目采用远程电子开标。投标人的法定代表人或其授权代表应当按照本招标公告载明的时间和模式等要求进行开标解密。在投标截止时间前30分钟,应当登录云平台开标大厅进行签到,并且填写授权代表的姓名与手机号码。若因签到时填写的授权代表信息有误而导致的不良后果,由供应商自行承担。各投标人在参加开标以前须自行对使用电脑的网络环境、驱动安装、客户端安装以及数字证书的有效性等进行检测,确保可以正常使用。
5.本项目投标最高限价为2325000.00元。本项目只接受不高于投标最高限价的投标报价,如投标人投标报价高于投标最高限价的,视为无效投标。
七、对本次招标提出询问,请按以下方式联系。
1.采购人信息
名 称:佛山市三水区妇幼保健院
地 址:佛山市三水区西南街道康乐路10号
联系方式:0757-87800972
2.采购代理机构信息
名 称:广东省机电设备招标有限公司
地 址:佛山市禅城区汾江中路148号华美大厦10楼
联系方式:0757-83126103
3.项目联系方式
项目联系人:李锐昌
电 话:0757-83126103

微信
新浪微博
QQ空间
QQ好友
豆瓣
Facebook
Twitter











































































































































































































































